青岛垚鑫智能科技有限公司
宣传

位置:中冶有色 >

有色技术频道 >

分类:
全部
矿山技术
冶金技术
材料制备及加工技术
环境保护技术
分析检测技术
地区:
全部
北京
天津
上海
重庆
河北
山西
辽宁
吉林
黑龙江
江苏
浙江
安徽
福建
江西
山东
河南
湖北
湖南
广东
海南
四川
贵州
云南
陕西
甘肃
青海
内蒙
广西
西藏
宁夏
新疆
其他
其他
展开
 
全部
广州
韶关
深圳
珠海
汕头
佛山
江门
湛江
茂名
肇庆
惠州
梅州
汕尾
河源
阳江
清远
东莞
中山
潮州
揭阳
云浮

广东深圳有色金属理论与应用

免费发布技术信息>>
用于软包锂电池的化成夹具

本申请公开了一种用于软包锂电池的化成夹具,包括:电池压板;电池放置板,其固定于所述电池压板的顶部;化成电路板,其固定于所述电池压板的顶部,并且所述化成电路板的顶部设置有相互隔开的正极导电触垫和负极导电触垫;极耳分隔柱,其为绝缘材质,并且所述极耳分隔柱固定于所述正极导电触垫和所述负极导电触垫之间;以及极耳压头,其设置在所述电池压板的底部、并且位于所述正极导电触垫和所述负极导电触垫的正下方。本申请可确保电池化成时其正负极耳能够与化成电路板良好接触,且不会出现短路、触电严重发热等事故。

标签:
加工技术
广东 - 深圳 来源:中冶有色网 2023-03-18
锂离子电池预充工艺制度

本发明公开了一种锂离子电池预充工艺制度,温度为15℃-25℃,充电倍率为0.05C-0.2C,充电时间为5H-7H。采用本发明预充工艺制度,经过5H-7H预充后得到的样品电池首次效率88.5%-92%,兼顾了生产效率和预充质量。

标签:
加工技术
广东 - 深圳 来源:中冶有色网 2023-03-18
电极片及其制备方法及超级电容器和锂离子电池

本发明涉及一种电极片,该电极片包括基片及涂覆在所述基片上的涂层,所述涂层含有氟化氧化石墨烯材料。氟化氧化石墨烯具有优良的导电性能,从而利用其制作的电极材料具有较高的能量密度及电传导效率。此外,本发明涉及一种电极片的制备方法,及采用该电极片制作的超级电容器和锂离子电池。

标签:
加工技术
广东 - 深圳 来源:中冶有色网 2023-03-18
锂电池生产废气处理和回收装置

本发明公开了一种锂电池生产废气处理和回收装置,包括废气处理通道,所述废气处理通道上安装有控制终端,所述废气处理通道内依次排列有过滤器、转轮和燃烧塔,所述转轮包括:轮体,所述轮体转动设置于底座上;驱动机构,所述驱动机构与转轮传动连接,并用于驱动转轮转动;沸石吸附层,所述沸石吸附层固定于所述转轮上;疏通机构,所述疏通机构设置于底座上,并用于疏通沸石吸附层的孔道。本发明通过增设疏通机构对沸石吸附层的孔道进行疏通,从而带出沸石吸附层孔道内的高沸点物质,防止在一号脱附箱内加热脱附时发生放热闷烧现象,起到保护沸石转轮的作用。

标签:
加工技术
广东 - 深圳 来源:中冶有色网 2023-03-18
石墨负极复合材料及其制备方法、锂离子电池

本发明涉及一种石墨负极复合材料及其制备方法、锂离子电池。所述石墨负极复合材料包括石墨芯层,以及位于所述石墨芯层表面的包覆层,所述包覆层包括磷掺杂的石墨相氮化碳材料。所述石墨负极复合材料的容量更高、首次库伦效率高、倍率性能更好。

标签:
加工技术
广东 - 深圳 来源:中冶有色网 2023-03-18
锂电池薄膜切膜机的辊压机构

本发明公开了一种锂电池薄膜切膜机的辊压机构,其包括上辊筒和下辊筒,上下辊筒安装于机架上,下辊筒下方设有沿下辊筒轴向平行分布的两个辅助辊筒,两个辅助辊筒位于下辊筒沿滚动方向上的前后两侧与下辊筒中段形成转动接触配合,上辊筒沿其滚动方向的前后两侧分别设有挤压副辊,两侧的挤压副辊上辊筒的中段形成转动接触配合,且上辊筒沿轴向中心线分为上半部和下半部,上辊筒的下半部所在的外周面与挤压副辊接触形成挤压面,该挤压面与挤压副辊之间的挤压接触具有反作用于上辊筒外周面上的向上或斜向上的趋势力。本发明的上下辊筒处均有辅助辊筒对其进行承托,保持上下辊筒稳定运行,避免辊筒中段塌陷,影响导电薄膜辊压成型的质量。

标签:
加工技术
广东 - 深圳 来源:中冶有色网 2023-03-18
回收废旧三元锂离子电池中有价金属的方法

本发明公开了一种回收废旧三元锂离子电池中有价金属的方法。所述方法,包括以下步骤:混合过氧酸与正极废料,经浸出反应,得到浸出液;回收浸出液中的有价金属;所述过氧酸为含有过氧基(‑O‑O)和羧基(‑COOH)的过氧酸。所述方法仅利用过氧酸一种试剂即可实现正极废料中多种有价金属的同时回收,并且提取效率高,浸出时间短。

标签:
加工技术
广东 - 深圳 来源:中冶有色网 2023-03-18
锂电池高纯度硫酸锰生产过滤装置

本发明涉及过滤设备的技术领域,特别是涉及一种锂电池高纯度硫酸锰生产过滤装置,包括处理桶,所述处理桶开口朝上,并且所述处理桶底部设置为锥形,所述处理桶内安装有隔板,所述隔板用于将处理桶内部分割成上侧腔体和下侧腔体,所述处理桶外壁上安装有多个导流通道,所述导流通道用于将处理桶内的上侧腔体和下侧腔体连通;该装置可实现硫酸锰中杂质的离心和气浮分离工作,有效提高杂质的分离效果,提高硫酸锰的纯度,同时避免设备堵塞,提高设备过滤效率。

标签:
加工技术
广东 - 深圳 来源:中冶有色网 2023-03-18
锂电池外壳自动冲模机

本发明公开了一种锂电池外壳自动冲模机,设有送料机构、冲模机构和分切下料机构,所述冲模机构位于所述送料机构和分切下料机构之间;所述送料机构设有送料电机组件、张力组件、压料气缸组件和送料机架;所述送料电机组件、张力组件和压料气缸组件安装在所述送料机架上;所述冲模机构设有冲模机、导向板组件和冲模机架;所述冲模机和导向板组件安装在所述冲模机架上;所述分切下料机构设有纵向分切组件、横向分切组件、拉料组件和下料机架;所述下料机架上设有导轨和下料槽,所述纵向分切组件、横向分切组件和拉料组件安装在所述导轨上;本发明可以实现冲模、裁切自动化作业,操作简单,作业效率高,具有良好的市场应用价值。

标签:
加工技术
广东 - 深圳 来源:中冶有色网 2023-03-18
聚合物基体、电解质及其制备方法、电池极片、锂离子电池

本发明提供了一种聚合物基体,所述聚合物基体的制备原料包括以下单体:单体A:聚醚多元胺和/或多胺基醚;单体B:多元有机酸,所述多元有机酸包括饱和脂肪族多元酸、不饱和脂肪族多元酸、芳香族多元酸和卤代有机多元酸中的一种或多种。本发明还提供了上述聚合物基体的制备方法、电解质及其制备方法、电池极片、锂离子电池。本发明提供的聚合物基体具有较好的电化学性能和力学性能。

标签:
加工技术
广东 - 深圳 来源:中冶有色网 2023-03-18
锂离子电池、负极极片及元素掺杂碳纳米管的制备方法

本发明揭示了一种元素掺杂碳纳米管的制备方法包括:将碳纳米管与硼源、硫源和氮源中一种或几种按指定比例混合后,在指定超声时间进行超声处理,得到混合液体;将所述混合液体在第一指定温度、第一指定时间进行干燥,得到干燥混合物;将干燥混合物在保护气体保护下,以指定升温速率升温至第二指定温度,保温第二指定时间后,自然冷却至室温,得到粗产物;将粗产物用去离子水清洗指定次数后,在第三指定温度、第三指定时间进行干燥后,得到元素掺杂碳纳米管。实现锂离子电池的导电性好、能量密度高,同时,显著提高碳纳米管在负极中的分散性。

标签:
加工技术
广东 - 深圳 来源:中冶有色网 2023-03-18
无污染锂离子电池负极片制造工艺

一种无污染锂离子电池负极片制造工艺,其步骤包括(1)把粘结剂、增稠剂、去离子水、导电剂按照工艺配比充分混合搅拌,配制好原始浆料;(2)调至工艺粘度到5000mpa.s~6000mpa.s范围,在铝箔上进行浆料涂布;(3)涂布时采用低风量,恒温50℃~60℃的涂布方式进行涂布直至完成负极片。本发明在涂布时采用低风量,可以使浆料中水份烘烤时表面水层缓慢挥发;浆料采用高粘度可以让浆料中的水层厚度减少、恒温50℃~60℃使其水份蒸发的速率一致,制备出无“打卷”、“开裂”和无NMP废气污染高质量的负极片,其质量好,收成率高,可以提高材料的使用率,降低材料成本,另外无污染、环保,适用于批量化生产。

标签:
加工技术
广东 - 深圳 来源:中冶有色网 2023-03-18
镍钴锰酸锂前驱体合成装置

本发明适用于正极材料制备设备领域,提供一种镍钴锰酸锂前驱体合成装置,设置上料筒和预热料筒,提前将各反应原料压入一定量至预热存料筒内通过加热网盘预热,无需对整个存贮原料箱进行加热,耗能少,当各原料进入到混合腔内时,混合液体温度能够保持一定温度,混合腔内也有加热管可以对混合液体进行升温达到反应温度条件,有利于反应快速进行,节省反应时间,同时保证了合成沉淀质量。

标签:
加工技术
广东 - 深圳 来源:中冶有色网 2023-03-18
用于锂电池的全塑封装膜

本发明公开了一种用于锂电池的全塑封装膜,由外向内依次为尼龙层1、外粘接层2、阻隔层3、内粘接层4、CPP热封层5,其特征在于,所述的阻隔层3由呋喃树脂层或有机氟树脂层或呋喃树脂与有机氟树脂的混合物层和氧化石墨烯改性聚酰亚胺层组成。本发明采用表面涂覆一层呋喃树脂或有机氟树脂或两者的混合物的氧化石墨烯改性聚酰亚胺作为阻隔层,代替了常用的阻隔层铝箔,具有绝缘性,可以避免铝塑膜在热封层被腐蚀后短路的风险,提高了电池的安全性能。同时,氧化石墨烯改性聚酰亚胺层具有高强度、高阻隔性以及优异的阻燃性、耐腐蚀性;呋喃树脂或有机氟树脂或两者的混合物进一步提升其耐腐蚀性。此外,本发明的全塑封装膜重量轻、易加工。

标签:
加工技术
广东 - 深圳 来源:中冶有色网 2023-03-18
锂硫电池用正极材料的制备方法

本发明提供一种锂硫电池用正极材料的制备方法,首先将N‑CNT、纳米硫分别以水为溶剂配置N‑CNT分散液及纳米硫分散液;然后将所述N‑CNT分散液与所述纳米硫分散液超声混合并采用离心或者抽滤的方式获得沉淀物;最后将所述沉淀物洗涤并干燥获得S/N‑CNT。

标签:
加工技术
广东 - 深圳 来源:中冶有色网 2023-03-18
锂离子电池天然石墨负极材料的制备方法

一种锂离子电池天然石墨负极材料的制备方法,采用小粒径的天然石墨细粉和有机碳源为原料,通过混料、高温处理、石墨化处理、筛分等工序,通过细粉与有机碳源在加热环境下进行混合处理,可起到包覆、混捏、二次造粒等效果,使小粒子的细粉在有机碳源的粘结作用下,形成二次颗粒,解决材料各相异性的问题,提高材料的振实密度。本发明减少了物料的周转和设备残留损失,产率高,工序简单,能耗低,环保,物料表面包覆效果均匀,一致性高。制得的负极材料具有各向同性,铁杂质含量低,首次不可逆容量低,体积膨胀小,吸液性好,循环性能好、性价比高,综合性能优良等特点。

标签:
加工技术
广东 - 深圳 来源:中冶有色网 2023-03-18
电沉积法制备锂离子电容器正极片的方法

本发明提供一种电沉积法制备锂离子电容器正极片的方法,包括以下几个步骤:步骤(1)将氧化石墨加入到球磨机中球磨,到水中超声分散,形成悬浮液;步骤(2)将金属盐硫酸铝或者硫酸镁或者氯化铝加入到上述悬浮液中制备成电解液,接通电源进行电沉积反应;步骤(3)取下泡沫镍电极,蒸干溶剂,再放入氢氮混合气保护的马弗炉内反应,反应完全后自然冷却;步骤(4)将上述的产物浸渍于盐酸中,反应,反应完全后得到泡沫石墨烯;步骤(5)将纳米Li2MoO3加入到甲苯中,超声形成悬浮液,再将含有Li2MoO3的甲苯悬浮液滴定涂布到泡沫石墨烯上,干燥,然后放入马弗炉内退火,冷却后锟压得到电极片。本发明简化了制备工艺,降低了成本。

标签:
加工技术
广东 - 深圳 来源:中冶有色网 2023-03-18
二次扣式锂电池、折叠式电芯及其制作方法

本发明公开了一种二次扣式锂电池、折叠式电芯及其制作方法,折叠式电芯的制作方法包括:S1、制作正极片:提供多个圆形的第一极片和多个第一连接件,通过多个第一连接件将多个第一极片依次连接;S2、制作负极片:提供多个圆形的第二极片和多个第二连接件,通过多个第二连接件将多个第二极片依次连接;S3、提供多个圆形的隔膜片,隔膜片的尺寸大于第一极片和第二极片的尺寸;S4、将正极片和负极片以预定夹角交错放置,将第一极片和第二极片轮替叠放,并在相邻的第一极片和第二极片之间叠放隔膜片,形成圆柱状电芯。本发明的折叠式电芯由连续的正极片和负极片配合隔膜交错叠置形成,制作工艺简单,降低了生产难度,提高效率,适合大规模工业化生产。

标签:
加工技术
广东 - 深圳 来源:中冶有色网 2023-03-18
收、放料卷的控制方法、系统及在锂电池生产中的应用

本发明公开了一种收、放料卷的控制方法,由动力装置驱动料卷的转动,所述控制方法包括以下步骤:步骤A:预设料卷的极限直径DL;步骤B:获取料卷的当前直径D;步骤C:比较D与DL的大小,并根据比较结果制动动力装置。本发明还保护了一种收、放料卷的控制系统及该方法在锂电池生产中的应用。本发明提供的技术方案简单易行,准确度高,有效避免了换料不及时对用料工序造成的影响或物料浪费,且降低了生产成本。本发明还可在更换料卷并启动伺服电机后控制伺服电机的初始转速v0,使其与供料端或用料端的物料处理速度尽量保持一致,减小了物料传动过程中因传送张力变化而对产品造成的影响。

标签:
加工技术
广东 - 深圳 来源:中冶有色网 2023-03-18
锂离子电池组均衡充电的方法和电路

本发明公开了一种锂离子电池组均衡充电的方法和电路。充电方法包括以下步骤:101)电池组在充电过程中未能正常充满而引发电池保护板保护性关断,禁止充电后,充电电路按步骤以下步骤进行充放电;102)对电池组进行定时放电,定时放电结束后,按设定的充电电流对电池组进行重新充电,如能正常充满,则退出充电过程;103)电池组在步骤102充电过程中未能正常充满而引发电池保护板保护性关断,禁止充电后,重复102的定时放电和重新充电步骤,但设定的重新充电电流小于上一次重新充电设定的充电电流。本发明能够实现电池组中荷电量最低的电池单体充满电,同时又不会使别的电池单体出现过充,可以整体提高电池组的容量和寿命,发挥电池组的最佳性能。

标签:
加工技术
广东 - 深圳 来源:中冶有色网 2023-03-18
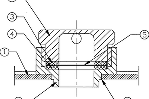
动力锂电池顶盖防爆装置及其制造方法

本发明公开了动力锂电池顶盖防爆装置及其制造装配方法,包括顶盖冲压件1,防爆锁紧螺丝2,特氟龙密封垫圈3,特氟龙密封垫圈4,特氟龙防爆膜5,防爆阀体6,圆周激光焊接7。防爆装置选取性能优异的特氟龙作为密封垫圈及防爆膜,防爆锁紧螺丝2锁紧固定。采用了上述技术方案所取得的有益效果是:密封性好,耐腐蚀,耐高低温冲击范围宽,防爆安全性能稳定可靠,结构简单,制造装配工艺简单,产品品质良率高。侧面开泄压孔的防爆锁紧螺丝2,防止异物进入防爆装置,起到保护特氟龙(Teflon)防爆膜5的作用;侧面开孔分流泄压可以达到减小爆破泄压时的冲击力及破坏性的目的。并且防爆膜意外损坏可更换,电池可以再次使用,低碳环保。

标签:
加工技术
广东 - 深圳 来源:中冶有色网 2023-03-18
钛系负极材料锂离子电池的化成方法

本发明公开了一种钛系负极材料锂离子电池的化成方法,其包括:(1)以电流I1对电池进行恒流限时充电;(2)以电流I2对电池进行恒流限压充电,截止电压V;(3)以截止电压V对电池进行恒压限时充电;其中I2>I1,截止电压V≥2.0伏;所述化成是指开口化成。本发明所提供的化成方法可以有效抑制钛系负极材料电池循环和存放过程中的电池发鼓现象。还可以在钛系负极材料表面形成良好的负极保护膜,进一步提高电池性能。

标签:
加工技术
广东 - 深圳 来源:中冶有色网 2023-03-18
锂电池卷绕设备的备胶机构

本实用新型公开了锂电池卷绕设备的备胶机构,包括安装板,所述安装板一侧边缘处分别转动连接有两组相对称的轴柱,所述轴柱上分别转动连接有缠绕带卷和备胶卷,所述安装板中部分别固定安装有两组导辊调节装置,两组所述导辊调节装置上分别传动连接有导轮机构,所述安装板另一侧分别转动连接有两组相对的贴压辊,所述贴压辊外周中部分别开设有限位槽,所述贴压辊与导轮机构之间的安装板上分别固定连接有纠偏传感器。本实用新型目的是提供一种结构简单、可自动实现带卷纠偏,提高缠绕带备胶效果的备胶机构。

标签:
加工技术
广东 - 深圳 来源:中冶有色网 2023-03-18
安全的磷酸铁锂蓄电池模组

本实用新型公开了一种安全的磷酸铁锂蓄电池模组,包括电芯、控制单元、信号拾取处理单元和控制开关;电芯设置至少一个;信号拾取处理单元设置至少一组,信号拾取处理单元分别连接电芯和控制单元,以对电芯的工作电压和工作电流进行拾取、处理和计算,并将计算后的结果发送至控制单元;控制开关连接电芯和负载,用于控制电芯与负载之间主回路的通断,控制开关的控制端连接控制单元;控制单元用于对信号拾取处理单元的结果进行分析处理,并根据分析处理的结果控制控制开关,以实现对主回路的通断。本实用新型通过信号拾取处理单元对电芯的充放电状态进行监测,避免发生因充电、放电电压失控造成的危险情况,避免了充放电过热而引发起火甚至爆炸。

标签:
加工技术
广东 - 深圳 来源:中冶有色网 2023-03-18
自举升式锂电池电芯热压装置

一种自举升式锂电池电芯热压装置,本实用新型涉及电池生产设备技术领域;底部固定板上表面的四角处均固定连接有导向固定柱,导向固定柱的上端与顶部固定板的下表面连接固定,顶部固定板与底部固定板之间设置有压板,压板的四周均嵌设固定有导向套,导向套套设在导向固定柱上;顶部固定板上固定连接有电缸组件,电缸组件的底部推动端穿过顶部固定板后,固定连接有电缸连接块,压板上固定连接有压力传感器安装板,压力传感器安装板上固定连接有压力传感器,左承重固定块以及右承重固定块均固定在压板上;利用月牙型弹簧板不对电芯侧边产生施加力,避免机械手兜夹过程对电芯厚度方向施加力,提高了电芯的平整度,从而提高了电池的质量。

标签:
加工技术
广东 - 深圳 来源:中冶有色网 2023-03-18
方便注液的锂离子蓄电池

本实用新型提供一种方便注液的锂离子蓄电池,涉及电池生产技术领域,包括电池本体,所述电池本体内部设置有储液槽,所述储液槽上端中部活动设置有密封组件,所述电池本体上表面开设有进液口,所述进液口内部通过紧固件安装有密封盖,所述电池本体上表面且位于密封盖外部设置有防护组件,所述防护组件包括第二弹簧和罩板,所述第二弹簧另一端与罩板固定连接,所述密封组件包括密封塞,所述密封塞通过第一弹簧活动连接在电池本体内部,所述电池本体内部且位于密封塞外侧开设有若干导流槽,通过设置防护组件和密封组件,能够在注液前后对电池本体的进液口处进行防护,避免灰尘或杂物落入储液槽,并且防止电池本体在移动过程中电解液洒出。

标签:
加工技术
广东 - 深圳 来源:中冶有色网 2023-03-18
锂电池PACK中电线加工的物料转移结构

本实用新型提供了一种锂电池PACK中电线加工的物料转移结构,包括:底座,所述底座下端设有移动装置,所述底座包括两条第一连接杆和位于两条第一连接杆之间并与两条第一连接杆相连的第二连接杆,所述第二连接杆上方设有一竖杆,所述竖杆的一侧连接有多个镂空的框架,所述竖杆另外一侧设有一手持装置,所述竖杆上端设有一第一盛放结构,所述第一盛放结构、手持装置分别位于所述竖杆两侧,本实用新型可以用于电线加工过程中的物料转移,特别适用于电线的包装材料。

标签:
加工技术
广东 - 深圳 来源:中冶有色网 2023-03-18
锂电池极片抓取机械手装置

本实用新型公开了一种锂电池极片抓取机械手装置,其立板上设有伺服电机、升降丝杆及升降板,伺服电机驱动升降丝杆转动,升降丝杆驱动升降板上下滑动。升降板上通过直线轴承连接若干导向杆,升降板的下方设有吸盘固定板,吸盘固定板沿竖直方向滑动设在若干导向杆上,导向杆上套有弹簧,吸盘固定板的底部设有吸盘。本实用新型的有益效果:该装置可实现抓取极片时与其他机构实时位置联动,避免了相配合的机构间运动等待延时,提高了极片抓取效率。该装置的导向杆与升降板之间通过采用直线轴承连接,提高了导向杆和吸盘的刚性,从而提高了吸盘的吸附面与极片的平行度,使得极片抓取过程不会出现极片移位,保证了叠片的对齐度。

标签:
加工技术
广东 - 深圳 来源:中冶有色网 2023-03-18
锂电池双重保护模组
锂电池双重保护模组 1168     
 0

本实用新型公开一种锂电池双重保护模组,包括第一保护过充保单元和第二过充保护单元,第一过放保护单元,第二过放保护单元,在使用时当一路保护单元失效后,另外一路保护单元可以工作,实现过充保护,过放保护,过电流保护,短路保护,过温保护功能。

标签:
加工技术
广东 - 深圳 来源:中冶有色网 2023-03-18
可调节裁边角度的锂电池裁切机

本实用新型公开了一种可调节裁边角度的锂电池裁切机,包括运作机构和固定机构,固定机构的上端设置有运作机构,安装箱的外表面上设置有散热网,安装箱的下底面上设置有旋转底座,旋转底座通过转轴与电机相连接,旋转底座的上表面设置有刀盘,刀盘的外表面上设置有切刀,通过电机控制旋转底座旋转,从而实现调整角度的效果,能够让原产品裁切的更加干净,减小尺寸误差,压板的两端固定安装有固定桩,固定桩的下底面上设置有磁块,压板通过固定桩和存放槽与底板磁性连接,通过压板能够将原产品牢牢固定在底板的外表面上,不需要工作人员手动固定,解放工作人员的双手,减轻工作量。

标签:
加工技术
广东 - 深圳 来源:中冶有色网 2023-03-18
上一页 506 507 508 509 510 ... 1132 下一页
共1132页    到第

中冶有色为您提供最新的广东深圳有色金属理论与应用信息,涵盖发明专利、权利要求、说明书、技术领域、背景技术、实用新型内容及具体实施方式等有色技术内容。打造最具专业性的有色金属技术理论与应用平台!

全国热门有色金属设备推荐
展开更多 +
全国热门有色金属技术推荐
展开更多 +

 

江西省隆恩特环保设备有限公司
宣传

报名参会
更多+

报告下载

有色专家
更多+

北方民族大学
院长/教授
中南大学
常务副校长
中南大学
中国工程院院士
湖南科技大学
所长/教授
北京科技大学
副院长/教授
赤泥综合利用研究报告2025
推广

热门技术
更多+

推荐企业
更多+

福建省金龙稀土股份有限公司
宣传

发布

在线客服

公众号

电话

顶部
咨询电话:
010-88793500-807