青岛垚鑫智能科技有限公司
宣传

位置:中冶有色 >

有色技术频道 >

分类:
全部
矿山技术
冶金技术
材料制备及加工技术
环境保护技术
分析检测技术
地区:
全部
北京
天津
上海
重庆
河北
山西
辽宁
吉林
黑龙江
江苏
浙江
安徽
福建
江西
山东
河南
湖北
湖南
广东
海南
四川
贵州
云南
陕西
甘肃
青海
内蒙
广西
西藏
宁夏
新疆
其他
其他
展开
 
全部
广州
韶关
深圳
珠海
汕头
佛山
江门
湛江
茂名
肇庆
惠州
梅州
汕尾
河源
阳江
清远
东莞
中山
潮州
揭阳
云浮

广东有色金属理论与应用

免费发布技术信息>>
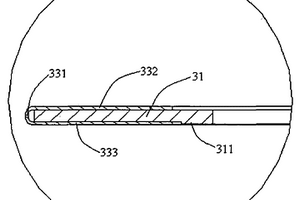
正极片和锂离子电池
正极片和锂离子电池 1132     
 0

本发明提供一种正极片和锂离子电池。本发明的正极片包括集流体以及设置集流体至少一个功能表面的活性物质层,本发明依据正极片的不同区域浸润程度的不同将正极片分为难浸润的第一区域和易浸润的第二区域,第一区域设置有包括第一活性物质的第一活性物质层,第二区域设置有包括第二活性物质的第二活性物质层;第一活性物质选自钴酸锂或钴酸锂和三元材料的混合物,第二活性物质选自三元材料或三元材料与钴酸锂的混合物;相同单位体积范围内,第一活性物质层中镍元素的质量含量大于所述第二活性物质层中镍元素的质量含量。本发明提供的正极片,有效缓解了正极片中加入三元材料会导致的析锂问题,提高了锂离子电池的循环性能。

标签:
加工技术
广东 - 珠海 来源:中冶有色网 2023-03-18
新能源汽车锂电池模组的搭载系统

本发明公开了一种新能源汽车锂电池模组的搭载系统,涉及锂电池模组技术领域,包括锂电池搭载包以及固定安装在新能源汽车主梁上的电池包衔接单元,所述锂电池搭载包和所述电池包衔接单元之间分别通过电池包正向插接单元和电池包反向插接单元形成可拆式的固定连接结构,电池包正向插接单元和电池包反向插接单元在实际使用过程中,当需要将锂电池搭载包从电池包衔接单元上拆下来时,主动控制电池包正向插接单元和电池包反向插接单元同步动作,即可脱离,同理,也可安装,与现有采用螺栓的固定方式相比,该方式使得更换锂电池模组的过程更加简单,且有效,另外在更换过程中,工作人员无需钻入车底,保障了工作人员的人生安全。

标签:
加工技术
广东 - 广州 来源:中冶有色网 2023-03-18
容量可调的可充电式锂电池组

本实用新型适用于锂电池组领域,提供了一种容量可调的可充电式锂电池组,包括可外连接底板、抽插型安装侧板、单个锂电池安装固定顶壳元件以及外接电源模组线,可外连接底板顶部的四个边角设有侧板边角固定件,可外连接底板的顶部还设有锂电池安装元件安装板,抽插型安装侧板的内壁设有顶壳元件固定件,单个锂电池安装固定顶壳元件的顶部还设有导电板,导电板由导电板固定螺栓固定,本实用新型通过设有单个锂电池安装固定顶壳元件和单个锂电池安装固定底部元件对锂电池进行单个固定,然后通过嵌套结构进行多个锂电池的组装,可以方便的根据需要组装合适个数、合适容量的锂电池,极大的便捷了锂电池组容量的调节。

标签:
加工技术
广东 - 深圳 来源:中冶有色网 2023-03-18
散热效果好的锂离子电池

本实用新型涉及电池技术领域,具体为一种散热效果好的锂离子电池,包括锂离子电池主体,锂离子电池主体的外围处套设有导热套,导热套上设有散热鳍片,导热套与锂离子电池主体的外表面之间涂覆有导热层,若干锂离子电池主体堆叠放置在电池组散热机构内,电池组散热机构包括底套、风扇以及套盖。该散热效果好的锂离子电池,通过设置在锂离子电池主体外围处的导热套,并将多个锂离子电池主体堆叠放置在电池组散热机构内,使得线缆两个锂离子电池主体之间在导热套的作用下形成有间隙,并使得从锂离子电池主体传递至导热套上的热量会在风扇的工作下被带走,达到散热的目的,增加锂离子电池主体组成的电池组的安全性。

标签:
加工技术
广东 - 东莞 来源:中冶有色网 2023-03-18
高密度磷酸铁锂及其合成方法

本发明公开一种高密度磷酸铁锂及其合成方法,高密度磷酸铁锂,其 分子表达式为:Li1-xMexFe(PO4)1-1/3xFx(0.01≤x≤0.10),式中Me为阳离子 掺杂元素,Me为Li、Na、Mg中的一种。高密度磷酸铁锂的合成方法,包 括如下步骤:步骤一:将锂盐、亚铁盐、磷酸盐和助熔剂按上述分子表达 式计量混合;步骤二:加入还原三价铁所需要量的,以水或乙醇为分散介 质,经球磨、烘干、烘干后再球磨,制成粒;步骤三:将制成的粒移入气 氛保护炉中于N2气环境中焙烧后制得黑色磷酸铁锂。采用此法合成的磷酸 铁锂具有比容量高、振实密度大、循环性能好、倍率特性好,且过程简单, 成本低廉,适用于工业化批量生产。

标签:
加工技术
广东 - 深圳 来源:中冶有色网 2023-03-18
锂离子电池组合盖帽
锂离子电池组合盖帽 1115     
 0

本发明公开了一种锂离子电池组合盖帽,其包括:胶圈和装设于胶圈通孔内的顶盖、电流熔断器、防爆片、孔板及绝缘垫片,孔板和防爆片以焊点连接,绝缘垫片用于收容和支撑孔板,电流熔断器电连接于防爆片和顶盖之间,当锂离子电池的电流超过额定值时,电流熔断器熔断而切断电路。相对于现有技术,本发明锂离子电池组合盖帽通过电流熔断器来保证电池的安全,在电池大电流放电时,电流熔断器熔断而切断电流,以保护电池在外电路短路、并联电池组中一个电池内短路等情况下的安全性。

标签:
加工技术
广东 - 东莞 来源:中冶有色网 2023-03-18
全自动锂离子电芯多层极耳超声波焊接机

本发明公开了一种全自动锂离子电芯多层极耳超声波焊接机,其包括上料机械手、转盘、转接片送料机构、下料机械手和控制所有元件运作的控制器,转盘在圆周上均匀设置有上料单元、转接片与电芯组合单元、超声波焊接单元和下料单元,每一个单元对应一个转盘夹具。与现有技术相比,本发明全自动锂离子电芯多层极耳超声波焊接机通过结合转盘式机械结构和超声波焊接实时监控技术,实现了锂离子电池电芯极耳与转接片的全自动一次性超声波焊接,在提高生产效率的同时,保证了产品的一致性,适用范围和应用前景相当广阔。

标签:
加工技术
广东 - 东莞 来源:中冶有色网 2023-03-18
锂负极及其制备方法和应用

本发明提供了一种锂负极及其制备方法和应用。本发明第一方面提供了一种锂负极,包括金属锂层和依次层叠设置在所述金属锂层表面的N层保护层,所述保护层的层数集合记为S={1,…,N‑1,N},N≥1,第一层保护层指向第N层保护层的方向为逐渐远离所述金属锂层的方向;其中,至少第N层保护层中包括流平剂。本发明提供的锂负极,通过在远离金属锂层最外层的保护层中添加流平剂,使得该保护层的厚度均匀分布,不会出现破裂的问题,从而可有效保护金属锂层,提高锂离子电池的循环性能。

标签:
加工技术
广东 - 珠海 来源:中冶有色网 2023-03-18
磷酸铁锂前驱体及其制备方法

本发明公开了一种采用液相复合晶体法工艺制备磷酸铁锂前驱体的方法,本发明将铁化合物、锂化合物、磷化合物、掺杂元素化合物、有机阴离子、分散剂按一定摩尔比在溶剂中反应形成有机复合晶体磷酸铁锂前驱液,将前驱液过滤、离心或干燥得到(Li+Fe3+PO43-)+nRn-有机复合晶体磷酸铁锂前驱体。本发明能够解决现有三价铁生产工艺中碳无法均匀地与Fe3+结合进行碳热还原,残留的Fe3+造成材料性能不稳定、循环寿命短、批次稳定性差等问题,使磷酸铁锂前驱体中各种元素在原子水平上混合均匀,从而使磷酸铁锂成品的性能和批次稳定性大大提高。

标签:
加工技术
广东 - 深圳 来源:中冶有色网 2023-03-18
四氯铝酸锂的生产方法

本发明提供一种四氯铝酸锂的生产方法,包括如下步骤:将基本等摩尔比的无水氯化锂、无水三氯化铝置于干燥的反应容器中,加入无水三氧化二铝添加剂,控制反应温度使无水三氯化铝熔融,且无水氯化锂和无水三氧化二铝添加剂不熔,从而发生固液两相反应,直到反应体系从悬浊液变为澄清透明溶液时,反应结束;所述无水三氧化二铝添加剂的成分包括以无水三氧化二铝添加剂总重量计,80~100wt%三氧化二铝,0~20wt%铝和/或氢氧化铝。根据本发明的生产方法解决了水分影响LiAlCl4合成反应,导致产率较低的问题,可大大提高LiAlCl4的产率。

标签:
加工技术
广东 - 深圳 来源:中冶有色网 2023-03-18
电池正极及使用该正极的锂离子电池以及它们的制备方法

本发明提供了一种锂离子电池正极,该正极包括 导电基体及涂覆和/或填充在导电基体上的正极材料,所述正极 材料包括正极活性物质、导电剂和粘合剂,所述正极活性物质 为 LiNixCoyMn1-x- yO2,0.1≤x≤ 0.5,0.1≤y≤0.5,其中,所述导电剂含有片状导电剂和球状导 电剂。本发明还提供了含有该正极的锂离子电池,本发明提供 的锂离子电池具有较高的充电容量和放电容量,同时保持良好 的循环性能。

标签:
加工技术
广东 - 深圳 来源:中冶有色网 2023-03-18
锂离子电池卷芯的卷绕方法

本发明涉及一种锂离子电池卷芯的卷绕方法,包括将第一条隔膜(10)和第二条隔膜(11)分别由各自的放卷机构(20、21)同时放卷,使两条隔膜的源头粘接在一起送入卷绕机的上压块(30)和下压块(31)之间被夹紧,再穿卷针、插入两电极片等步骤,再驱动所述上压块(30)和下压块(31)相对靠拢夹紧接下来的第一条隔膜(10)和第二条隔膜(11),并使两隔膜在被夹部位粘接在一起,启动隔膜切刀(60)将两隔膜切断,已卷好的卷芯雏形经压紧、包扎成锂离子电池卷芯。同现有技术相比较,本发明能在大大降低锂电池卷芯成本的同时,适用半自动和全自动卷绕设备,提高生产效率。

标签:
加工技术
广东 - 深圳 来源:中冶有色网 2023-03-18
卷绕方形锂离子电池及其阳极片

本发明公开了一种卷绕方形锂离子电池,其包括叠加卷绕的阳极片和阴极片,阳极片包括阳极集流体和涂布在阳极集流体两面的阳极膜片,卷绕时位于内侧的阳极膜片的厚度d2小于卷绕时位于外侧的阳极膜片的厚度d1。相对于现有技术,本发明卷绕方形锂离子电池通过对两层阳极膜片的厚度进行差异化设计,减少了阳极膜片的冗余厚度,因此实现了在不影响电芯安全性能和容量的前提下,有效减小电芯厚度和体积,提高卷绕方形锂离子电池的能量密度。

标签:
加工技术
广东 - 东莞 来源:中冶有色网 2023-03-18
具有包覆层的锂离子电池正极材料及其制备方法

本发明公开一种具有包覆层的锂离子电池正极材料的制备方法,所述方法包括以下步骤:以常规方法合成现有无包覆的锂离子电池正极材料;制备包覆液:分别为含Sn的盐溶液和NH4F溶液;包覆:将步骤(1)制备的正极材料分散在去离子水中,形成分散液,在不断搅拌的条件下加入含Sn的盐溶液和NH4F溶液,锡的氟化物共沉淀在现有锂离子电池正极材料表面;过滤干燥,滤出沉淀物并干燥成粉末;将粉末焙烧,冷却后粉碎过筛,得到Sn4+和F-复合包覆的锂离子电池正极材料。采用本发明方法制备得到的锂离子电池正极材料,具有耐过充、高能量、高功率密度和优异的循环特性。同时,本发明还提供一种采用所述方法制备得到的锂离子电池正极材料。

标签:
加工技术
广东 - 惠州 来源:中冶有色网 2023-03-18
氟掺杂三维结构锂硫电池正极材料的制备方法

本发明提供一种氟掺杂三维结构锂硫电池正极材料的制备方法,包括:?(1)将氧化石墨加入到水中超声,形成氧化石墨烯悬浮液;(2)将四丁基氟化铵加入到氧化石墨烯悬浮液中,然后转移到水热釜中进行水热反应,反应完成后乙醇洗、水洗,然后冷冻干燥,得到三维氟掺杂石墨烯;(3)取得到的三维氟掺杂石墨烯与科琴黑加入到N-甲基吡咯烷酮中超声反应形成悬浮液;(4)将单质硫加入到N-甲基吡咯烷酮中超声,直到单质硫完全溶解形成悬浮液;(5)将)得到的两种悬浮液混合,搅拌均匀,然后在搅拌下缓慢的加入蒸馏水,离心、水洗、干燥后得到三维结构的锂硫电池正极材料。本发明的方法提高了锂硫电池的循环寿命。

标签:
加工技术
广东 - 深圳 来源:中冶有色网 2023-03-18
钛酸锂/碳纤维/碳纳米管/石墨烯四元复合材料的制备方法

本发明提供了一种钛酸锂/碳纤维/碳纳米管/石墨烯四元复合材料的其制备方法,属于锂离子电池技术领域。本发明的钛酸锂/碳纤维/碳纳米管/石墨烯四元复合材料的制备方法包括如下步骤:1)钛酸锂负载碳纤维和碳纳米管催化剂;2)化学气相沉淀法原位生长碳纳米管;3)原位还原氧化石墨烯。该制备方法克服了碳纳米管容易团聚和石墨烯分布不均匀的技术缺陷;所制备的四元复合材料中碳纤维、碳纳米管和石墨烯形成的以真实化学键相连接的三维网状结构包覆在钛酸锂表面,三种碳材料与钛酸锂协同作用,提高本发明制备的四元复合材料的克容量和充电效率;其制成的电池,循环性能和倍率性能得到了显著提高。

标签:
加工技术
广东 - 深圳 来源:中冶有色网 2023-03-18
燃料电池与锂电池交互式供电的控制系统及控制方法

本发明涉及一种燃料电池与锂电池交互式供电的控制系统及控制方法,包括液化丙烷瓶、气瓶压力传感器、定压阀、电磁阀及SOFC燃料电池电堆,所述气瓶压力传感器感应液化丙烷瓶内丙烷燃料的压力;特点是还包括SOFC工作开关、锂电池工作开关、锂电池充电开关、锂电池管理系统BMS、锂电池组、燃料电池管理系统及整车控制器VMS;其携带方便,任何一个电源都能独立驱动负载,SOFC燃料电池与锂电池组采取均衡配置,在实际运行中,依据工况条件实时变换主驱动动力电源或两电源共同驱动。

标签:
加工技术
广东 - 佛山 来源:中冶有色网 2023-03-18
碳点基二氧化硅复合材料及其在锂电池电极中的应用

本发明公开了一种碳点基二氧化硅复合材料,其包含有纳米级碳点和二氧化硅纳米微球,其中二氧化硅纳米微球构成一个网络结构,在网络中间穿插有碳点,所述二氧化硅纳米微球的平均粒径在10nm至20nm之间,碳点的平均粒径在2nm至6nm之间,本发明还公开了该碳点基二氧化硅复合材料在制备锂电池中的应用。本发明公开的一种碳点基二氧化硅复合材料及其在锂电池电极中的应用,属于锂电池制备领域。本发明的碳点基二氧化硅复合材料可以减少二氧化硅在电池中的副反应,使这种材料具有更高的比容量以及更好的循环稳定性。

标签:
加工技术
广东 - 中山 来源:中冶有色网 2023-03-18
用于锂离子电池负极材料的整形石墨及其制备方法和设备

本发明公开了一种用于锂离子电池负极材料的整形石墨及其制备方法,要解决的技术问题是提供高比能量的锂离子动力电池负极材料。本发明的整形石墨,采用天然石墨,其颗粒形状为球形、近似球形、卵圆形、土豆形和/或块形,在颗粒表面含有锂碳酸盐。其制备方法为粉碎、连续分级整形、纯化、表面处理。制备设备采用高压送料管道将低速粉碎机、旋风集料器、高速粉碎机连接组成。本发明与现有技术相比,其可逆容量能够稳定地达到350mAh·g-1以上,首次循环库仑效率大于88%,制备方法,具有操作简单、生产过程全自动化、工作效率高、车间无粉尘、工人劳动强度低、车间噪音降低、节能低耗的特点,并使制造周期缩短,产品收率提高,成本降低。

标签:
加工技术
广东 - 湛江 来源:中冶有色网 2023-03-18
锂电池表面涂覆工艺
锂电池表面涂覆工艺 783     
 0

本发明公开了一种锂电池表面涂覆工艺,包括如下重量份组分:主材98份、聚偏氟乙烯1份和导电剂1份,所述主材包括钴酸锂、镍钴锰酸锂和锰酸锂。本发明属于锂电池涂覆技术领域,具体是一种锂电池表面涂覆工艺,通过提高电池池活性物质比例从而提升电池体积比容量,提升了电池的倍率放电性能及循环性能,提高了集流体的导性性能,有效地改善了集流体收集电流的能力。

标签:
加工技术
广东 - 东莞 来源:中冶有色网 2023-03-18
新型锂电池及其制造方法

本发明公开了一种新型锂电池及其制造方法,包括正极片、负极片、隔膜,隔膜设置在正极片和负极片之间,正极片的活性物为钴酸锂,该钴酸锂D50=12±2μm,其比表面为0.25±0.5㎡/g,其基体为14±1μm的铝箔;负极片为石墨,该石墨D50=12±2μm,其比表面为2±1㎡/g,其基体为9±1μm铜箔;隔膜包括湿法5~20μm的基体、陶瓷粉D50=0.6~2μm,凝胶浆料混合形成。采用上述方案与现有技术比较具有:1、电解液不容易流失,锂离子迁移的路径缩短并通畅,降低内阻提高充放电效率与增加了循环寿命;2、从液态锂离子电池向固态锂离子电池转变,电池膨胀得到抑制;3、电池安全性得到改善;4、空间有效释放使容量增加。

标签:
加工技术
广东 - 深圳 来源:中冶有色网 2023-03-18
动力锂电池支架
动力锂电池支架 901     
 0

本发明公开了一种动力锂电池支架,用于承载固定动力锂电池,包括多个用于承载动力锂电池的圆筒形固定座,多个所述固定座矩阵排布且相邻四个固定座之间存有缝隙;基台,多个所述固定座固定于基台上;水冷机构,包括依次首尾相连的进水管、循环管、出水管、水泵和散热管,所述循环管依次穿过缝隙且与固定座外壁接触,所述水泵固定于基台上。本发明提供一种动力锂电池支架,使位于动力锂电池支架中心位置的动力锂电池也能快速散热降温,并且使用方便、安全。

标签:
加工技术
广东 - 深圳 来源:中冶有色网 2023-03-18
太阳能锂电池充电管理电路

一种太阳能锂电池充电管理电路,连接于太阳能板与锂电池间的总回路中,该管理电路包括采集锂电池电压的锂电池电压采集回路以及采集太阳能板输出电压的太阳能板电压采集回路,两回路采集的电压输入一电压比较单元中,该电压比较单元连接控制太阳能板和锂电池间总回路通断的开关回路。本实用新型具有如下有益效果:1.本实用新型提供的控制电路,由少数元器件构成,电路结构简单;2.通过对锂电池和太阳能板电压的比较,可在太阳能板电压比锂电池电压低的情况下将充电回路切断,以防止锂电池通过太阳能板进行反向放电,从而保证了锂电池的使用效率;3.通过对锂电池的电压检测,也可防止锂电池过度充电。

标签:
加工技术
广东 - 惠州 来源:中冶有色网 2023-03-18
风冷加水双效散热型锂电池

本实用新型涉及锂电池技术领域,具体为一种风冷加水双效散热型锂电池,包括外壳和锂电池,外壳为上端呈开口的矩形框架结构,外壳的内部设置有四组锂电池,四组锂电池之间存在间距,四组锂电池之间串联连接,且四组锂电池的外表面与外壳的内壁接触,四组锂电池之间设置有固定机构;有益效果为:通过在外壳的底部设置通气格栅,使空气通过通气格栅流向通风孔内,流动的空气与固定机构以及散热片的表面接触,将热量带走,提高散热效率;通过在固定机构的中心安装冷却管,冷却管内的冷却液对固定机构起到降温作用,而固定机构与锂电池外表面接触,使得锂电池与固定机构之间进行热量交换,加快锂电池散热。

标签:
加工技术
广东 - 深圳 来源:中冶有色网 2023-03-18
用于包覆改性的锂电池硬碳石墨复合结构及其蓄电池

本实用新型公开了一种用于包覆改性的锂电池硬碳石墨复合结构及其蓄电池,包括结构对称的上保护层、下保护层,上保护层依次包括基层、支撑层,支撑层设有若干容纳位,容纳位的端部为凹形轮廓,容纳位的端部开设有通风孔;基层设有冷风通道,冷风通道与通风孔连通;上保护层右端设有风扇,风扇的进风口与冷风通道连接,冷风通道左端设有制冷片;上保护层与下保护层均为硬碳石墨复合材料制成的结构。采用本申请的结构,利用硬碳石墨复合材料制成的上保护层和下保护层保护锂电池,防止锂电池在使用时受到而产生压力变形,保证锂电池的安全使用。在另一方面,本申请的容纳位与冷风通道连接,能够有效散发锂电池产生的热量,保证锂电池安全。

标签:
加工技术
广东 - 深圳 来源:中冶有色网 2023-03-18
可适用于电动车的动力锂离子电池组装配结构

本实用新型涉及锂离子电池设计领域,公开了一种可适用于电动车的动力锂离子电池组装配结构。其包括:绝缘装配支架、以及外壳;在所述装配支架内设置有至少一绝缘搁板;各所述绝缘搁板将所述装配支架的空间间隔为复数个子腔体;各所述锂离子电池组分别容置在各所述子腔体内,各所述子腔体的至少两相对内壁分别与各所述锂离子电池组紧密相贴;各所述锂离子电池组互相电连接;所述装配支架的至少一侧板为可拆卸侧板;所述装配支架容置在所述外壳内,所述装配支架的外壁与所述外壳的内壁相互紧贴。其装配结构更加稳固,更有利于保证锂离子电池的放电性能以及延长其使用寿命。

标签:
加工技术
广东 - 深圳 来源:中冶有色网 2023-03-18
锂电池夹具定位机构
锂电池夹具定位机构 963     
 0

锂电池夹具定位机构,涉及锂电池制造装备。包括锂电池多层夹具、定位板、定位销及气缸,定位板呈平板状且水平设置,定位板上开制第一定位孔,第一定位孔穿通定位板,在锂电池多层夹具底板上制有第二定位孔,第一定位孔与第二定位孔位置匹配;对着第一定位孔的下方设置定位销,定位销与动力装置连接,动力装置驱动定位销插入第一定位孔并插入锂电池多层夹具底板上的第二定位孔,且在定位销插入的前端制有锥度倒角,该锥度倒角插入第一定位孔后能自动对正第二定位孔,使锂电池多层夹具精确定位。

标签:
加工技术
广东 - 东莞 来源:中冶有色网 2023-03-18
覆锂极片保护冷库
覆锂极片保护冷库 1183     
 0

本实用新型属于电池制造技术领域,具体涉及一种覆锂极片保护冷库,包括冷库本体及设置在冷库本体内的收卷装置和冷库空间监控红外温度探头,所述冷库本体包括冷库隔热墙,所述冷库本体连通有干燥冷风进口管道。覆锂极片由收卷装置收卷成覆锂极片卷料,干燥冷风从所述干燥冷风进口管道进入所述冷库本体,以对覆锂极片进行干燥降温,所述冷库隔热墙能够有效保持冷库本体内的温度,使覆锂极片存放在冷库本体低温干燥环境内,以使覆锂极片保持良好的性能。同时所述冷库空间监控红外温度探头监控冷库本体内的温度,配合干燥冷风进口管道进干燥冷风,实时控制冷库本体内的温度。

标签:
加工技术
广东 - 东莞 来源:中冶有色网 2023-03-18
船舶用锂电池组的散热装置

本实用新型公开了一种船舶用锂电池组的散热装置,包括固定基台、密封插板、控制阀、外箱、内箱、导线管、导水管、锂电池组、丝杆、安装架、水泵、第一电机、第二电机、过滤网和风扇本体,利用第一电机带动丝杆转动,从而控制安装架移动,使锂电池组拆卸方便,利用导线管使各连接导线分布有序,不缠绕在一起,提高安全性能,利用水泵和导水管使降温仓里面的水具有流动性,提高降温效果,利用导热块将第一电机产生的热量传输到降温仓的水里面,利用第二电机和风扇本体提高散热效果,本装置使锂电池组安装拆卸方便,且能有效降低锂电池工作产生的热量,提高其安全性能,提高锂电池组的使用寿命。

标签:
加工技术
广东 - 广州 来源:中冶有色网 2023-03-18
具有高密度性能的三元锂离子电池

本实用新型公开了一种具有高密度性能的三元锂离子电池,包括主体和正电极,所述主体的中部开设有安置槽,且安置槽的左右两侧均安装有防尘网,所述安置槽的内部四周均固定有筋板,且安置槽靠近筋板的一侧连接有橡胶层。该具有高密度性能的三元锂离子电池设置有安置槽,通过安置槽左右两侧均安装的防尘网,一方面便于对安装在安置槽中部的三元锂离子电池本体进行散热工作,另一方面能够有效防止灰尘进入主体内部,影响三元锂离子电池的使用,通过筋板的设置,便于对安置槽的硬度进行加固,以便有效避免外力碰撞主体时,给三元锂离子电池本体带来损伤,通过橡胶层的设置,能够有效避免筋板与三元锂离子电池本体直接接触,出现摩擦受损现象。

标签:
加工技术
广东 - 深圳 来源:中冶有色网 2023-03-18
上一页 2005 2006 2007 2008 2009 ... 3373 下一页
共3373页    到第

中冶有色为您提供最新的广东有色金属理论与应用信息,涵盖发明专利、权利要求、说明书、技术领域、背景技术、实用新型内容及具体实施方式等有色技术内容。打造最具专业性的有色金属技术理论与应用平台!

全国热门有色金属设备推荐
展开更多 +
全国热门有色金属技术推荐
展开更多 +

 

江西省隆恩特环保设备有限公司
宣传

报名参会
更多+

报告下载

有色专家
更多+

江西省科学院应用化学研究所
副主任/副研究员
中南大学
教授、博士生导师
北京科技大学、中国科学院
院士
长沙有色冶金设计研究院有限公司
正高级工程师/中国铝业首席工程师/全国有色金属行业设计大师/国家注册采矿工程师
清华大学
教授
赤泥综合利用研究报告2025
推广

热门技术
更多+

推荐企业
更多+

福建省金龙稀土股份有限公司
宣传

发布

在线客服

公众号

电话

顶部
咨询电话:
010-88793500-807