青岛垚鑫智能科技有限公司
宣传

位置:中冶有色 >

有色技术频道 >

分类:
全部
矿山技术
冶金技术
材料制备及加工技术
环境保护技术
分析检测技术
地区:
全部
北京
天津
上海
重庆
河北
山西
辽宁
吉林
黑龙江
江苏
浙江
安徽
福建
江西
山东
河南
湖北
湖南
广东
海南
四川
贵州
云南
陕西
甘肃
青海
内蒙
广西
西藏
宁夏
新疆
其他
其他
展开
 
全部
成都
自贡
攀枝花
泸州
德阳
绵阳
广元
遂宁
内江
乐山
南充
眉山
宜宾
广安
达州
雅安
巴中
资阳
阿坝藏族羌族自治州
甘孜藏族自治州
凉山彝族自治州

四川有色金属理论与应用

免费发布技术信息>>
铝塑膜锂离子电池
铝塑膜锂离子电池 1172     
 0

本实用新型涉及锂离子电池领域,公开了一种铝塑膜锂离子电池。包括:电芯体,以及相互独立第一铝塑膜壳体、第二铝塑膜壳体,第一铝塑膜壳体、第二铝塑膜壳体上分别设置有第一凹位、第二凹位,第一凹位、第二凹位分别由一平面片状铝塑膜受到冲压力的作用拉伸形成;第一凹位、第二凹位的开口相向正对,电芯体容置在第一凹位、第二凹位形成的芯体腔体中,电芯体四周的平面片状铝塑膜面对面熔融密封结合在一起,电芯体的两极耳从铝塑膜壳体中伸出在外,两极耳上的极耳胶的一段与铝塑膜熔融密封结合在一起,另一段伸出在铝塑膜壳体外。应用该技术方案有利于锂离子电池大功率放电。

标签:
加工技术
四川 - 广安 来源:中冶有色网 2023-03-18
电动汽车锂电池自动化检测设备

本实用新型涉及锂电池检测设备技术领域,具体为一种电动汽车锂电池自动化检测设备,包括工作平台,所述工作平台的内部开设有安装槽,所述安装槽的内部固定安装有传动组件,所述传动组件包括框体、主动轴、从动轴、传动带、支撑板、辅助轮、支撑柱、外部套管、螺纹孔、固定螺栓、支撑顶板和驱动电机,所述框体内部的一侧安装有主动轴,所述框体内部的另一侧安装有从动轴。本实用新型的优点在于:通过支撑板顶部支撑柱、外部套管、螺纹孔、固定螺栓和支撑顶板的设置,使该装置面对高低规格不同的锂电池时,能够通过固定螺栓的调节对支撑板和支撑顶板之间的距离进行调节,进而使该装置的适用范围大大增加,有效的提高该装置的实用性。

标签:
加工技术
四川 - 成都 来源:中冶有色网 2023-03-18
锂硫电池用碳硫正极材料及其制备方法

本发明涉及一种具有石墨烯包裹单质硫结构的电极材料及其制备方法,属于制备复合能源材料领域。本发明提供一种锂硫电池用碳硫正极材料的制备方法,所述制备方法为:在高速搅拌的条件下将含硫前驱液滴加到双氧水/磺化石墨烯水溶液中,利用含硫前驱液和双氧水反应原位析出单质硫,析出的单质硫与磺化石墨烯相互作用形成磺化石墨烯包裹单质硫的具有核壳结构的锂硫电池用碳硫正极材料。本发明方法合成的碳硫复合正极材料具有碳包硫的核壳结构,所得碳硫正极材料具有优异的电化学性能,较高的比容量,好的循环性能和倍率性能。

标签:
加工技术
四川 - 成都 来源:中冶有色网 2023-03-18
碳纳米管/石墨烯/硅复合锂电池负极材料及其制备方法

本发明属于能源材料技术领域,提供一种碳纳米管/石墨烯/硅复合锂电池负极材料及其制备方法,用以克服硅负极在电化学储锂过程中剧烈的体积效应、难以形成稳定的表面固体电解质膜及其本征电导率低导致其电循环性能差的缺陷。本发明包括泡沫镍、以及在泡沫镍上依次交替设置的石墨烯层和硅共混碳纳米管层,且最顶层为石墨烯层,最顶层石墨烯层上还覆盖有一层厚石墨烯保护层。本发明采用石墨烯层交替硅/碳纳米管复合层的多层结构,利用石墨烯和碳纳米管的高机械性能与高导电性共同对硅粉进行三维复合,在保持硅高比容量的前提下大幅提高了负极倍率以及循环性能、同时,其制备方法具有工艺简单、成本低、可重复性好的优点。

标签:
加工技术
四川 - 成都 来源:中冶有色网 2023-03-18
耐高温聚芳醚腈锂离子电池隔膜材料及其制备方法和应用

本发明公开了一种耐高温聚芳醚腈锂离子电池隔膜材料及其制备方法和应用,属于锂离子电池材料技术领域。本发明为开发一种具有高亲水性和高耐热安全性的锂离子电池隔膜,首先以2,6‑二卤苯甲腈、二元酚为原料制备得到了耐高温聚芳醚腈材料;然后利用相转换法将聚芳醚腈制备为聚芳醚腈锂离子电池隔膜。本发明隔膜具有尺寸可调节的多孔结构,耐高温性能好,孔隙率和电解液吸液率高,离子电导率高的特点,其作为锂离子电池隔膜,制备的电池安全性高,循环性能突出。

标签:
加工技术
四川 - 成都 来源:中冶有色网 2023-03-18
铌酸钠钽酸锂系无铅压电陶瓷组合物

一种新型的铌酸钠钽酸锂系无铅压电陶瓷组合物,其包含钙钛矿反铁电体NaNbO3和铌酸锂型铁电体LiTaO3,其通式用(1-x)NaNbO3-xLiTaO3来表示,式中0.025≤x≤0.25。该无铅压电陶瓷组合物还可以含有一种或多种氧化物,其通式为(1-x)NaNbO3-xLiTaO3((100-a)mol%)+MαOβ(amol%),MαOβ是一种或多种氧化物,其含量a占主要成分(1-x)NaNbO3-xLiTaO3的摩尔比为0-3%,M为+1至+6价且能与氧形成固态氧化物的元素,α和β分别表示相关氧化物中相应的元素M和氧的原子数。该体系压电陶瓷组合物的最优值d33可达70pC/N以上,kp可达20%以上,Qm可达1200以上,致密性好,居里温度高,热稳定性好,工艺稳定,采用传统压电陶瓷制备技术制得,具有实用性。

标签:
加工技术
四川 - 成都 来源:中冶有色网 2023-03-18
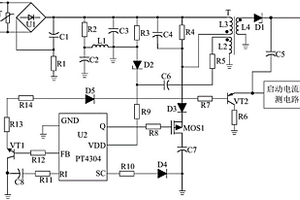
基于启动电流监测电路的锂离子电池用充电电源

本发明公开了一种基于启动电流监测电路的锂离子电池用充电电源,其特征在于,主要由控制芯片U2,二极管整流器U1,变压器T,热敏电阻RT,极性电容C1,电阻R1,低通滤波电路,串接在控制芯片U2与变压器T原边之间的晶闸管稳压电路,分别与变压器T副边电感线圈L4的同名端和控制芯片U2相连接的功率调整电路,以及与功率调整电路相连接的启动电流监测电路组成。本发明能为锂离子电池提供充电时所需的4.2V基准电压;同时,本发明能对锂离子电池进行恒流充电至4.2V转入恒压充电,从而本发明能为锂离子电池提供稳定的充电电压、电流,有效的防止锂离子电池出现过充。

标签:
加工技术
四川 - 成都 来源:中冶有色网 2023-03-18
锂电池用循环性能稳定的磷酸铋正极材料及制备方法

本发明涉及锂电池正极材料的技术领域,提供了一种锂电池用循环性能稳定的磷酸铋正极材料及制备方法。该方法以铋源、磷源在酸性条件下通过共沉淀法制备磷酸铋,引入碲酸四氢钠或碲酸四氢钾作为碲源,在沉淀过程中通入硫化氢气体,使+6价的Te还原为+4价并进入BiPO4结构中实现掺杂。本发明利用Te4+的配位数较高可减少充放电过程中磷酸铋晶体结构的重排,减少致密晶型的形成,从而确保充放电前后晶体结构不发生明显变化,再次充放电时无需克服更大的能量壁垒,达到改善正极材料循环稳定性的目的。

标签:
加工技术
四川 - 成都 来源:中冶有色网 2023-03-18
空气动力处理废旧锂离子电池正极片脱粉装置

本发明公开了一种空气动力处理废旧锂离子电池正极片脱粉装置,包括支架和竖直设置在支架上的空心圆柱状壳体,所述壳体内由下至上依次分为金属沉降室、撞击室及分离室,所述金属沉降室内设置有若干进风管,所述撞击室内设置有若干层搅拌桨,所述撞击室内位于搅拌桨上方且紧邻壳体内侧均设置有圆台状导料管,所述分离室的侧壁下部连接有进料管,所述分离室顶部连接有出粉管,另一端连接有粉料收集装置,所述壳体底部连接有出料斗,下端连接有星型卸料阀,本发明通过旋转的搅拌桨对自由下落的锂电池极片进行多次击打,再利用空气动力将击打脱落的粉末拽出壳体,实现粉末收集,从而达到脱粉彻底、操作简单、快速高效的效果。

标签:
加工技术
四川 - 绵阳 来源:中冶有色网 2023-03-18
固态电解质膜电芯层结构界面处理方法、锂电芯结构

本发明涉及锂电池技术领域,尤其涉及一种固态电解质膜电芯层结构界面处理方法及锂电芯结构。一种固态电解质膜电芯层结构界面处理方法,包括如下步骤:提供固态电解质膜;在固态电解质膜上形成电极活性材料层以形成预电芯层结构;以预定热压合温度以及预定压制压力,对预电芯层结构进行热压合处理,预定热压合温度及预定压制压力为固态电解质膜由固相变为流动相的临界温度及临界压力。在预定的热压合温度以及压制压力下,所述固态电解质膜从固相转变为液相,很好的减小所述固态电解质膜和电极活性材料层之间的界面阻抗,提高导电离子在所述固态电解质膜和电极活性材料层之间传导性能。

标签:
加工技术
四川 - 成都 来源:中冶有色网 2023-03-18
安装在家具中的锂离子电池的负极混料工艺

本发明公开了一种安装在家具中的锂离子电池的负极混料工艺,石墨300~400℃常压烘烤,除去表面油性物质,将负极和Super‑P倒入料桶同时加入球磨在滚瓶及上进行球磨,转速控制在60rmp以上;纯净水加热至至80℃倒入动力混合机;加入SBR和去离子水;负极干料分四次平均顺序加入,加料的同时加入纯净水,每次间隔28‑32分钟;第四次加料30±2分钟后进行高速搅拌;将动力混合机接上真空,保持真空度为‑0.09到0.10Mpa;取500毫升浆料,使用黏度计测量黏度;将负极料从动力混合机中取出进行磨料、过筛,流入拉浆作业工序。该工艺使得锂离子电池的负极混料均匀,使用的寿命和安全性得到了保证,充电过程平稳,不会出现发热、发烫或爆炸现象,保证了使用的安全性。

标签:
加工技术
四川 - 成都 来源:中冶有色网 2023-03-18
阴离子掺杂的高压充放电磷酸钒锂正极材料及其制备方法

本发明提供一种阴离子掺杂的高压充放电磷酸钒锂正极材料及其制备方法,包括如下步骤:将原料放入反应容器中并加水、搅拌,直到各原料充分溶解,用氨水调节上述溶液的pH值;直接水浴加热,蒸干多余水分形成溶胶状物,烘干;再放入管式炉中,预烧1~4h去除杂质;将上述产物研磨、压片,再煅烧4~12h,自然冷却到室温,即获得正极材料;本发明步骤简练,操作容易,实验条件简单可控,实验仪器要求不高,所获得的溴掺杂磷酸钒锂正极材料在高电压充放电下具有较好的倍率和循环性能,在动力电池方面具有较大的应用前景。

标签:
加工技术
四川 - 成都 来源:中冶有色网 2023-03-18
用于锂电池的热缓冲纤维改性隔膜及制备方法

本发明涉及锂电池隔膜领域,公开了一种用于锂电池的热缓冲纤维改性隔膜及制备方法。通过将尿素与甲醛制备脲醛预聚体,在其中分散海泡石粉末、分子量为10000的聚乙二醇,通过纺丝得到纤维,利用辊压分散在聚烯烃膜中,不但增强聚烯烃膜,而且脲醛纤维耐热性能好,同时,分子量为10000的聚乙二醇为相变材料,在80‑100℃吸热从而使热缓冲,防止聚烯烃膜的热变形。本发明的方法可以有效提高隔膜的机械强度和耐热性能,而且可与现有工艺兼容,形成流水线生产。

标签:
加工技术
四川 - 成都 来源:中冶有色网 2023-03-18
氟化螺旋碳纳米管的制备方法及在锂一次电池中的应用

一种氟化螺旋碳纳米管的制备方法,属于氟化碳材料制备技术领域。以酒石酸亚铁粉末作为催化剂前驱体,引入极性分子作为催化助剂,以提高螺旋碳纳米管的纯度和产量;将得到的螺旋碳纳米管与催化剂颗粒的复合物在硝酸溶液中浸泡,以去除催化剂颗粒;进行氟化反应,得到氟化螺旋碳纳米管。本发明通过制备工艺对螺旋碳纳米管的形貌进行调控,进而调控其氟化活性位点的数量,最终调控其氟化反应过程,改善材料的导电性和放电极化效应。同时,通过优化氟化工艺调控氟化螺旋碳纳米管的形貌、结构和氟碳比,使得氟化碳纳米管的管壁出现裂痕甚至断裂,为锂离子提供扩散通道,减小了放电时的极化,得到高氟碳比、高比容量的锂/氟化碳一次电池正极材料。

标签:
加工技术
四川 - 成都 来源:中冶有色网 2023-03-18
基于信息评估机制的锂电池模型参数辨识方法

本发明公开了一种基于信息评估机制的锂电池模型参数辨识方法,首先对处于动态工况的动力锂电池进行信息采集,在本实施例中为量测电流及电压;然后,对采集到的信息进行评估,生成评估系数,最后,根据评估系数引导最小二乘更新参数向量及协方差矩阵,对模型中的参数进行辨识。本发明方法能够在对模型参数进行辨识之前,对数据中所包含的信息量进行预评估,从而滤除无效信息对参数辨识的干扰与影响;能够有效缓解传统的递推最小二乘法受激励不充分和量测噪声等问题的干扰,辨识结果容易出现偏差的问题,提高参数辨识的精确度及稳定性;能够以递推的形式实现,所需计算量低,能够适用于电池管理系统。

标签:
加工技术
四川 - 成都 来源:中冶有色网 2023-03-18
基于神经网络的锂离子电池负极材料能量密度预测方法

本发明公开了一种基于神经网络的锂离子电池负极材料能量密度预测方法,其特征在于,包括以下步骤:步骤1:采集材料数据,并对材料数据进行预处理后得到总样本集,将分为测试集样本和训练集样本;步骤2:构建BP神经网络模型;步骤3:初始化BP神经网络模型的各项参数;步骤4:对BP神经网络模型进行训练,得到最佳的预测网络;步骤5:对BP神经网络模型的拟合度进行测试;步骤6:在经过拟合度测试后的BP神经网络模型中输入待预测样本进行预测,得到负极材料能量密度。本发明可以很好的预测锂离子电池负极材料的能量密度,且过程快速稳定。

标签:
加工技术
四川 - 成都 来源:中冶有色网 2023-03-18
提高锂电池的高镍三元正极材料导电性的处理方法

本发明提供了一种提高锂电池的高镍三元正极材料导电性的处理方法。将泡沫镍充分醋酸钴和醋酸锰,接着与强氧化剂、固体碱混合预烧,固化后加入锂源进行高温烧结,得到三维网状高镍三元正极材料,接着浸渍导电浆料,低温固化,得到提高了导电性的高镍三元正极材料。该方法通过制得三维网状结构的正极材料,解决了传统正极材料导电剂与正极材料在使用过程中由于材料体积变化引起的粘接不牢,内阻增大的缺点,提高了正极材料的导电性能。

标签:
加工技术
四川 - 成都 来源:中冶有色网 2023-03-18
锂离子电池制备的铝塑膜分片装置

本实用新型公开了一种锂离子电池制备的铝塑膜分片装置,包括机体和电机,所述机体的顶部固定安装有连接架,且机体的一侧固定连接有控制器,所述控制器的一侧开设有若干个散热孔,所述电机的一端固定安装有收卷筒,所述收卷筒的内壁滑动连接有遮挡布,所述遮挡布的两侧均固定安装有若干个限位环,所述限位环的内壁滑动连接有连接绳,所述连接绳的一端固定安装有滑轨。通过设置的收卷筒安装在机体上,拉动遮挡布对连接架上端进行遮挡,回收时启动电机即可将遮挡布收起,以便于将连接架上端与外界相隔开,从而避免了在使用时,一些装置所使用的工厂环境较差,导致空间内的一些灰尘杂质易附着在铝塑膜表面,从而造成在对锂离子进行包装产生缝隙。

标签:
加工技术
四川 - 成都 来源:中冶有色网 2023-03-18
线性硅氧烷添加剂及其用于锂离子电池高温电解液

本发明公开了一种线性硅氧烷添加剂及其用于锂离子电池高温电解液,所述电解液包含一类线性硅氧烷添加剂,通过加入质量分数为0.3~5%的添加剂到电解液中,能够很好地提高锂离子电池的高温循环稳定性。该类电解液添加剂可以在电解液中微量的水和HF作用下,在正极材料表面自发缩聚形成Si‑O‑Si的保护膜,通过对HF的消除作用,达到保护活性材料的目的。本发明中电解液添加剂是通过三元正极材料以扣电测试来进行表征,在2C(1C=160mAh/g)的电流密度下高温(55℃)循环200次,可逆比容量为160.1mAh·g‑1,容量保持率为93.3%。

标签:
加工技术
四川 - 成都 来源:中冶有色网 2023-03-18
柱式锂电池的焊接夹具
柱式锂电池的焊接夹具 1120     
 0

一种柱式锂电池的焊接夹具,涉及的是焊接锂电池的半自动氩弧焊机中用的焊接夹具。由夹具本体和螺纹连接在夹具本体下端的夹具底座构成。利用螺纹面的旋合,自由调节内腔的长度即调节了电池的置放高度,以满足不同高度的电池壳体的口部处在被夹紧旋转焊接的工位上。高度自由可调,装夹可靠,解决了超长电池的口部焊接,装夹及材料的选择问题;降低了加工难度,节约了成本。特别适用于“DD”型电池的口部焊接。

标签:
加工技术
四川 - 成都 来源:中冶有色网 2023-03-18
液相法制备磷酸铁锂前驱体用的混合装置

本实用新型公开了一种液相法制备磷酸铁锂前驱体用的混合装置,包括反应釜;搅拌机构;增压混合机构,具有增压罐、增压球和单向阀,安装在所述反应釜顶部外;所述增压球悬挂安装在所述增压罐的敞口顶部,其朝向所述增压罐的一侧球形外壁上开设流孔;所述增压罐底部与所述反应釜顶部连通;所述单向阀的一端与所述增压球连通;以及外循环机构,所述外循环机构的一端与所述反应釜底部连通,另一端与所述单向阀的另一端连通;所述单向阀内物料单向流向所述增压球。本实用新型提供一种液相法制备磷酸铁锂前驱体用的混合装置,在原有设备上进行改进,增加外循环机构和增压混合机构,通过机械搅拌混合和高速冲击混合,提高物质分散效果,缩短混合时间。

标签:
加工技术
四川 - 自贡 来源:中冶有色网 2023-03-18
用于工业提锂的离心机

本实用新型公开了一种用于工业提锂的离心机,属于工业提锂技术领域,其包括机座,所述机座上设置有机壳,所述机壳内设置有转鼓,所述转鼓的底部设置有第一漏料孔,所述第一漏料孔内设置有堵料装置,所述机座的底部设置有第二漏料孔,所述第二漏料孔位于堵料装置的正下方,所述机座上设置有挡板,所述挡板位于堵料装置转鼓与堵料装置之间;本实用新型利用固相料的重力作用现实了离心机的底部卸料,操作简单,省时省力,避免了现有技术中人工打开机盖,挖出物流带来的一系列问题。

标签:
加工技术
四川 - 成都 来源:中冶有色网 2023-03-18
高效小功率质子交换膜燃料电池与锂电池混合动力系统

本实用新型公开了一种高效小功率质子交换膜燃料电池与锂电池混合动力系统,燃料电池输出接入一个升降压DC/DC变换器输出后与燃料电池并联。其中DC/DC变换器采用三模式双频双沿的控制策略。将由MOS管控制器与MOS管组成的低压降智能二极管串联在燃料电池输出级与母线之间,起到防止燃料电池电流倒灌的作用,同时最大程度上减小了正向损耗。在控制方面,采用M4单片机进行多个输入输出节点的综合控制,在保证燃料电池平稳输出的前提下,通过锂电池充放电的形式补偿功率输出、回收多余能量。

标签:
加工技术
四川 - 成都 来源:中冶有色网 2023-03-18
电池碳酸锂的热解反应釜

本实用新型公开了一种电池碳酸锂的热解反应釜,属于碳酸锂生产设备领域。一种电池碳酸锂的热解反应釜,包括反应釜体,反应釜体的顶部固定安装有固定台板,固定台板的顶部中心固定安装有驱动电机,驱动电机的输出轴固定连接搅拌转轴,搅拌转轴依次贯穿固定台板和反应釜体并延伸至反应釜体的内部,支撑连接杆远离搅拌转轴的一端均固定连接有刮条安装板,通过出料阀进入余热回收装置对余热进行回收,余热回收装置与预加热瓮相连通,预加热瓮使用余热回收装置的收集的热量对下一步要进行反应的液体进行预加热,减少了反应完成后的液体直接排出造成的热量浪费,充分利用热能,减少了加热的能量消耗,降低了生产成本。

标签:
加工技术
四川 - 成都 来源:中冶有色网 2023-03-18
超薄涂布锂阳极一体成型装置

本实用新型公开了一种超薄涂布锂阳极一体成型装置,包括底座,底座两侧分别安装有侧板,底座中间安装有升降装置,升降装置上安装有工作台,工作台一侧设有加热装置,两块侧板之间从左到右依次设有送料辊、第一支撑板、第二支撑板与收料辊,送料辊与收料辊分别与两侧板铰接,第一支撑板底部通过第一弹簧与支撑架顶部连接,支撑架底部铰接有涂布辊,第二支撑板底部安装有气缸,气缸的活塞杆与压板连接,压板底部通过第二弹簧与放置板的顶部连接,放置板底部设有多个放置槽,将隔膜涂抹布后与锂阳极进行一体热压,从而实现锂阳极高效连续生产。

标签:
加工技术
四川 - 成都 来源:中冶有色网 2023-03-18
工业级碳酸锂废料加工用除杂装置

本实用新型涉及碳酸锂技术领域,且公开了一种工业级碳酸锂废料加工用除杂装置,包括密封盖和生产处理罐,所述密封盖顶部的左侧固定安装有进料口,所述密封盖的底部与生产处理罐的顶部固定连接,所述生产处理罐的内部固定安装有圆形支撑块,所述圆形支撑块的顶部固定安装有驱动电机,所述驱动电机的输出端固定连接有转动杆。该实用新型,通过设置生产处理罐来实现对于整个除杂的存放,在生产处理罐的内部固定安装有圆形支撑块来实现对于驱动电机的支撑,在圆形支撑块的通过铰接座固定连接有U形搅拌箱来和实现对于碳酸锂,电动推杆推动推动杆来实现整个筛选的动力源,推动杆推动筛选板来实现筛选将内部的杂质筛选出,使除杂的效果更好。

标签:
加工技术
四川 - 成都 来源:中冶有色网 2023-03-18
硅-石墨复合负极材料、制备方法及其制成的锂离子电池

本发明涉及一种硅‑石墨复合负极材料、制备方法及其制成的锂离子电池,所述硅‑石墨复合负极材料包含硅与石墨的复合颗粒,其中石墨颗粒由不同粒度分布的石墨颗粒组合而成,一定比例的硅颗粒均匀分散在石墨相内。本发明的复合负极材料,这种局部小颗粒均匀包裹,整体大颗粒稳固支撑的结构缓解了因导电性差,体积效应以及硅基材料本身的团聚效应所带来的充放电过程中的极化现象,有效的降低了充放电直流内阻。本发明的复合负极用于锂离子二次电池,具有高容量、高库伦效率、长循环寿命、低充放电直流内阻等特点。

标签:
加工技术
四川 - 眉山 来源:中冶有色网 2023-03-18
镍钴锰多元掺杂锂离子电池正极材料及其制备方法

本发明公开了一种镍钴锰多元掺杂锂离子电池正极材料及其制备方法,属 于能源材料技术领域。本发明电池正极材料的制备方法是先以共沉淀法或化学 合成法制备出镍钴锰多元掺杂中间体,将该多元中间体与锂盐混合,经预处理 后,再将聚乙烯醇加入其中,混合均匀。然后将其压制成块状物。将该块状在 800~930℃下焙烧,出炉冷却、粉碎、过400目筛,再将该粉料于700~800 ℃下焙烧,出炉冷却、粉碎、筛分,即得。本发明电池正极材料的颗粒为非团 聚单晶粒,粒径为0.5-30μm,其化学式为LiNixCoyMnzM(1-x-y-z)O2,压实密度达 3.4g/cm3,首次放电容量达145~152mAh/g,具有优良的循环性能和较高的安 全性能。

标签:
加工技术
四川 - 德阳 来源:中冶有色网 2023-03-18
大容量水系磷酸铁锂电池

本实用新型公开了大容量水系磷酸铁锂电池,涉及电池技术领域,具体涉及大容量水系磷酸铁锂电池的改进技术。包括绝缘PP阻燃塑料外壳、电池芯、正极输出端和负极输出端;绝缘PP阻燃塑料外壳底部封闭,绝缘PP阻燃塑料外壳顶部中心的孔中安装有单向排气阀;绝缘PP阻燃塑料外壳内设置有电池芯和电解液,电池芯由正极片、隔膜和负极片叠加构成,正极片与负极片之间由隔膜隔开;在绝缘PP阻燃塑料外壳顶部有正极输出端和负极输出端,正极输出端和负极输出端分别连接正极片和负极片。本实用新型解决了传统磷酸铁锂电池能量密度较低,容易造成安全隐患等问题。

标签:
加工技术
四川 - 绵阳 来源:中冶有色网 2023-03-18
便捷可拆卸式高效散热锂电池模组

本实用新型公开了一种便捷可拆卸式高效散热锂电池模组,包括模组外壳,所述模组外壳内壁的一侧安装有锂电池模块,所述锂电池模块的上端面安装有两个把手支架,所述把手支架的一侧安装有橡胶弹性拉手,所述橡胶弹性拉手的两侧均安装有定位柱,所述定位柱的下端面安装有限位钩,所述限位钩一端的下表面安装有弹簧,所述限位钩的下端设置有限位卡槽,所述模组外壳的上端安装有模组顶盖,所述模组顶盖的上端面安装有塑料把手,所述模组外壳的两侧均安装有四个固定支架,两个所述固定支架的内侧安装有条形连接杆,本实用新型结构简单,操作便捷,方便检修,散热效率高,且便于携带,提高了安全性与使用寿命。

标签:
加工技术
四川 - 成都 来源:中冶有色网 2023-03-18
上一页 505 506 507 508 509 ... 1177 下一页
共1177页    到第

中冶有色为您提供最新的四川有色金属理论与应用信息,涵盖发明专利、权利要求、说明书、技术领域、背景技术、实用新型内容及具体实施方式等有色技术内容。打造最具专业性的有色金属技术理论与应用平台!

全国热门有色金属设备推荐
展开更多 +
全国热门有色金属技术推荐
展开更多 +

 

江西省隆恩特环保设备有限公司
宣传

报名参会
更多+

报告下载

有色专家
更多+

郑州大学
副院长/教授
武汉理工大学
外籍院士/教授
中国瑞林工程技术有限公司
中国工程院院士
洛阳有色矿业集团有限公司
生产技术部经理
赣州江钨钨合金有限公司
工程师
赤泥综合利用研究报告2025
推广

热门技术
更多+

推荐企业
更多+

福建省金龙稀土股份有限公司
宣传

发布

在线客服

公众号

电话

顶部
咨询电话:
010-88793500-807