青岛垚鑫智能科技有限公司
宣传

位置:北方有色 >

有色技术频道 >

分类:
全部
矿山技术
冶金技术
材料制备及加工技术
环境保护技术
分析检测技术
地区:
全部
北京
天津
上海
重庆
河北
山西
辽宁
吉林
黑龙江
江苏
浙江
安徽
福建
江西
山东
河南
湖北
湖南
广东
海南
四川
贵州
云南
陕西
甘肃
青海
内蒙
广西
西藏
宁夏
新疆
其他
其他
展开
 
全部

有色金属技术理论与应用

免费发布技术信息>>
有机废水微电解废渣利用与处置的方法及固定土壤中砷和重金属的方法

一种有机废水微电解废渣利用与处置的方法及固定土壤中砷和重金属的方法,以及有机废水微电解废渣、活性污泥的利用与处置的方法。其特征在于有机废水微电解采用铁炭作主要填料,铁炭微电解后产生的废渣(固形物)经收集与浓缩后与活性污泥混合,进行10-50天堆肥处理后制得无机/有机混合修复剂,修复剂中铁含量占总固态物含量的(0.5-20)%,最后将修复剂均匀散布于土壤后深耕,对污染土壤进行修复,修复剂与受污土壤质量比为(0.1-5.0)∶100。

标签:
废水处理
湖南 - 长沙 来源:北方有色网 2023-03-19
DNS酸还原工段废水的处理方法

本发明属于污水处理技术领域,提供了一种DNS酸还原工段废水的处理方法。本发明的主絮凝剂能够将DNS酸还原工段废水中颗粒(或悬浮物)聚集形成大分子团的絮状沉淀,再辅助助絮凝剂,促进絮状沉淀形成,以达到除去颗粒或悬浮物的目的。重氮反应和偶合反应,能够将DNS酸还原工段废水中水溶性间双化合物转化为不溶于水的偶氮类化合物,以达到除去水溶性间双化合物的目的;同时,最终生成的不溶于水的偶氮类化合物,可以回收利用,提高资源利用率。另外,本发明的处理方法明显改善了废水中的COD。

标签:
废水处理
北京 - 北京 来源:北方有色网 2023-03-19
有机废水污水处理设备及污水处理方法

本发明公开了一种有机废水污水处理设备及污水处理方法,包括第二水槽,所述第二水槽的一侧安装有第一水槽,且第一水槽和第二水槽的同一端共同设置有过滤组件,所述第一水槽远离第二水槽的一侧安装有暂存仓,所述暂存仓靠近过滤组件的一端安装有第一处理仓,所述暂存仓顶部靠近第一处理仓的一端安装有第一水泵,所述第一水泵的输入端与第一处理仓的内底部连通。本发明通过隔板、第一水泵、第一水槽、第一处理仓、驱动电机、第二水泵、汇集仓、吸油组件、储料仓、暂存仓、搅拌桨、流量阀和第二导管的配合使用,既提高了设备对废水的处理效果,有助于处理后的废水能够达到标准,也就提高了该有机废水污水处理设备的实用效果。

标签:
废水处理
贵州 - 贵阳 来源:北方有色网 2023-03-19
含盐废水浓缩系统及盐水浓缩方法

本发明涉及高盐废水处理设备领域,特别涉及含盐废水浓缩系统及盐水浓缩方法,包括至少一个超重力浓缩装置、热泵机组和沉淀池;超重力浓缩装置包括壳体,壳体的顶部设有进液管和第一出风口,壳体的底部分别设有进风口和出水口,第一出风口和进风口分别与热泵机组的蒸发室连通,进液管和沉淀池分别与热泵机组的冷凝室管道连通,出水口与沉淀池管道连通。与现有技术相比,本发明结合热水冷风的传质形式和离心雾化的方式,提高了传质系数及传质通量,大大超过传统蒸发设备的蒸发量,利用干冷空气将含盐废水中的水分带走,使废水中的含盐量达到饱和浓度,避免了传统的加热界面,并且通过热泵机组同时完成空气制冷和盐水的加热,处理效率高、成本低。

标签:
废水处理
重庆 - 重庆 来源:北方有色网 2023-03-19
高浓度有机废水及脱氮除磷智能型处理系统及其处理方法

本发明属于废水处理技术领域,具体公开了一种高浓度有机废水及脱氮除磷智能型处理系统,包括第一段厌氧反应器、第二段厌氧反应器和进水管道,第二段厌氧反应器内设有厌氧密闭式旋流布水装置,厌氧密闭式旋流布水装置包括支管。本发明还公开了上述高浓度有机废水及脱氮除磷智能型处理系统的处理方法。本技术方案适用于处理高浓的COD有机废水,能够根据污水处理原理,高效的达到脱氮除磷的效果,并能满足对污水处理系统中的总氮及总磷的达标排放。

标签:
废水处理
河南 - 郑州 来源:北方有色网 2023-03-19
基于硝酸盐异化还原为铵结合反硝化耦合厌氧氨氧化高效处理含氮废水的方法

本发明涉及一种基于硝酸盐异化还原为铵结合反硝化耦合厌氧氨氧化高效处理含氮废水的方法,该方法包括好氧活性污泥加入厌氧膜生物反应器步骤;通过两路进水向厌氧膜生物反应器内通入待处理废水,实现DNRA菌、反硝化菌、厌氧氨氧化菌同步富集步骤;成功启动硝酸盐异化还原为铵结合反硝化耦合厌氧氨氧化,实现对污水中的氮素的高效脱除。发明的方法在富集培养DNRA的过程后期同时出现反硝化、厌氧氨氧化、DNRA的联合脱氮过程,大大提高了厌氧氨氧化菌的低COD及低温耐受性,使DNRA菌、反硝化菌及厌氧氨氧化菌在同一环境中各自发挥各自的优势,可大大提高脱氮效率及有机物利用率。

标签:
废水处理
山东 - 济南 来源:北方有色网 2023-03-19
水合肼废水处理装置及其工艺

本发明提供了一种水合肼废水处理装置,属于废水或污水处理技术领域,包括依次连接的原水箱、絮凝沉淀池、陶瓷膜过滤器、纳滤过滤器和活性炭过滤器,纳滤过滤器的浓水管出口与原水箱的入口相连,浓水通过反复循环回流循环,无排放,原水箱、絮凝沉淀池、陶瓷膜过滤器、纳滤过滤器和活性炭过滤器均与排水总管相连。本发明还提供了上述水合肼废水处理装置的处理工艺。本发明不仅可解决水合肼厂污水直接排放产生的环境污染、生态破坏等负面影响,具有较好的社会效益,而且可有效解决制约水合肼生产企业发展的水合肼废水处理的关键性技术难题,进一步扩大企业生产能力,节约能源,减少环境污染,提高劳动生产率,提高市场竞争力,成为行业龙头。

标签:
废水处理
天津 - 天津 来源:北方有色网 2023-03-19
纳米颗粒物对化工废水的处理方法

本发明公开了一种纳米颗粒物对化工废水的处理方法,包括:对化工废水进行预处理,进行预处理后的化工废水中加入硫酸,调节化工废水的pH至4,得到反应液A;将纳米颗粒物投放入反应液A中,添加浓度为30%的H2O2溶液,进行反应,得到反应液B,纳米颗粒物的添加量为反应液A的5wt%;向反应液C中加入碱性物质,调节pH至8;静置沉淀,进行固液分离,对污水进行检测,污水达到污水综合排放标准GB8978‑1996Ⅰ级排放标准。本发明所述处理方法COD和氨氮去除率高,简单、高效。

标签:
废水处理
吉林 - 长春 来源:北方有色网 2023-03-19
兰炭废水的预处理系统及方法

本发明涉及一种兰炭废水处理系统及方法,所述处理系统包括依次连接的缓冲预处理装置、多相流高效分离装置、混絮凝装置和双介质过滤装置,所述缓冲预处理装置、所述多相流高效分离装置、所述混絮凝装置和所述双介质过滤装置还分别连接至油品收集罐。本发明的兰炭废水预处理系统为密闭系统,针对每一级废水采用针对性处理工艺,使得废水处理效率相比现有的静置处理法得到极大提高,且每一级处理后即到下一级,处理层级之间互不干扰,并且能够有效解决有害气体外漏的问题;占地面积小,处理效率高。

标签:
废水处理
陕西 - 西安 来源:北方有色网 2023-03-19
绿色建筑施工中的废水处理装置

本发明公开了一种绿色建筑施工中的废水处理装置,其中配重主杆包括:主杆去水分水器、配重主杆出水管、配重主杆进水管、配重主杆壳体、降温回水管、降温去水管、主杆端部水箱;所述配重主杆进水管设于配重主杆壳体右侧,配重主杆进水管的下端布置有配重主杆出水管;所述主杆去水分水器位于配重主杆壳体内部,主杆去水分水器的一端与配重主杆进水管贯通连接,主杆去水分水器的另一端与配重主杆壳体内部的降温去水管贯通连接;所述降温回水管绕于降温去水管外壁且两者固定连接。该装置结构简单、操作方便,废水处理效果好,大大降低了废水处理的成本;该装置对废水的固形物进行多次处理,避免了排水管道的堵塞。

标签:
废水处理
江苏 - 徐州 来源:北方有色网 2023-03-19
基于强电场作用下的高难有机废水的处理方法和装置

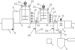
本发明涉及一种基于强电场作用下的高难有机废水的处理装置,包括装置本体,所述装置本体内部由下而上设置有蓄水区、通风区、电离区和喷水区,所述电离区内设置有蜂窝式阳极板和与所述蜂窝式阳极板配合的阴极刺针,所述喷水区内设置有喷淋装置,所述喷淋装置通过动力装置与所述蓄水区连通;所述装置本体上设置有与所述蓄水区连通的废水进口、与所述通风区连通的入风口以及与所述喷水区连通的引风管道,所述引风管道上安装有引风机。本发明提供的基于强电场作用下的高难有机废水的处理装置处理高难度废水的效率高。

标签:
废水处理
北京 - 北京 来源:北方有色网 2023-03-19
多晶硅清洗废水的资源化及回用处理系统及其工艺

本发明涉及一种多晶硅清洗废水的资源化及回用处理系统,该处理系统包括沿多晶硅清理废水进料方向依次连接的废水储槽、压滤机、滤液收集槽、微砂循环装置、盘式过滤器、浅层砂过滤器和精密过滤器,在所述废水储槽中设置曝气搅拌装置,在所述滤液收集槽和微砂循环装置之间连接有pH加药装置,在所述精密过滤器的出口处连接有二氧化氯发生器。与现有技术相比,本发明无污染,能够连续进行水处理,出水稳定,工艺流程简单,建设运行成本较低,能够实现自动化智能控制,管理和维护成本低,具有极好的环保价值和经济优势。

标签:
废水处理
上海 - 上海 来源:北方有色网 2023-03-19
集约式微动力畜禽养殖废水资源化处理利用系统

本发明提供了一种集约式微动力畜禽养殖废水资源化处理利用系统,包括污泥浓缩池、间歇曝气系统和依次连接的固液分离池、集水井、调节蓄水池、集约式微动力处理系统、二沉池、储水池和配水池,污泥浓缩池与二沉池连接,间歇曝气系统与集约式微动力处理系统连接。本发明的一种集约式微动力畜禽养殖废水资源化处理利用系统,将污水处理技术移动床生物膜反应器应用在畜禽养殖废水处理领域,充分发挥其同步硝化反硝化脱氮及除磷的优势特征,同时,通过结构设计实现微动力曝气,在保证处理效果的前提下,最大限度的降低日常运行能耗,在整套系统尾端,设计存储及配水系统,二者结合能够保证废水回用的科学、合理,尤其在非灌溉期,更具有实用意义。

标签:
废水处理
天津 - 天津 来源:北方有色网 2023-03-19
高浓度有机废水直接深度净化的方法

本发明涉及一种高浓度有机废水直接深度净化的方法,具体包括以下步骤:(1)强化沉淀处理;(2)悬浮物沉渣快速过滤;(3)pH值调节:(4)水解酸化:调节pH值后的废水进入配水单元,配水单元内布置生物挂膜填料,强化废水的厌氧水解酸化作用;(5)生物滤床处理。本发明通过生物滤床的布水、布气、气水反冲洗床层构建、生物滤床温度调节控制系统的设置以及生物滤床与强化沉淀单元、悬浮物沉渣快速过滤单元等单元构成的组合工艺的提出,提供了一种针对高浓度、高氨氮有机废水快速、低成本的处理方法。

标签:
废水处理
湖南 - 长沙 来源:北方有色网 2023-03-19
电池材料废水处理用生物材料

本发明公开了一种电池材料废水处理用生物材料,包括下列重量份数的物质:甘蔗渣14-20份,闭孔珍珠岩9-13份,磷细菌粉末0.01-0.03份,钾细菌粉末0.05-0.09份,碱石灰14-23份,离子交换树脂14-20份,盐酸8-13份,硫酸铁5-14份,氨水3-8份,没食子酸1-8份,贝壳的外壳粉末20-25份,PC5-9份,PA10-16份,硅藻土5-16份,海泡石5-16份,麦饭石10-35份。本发明的材料利用多种生物材料,绿色环保,先通过化学沉降废水中的金属粒子,然后通过离子交换树脂回收利用,剩余废水通过中和、生物净化等步骤处理后,再通过离子交换树脂进一步去除残余的金属粒子,从而实现了废水的资源化和无害化处理。

标签:
废水处理
山东 - 青岛 来源:北方有色网 2023-03-19
处理丙烯酸装置酸性废水的方法

本发明涉及一种处理丙烯酸装置酸性废水的方法;采用氧化剂氧化除去酸性废水中的甲醛、乙醛和丙烯醛,碱中和氧化液中的醋酸和丙烯酸,中和液采用膜分离除水,减压浓缩、结晶和干燥制备醋酸盐的耦合技术处理酸性废水;本方法氧化液的甲醛去除率达到99.5%以上,中和液RO膜分离后,其透过液达到国家环保二级排放标准,以原料酸性废水为基准的三水醋酸钠的收率为7.7%以上,三水醋酸钠产品可作为融雪剂的原料。

标签:
废水处理
北京 - 北京 来源:北方有色网 2023-03-19
浮筏种植水花生净化养殖废水方法

本发明涉及一种浮筏种植水花生净化养殖废水方法,包括如下步骤:水花生种苗培育;木条浮筏的准备;水花生移植浮筏上;浮筏投入养殖废水中进行废水净化。本发明方法简单、易实现、成本低廉,采用浮筏种植水花生净化养殖废水,成效快,环保无污染,并可重复利用,其经济效益显著、有利于资源的节省。

标签:
废水处理
重庆 - 重庆 来源:北方有色网 2023-03-19
利用2,4,6-三氯嘧啶合成过程中产生的废水制备重过磷酸钙肥的方法

本发明提供了一种利用2,4,6-三氯嘧啶合成过程中产生的废水制备重过磷酸钙肥的方法,该方法先采用减压蒸馏法分离出废水中的催化剂,再通过沉淀的方式得到磷酸钙;然后将磷酸钙与磷酸以一定比例混合,搅拌,静置,沉淀,并分离出沉淀;于70±5℃的恒温,真空度为60~80KPA的条件下减压干燥2~3小时,得到重过磷酸钙肥。本发明制备的重过磷酸钙肥成品中,磷(总磷、有效磷、水溶性磷)含量高,游离酸及游离水的质量分数低,其各项技术指标均优于《中华人民共和国化工行业标准》(GB 21634-2008)优等品的要求。本发明同时回收了废液中的催化剂,实现了废液中的磷和有机催化剂的回收利用,具有很好的社会意义和很高的经济价值。

标签:
废水处理
甘肃 - 兰州 来源:北方有色网 2023-03-19
镁改性凹凸棒石吸附剂处理含铯废水的方法

本发明公开了一种镁改性吸附剂处理含铯废水的方法,包括:所述的废水中铯的浓度为5-150mg/L;在所述的含铯废水中加入镁改性凹凸棒石吸附剂,所述的含铯废水中的铯与所述的吸附剂的质量比为1∶(500-5000);所述的吸附过程在温度为0-50℃的条件下、采用静态和/或振荡、搅拌作用方式进行。所述镁改性凹凸棒石吸附剂中镁元素含量按重量百分比计为7.74%-58.7%;所述的镁改性凹凸棒石吸附剂中添加的镁改性剂为易溶于水的镁化合物。本发明对铯的吸附效率高,操作过程简单,吸附条件要求低,吸附材料成本低廉、再生效率高、易于推广,具有良好的经济和环保效益。

标签:
废水处理
北京 - 北京 来源:北方有色网 2023-03-19
测定制浆废水中化学需氧量的方法

本发明公开了一种测定制浆废水中化学需氧量的方法,包括如下步骤:将三种以上不同原料或制备工艺的制浆废水混合,利用传统的重铬酸钾方法首先测定各水样的化学需氧量;对各水样进行扫描,利用统计软件对扫描曲线进行求导,得到导数光谱值与所对应的化学需氧量数据之间的关系;取制浆废水水样,在同样的条件下,对水样进行扫描,对扫描曲线进行求导后得到导数光谱值,利用步骤(3)得到的导数光谱值与所对应的化学需氧量之间的关系式计算出该制浆废水水样的化学需氧量。本发明无需使用化学试剂,快速、准确、便捷。

标签:
废水处理
广东 - 广州 来源:北方有色网 2023-03-19
利用O3催化氧化深度处理难生物降解有机废水的方法及装置

一种利用O3催化氧化深度处理难生物降解有机废水的方法及装置,所述废水至少先经过生物处理去除绝大部分可生化有机物,其特征在于所述的生化处理出水再经O3催化氧化提高可生化性,然后O3催化氧化出水全部或部分回流至生物处理系统中进一步去除催化氧化后废水中的可生化有机物,降低生化处理出水COD或去除色、嗅、味的深度处理;所述的装置主要由O3接触反应器(6)、O3发生器、O3尾气破坏装置、回流系统组成,所述的O3接触反应器与O3尾气破坏装置连接;所述的O3接触反应器还通过回流系统与生物处理系统连接并形成回路;它利用了O3催化氧化对难生物降解有机物的氧化分解作用,将生物处理出水中大分子物质分解为小分子物质,不可降解有机物彻底无机化或转化为可降解有机物;O3催化氧化出水再回流至生物处理单元,进一步去除催化氧化后废水中的可生化性有机物,达到降低生化处理出水COD或去除色、嗅、味的深度处理之目的。

标签:
废水处理
浙江 - 嘉兴 来源:北方有色网 2023-03-19
玻璃废水循环利用处理设备

本发明涉及一种玻璃废水的处理设备,尤其涉及一种可以循环利用玻璃废水的处理设备。公开了一种玻璃废水循环利用处理设备,污水收集箱连接混合反应罐,混合反应罐连接初级三阶分离罐,初级三阶分离罐连接细化处理罐,细化处理罐连接循环水塔,循环水塔连接用水设备,用水设备连接污水收集箱。按照本发明的技术方案,玻璃废水的处理设备,结构简单,造价低,处理效果好,适用于中小型水晶、玻璃加工企业的污水处理。

标签:
废水处理
浙江 - 金华 来源:北方有色网 2023-03-19
用于油田废水回注的催化处理方法

本发明涉及油田废水处理与回注领域,具体地说涉及一种催化处理油田含聚合物废水回注领域。用于油田废水回注的催化剂为FE、MN或CU中一种或几种的氧化物,废水从底部先进入曝气催化氧化池1,曝气催化氧化池1的底部设有与空压机4相连接的微孔曝气器,曝气器上方放置带微孔的隔板,隔板上装填一层催化剂,通过底部曝气,在气水比为0.3~1/1,反应温度40~65℃条件下,在曝气催化氧化池1中进行曝气催化反应5~15分钟,其出水由水泵5提升到催化反应滤罐2继续进行催化氧化同时过滤,由底部出水进入回注水箱3;在催化反应滤罐2中,平行放置两块带微孔的隔板,每块隔板装填一层催化剂,用水泵进水,催化反应时间3~10分钟;催化反应滤罐2每日定期进行气水反冲洗1~2次。本发明运行费用低,无需投加絮凝剂和浮选剂,有实际应用价值且空气多相催化过程操作简便,反应条件温和,在常温常压下进行。

标签:
废水处理
江苏 - 南京 来源:北方有色网 2023-03-19
脱硫废水分质结晶处理的装置

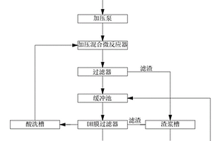
本实用新型涉及一种脱硫废水分质结晶处理的装置,使用所述装置能够将脱硫废水软化预处理技术、膜分离技术以及结晶技术有效结合,先对脱硫废水进行软化预处理,降低脱硫废水的硬度;再采用膜分离技术对软化预处理过的脱硫废水进行分盐处理、浓缩处理,将其中的硫酸钠和氯化钠分离开;最后利用冷却结晶回收废水中的硫酸钠制备出纯度≥98%的十水硫酸钠晶体,利用蒸发结晶处理制备出纯度≥94%的氯化钠晶体,实现脱硫废水零污染排放。本实用新型解决了脱硫废水直接蒸发能耗高,设备易结垢以及蒸发所得混盐难以回收利用的技术难题,节约成本,实现了脱硫废水最大程度的资源化利用,真正意义上实现了脱硫废水的全面回收利用。

标签:
废水处理
北京 - 北京 来源:北方有色网 2023-03-19
铜冶炼废水脱砷及重金属回收方法

本发明公开了一种铜冶炼废水脱砷及重金属回收方法,属于环保工程领域,解决了现有方法存在的有价金属未回收、产生大量含砷危废渣的问题。本发明包括以下步骤:含砷废水中加入硫化钠,得到脱砷渣与初脱砷液;向初脱砷液中加入过量硫化钠,得到雌黄和深度脱砷液;脱砷渣投入氢氧化钠溶液中浸出,得到含砷溶液I和金属渣;含砷溶液I用硫酸调节pH,得到雌黄和含砷溶液II;深度脱砷液和含砷溶液II混合,加入氢氧化亚铁和氧化钙进行中和,鼓入氧气,得到废水和中和渣;金属渣用盐酸浸出,得到浸出液和浸出渣;浸出液用氢氧化钠溶液进行中和得到氯氧铋;滤液继续加氢氧化钠得到氢氧化铜。本发明将废水中的砷及有价金属进行高效回收利用。

标签:
废水处理
甘肃 - 白银 来源:北方有色网 2023-03-19
医药化工废水处理系统及方法

本发明公开一种医药化工废水处理系统,包括物化处理系统、生化处理系统、深度处理系统和清水消毒池;废水依次通过物化处理系统、生化处理系统、深度处理系统和清水消毒池进行净化处理;所述物化处理系统包括调节系统、还原处理和混凝沉淀系统;所述调节系统包括调节罐,所述调节罐内设置有调节池和事故池;所述还原处理系统包括还原塔、曝气风机;所述混凝沉淀系统包括混凝沉淀池,所述混凝沉淀池包括混合池、絮凝池;本发明的废水处理方法能高效的去除医药生化废水中的COD、NH3‑N和TN等污染物。

标签:
废水处理
安徽 - 合肥 来源:北方有色网 2023-03-19
用于废水处理的高效型电解气浮装置

本发明涉及一种用于废水处理的高效型电解气浮装置,包括水池、进水管、排水管、控制器、顶板、电解装置和两个支架,电解装置包括电机、驱动轴、平板、电源、阴极、阳极、连接架、布气机构和导流机构,布气机构包括传动组件、往复板和两个布气组件,布气组件包括布气板、支杆和两个侧板,导流机构包括导流板、两个滑杆和两个滑动组件,该用于废水处理的高效型电解气浮装置利用布气机构引导氢气泡在废水中的活动,扩大了氢气泡的活动范围,使其与废水充分接触,带动悬浮物上浮至液面,提高净化效率,不仅如此,利用导流机构带动水池底部的水流向上流动,便于带动池底的悬浮粒子上流与氢气泡接触,改善净化效果,从而提高了设备的实用性。

标签:
废水处理
广东 - 广州 来源:北方有色网 2023-03-19
甘薯淀粉加工废水资源化利用系统及处理技术

本发明公开了一种甘薯淀粉加工废水资源化利用系统及处理技术,属于环保技术领域。该系统利用及处理技术为:(1)淀粉加工废水中添加助滤剂或絮凝剂,搅拌均匀后过滤得滤渣和滤液;(2)将步骤(1)过滤得到的滤液超滤并浓缩得到浓液和稀液;(3)将步骤(2)得到的稀液经活性炭吸附处理,待水质基本达到再利用要求后循环利用或直接排放;(4)在步骤(1)过滤得到的滤渣中添加纤维类基质,随后加入步骤(2)超滤后的浓液调节湿度,并接种微生物菌种,发酵生产有机生物肥。本发明公开的处理技术适应甘薯加工周期短、日处理量大的需求,不仅能实现甘薯淀粉加工过程废水的资源化利用,还能实现加工废水的无废处理,适合产业化应用。

标签:
废水处理
山东 - 烟台 来源:北方有色网 2023-03-19
利用白酒废水作为基质生产聚羟基烷酸酯的方法

本发明公开了一种利用白酒废水作为基质生产聚羟基烷酸酯的方法,该方法为:往接种有混合菌种污泥的序批式间歇反应器内加入稀释后的白酒废水,在连续曝气条件下反应合成聚羟基烷酸酯。本发明方法利用稀释后的白酒废水作为基质生产聚羟基烷酸酯,不仅实现了白酒废水的资源化,而且能快速生产出生物塑料聚羟基烷酸酯,为城市有机废弃物的综合开发利用提供了一种新思路。

标签:
废水处理
江苏 - 南京 来源:北方有色网 2023-03-19
吸附-光催化降解染料废水的纳米材料制备方法

本发明涉及一种吸附‑光催化降解染料废水的纳米材料制备方法,属于环境纳米材料新功能技术领域。采用喷雾热解法制备TiO2薄膜样品;将TiO2薄膜样品破碎成粉末,加入去离子水超声处理,加入NaOH溶液磁搅拌,加入AgNO3溶液得到混合溶液B;将十六烷基三甲基溴化铵溶于CCl4溶液得到有机溶液,将有机溶液缓慢加入到混合溶液B中,搅拌后在卤素灯下进行光还原,得到AgBr‑TiO2粉末;将AgBr‑TiO2粉末醋酸溶液超声,加入壳聚糖粉末后依次加入交联剂甲醛以及添加剂聚乙烯醇;静置、脱泡、流延成膜、自然风干得到膜,将膜浸入到NaOH溶液中,得到吸附‑光催化降解染料废水的纳米材料,交联壳聚糖/AgBr‑TiO2。本发明制备具有吸附和光催化双重特性的交联壳聚糖负载Ag+掺杂纳米TiO2复合材料。

标签:
废水处理
云南 - 昆明 来源:北方有色网 2023-03-19
上一页 9996 9997 9998 9999 10000 ... 20000 ... 30000 ... 32487 下一页
共32487页    到第

北方有色为您提供最新的有色金属技术理论与应用信息,包括矿山技术、冶金技术、材料制备及加工技术、环境保护技术和分析检测技术等有色技术信息。打造最具专业性的有色金属技术理论与应用平台!

全国热门有色金属设备推荐
展开更多 +
全国热门有色金属技术推荐
展开更多 +

 

江西省隆恩特环保设备有限公司
宣传

报名参会
更多+

报告下载

有色专家
更多+

广东省科学院资源利用与稀土开发研究所
教授
长沙矿冶研究院有限责任公司
中国工程院院士
北京科技大学
主任/教授
江西理工大学
教授
矿冶科技集团有限公司工程公司
副总经理
赤泥综合利用研究报告2025
推广

热门技术
更多+

推荐企业
更多+

福建省金龙稀土股份有限公司
宣传

发布

在线客服

公众号

电话

顶部
咨询电话:
010-88793500-807