青岛垚鑫智能科技有限公司
宣传

位置:中冶有色 >

有色技术频道 >

分类:
全部
矿山技术
冶金技术
材料制备及加工技术
环境保护技术
分析检测技术
地区:
全部
北京
天津
上海
重庆
河北
山西
辽宁
吉林
黑龙江
江苏
浙江
安徽
福建
江西
山东
河南
湖北
湖南
广东
海南
四川
贵州
云南
陕西
甘肃
青海
内蒙
广西
西藏
宁夏
新疆
其他
其他
展开
 
全部

有色金属技术理论与应用

免费发布技术信息>>
玻璃清洗废水回收利用装置

本实用新型公开了一种玻璃清洗废水回收利用装置,包括调节箱、处理箱和空压机,所述调节箱左端上部固定连接有进水管,所述调节箱前端下部设置有第一密封门,所述调节箱上端左部固定安装有加药装置,所述调节箱上端中部设置有电机,所述调节箱上端右部固定安装有pH计,所述调节箱右端下部与处理箱左端下部共同固定连接有连通管,所述处理箱前端左部设置有第二密封门,所述处理箱前端中部固定安装有控制箱,所述处理箱右端上部固定连接有出水管,所述空压机的输出端固定连接有进气管,所述进气管远离空压机的一端固定连接在处理箱前端右部。本实用新型所述的一种玻璃清洗废水回收利用装置,能够对废水进行有效处理,减少水资源的浪费。

标签:
废水处理
贵州 - 贵阳 来源:中冶有色网 2023-03-19
酸洗磷化废水处理设备

本实用新型公开了一种酸洗磷化废水处理设备,其特征在于,包括依次连接的调节池、混合反应池、沉淀池、PH调节池、气浮池、排放池,所述调节池一侧排入废水,在调节池和混合反应池之间设有用于提升废水的污水提升泵,混合反应池一侧设有用于絮凝的混凝剂溶液池,PH调节池一侧设有用于调节PH值的加药泵,气浮池一侧设有用于压入空气的加压泵,沉淀池的一侧连通有污泥浓缩池,污泥浓缩池左侧清液出口与调节池连通,右侧浮渣入口与气浮池连通,污泥浓缩池下侧连通有板框压滤机,板框压滤机左侧压滤液出口与调节池连通。

标签:
废水处理
山东 - 潍坊 来源:中冶有色网 2023-03-19
硅片加工废水的处理装置

本实用新型涉及一种硅片加工废水的处理装置,属于水处理技术领域。固液分离膜,用于对硅片加工废水进行过滤处理;第一纳滤膜、连接于固液分离膜的渗透侧,用于对固液分离膜的滤液进行纳滤处理;第二纳滤膜,连接于第一纳滤膜的截留侧,用于对第一纳滤膜的浓缩液进行纳滤处理;中和反应槽,连接于第二纳滤膜的截留侧,用于对第二纳滤膜的浓缩液进行加酸中和反应;酸液投加罐,连接于中和反应槽,用于向中和反应槽中加入酸。本实用新型具有过滤效果好、自动化程度高、适应性强、占地面积小等优点,因此本实用新型特别适用于硅片碱蚀液冲洗废水的回收。

标签:
废水处理
江苏 - 南京 来源:中冶有色网 2023-03-19
含盐废水电解制氢系统

本实用新型属于电解水制氢技术领域,公开了一种含盐废水电解制氢系统,包括依次连接的电解槽、气液分离器、补水预热器、电解液换热器、电解液二次换热器和正渗透系统,电解液换热器的出液口与电解槽进液口连接,正渗透系统的出液口与补水预热器连接,补水预热器与电解槽进液口连接。本实用新型将制水系统与电解系统耦合,实现电解系统的原位补水,减少了中间储水环节;利用含盐废水作为电解系统的补水水源,通过正渗透原理,实现了含盐废水的浓缩处理和回用,提高了水资源的利用效率;通过电解液与补水的热交换,充分利用电解液余热,实现了补水的预热,减少了补水过程对电解液温度的影响,有利于维持电解反应效率。

标签:
废水处理
北京 - 北京 来源:中冶有色网 2023-03-19
电厂脱硫废水回用装置

本实用新型公开了一种电厂脱硫废水回用装置,包括中和箱、沉降箱、絮凝箱、澄清箱和出水箱,所述中和箱、所述沉降箱、所述絮凝箱、所述澄清箱和所述出水箱的上表面均安装有电机,五个所述电机的输出端均固定连接有搅拌轴,五个所述搅拌轴的外侧壁分别通过轴承转动连接于所述中和箱、所述沉降箱、所述絮凝箱、所述澄清箱和所述出水箱的内侧壁,所述搅拌轴的外侧壁均匀固定连接有搅拌叶,在本装置使用的过程中,通过中和箱、沉降箱、絮凝箱、澄清箱和出水箱等部件的设置,对脱硫废水中悬浮物、过饱和的亚硫酸盐、硫酸盐以及重金属进行分开处理,对脱硫废水的处理效果好,同时操作简单,便于使用人员进行使用。

标签:
废水处理
江苏 - 镇江 来源:中冶有色网 2023-03-19
用于脱硫废水雾化的三流体喷枪及废气处理装置

本实用新型提供了一种用于脱硫废水雾化的三流体喷枪及废气处理装置,通过PLC控制,可实现喷头定期自动吹扫和保护功能。依据脱硫废水量和高温烟气量热平衡计算喷枪数量,在干燥塔顶设计安装多支三流体喷枪,一般设计1支喷枪备用,多枪喷枪运行。每支运行的喷枪工作24小时后,会自动投入高压蒸汽,在喷头外表面形成切向超音速旋转气流,在蒸汽质量力作用下,清除喷枪头外表面结垢,PLC控制电磁阀吹扫2s钟,实现高压蒸汽定时吹扫功能,确保喷枪长期稳定运行。三流体喷枪雾化粒径≤90μm,雾化效果好、造价低廉、维护成本低、易于更换。可完全取代旋转雾化装置。三流体喷枪在旁路烟道脱硫废水零排放技术领域的应用,具有显著的行业竞争优势。

标签:
废水处理
北京 - 北京 来源:中冶有色网 2023-03-19
油田废水处理加药混合装置

本实用新型提供一种油田废水处理加药混合装置,包括罐体,罐体的顶部设有进水口,底部设有出液管,出液管内设有电磁阀、混流结构,罐体内设有中空的转杆,转杆的底部设有中空的搅拌杆,搅拌杆的底部设有多个出气口,转杆上设有螺旋搅拌叶,转杆由设置在罐体顶部的搅拌电机通过皮带驱动其转动,罐体的顶部还设有高压气体发生器,高压气体发生器上设有供气管,供气管通过卡扣式旋转接头与转杆的顶部连接;罐体的内侧顶部还设有雷达液位计;罐体的底部外侧设有环状管,环状管上均布设有多个延伸至罐体内部的加注口,环状管上设有延伸至药箱的药液管,药液管上设有药液泵。本实用新型能够高效将药液与废水混合均匀,并提高药液对废水的处理效果。

标签:
废水处理
河南 - 濮阳 来源:中冶有色网 2023-03-19
烟气余热回收用于电厂烟气超净排放和废水零排放的系统

本实用新型公开了一种烟气余热回收用于电厂烟气超净排放和废水零排放的系统,包括干式电除尘器、低温湿式电除尘器、脱硫塔、喷雾干燥塔、空气烟气换热器、烟气降温换热器、烟气再热器、空气再热器、暖风器、布袋除尘收集装置、烟囱、第一增压风机、第二增压风机和循环泵;空气烟气换热器与烟气降温换热器采用烟气侧串联形式连接于干式电除尘器与低温湿式电除尘器之间;烟气降温换热器通过热媒水输送管和循环泵分别与烟气再热器、暖风器和空气再热器连通。本实用新型耦合了烟气超净排放和消白烟的废水蒸发零排放系统,采用廉价的余热资源降低废水零排放系统能源成本,提高系统可靠性和稳定性,降低了整体投资及运行费用。

标签:
废水处理
广东 - 广州 来源:中冶有色网 2023-03-19
锅炉酸洗废水高效稳定处理回用的系统

本实用新型公开了一种锅炉酸洗废水高效稳定处理回用的系统,包括废水收集池、中间水池、曝气装置、第一加药装置、磁种投加装置、絮凝反应器、带磁场澄清器、氧化剂投加装置、过滤器、第二加药装置、清水池、DTRO装置及锅炉补给水处理系统,该系统澄清池中沉降速度较快,澄清池体积小,占地面积小,并且对锅炉化学清洗废水的处理成本较低,同时处理后的水满足排放及回用标准。

标签:
废水处理
陕西 - 西安 来源:中冶有色网 2023-03-19
锰氧化物生产用废水处理装置

一种锰氧化物生产用废水处理装置,包括底板,所述底板的顶部固定连接有支撑杆,所述支撑杆的顶端固定连接有敞口箱,所述敞口箱的内部设有限位框,所述限位框的外壁与敞口箱的内壁之间通过连接杆连接,所述敞口箱的内部转动连接有刮片;所述限位框的内部设有敞口盒,所述敞口盒向上形成开口,所述敞口盒的底部开设有通口,所述敞口盒的内部放置有过滤网,所述过滤网的顶部固定连接有拨片。该锰氧化物生产用废水处理装置,通过无杆气缸的作用下,进而带动过滤网在水平方向移动,对废水进行动态过滤;通过启动驱动电机带动刮片沿着敞口箱的内壁进行圆周运动,进而进行刮取,减少杂质的附着,进而减少水量的使用。

标签:
废水处理
湖南 - 湘潭 来源:中冶有色网 2023-03-19
高有机物废水预处理系统

本实用新型涉及一种废水预处理系统,尤其是涉及一种高有机物废水预处理系统。其主要是解决现有技术所存在的高色度高有机物废水处理工艺需要经过酸碱中和、加酸曝气、加石灰絮凝沉淀、沉淀池澄清、厌氧酸化再到生化氧化,整个处理流程复杂且运行不稳定,投资较大等的技术问题。本实用新型包括原水池,原水池通过管路依次连接有提升泵、混流池、穿孔进水管,混流池的底部设有环形凸棱,环形凸棱的外围设有导向凸棱,穿孔进水管连接在铁碳微电解装置下部,铁碳微电解装置内设有铁碳填料,铁碳微电解装置上部通过管路连接有产水池,铁碳微电解装置的下部还设有微孔曝气管,微孔曝气管通过管路连接有鼓风曝气机。

标签:
废水处理
浙江 - 杭州 来源:中冶有色网 2023-03-19
废水处理厂用加药装置

本实用新型提供一种废水处理厂用加药装置,药液与废水的混合速度快、均匀混合,从而提高了废水的处理速度和处理效果。加药罐设有加药口;加药罐安装有第一电机,第一电机连接有搅拌轴,搅拌轴竖直设置于加药罐的内部,搅拌轴上安装有搅拌板;连接管一端与加药罐连接,另一端与连接筒转动连接,且加药罐通过连接管与连接筒连通;连接管上设置有输送泵;连接筒安装架固定在加药罐上,连接筒转动安装在连接筒安装架上;驱动机构与连接筒连接;加药管的一端安装在连接筒的侧壁上,另一端转动安装有转轴,转轴的端部垂直连接有叶片。

标签:
废水处理
浙江 - 杭州 来源:中冶有色网 2023-03-19
处理有机含盐废水的装置

本实用新型公开了一种处理有机含盐废水的装置,主要设备包括蒸发蒸汽压缩机、干燥蒸汽压缩机和干燥机;所述干燥机二次蒸汽的出口与干燥蒸汽压缩机的入口之间以管路连接;所述干燥蒸汽压缩机的出口与蒸发蒸汽压缩机的入口连接;所述蒸发蒸汽压缩机的出口与干燥机的蒸汽入口连接。采用本实用新型可以节能、高效地实现有机含盐废水的脱盐脱有机物处理,实现蒸发及干燥一体化,同时能实现有机含盐废水的零排放。

标签:
废水处理
广东 - 广州 来源:中冶有色网 2023-03-19
含铊废水的处理系统
含铊废水的处理系统 903     
 0

本实用新型公开了一种含铊废水的处理系统,包括依次由管路连接的:酸碱调节池、初级沉淀池、温度调节池、集中处理池、悬浮物过滤器、活性氧化铝吸附器和清水缓冲池;所述集中处理池上设有药物投放口;所述温度调节池包括冷却塔;所述水流从温度调节池流入冷却塔,经冷却塔降温后回流至温度调节池中;本实用新型针对废水的金属离子,通过酸碱调节池进行酸碱处理,再通过集中处理池去除中金属物质,水处理效果良好,该处理系统适合大规模应用,针对含铊废水的处理,流程简单可控。

标签:
废水处理
广东 - 广州 来源:中冶有色网 2023-03-19
化纤类印染废水处理装置

本实用新型公开了一种化纤类印染废水处理装置,其包括通过管道依次连接的调节池、气浮池、厌氧塔、厌氧沉淀池、A/O生化池、二沉池、物化沉淀池和清水池,所述气浮池经浮渣排除管道连接至污泥池,所述物化沉淀池经排泥管连接至所述污泥池,所述厌氧沉淀池与所述厌氧塔之间、所述二沉池与所述厌氧塔之间、所述二沉池与所述A/O生化池分别设有污泥回流管道。本实用新型提供的化纤类印染废水处理装置,废水可达标排放,同时可降低物化污泥的排放量,降低污泥处置成本。

标签:
废水处理
江苏 - 苏州 来源:中冶有色网 2023-03-19
家用废水循环利用装置
家用废水循环利用装置 1169     
 0

本实用新型公开了一种家用废水循环利用装置,包括底板,所述底板的上表面与支撑板的下表面固定连接,并且支撑板的上表面与顶板的下表面固定连接,所述支撑板的数量为两个,且两个支撑板的相对面均开设有滑槽,所述滑槽内设置有滑块,并且滑块的上表面通过伸缩装置与滑槽内壁的上表面固定连接,且两个滑块的相对面分别与壳体的两侧面固定连接,壳体的上表面开设有进水口。该家用废水循环利用装置,通过设置伸缩装置、牵引绳、壳体、通孔、盖板、进水口、轴承、转轴、传动装置、圆盘、滑块、过滤板、储水槽、控制面板和蓄电池,从而使废水通过过滤后可以再次进行使用,从而使水资源可以循环利用,从而节约了水资源。

标签:
废水处理
浙江 - 绍兴 来源:中冶有色网 2023-03-19
养猪场养殖废水生态治理系统

本实用新型公开了一种养猪场养殖废水生态治理系统,一级生物质净化池分别通过管道与设备、二级生物质净化池相连,二级生物质净化池通过管道分别与一、三级生物质净化池相连,三级生物质净化池通过管道分别与二、四级生物质净化池相连,四级生物质净化池通过管道分别与三级生物质净化池、一级生态湿地相连,一级生态湿地通过管道分别与二级生态湿地相连,二级生态湿地通过管道分别依次与一至十五级生态湿地相连。结构简单,使用方便,通过前端调节和基质净化池、绿狐尾藻生态湿地、潜流湿地等装置等三部分构建的养殖废水生态处理系统吸收、消纳、减控废水中COD、氮和磷。适宜在长江中下游广大亚热带地区集约化养猪场应用推广。

标签:
废水处理
广东 - 江门 来源:中冶有色网 2023-03-19
高浓度化工废水旋流絮凝反应沉淀装置

本实用新型公开了一种高浓度化工废水旋流絮凝反应沉淀装置,包括筒体,筒体上设置有进料口和出料口,筒体的顶端和底端均设置有布水区,顶端的布水区内设置有叶轮,叶轮与筒体外的驱动机构配合连接;叶轮下方设置有顶端封闭的回流罩,回流罩外周发散设置有若干个旋流管,回流罩的底端和旋流管均与布水区相通;回流罩上设置有与旋流管相通的补液孔,相邻两旋流管的端角处设置有过流通孔。该高浓度化工废水旋流絮凝反应沉淀装置结构紧凑,通过设置若干根旋流管和包覆在若干根旋流管中心的回流罩,废水在旋流关和回流罩中的旋流分布,便于在较短的时间内获得密实、易沉降的絮凝体,提高后续沉淀处理设施的分离效率。

标签:
废水处理
江苏 - 无锡 来源:中冶有色网 2023-03-19
纳米二氧化钛生产中高含氨废水零排放处理系统

纳米二氧化钛生产中高含氨废水零排放处理系统,该系统具有依次相接的废水调节池、预处理装置、超滤净化装置、酸碱中和装置、保安过滤器、膜预浓缩装置、浓缩液储罐、蒸发浓缩装置及结晶装置。本实用新型提供的处理系统可完成如下处理过程:高含氨废水收集到调节池中后,先由预处理装置处理,然后由超滤净化装置处理,再进入到酸碱中和装置中,由硫酸中和后得到硫酸铵溶液,硫酸铵溶液由保安过滤器过滤,随后由膜预浓缩装置预浓缩,然后进入到浓缩液储罐,再进入到蒸发浓缩装置浓缩到饱和,最后流入到结晶装置中结晶,结晶产物为固体硫酸铵。

标签:
废水处理
江苏 - 南京 来源:中冶有色网 2023-03-19
抗静电复合面料新型废水回收处理中的曝气装置

本实用新型提供了一种抗静电复合面料新型废水回收处理中的曝气装置,属于机械技术领域。它解决了现有技术存在着稳定性差的问题。本抗静电复合面料新型废水回收处理中的曝气装置包括若干曝气管,还包括主管、支管和定位座,上述主管固连在定位座上部,上述支管的数量为若干根且支管沿主管的长度方向均布设置,支管内端与主管相连通,支管外端与曝气管相连接,上述定位座上还具有用于支撑曝气管的定位结构。本抗静电复合面料新型废水回收处理中的曝气装置稳定性高。

标签:
废水处理
浙江 - 嘉兴 来源:中冶有色网 2023-03-19
废水深度处理系统
废水深度处理系统 1200     
 0

本实用新型涉及一种废水深度处理系统,包括从上游至下游依次连接的混凝池、絮凝池、一次沉淀池、芬顿装置、二次沉淀池和回用池;所述芬顿装置包括呈圆柱状的罐体,所述罐体内于上部设置填料架,中部设置布气管,底部设置框式布水器,所述框式布水器包括从罐体顶部延伸至底部的搅拌轴,所述搅拌轴贯穿填料架和布气管,在所述搅拌轴底部设置以搅拌轴为转动轴的布水框,在布水框表面设有均匀、间隔分布的布水口,所述布水框与进水管路相连,所述进水管路延伸至罐体外,且并联连接有H2O2加药管路与FeSO4加药管路。本实用新型操作便捷、处理效率高,处理后的废水不仅可达到废水直接排放标准,还可满足生产回用用水要求。

标签:
废水处理
河北 - 石家庄 来源:中冶有色网 2023-03-19
磨划废水处理装置
磨划废水处理装置 779     
 0

本实用新型公开了一种磨划废水处理装置,包括依次连接的调节池、pH调整池、絮凝池、循环池、管式微滤膜组、清水箱、保安过滤器和储水池;pH调整池与絮凝剂的第一给药池通过管道连接,pH调整池与絮凝池之间底部连通,絮凝池与絮凝剂的第二给药池通过管道连接,絮凝池与通过管道与循环池连接,所述循环池顶部与管式微滤膜组通过管道连接,循环池的上清液通过循环泵提升至管式微滤膜组,循环池底部与污泥储存池连接;经管式微滤膜组进行清污分离后,清水进入清水箱,清水箱中的水经供水泵泵入保安过滤器,经保安过滤器再次过滤进入储水池再利用。本实用新型提供一种处理药剂使用量低,操作简单,处理后的废水达到可排放标准的磨划废水处理装置。

标签:
废水处理
江苏 - 无锡 来源:中冶有色网 2023-03-19
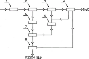
用于废水处理生产K2SO4和NaCl的分质结晶装置

本实用新型提供了一种用于废水处理生产K2SO4和NaCl的分质结晶装置,所述该装置包括:调节池1、NF装置2、膜浓缩装置3、氯化钠蒸发结晶装置4、回用水池5、AOP催化氧化装置6、硫酸钠蒸发浓缩+冷冻装置7、硫酸钾转化装置8;所述调节池1、NF装置2、膜浓缩装置3、回用水池5依次连接;所述膜浓缩装置3、氯化钠蒸发结晶装置4、回用水池5依次连接;所述NF装置2、AOP催化氧化装置6、硫酸钠蒸发浓缩+冷冻装置7、回用水池5依次连接;所述硫酸钠蒸发浓缩+冷冻装置7、硫酸钾转化装置8、氯化钠蒸发结晶装置4依次连接。本实用新型提供一种用于废水处理生产K2S04和NaCl的分质结晶装置实现高盐废水全部回收利用,实现零排放。

标签:
废水处理
上海 - 上海 来源:中冶有色网 2023-03-19
洗车废水再利用设备
洗车废水再利用设备 977     
 0

本实用新型公开了一种洗车废水再利用设备,包括底座以及设置在底座顶部的箱体,所述箱体一侧底部偏上位置设置有出水口,所述底座一侧设置有推动把手,所述底座底部两侧均设置有滑轮组件,所述箱体一侧开设有进水口与清洗液投放口,所述箱体顶部一侧设置有电机,所述箱体内部由过滤腔、隔板以及储存腔组成,所述过滤腔与所述储存腔之间通过隔板隔开,所述过滤腔底部设置有沉淀腔。本实用新型通过使用絮凝剂以及电机搅拌使得废水中的灰尘以及泥土能够快速沉降,从而使得装置对于废水的处理效率更高,同时通过设置缓冲弹簧对装置的重力进行一定程度的缓冲,从而有效的提高了滑轮的使用寿命。

标签:
废水处理
山东 - 潍坊 来源:中冶有色网 2023-03-19
氯丁橡胶废水处理系统

本实用新型公开了一种氯丁橡胶废水处理系统,其特征在于:包括依次连接的预曝调节池、初沉池、生物选择器、PACT好氧反应池、一级二沉池、接触氧化池、二级二沉池、BAC塔、终沉池和清水池,所述预曝调节池、生物选择器、PACT好氧反应池、接触氧化池内均设有曝气装置,所述一级二沉池的污泥分别通过污泥泵回流到生物选择器和预曝调节池。本实用新型工艺流程简单,建设费用低,设备运行费用低,经过处理后,废水能达到《污水综合排放标准》(GB8978-1996)表2中的一级标准,排水口水质稳定,是行之有效的氯丁橡胶废水处理系统。

标签:
废水处理
重庆 - 重庆 来源:中冶有色网 2023-03-19
氨氮废水处理用酸液添加、储存与多效蒸发系统

本实用新型涉及废水处理领域,公开了一种氨氮废水处理用酸液添加、储存与多效蒸发系统,包括加酸装置、稀酸循环罐、酸循环泵、保安过滤器、酸吸收液收集池、MVR进料泵、预热器、蒸发器、出料泵、稠厚器、离心机、母液罐、母液回流泵;加酸装置与脱氨膜组件连接;稀酸循环罐与脱氨膜组件连接,稀酸循环罐、酸循环泵、保安过滤器依次通过管路与加酸装置并流后与脱氨膜组件连接;稀酸循环罐、酸吸收液收集池、MVR进料泵、预热器、蒸发器、出料泵、稠厚器、离心机、母液罐依次连接,母液罐的出口又依次与母液回流泵、出料泵连接。本实用新型能够对高氨氮废水中的铵盐进行有效回收。并且在整个系统中充分利用了能源,成本较低。

标签:
废水处理
浙江 - 杭州 来源:中冶有色网 2023-03-19
燃机电厂废水零排放处理装置

本实用新型提供一种燃机电厂废水零排放处理装置,适应燃机电厂废水水量较大、水质相对较好、废水无法消纳的特点,成本相对较低,处理效果较好,能够使燃机电厂完全达到零排放。澄清池、调节水池、自清洗过滤器、浸没式超滤装置依次连接;浸没式超滤装置与活性炭过滤器连接;活性炭过滤器、一号保安过滤器、第一级反渗透装置依次连接;第一级反渗透装置与反应池连接;反应池的溢流口与浓缩池连接;浓缩池与管式微滤处理装置连接;管式微滤处理装置与第二级反渗透装置连接;第二级反渗透装置的浓水出口与SWRO反渗透装置连接;SWRO反渗透装置的浓水出口与机械蒸汽再压缩蒸发结晶系统连接;反应池分别与碱加药箱和碳酸钠加药箱连接。

标签:
废水处理
浙江 - 杭州 来源:中冶有色网 2023-03-19
磺酸类染料及染料中间体的废水处理装置

本实用新型涉及一种磺酸类染料及染料中间体的废水处理装置,包括有萃取装置(3),萃取装置(3)的萃余液出口与降COD装置(4)的进料口连接,降COD装置的出料口与蒸发装置(5)的入口连接;所述的降COD装置选自氧化反应器(6)和/或超滤膜(7)。该技术可以解决磺酸类染料及染料中间体的废水有机物浓度高、含盐量高的问题,废水经过治理之后水质指标满足进入污水处理厂的进水指标。

标签:
废水处理
江苏 - 南京 来源:中冶有色网 2023-03-19
洗煤废水的处理装置
洗煤废水的处理装置 764     
 0

本实用新型属于废水处理技术领域,特别涉及一种洗煤废水处理装置,该装置包括化学处理系统和生物处理系统,化学处理系统包括依次串联连接的原料罐、管道过滤器、竖流除渣罐、进料泵、换热器、酸罐、碱罐、中间沉淀池和陶瓷膜过滤器,生物处理系统包括依次串联连接的好氧池、厌氧池、综合调节池、曝气生物滤池、净水处理器、清液罐、反冲洗罐和反洗泵。本实用新型的有益效果:实用性强,精度高,过滤面积大,易于清洗再生,装置中的陶瓷膜过滤器不但强度高、且耐化学腐蚀,具有高效过滤与精密过滤的双重优点,装置中的生物处理系统,对废水进行二次净化使其达到排放标准,且无二次污染,大大提高了企业的经济效益、环境效益和社会效益。

标签:
废水处理
陕西 - 榆林 来源:中冶有色网 2023-03-19
用于火力发电厂的废水处理及海水淡化的联合处理设备

本实用新型涉及一种用于火力发电厂的废水处理及海水淡化的联合处理设备,所述处理设备包括第一射流器、第二射流器、蒸发结晶器、废水加热器、海水加热器、循环泵、第一水泵、第二水泵、离心机、多效海水蒸发淡化装置和淡水储存器。本实用新型的用于火力发电厂的废水处理及海水淡化的联合处理设备,具有成本低、能耗少等优点。

标签:
废水处理
广东 - 佛山 来源:中冶有色网 2023-03-19
上一页 9966 9967 9968 9969 9970 ... 10000 ... 20000 ... 30000 ... 32465 下一页
共32465页    到第

中冶有色为您提供最新的有色金属技术理论与应用信息,包括矿山技术、冶金技术、材料制备及加工技术、环境保护技术和分析检测技术等有色技术信息。打造最具专业性的有色金属技术理论与应用平台!

全国热门有色金属设备推荐
展开更多 +
全国热门有色金属技术推荐
展开更多 +

 

江西省隆恩特环保设备有限公司
宣传

报名参会
更多+

2025年10月15日 ~ 17日
2025年10月17日 ~ 19日
2025年10月31日 ~ 11月02日
2025年11月07日 ~ 09日

报告下载

有色专家
更多+

江西理工大学
副校长
矿冶科技集团江苏北矿金属循环利用科技有限公司
书记 / 总经理
中南大学
中国工程院院士
郑州大学
校长/党委书记
河南科技大学
教授
赤泥综合利用研究报告2025
推广

热门技术
更多+

推荐企业
更多+

福建省金龙稀土股份有限公司
宣传

发布

在线客服

公众号

电话

顶部
咨询电话:
010-88793500-807