青岛垚鑫智能科技有限公司
宣传

位置:北方有色 >

有色技术频道 >

> 固/危废处置技术

分类:
全部
矿山技术
冶金技术
材料制备及加工技术
环境保护技术
分析检测技术
 
全部
废水处理技术
大气治理技术
固/危废处置技术
土壤修复技术
地区:
全部
北京
天津
上海
重庆
河北
山西
辽宁
吉林
黑龙江
江苏
浙江
安徽
福建
江西
山东
河南
湖北
湖南
广东
海南
四川
贵州
云南
陕西
甘肃
青海
内蒙
广西
西藏
宁夏
新疆
其他
其他
展开
 
全部
武汉
黄石
十堰
宜昌
襄阳
鄂州
荆门
孝感
荆州
黄冈
咸宁
随州
恩施土家族苗族自治州
仙桃
潜江
天门

湖北武汉有色金属固/危废处置技术理论与应用

免费发布技术信息>>
利用电炉镍铁渣制备的高强度免烧砖及其制备方法

本发明提供了利用电炉镍铁渣制备的高强度免烧砖及其制备方法,方法包括:步骤1.以镍铁渣、水泥、无水石膏及氢氧化钙为原料,使用强力混合机充分混匀;其中,镍铁渣应细磨,使其比表面积达到450~550m2/kg;原料中水泥与镍铁渣的质量份数比为4:1~5:1;无水石膏的质量为水泥与镍铁渣总质量的1~2%;氢氧化钙的质量为水泥与镍铁渣总质量的1~2%;步骤2.向混匀后的原料中加入水,充分搅拌,然后放入磨具中振动压制成型,得到生坯;步骤3.将生坯在密闭厂房进行室温养护,并保持砖体潮湿,养护完成后得到高强度免烧砖。本方法通过简单的工艺就能够制备出具有高强度的免烧砖,有效利用了冶金固废镍铁渣,减少了环境污染。

标签:
固废
湖北 - 武汉 来源:北方有色网 2023-03-19
用于热风炉拱顶高温部位的耐酸喷涂料

本发明公开了一种用于热风炉拱顶高温部位的耐酸喷涂料,由骨粉料外加结合剂组成;所述骨粉料:废弃高压电瓷骨料50~58%;废弃高压电瓷细粉12~30%;三级矾土粉3~15%;石英粉6~14%;425#硅酸盐水泥0.3~1%;抗反弹剂0.05~1%;增塑剂0.05~1%;所述结合剂为液态水玻璃,在使用时加入,用量为骨粉料12~18wt%。本发明用于热风炉拱顶高温部位耐酸喷涂料,具有强度高、耐酸性好、高温性能好,易于施工;将结构致密、耐酸性好的废旧高压作为骨料加入热风炉拱顶高温部位耐酸喷涂料中,节约成本,达到固废资源回收利用效果,同时材料性能优良。

标签:
固废
湖北 - 武汉 来源:北方有色网 2023-03-19
烟气净化活性焦磨损废焦重制焦的方法

本发明属于活性焦制备技术领域,具体提供了一种烟气净化活性焦磨损废焦重制焦的方法,可以有效的减少制焦成本、运营成本,实现工业固废资源化利用。通过采用粘结指数大于60的焦煤或粘结指数大于55的烟煤作为原煤,能够保证制备出的活性焦具有较高的机械强度,同时采用兰炭少量替代原煤可以在不影响活性焦机械强度的情况下降低制焦成本;作为添加剂使用的高岭土及淀粉的混合物来源广泛且易于获取;在炭化活化过程中采用水蒸气作为炭化活化过程中的保护气体,可以减少惰性气体的使用,降低制焦成本。

标签:
固废
湖北 - 武汉 来源:北方有色网 2023-03-19
利用废旧电瓷的自流耐热混凝土

本发明公开了一种利用废旧电瓷的自流耐热混凝土,其组成按重量百分数计如下:废旧电瓷骨料65~70%;废旧电瓷细粉10~15%;硅微粉3~7%;结合剂12~20%;在以上基础上外加减水剂0.1~0.5wt%。本发明提供一种用于高炉基础和出铁场平台高温部位的自流耐热混凝土,同时能够对废旧电瓷资源化利用,所得自流耐热混凝土中废旧电瓷含量在70wt%以上,使用温度可以达到1300℃以上。充分利用了废弃高压电瓷的强度高,烧结稳定性好,做到了固废资源二次利用,降低了成本。通过采用脱锆硅微粉杂质少,流动性好,大幅度降低用水量,材料能泵送施工,大幅度提高施工效率。

标签:
固废
湖北 - 武汉 来源:北方有色网 2023-03-19
核壳轻集料及其制备方法

本发明提供一种核壳轻集料及其制备方法,该核壳轻集料包括内核和外壳;内核和外壳的质量比为1∶1~2∶1;按质量百分数计,内核包括以下组分:污泥:65%~85%,过磷酸钙:6%~12%,硫酸钾:5%~10%,硝酸锰:3%~8%,磷酸铵:5%~11%,氯化钠:4%~10%;按质量百分数计,外壳包括以下组分:污染土壤:75%~85%,污泥:10%~15%,玻璃粉:5%~10%。本发明的核壳轻集料采用污泥为主要原料并加入无机盐类和含氮磷类的植物营养素制备内核,然后,采用污染土壤为主要原料并加入烧结助剂玻璃粉制备外壳,通过高温烧结的方法将外壳包覆在内核上,一方面,提高了污泥和污染土壤等固废资源化利用率,另一方面,开发了一种适用于植物水培用的轻集料,具有十分重要的经济、环保、科研意义。

标签:
固废
湖北 - 武汉 来源:北方有色网 2023-03-19
高液限淤泥质工程渣土的低碳固化方法

本发明公开了一种高液限淤泥质工程渣土的低碳固化方法,包括:将淤泥质工程渣土、城市生活垃圾焚烧底渣和电石渣分别进行第一预处理,获得第一预处理渣土、第一预处理底渣和第一预处理电石渣;将所述第一预处理底渣和所述第一预处理电石渣进行第二预处理,获得第二预处理底渣和第二预处理电石渣;将所述第一预处理渣土和所述第二预处理底渣混匀,获得一级混合粉末;将所述一级混合粉末和所述第二预处理电石渣混匀,获得二级混合粉末;将所述二级混合粉末和矿粉混匀,获得三级混合粉末;将所述三级混合粉末加水混合静压成型,获得固化体。本发明采用全固废的方式对高液限渣土进行改良,所用材料低碳环保,且有效地消除了传统固化剂造成的工程缺陷。

标签:
固废
湖北 - 武汉 来源:北方有色网 2023-03-19
基于粉煤灰的轻质建筑隔音材料

本发明公开了一种基于粉煤灰的轻质建筑隔音材料。所述的隔音材料是由泡沫混凝土制成,其干料包括:水泥、粉煤灰、陶粒、减水剂、改性二氧化钛、发泡剂、稳泡剂、促凝剂、早强剂。所述的隔音材料具有优良的力学、隔热、抗碳化、防水性能,且在原料中添加了以城市污泥、建筑弃土为原料制成的污泥基陶粒,使该材料具有很好的隔音效果,实现了城市固废的回收利用。

标签:
固废
湖北 - 武汉 来源:北方有色网 2023-03-19
连续稳定的全密封无氧式垃圾处理系统

本发明公开一种连续稳定的全密封无氧式垃圾处理系统,属于固废无害化处置技术领域,包括垃圾进料单元、热解反应炉和灰渣排出单元,垃圾进料单元包括料坑、耙机、传送带和密封推料器,推料器连接热解反应炉的入口,推料器中设置有管道结构,传送带和密封推料器之间设计为密封,传送带也设计为密封,料坑处设置为负压,在密封推送器内,垃圾原料被压缩后排除空气,热解反应炉用于将垃圾原料进行热解和控氧燃烧,灰渣排出单元连接热解反应炉的出口,灰渣排出单元包括出渣口和水封料槽,出渣口伸入水封料槽内,水封料槽内装存有水,以采用液封形式将出渣口密封,防止空气进入。本发明实现了垃圾热解炉连续稳定地排渣和进料。

标签:
固废
湖北 - 武汉 来源:北方有色网 2023-03-19
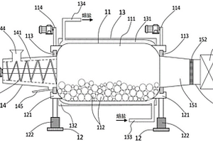
熔盐换热的旋转式连续热解反应炉和热解方法

本发明实施例提供了一种熔盐换热的旋转式连续热解反应炉,包括反应炉主体、熔盐储罐和熔盐泵。所述反应炉主体包括用于物料的破碎与热解的旋转热解单元,用于反应炉固定与姿态控制的支撑台架单元,用于为物料供热的熔盐换热单元,用于送入物料的进料单元,用于热解产物的收集与分离的出料单元,以及用于监测调控热解反应过程的控制单元。通过熔盐换热为热解反应提供热源,借助传热球使炉内物料受热更均匀、充分,提高了换热效率,并同步破碎物料,使热解更为彻底,产物组分更可控;利用结构设计实现了持续的物料进料和产物出料,大幅提升了装置的日处理能力。本发明实施例还提供了使用所述热解反应炉热解固废的热解方法。

标签:
固废
湖北 - 武汉 来源:北方有色网 2023-03-19
生活垃圾焚烧炉渣多功能透水砖及其制备方法

本发明公开了一种生活垃圾焚烧炉渣多功能透水砖及其制备方法,属于固废资源化领域。将生活垃圾焚烧炉渣进行水洗、球磨、分级预处理后辅以高炉矿渣、废陶瓷、污泥灰渣等骨料和添加剂,采用分层压制成型制备一种多层功能一体透水砖。该透水砖表层为大孔强度强化层、中层透水并强化吸附层、下层微孔强化吸附层。本发明所得多功能透水砖具备不同层结不同功能,进而达到吸附通透水中的污染物及重金属的作用,减少二次污染。本发明的透水砖强度高,功能性强,生产方法简单,适用性好。

标签:
固废
湖北 - 武汉 来源:北方有色网 2023-03-19
高效生物质高温气化炉

本发明公开了一种高效生物质高温气化炉,整个气化炉炉体包括:气体滞留室、进料口、出气口和熔融物通道。本发明回收了壳体散失的热量从而提高了热效率,降低了能耗,尾气中合成气含量高、杂质少从而具有更高的热值及化学合成潜力,固废在熔融态实现了分层,使得其后续分离、回收率用更加简单、高效、环保。同时本气化炉运行成本低,原料适用范围广,废弃物排放量极低,应用前景广阔。

标签:
固废
湖北 - 武汉 来源:北方有色网 2023-03-19
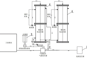
基于多相催化氧化工艺处理难降解工业废水的系统和方法

本发明公开了一种基于多相催化氧化工艺处理难降解工业废水的系统,包括彼此连接的臭氧发生部分和主反应部分,臭氧发生部分是臭氧发生器,主反应部分包括气液混合气泡发生器、双氧水投加系统、以及主反应罐,气液混合气泡发生器的进水口连接到待降解的工业废水,臭氧发生器的臭氧出口和气液混合气泡发生器的进气口、以及主反应罐连接,双氧水投加系统和气液混合气泡发生器的出口连接,气液混合气泡发生器的出口和主反应罐的进口连接。本发明能够解决现有芬顿工艺需要投加酸碱,导致额外增加了废水盐分的技术问题,以及由于产生固废,导致其处置需要投入额外的成本储藏和处置,并会很大程度上增加了企业的安全和环保负担的技术问题。

标签:
固废
湖北 - 武汉 来源:北方有色网 2023-03-19
金属板铸型与常规铸型模块组成的复合铸型及其铸造方法

本发明一种金属板铸型与常规铸型模块组成的复合铸型及其铸造方法,通过计算机优化设计出采用切割、弯曲、焊接的钣金制造工艺能够容易制造出的铸件基本形状的金属板铸型及用于局部补贴金属板铸型的凹形的和局部镂空金属板空腔基本型的凸形的、用以与金属板铸型组合成完整铸件形状的铸型的常规铸型模块,常规铸型模块为水玻璃砂型、树脂砂型、消失模型;此复合铸型及其铸造方法能够用于铸造生产大型复杂铸件,且铸件少无铸造缺陷、生产效率高、少无造型材料固废排放、铸件出品率高、表面质量好,吨铸件综合能耗降低40%左右,节能减排。

标签:
固废
湖北 - 武汉 来源:北方有色网 2023-03-19
高掺量半干法烧结脱硫灰制备轻质节能墙材的方法

本发明涉及一种高掺量半干法烧结脱硫灰制备轻质节能墙材的方法,该方法摒弃了现有半干法烧结脱硫灰资源再利用普遍需要氧化法相变预处理的常规路线,另辟蹊径直接将其与其他原料混合浇筑成型。首先将半干法烧结脱硫灰30‑40份、熟料粉或水泥10‑20份、石灰粉≤10份、粉煤灰30‑50份混合均匀,再依次加入相当于前述混合物料≤2%的增强纤维、0.03%‑0.05%的发泡浆体、0.6%‑1.0%的减水剂、0.04%‑0.06%的激发剂,搅拌均匀后浇注成型,最后养护得到合格的轻质节能墙材。本发明方法的固废利用率可达80%,半干法烧结脱硫灰掺加量高达40%,并且不需要提前对半干法烧结脱硫灰进行任何预处理,具有工艺简单、产品附加值高等诸多优点。

标签:
固废
湖北 - 武汉 来源:北方有色网 2023-03-19
削减入湖雨污排口污染物的生态系统

本发明公开了一种削减入湖雨污排口污染物的生态系统,包括入湖排水口,入湖排水口处设置有检查井,检查井内设置有固废收集提篮,入湖排水口外围设置有生物膜处理带,生物膜处理带的两端延伸至入湖排水口两侧的湖岸,生物膜处理带包括各个依次连接的浮床,浮床上种植有湿生植物,浮床上悬挂有人工水草,浮床通过尼龙绳与浮床基础桩连接,生物膜处理带所围的区域种植有水生植物,生物膜处理带所围的区域还设置有喷泉曝气机。本发明使用简便,施工技术简单,无土建内容。适用范围较广,易于维护。在削减污染负荷的同时,具有丰富水面景观的作用。

标签:
固废
湖北 - 武汉 来源:北方有色网 2023-03-19
等离子体气化炉协同垃圾焚烧电厂的无害处理系统及方法

本发明涉及一种等离子体气化炉协同垃圾焚烧电厂的无害处理系统及方法,无害化处理系统包括垃圾坑、垃圾焚烧炉、余热锅炉、烟气净化系统、造粒机、渗滤液处理装置和汽轮机,烟气净化系统包括脱硫塔、布袋除尘器和脱硝装置,无害化处理系统还包括等离子体气化炉,垃圾坑产生的渗滤液经渗滤液处理装置处理后产生渗滤液浓缩液,渗滤液浓缩液和布袋除尘器收集的飞灰掺混后,由造粒机制成飞灰颗粒,送至等离子体气化炉处理;脱硫塔产生的硫酸钙作为等离子体气化炉助熔剂;所述等离子体气化炉焚烧产生的合成气送至垃圾焚烧炉燃烧,所述脱硝装置的废脱硝催化剂经破碎后送入等离子体气化炉处理。本发明可以解决垃圾焚烧电厂残余固废、危废难以处理,成本高等问题。

标签:
固废
湖北 - 武汉 来源:北方有色网 2023-03-19
无氯气排放电解制备碱金属和碱土金属的方法

本发明公开了一种无氯气排放电解制备碱金属和碱土金属的方法,步骤如下:将液态金属锡作为阴极,石墨或镍基高温合金作为阳极,X2CO3‑XCl混合熔盐作为电解质,电解获得X‑Sn合金;将电解所得X‑Sn合金置于XCl‑MCln混合熔盐中浸泡(X为Na、K、Rb或Cs,M为Li、Mg、Ca、Sr、Ba,n=1、2),置换获得M‑Sn合金;将获得的X‑Sn和M‑Sn合金进行真空蒸馏,分离得到高纯X、M和Sn。该方法具有低成本,低CO2和固废排放,无氯气排放,高电流效率,且对环境友好的优点。

标签:
固废
湖北 - 武汉 来源:北方有色网 2023-03-19
基于堇青石载体的重金属固化剂、制备方法及其应用

本发明公开了一种基于堇青石载体的重金属固化剂、制备方法及其应用。所述方法包括下列步骤:将蜂窝状堇青石载体浸入溶解有铁盐和钙盐的混合溶液中,在微波和超声波的共同作用下,使铁盐和钙盐负载到所述载体外表面上,过滤后得到负载后的载体;将所述负载后的载体进行干燥和煅烧处理,得到所述重金属固化剂。通过将多种活性组分负载到堇青石载体外表面上,能够同时脱除有机固废热解气化产生的烟气中的多种重金属,显著提高重金属固化效率。解决现有的固化剂只能吸附脱除单一重金属,对多种重金属脱除需要投放多种固化剂,设备投资和运行成本高,固化剂难以成形,固化剂难以回收的技术问题。

标签:
固废
湖北 - 武汉 来源:北方有色网 2023-03-19
自发泡烧胀陶粒的制备方法

本发明提供一种自发泡烧胀陶粒的制备方法,所述自发泡烧胀陶粒按重量百分比计由50~70%铜尾矿、15~35%粉煤灰、5~20%高铁相固废发泡剂及3~5%助熔剂混合搅拌、成球、在惰性气氛下烧制而成。本发明提出协同利用赤泥中+3价Fe化合物高温分解反应制备原位自发泡轻质陶粒,通过改进烧成气氛大大降低了制备温度、提高烧胀效率,具有降低成本和碳排放的特点,且进一步提高了赤泥、铁矿渣等富铁废弃物消纳率,实现富铁废弃物的高质化利用。

标签:
固废
湖北 - 武汉 来源:北方有色网 2023-03-19
采用湿磨发泡制备铜尾矿泡沫混凝土的方法

本发明提供一种采用湿磨发泡制备铜尾矿泡沫混凝土的方法,通过将铜尾矿原矿和水按一定比例混合后送入湿式球磨机中,加入研磨介质充分研磨后,筛分得到含有大量纳米稳定泡沫的铜尾矿浆料;按照普通泡沫混凝土常用配比,将泡沫浆料、水泥、骨料、掺合料、外加剂和水快速混合搅拌,得到泡沫混凝土浆体,将其装入模具,轻微震动刮平表面,自然养护后脱模即可。该方法将铜尾矿颗粒湿磨至纳米级别使浆料气泡化,制得大量分布均匀密度低的颗粒稳定型泡沫,不仅可同时取代化学发泡剂和稳泡剂,工艺灵活简单效果好,而且极大地提高了固废铜尾矿的活性,实现其在水泥混凝土中的高效应用。

标签:
固废
湖北 - 武汉 来源:北方有色网 2023-03-19
功能缓释型核壳轻集料及其制备方法

本发明提供一种功能缓释型核壳轻集料及其制备方法,该功能缓释型核壳轻集料,包括内核和外壳;内核和外壳的质量比为1∶1~2∶1;按质量百分数计,内核包括以下组分:污泥:65%‑80%,铜尾矿:10%‑20%,CuSO4·5H2O:5%‑10%,KOH:1%‑5%,膨润土:3%‑8%;按质量百分数计,外壳包括以下组分:污染土壤:75%‑85%,污泥:10%‑15%,玻璃粉:5%‑10%。本发明采用污泥为主要原料,加入铜尾矿、CuSO4·5H2O和缓释助剂制备成内核,然后,采用污染土壤、污泥和玻璃粉制备成外壳,通过低温烧结的方法将外壳包覆在内核上,形成内外不同物质、不同含水量的核壳结构,一方面,提高了污泥、污染土壤和铜尾矿等固废资源化利用率,另一方面,能有效抑制植物过度生长,具有十分重要的经济、环保效益。

标签:
固废
湖北 - 武汉 来源:北方有色网 2023-03-19
耐磨抗中毒蜂窝式SCR脱硝催化剂及其制备方法

本发明公开了一种耐磨抗中毒SCR脱硝催化剂的制备方法,包括混炼、一次陈腐、过滤预挤出、二次陈腐、挤出成型、一级干燥、二级干燥、焙烧、切割和端面硬化步骤。本发明具有耐磨性强、抗压强度高、抗中毒能力强、易于挤出成型、脱硝活性好、寿命长等优点;通过加入蒙脱石粘土代替部分钛钨粉,降低了原料成本,同时改善了催化剂的孔径和孔径分布,利于活性物质的分散,还可以增加催化剂表面酸性,提高脱硝性能;还加入催化剂回收料来有效回收生产中废料,避免了生产废料的固废处理同时节省了成本。本发明可以广泛适用于火电锅炉、玻璃窑炉、水泥窑、化工及钢铁厂等复杂烟气工况下的脱氮氧化物处理。

标签:
固废
湖北 - 武汉 来源:北方有色网 2023-03-19
制造墙体砖的方法
制造墙体砖的方法 1059     
 0

本发明公开了一种制造墙体砖的方法,主要利用了钢渣和烧结脱硫灰这类工业固废物为原料来制造墙体砖,并且将墙体砖的成分控制在:钢渣30-40份,烧结脱硫灰10-20份,矿渣微粉10-20份,水泥0-8份,激发剂1-3份,黄砂10-20份,瓜米石30-40份,使得制造的墙体砖稳定性好,强度高(28天抗压强度16.6MPa、抗折强度5.3MPa),产品质量好,表面无破裂,耐磨性好,各项技术指标达到国家建筑用墙体砖标准。另外,由于使用了废物作为原料,能够实现资源的综合利用和环境保护,有效解决了钢渣和烧结脱硫灰的处理问题。

标签:
固废
湖北 - 武汉 来源:北方有色网 2023-03-19
热解三态产物的分析系统

本说明书涉及热解技术领域,特别涉及一种热解三态产物的分析系统。其中,该系统包括压片装置、红外加热装置、进气装置、冷却管、冷凝管组、称重装置、气体加热装置和质谱分析装置,压片装置将待热解固废进行压片处理,得到待热解压片,红外加热装置利用红外线对待热解压片进行加热,得到油气混合物和热解焦;进气装置向红外加热装置提供惰性气体;冷却管将油气混合物的温度进行冷却;冷凝管组包括多组冷凝管,冷凝管将冷却后的油气混合物进行冷凝,以得到第一热解气和热解油;称重装置称量热解油的质量;气体加热装置对惰性气体加热,以使热解油受热挥发形成第二热解气;质谱分析装置分析第一热解气的组分、质量以及第二热解气的组分。

标签:
固废
湖北 - 武汉 来源:北方有色网 2023-03-19
冷轧退火炉保护气供应系统

本发明涉及一种冷轧退火炉保护气供应系统,其可包括液氩气化装置和废氩回收循环利用装置,所述液氩气化装置产生的氩气通过第一管路供应至冷轧退火炉,所述废氩回收循环利用装置产生的氩气通过第二管路供应至冷轧退火炉。采用惰性气体氩气对氢气进行替代,可避免燃爆事故的发生,减少了制氢成本,避免了制氢过程的固废污染;同时对废氩的回收利用显著的降低了氩气消耗,降低带钢生产成本,提高企业竞争力,对钢铁冶金企业冷轧工序节能降耗有着重要的意义。

标签:
固废
湖北 - 武汉 来源:北方有色网 2023-03-19
柠檬酸钠解析贫液净化及其副产石膏晶须的方法

本发明涉及一种柠檬酸钠解析贫液净化及其副产石膏晶须的方法,通过石灰浆沉淀、硫酸酸解去除柠檬酸钠解析贫液中的硫酸根离子和亚硫酸根离子,副产高品质的石膏晶须产品,再生所得的柠檬酸钠解析贫液中硫酸根离子浓度小于2 g/L,柠檬酸根离子损失率低于5%,整个再生过程不产生废液、废气和固废,有效实现了柠檬酸钠解析贫液的绿色再生工艺。

标签:
固废
湖北 - 武汉 来源:北方有色网 2023-03-19
污泥热解碳与生物法联合的重金属土壤修复方法

本发明涉及一种污泥热解碳与生物法联合的重金属土壤修复方法,采用城市污泥、有机固废热解产物污泥炭、APCAs类螯合剂作为重金属污染土壤的复合改良剂,通过污泥炭的吸附和螯合反应,改善污染土壤理化性质,在污泥炭腐熟降解过程中,加速污染土壤充氧,加速重金属转化为稳定态。经过改良后土壤中微生物、超富集重金属类植物耦合生物修复方法,恢复污染土壤自身机能。

标签:
固废
湖北 - 武汉 来源:北方有色网 2023-03-19
利用赤泥基湿法研磨固碳的碱激发材料制备方法及应用

本发明公开了利用赤泥基湿法研磨固碳的碱激发材料制备方法及应用,该制备方法包括:(1)将水、赤泥、晶型控制剂、助磨剂加入湿磨固碳设备中进行湿磨,同时通入CO2直至浆料pH达到7~7.5,停止湿磨,过筛去除湿磨球得浆料A;(2)将电石渣、水、减水剂加入到湿法行星球磨罐中湿磨,经过筛去除湿磨球得浆料B;(3)取50~80质量份浆料A和20~50质量份浆料B混合得碱激发材料。所得碱激发材料可用于激发矿渣粉的强度。本发明实现了CO2的永久封存,还提高了电石渣和赤泥的利用率,避免固废推存所造成的环境影响,所制备的碱激发材料还可显著激发矿渣粉的强度,一举三得。

标签:
固废
湖北 - 武汉 来源:北方有色网 2023-03-19
利用瓷砖废料制备水下不分散混凝土的方法

本发明提供一种利用瓷砖废料制备水下不分散混凝土的方法。该水下不分散混凝土,是以破碎程度较高的纳微米级瓷砖粉作为提高早期强度的催化剂掺入硅酸盐水泥中,随后再掺入减水剂、经湿磨处理的膨润土絮凝剂等外加剂制备而成的。本发明材料在制备过程中无污染生成,具有能耗小和成本低等优先,实现了工业固废高效充分回收利用、变废为宝,同时所制得的混凝土具有水下抗分散性能强、粘结性好等优点,能满足水下施工要求,可用于各类江河工程及隧道工程。

标签:
固废
湖北 - 武汉 来源:北方有色网 2023-03-19
利用废石膏强化红土镍矿制备镍铁的方法

本发明涉及冶金技术领域,尤其涉及一种利用废石膏强化红土镍矿制备镍铁的方法;该制备方法包括:将红土镍矿和废石膏分别进行预处理,得到物料颗粒,将红土镍矿、还原剂、废石膏混合均匀,并添加粘接剂制作混合球团,将混合球团在惰性气氛或还原性气氛中充分自还原,得到自还原产物,再将自还原产物在弱氧化性气氛中选择性氧化得到氧化产物,氧化产物在保护性气氛中实现金属和脉石的熔分,得到高品位的镍铁合金。本发明中充分的利用了工业固废中的废石膏,减少了废石膏对环境的危害,使红土镍矿在自还原工艺条件下的金属颗粒更容易长大,提高了镍铁颗粒的收得率,同时,选择性氧化产物熔分后将金属与脉石分离,可获得高品位镍铁合金。

标签:
固废
湖北 - 武汉 来源:北方有色网 2023-03-19
上一页 18 19 20 21 22 ... 60 下一页
共60页    到第

北方有色为您提供最新的湖北武汉有色金属固/危废处置技术理论与应用信息,涵盖发明专利、权利要求、说明书、技术领域、背景技术、实用新型内容及具体实施方式等有色技术内容。打造最具专业性的有色金属技术理论与应用平台!

全国热门有色金属设备推荐
展开更多 +
全国热门有色金属技术推荐
展开更多 +

 

江西省隆恩特环保设备有限公司
宣传

报名参会
更多+

报告下载

有色专家
更多+

武汉工程大学
教授
中国瑞林工程技术有限公司
中国工程院院士
矿冶科技集团
副所长/研究员
赣州江钨钨合金有限公司
副总经理
紫金矿业信息化研发中心
副总经理
赤泥综合利用研究报告2025
推广

热门技术
更多+

推荐企业
更多+

福建省金龙稀土股份有限公司
宣传

发布

在线客服

公众号

电话

顶部
咨询电话:
010-88793500-807