青岛垚鑫智能科技有限公司
宣传

位置:中冶有色 >

有色技术频道 >

> 固/危废处置技术

分类:
全部
矿山技术
冶金技术
材料制备及加工技术
环境保护技术
分析检测技术
 
全部
废水处理技术
大气治理技术
固/危废处置技术
土壤修复技术
地区:
全部
北京
天津
上海
重庆
河北
山西
辽宁
吉林
黑龙江
江苏
浙江
安徽
福建
江西
山东
河南
湖北
湖南
广东
海南
四川
贵州
云南
陕西
甘肃
青海
内蒙
广西
西藏
宁夏
新疆
其他
其他
展开
 
全部
武汉
黄石
十堰
宜昌
襄阳
鄂州
荆门
孝感
荆州
黄冈
咸宁
随州
恩施土家族苗族自治州
仙桃
潜江
天门

湖北武汉有色金属固/危废处置技术理论与应用

免费发布技术信息>>
受料装置以及装载机上料系统

本实用新型涉及固废处理技术领域,提供了一种受料装置,包括受料斗、盖罩在所述受料斗上的密封罩以及用于吸尘的吸尘机构,所述密封罩内的空间与所述受料斗中的空间贯通,且所述密封罩与所述受料斗连通的空间为密闭空间;所述密封罩上的吸尘口和所述吸尘机构通过吸尘风管连通;所述密封罩的其中一个侧面开设有进料门,且所述密封罩的另外几个侧面以及顶面均开设有所述吸尘口,每个所述吸尘口均通过所述吸尘风管连通至所述吸尘机构;所述受料斗的底部具有出料口。还提供一种装载机上料系统,包括上述的受料装置以及用于将散物料送至所述受料装置的装载机。本实用新型可以有效抑制上料过程中粉尘外溢,改善车间环境,避免污染环境。

标签:
固废
湖北 - 武汉 来源:中冶有色网 2023-03-19
制备生物除臭剂的系统
制备生物除臭剂的系统 1097     
 0

本实用新型公开了制备生物除臭剂的系统,其中系统包括:热解装置、冷凝塔、油水分离器和净化槽。热解装置内置蓄热式辐射管,且热解装置包括生物质进口、生物炭出口和热解油气出口,蓄热式辐射管具有燃料进口和烟气出口;净化槽设有搅拌器和曝气组件,并且净化槽包括生物醋液进口、吸附剂进口、生物除臭剂出口和吸附剂出口,曝气组件设在净化槽底部且曝气组件包括曝气管和进气口,曝气管的至少一部分设在净化槽内,并且位于净化槽内的曝气管上布置有出气孔。该系统不仅适用于各种生物质原料,而且采用该系统还可以有效制备得到不含有害物质、焦油和酚类物质生物除臭剂,可以实现有机固废的资源化利用。

标签:
固废
湖北 - 武汉 来源:中冶有色网 2023-03-19
组合型阶梯式水过滤滤芯

本实用新型公开了一种组合型阶梯式水过滤滤芯,包括粗过滤滤筒和精过滤滤筒,所述粗过滤滤筒的进水端连接有进水口端盖,所述粗过滤滤筒的出水端连接有粗过滤端连接盖,所述粗过滤端连接盖连接有精过滤端连接盖,所述精过滤滤筒的进水端连接所述精过滤端连接盖,所述精过滤滤筒的出水端连接有出水口端盖。本实用新型的水过滤滤芯大大改善了过滤效率,更好地保护了后端的设备和出水水质;并提搞了滤芯的使用寿命,延长了更换时间,减少了厂的采购运营成本和停机更换滤芯所带来的隐形成本,更加减少了更换后的滤芯造成的固废。

标签:
固废
湖北 - 武汉 来源:中冶有色网 2023-03-19
脱硫废水处理系统
脱硫废水处理系统 997     
 0

本实用新型提供了一种脱硫废水处理系统,包括预处理部、污泥处理部纳滤膜、处理分盐部、正渗透浓缩部以及反渗透浓缩部,预处理部包括顺次连接的调节池和石灰‑纯碱软化预处理单元,污泥处理部包括污泥浓缩池、污泥提升泵以及压滤机,石灰‑纯碱软化预处理单元顺次连接污泥浓缩池、污泥提升泵以及压滤机,压滤机具有一滤水输出端,滤水输出端经由管道与预处理部相连接;纳滤膜处理分盐部包括与石灰‑纯碱软化预处理单元顺次连接的纳滤给水泵以及纳滤膜处理分盐单元,纳滤膜处理分盐单元的输出端分别与正渗透浓缩部、反渗透浓缩部相连接。该系统解决了脱硫废水进入烟道影响除尘器的效率、腐蚀烟道、成本高、运行费用高、产生的固废量较大的问题。

标签:
固废
湖北 - 武汉 来源:中冶有色网 2023-03-19
除尘灰冷压金属球团生产系统

本实用新型适用于钢铁厂固废资源的综合利用和环境保护技术领域,提供一种除尘灰冷压金属球团生产系统,所述系统包括原料收集系统、配料系统、除尘灰水化消解系统、原料混合系统、压球系统、成品烘干储存系统、返料系统。通过本实用新型,可以回收除尘灰里面的金属铁等有益元素,减少了对环境的污染,降低了生产成本。

标签:
固废
湖北 - 武汉 来源:中冶有色网 2023-03-19
增强型过滤器
增强型过滤器 964     
 0

本实用新型公开了一种增强型过滤器,包括机体,所述机体的侧面设有进水口,所述机体的下端设有出水口,其特征在于:所述机体的内壁上设有竖直设置的填料,所述填料的上部设有填料封板,所述填料靠近机体内壁的一侧设有填料滤网,所述机体的中部设有竖直设置的滤芯,所述滤芯的上部设有滤芯压板,所述滤芯的下部设有滤芯管板。本实用新型的过滤器设备大大提高了过滤效率,更好地保护了后端的设备,提高了出水品质,保证了产水水质。并提搞了过滤器内部耗材滤芯的使用寿命,延长了更换时间,减少了厂的采购运营成本和停机更换滤芯所带来的隐形成本,更加减少了更换后的滤芯造成的固废污染。

标签:
固废
湖北 - 武汉 来源:中冶有色网 2023-03-19
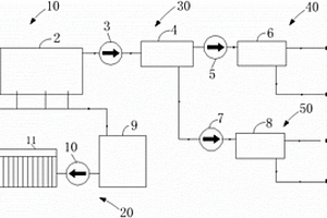
酸洗工艺废物零排放资源化处置装置

本实用新型涉及一种酸洗工艺废物零排放资源化处置装置,包括酸洗机组、污泥蒸发器、研磨器、漂洗水浓缩器、固液混合器、焙烧反应器、酸吸收器和脱硝反应器;酸洗机组的酸污泥出口通过物料管道依次连接污泥蒸发器、研磨器和固液混合器;酸洗机组的废漂洗水出口与漂洗水浓缩器连通,漂洗水浓缩器的浓缩漂洗水出口与固液混合器连通;酸洗机组的废酸出口和固液混合器的物料出口均与焙烧反应器的物料进口连通;酸洗机组的尾气出口与焙烧反应器的尾气出口均与酸吸收器连通,酸吸收器的尾气出口通过输气管道依次连接脱硝反应器和污泥蒸发器。本实用新型将酸洗机组产生的酸性固废、废液和废气进行完全资源回收而实现零排放,还利用余热减少能耗。

标签:
固废
湖北 - 武汉 来源:中冶有色网 2023-03-19
室内设计用灯具临时固定架

本实用新型涉及固定架技术领域,且公开了一种室内设计用灯具临时固定架;本室内设计用灯具临时固定架,包括移动机构和固定机构,所述固定机构位于所述移动机构底部;所述固定机构包括支撑板,所述支撑板顶部开设有分布均匀的滑槽,所述滑槽内腔均设置有移动板,所述支撑板外壁对应所述移动板处均开设有圆孔,所述圆孔内腔均设置有螺杆,所述移动板顶部均设置有贯穿所述移动板和所述圆孔的立柱,且所述立柱底部均与所述螺杆连接,本实用新型固定机构,可根据实际需要进行更换灯具,可通过移动机构调整固废机构的位置,调节固定机构的位置,通过调节固定机构的位置调整光源的位置,便于选取最佳的安装位置。

标签:
固废
湖北 - 武汉 来源:中冶有色网 2023-03-19
与便携式X射线荧光仪配套的样品前处理装置

本实用新型涉及一种与便携式X射线荧光仪配套的样品前处理装置,由样品加热烘干装置和样品制备装置构成;样品加热烘干装置为石墨加热板,其上有样品加热槽,电源开关、温控开关、定时开关,交、直流电插孔;样品制备装置有研磨部件、筛选部件;研磨部件有玛瑙研钵和玛瑙研杵;筛选部件有为龙筛及尼龙筛、尼龙筛盖、尼龙筛托盘。使用时,接上电源,打开电源开关,调温、定时,样品放入样品加热槽中烘干。转移到玛瑙研钵,拣出杂物,进行研磨。置于尼龙筛中进行过筛,过筛后的样品用于测定。通过本实用新型对样品进行前处理,使土壤或固废中重金属含量的测定结果更加准确;本实用新型装置结构简单,体积小,便于携带,适合野外监测。

标签:
固废
湖北 - 武汉 来源:中冶有色网 2023-03-19
耐高温、耐腐蚀离心拦截颗粒物净化机

本实用新型公开了一种耐高温、耐腐蚀离心拦截颗粒物净化机,属于净化机技术领域,其包括壳体,所述壳体的上表面与减速机机体的下表面固定连接,所述减速机的右端通过链条与链轮相啮合,所述链轮的左侧面固定连接有增速器,所述增速器的左侧面卡接有拦截器,所述壳体的下表面卡接有排屑管。该耐高温、耐腐蚀离心拦截颗粒物净化机,通过设置增速器、链条、链轮和减速机,工作人员控制减速机工作,使得一个减速机通过链轮和链条带动四个增速器转动,因该净化机的结构简单,使得该净化器不仅不易发生故障,还降低了该净化器的使用能耗,提高了该净化器的净化率和固废回收率,因而工作人员可以方便的对其进行使用。

标签:
固废
湖北 - 武汉 来源:中冶有色网 2023-03-19
通道式高密度无氧热解系统

本实用新型公开了一种通道式高密度无氧热解系统,技术方案包括在同一轴线上密封连接的固废压缩设备和热解通道,所述热解通道的入口设有热解闸门,出口连接下游设备;所述热解通道内由前段的升温区、中段的热解区和后段的碳化区组成,所述热解通道外设有夹套层,所述夹套层后端的入口与热风炉系统的烟气出口连接,所述夹套层前端的出口与热风炉系统的烟气入口连接;所述夹套层内壁设有多个折流板。本实用新型结构简单紧凑、热解效率高、热能利用率高、对环境友好。

标签:
固废
湖北 - 武汉 来源:中冶有色网 2023-03-19
含油污泥无害化处理系统

本实用新型属于石油污泥处理设备技术领域,特别涉及一种含油污泥无害化处理系统,设有预筛选装置、加药处理装置、压滤脱水装置、油水分离装置、冲洗装置、泥饼热解装置、储油装置和储水装置;所述预筛选装置通过第一接料管与加药处理装置连接,所述预筛选装置依次通过冲洗装置、第二接料管与加药处理装置连接;所述冲洗装置通过固废转送管与泥饼热解装置连接;所述加药处理装置与压滤脱水装置连接;所述压滤脱水装置与泥饼热解装置连接,所述压滤脱水装置与油水分离装置连接;所述油水分离装置与储油装置连接,所述油水分离装置与储水装置连接,实现了对含油污泥的三相分离和无害化处理,具有综合能耗低、分离彻底、不会产生二次污染的优点。

标签:
固废
湖北 - 武汉 来源:中冶有色网 2023-03-19
应用于脱硫废液的焚烧处理系统

本实用新型公开了一种应用于脱硫废液的焚烧处理系统,属于固废处理技术领域,包括焚烧炉、点火补燃装置、脱硫废液喷枪、二次风设备、惯性除尘装置、腔体换热器、气水换热器、一次风设备和烟气一次风换热器,点火补燃装置安装于焚烧炉,脱硫废液喷枪安装于焚烧炉,二次风设备安装于焚烧炉,惯性除尘装置与焚烧炉通过管道相通,腔体换热器与惯性除尘装置通过管道相通,气水换热器与腔体换热器通过管道相通,烟气一次风换热器与所述气水换热器相通,所述一次风设备安装于所述烟气一次风换热器,烟气一次风换热器设置有烟气出口。本实用新型达到在对脱硫废液进行焚烧的过程中,脱硫废液能够焚烧完全,焚烧炉尾部不易发生堵塞的技术效果。

标签:
固废
湖北 - 武汉 来源:中冶有色网 2023-03-19
适用于涂装车间工位送排风系统的地下排风装置

本实用新型公开了一种适用于涂装车间工位送排风系统的地下排风装置,它包括地下排水道,它还包括地下风道,地下风道上设有过滤装置,过滤装置上方设有格栅散流器;所述地下排水道与地下风道重合为一体,设在涂装车间工位下方。本实用新型巧妙地利用风道排水,用水层捕捉环境粉尘与颗粒,具有极佳的除尘效果.提高或保证了产品质量,同时也经济环保,它不仅很好地解决了这些问题,还一并解决了工位除尘水盘的排水与风道除尘的双重问题。更重要的是降低了厂房高度,极大地改善了工位和车间的环境,从而降低了厂房运行能耗,排风风道增湿,捕捉了大量固废物,从而减少粉尘排放。

标签:
固废
湖北 - 武汉 来源:中冶有色网 2023-03-19
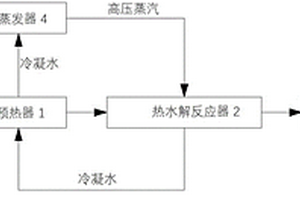
有机质间接加热连续式热水解处理系统

本实用新型提供了一种有机质间接加热连续式热水解处理系统,包括热水解反应器和发酵罐,以及在串联在热水解反应器物料进口前的预热器,以及设置在热水解反应器和发酵罐之间的闪蒸罐,在热水解反应器的蒸汽进口和预热器的冷凝水出口之间通过管路串联有蒸发器,蒸发器的高压蒸汽走气路管线,流经热水解反应器和预热器,待处理有机质走固废管线,经过预热器、热水解反应器、闪蒸罐以及发酵罐。本系统通过回收利用换热后的蒸汽,节约了能源,同时通过间接加热,使物料加热与裂解同步进行,保证较高的含固率,降低了有机质后续处理负荷。

标签:
固废
湖北 - 武汉 来源:中冶有色网 2023-03-19
石膏脱水装置中滤布与刮板器间位置校正装置

本实用新型公开了一种石膏脱水装置中滤布与刮板器间位置校正装置,属于固废脱水装置技术领域。它包括真空皮带脱水机框架、滤布和位于滤布运行方向一侧的刮板器,它还包括固定设置在刮板器上的第一连接杆及设于真空皮带脱水机框架上的第二连接杆,第一连接杆与第二连接杆之间设有弹性件,且弹性件在刮板器未工作时处于自然状态,真空皮带脱水机框架上还设有用于限制所述弹性件压缩程度的限位件。本实用新型设计的位置校正装置在保证滤布与刮板器间具备足够清理滤布上石膏滤饼距离的基础上,还能在滤布隆起部位通过刮板器时产生足够的弹性,以降低滤布通过阻力,保证整套装置安全可靠的运行。

标签:
固废
湖北 - 武汉 来源:中冶有色网 2023-03-19
等离子体气化炉协同垃圾焚烧电厂的无害化处理系统

本实用新型涉及一种等离子体气化炉协同垃圾焚烧电厂的无害化处理系统,包括垃圾坑、垃圾焚烧炉、余热锅炉、烟气净化系统、造粒机、渗滤液处理装置和汽轮机,烟气净化系统包括脱硫塔、布袋除尘器和脱硝装置,无害化处理系统还包括等离子体气化炉,垃圾坑产生的渗滤液经渗滤液处理装置处理后产生渗滤液浓缩液,渗滤液浓缩液和布袋除尘器收集的飞灰掺混后,由造粒机制成飞灰颗粒,送至等离子体气化炉处理;脱硫塔产生的硫酸钙作为等离子体气化炉助熔剂;所述等离子体气化炉焚烧产生的合成气送至垃圾焚烧炉燃烧,所述脱硝装置的废脱硝催化剂经破碎后送入等离子体气化炉处理。本实用新型可以解决垃圾焚烧电厂残余固废、危废难以处理,成本高等问题。

标签:
固废
湖北 - 武汉 来源:中冶有色网 2023-03-19
注射科用棉签盒
注射科用棉签盒 1186     
 0

本申请公开了一种注射科用棉签盒,包括挡板、第一回收盒、放置筒、限位圈、套环、调节环、导向块、连接块、支撑块、放置块、底座、限位块、密封圈、取出口、卡合板、垫板、隔板、卡合块、第二回收盒、弹簧、通孔、第一拼接块和第二拼接块。底座利于整个装置底部的稳定使用,降低重心,避免装置倾倒,造成装置的损坏,放置筒的位置可转动或限位调节,可改变整个装置的使用方向;导向块和弹簧便于棉签的移动,套环的转动调节,便于将棉签取出,放置筒内部的密封效果较好,保证棉签的存放效果;第一拼接块和第二拼接块可对第一回收盒和第二回收盒的安装加固,废弃棉签在第一回收盒和第二回收盒内回收存储,避免随意丢弃造成污染。

标签:
固废
湖北 - 武汉 来源:中冶有色网 2023-03-19
以钢渣和矿渣为主要原料的无熟料水泥及其制备方法

本发明涉及一种以钢渣和矿渣为主要原料的无熟料水泥及其制备方法。其技术方案是:所述钢渣微粉为10~60wt%,矿渣微粉为30~80wt%,硅酸盐水泥为0~3wt%,硬石膏微粉为3~8wt%,脱硫石膏微粉为2~5wt%,激发剂为0.1~3wt%。按所述无熟料水泥的组分,将所述钢渣微粉、所述矿渣微粉、所述硅酸盐水泥、所述硬石膏微粉、所述脱硫石膏微粉和所述激发剂用混料机混合5~60分钟,得到以钢渣和矿渣为主要原料的无熟料水泥。本发明具有成本低廉、固废利用率高和节能环保的特点,用该方法制备的以钢渣和矿渣为主要原料的无熟料水泥性能优良。

标签:
固废
湖北 - 武汉 来源:中冶有色网 2023-03-19
1-乙烯基-3-烷基咪唑甘氨酸盐聚合离子液体的合成方法

本发明涉及一种1‑乙烯基‑3‑烷基咪唑甘氨酸盐聚合离子液体的合成方法。该方法以N‑乙烯基咪唑、溴代烷基化合物为原料,首先在高压保护气氛下反应得到中间体1‑乙烯基‑3‑烷基咪唑溴盐,然后将该中间体进行离子交换后与甘氨酸在无水乙醇中反应,得到1‑乙烯基‑3‑烷基咪唑甘氨酸盐离子液体,再通过偶氮二异丁腈(AIBN)引发聚合反应,最终得到纯度较高的1‑乙烯基‑3‑烷基咪唑甘氨酸盐聚合离子液体。本发明方法克服了现有三步法存在的卤盐杂质问题,整个反应过程无固废物产生,具有合成步骤简单、可操作性强、绿色环保、产物收率高等诸多优点,按照本发明方法制得的聚合离子液体有望应用于电解质、吸附分离、生物及催化等诸多领域。

标签:
固废
湖北 - 武汉 来源:中冶有色网 2023-03-19
含钴生物质热解“自活化”制备活性炭的方法及应用

本发明涉及炭材料领域,尤其涉及无需外源活化剂,含钴生物质热解“自活化”制备活性炭的方法及应用;该方法包括将植物种植在富含钴元素的土壤或溶液中,进行种植管理,收割植物,得到含钴的根系生物质,洗净、研磨成粉,再将粉末在保护气氛中缓慢升温热解,热解温度不低于700℃,热解后冷却至室温,得到热解产物,将热解产物进行洗涤至洗脱液pH和电导率均接近洗涤液,干燥获得活性炭产物。本发明利用低能耗的植物仿生制备法来获取含钴生物炭基材料,既能增加活性炭的比表面积,又能实现金属的迁移转化、活性组分在生物炭骨架内的均匀分布,形成活性炭包覆的复合氧化物体系,为材料提供极好的电催化性能和长期稳定性,且实现固废的资源化利用。

标签:
固废
湖北 - 武汉 来源:中冶有色网 2023-03-19
矿山尾矿活性综合分析评价方法

本发明公开了一种矿山尾矿活性综合分析评价方法。所述综合分析评价方法主要包含化学成分分析法、颗粒粒径分布分析法、热分析法、物相定量分析法以及水泥胶结尾矿强度试验法。通过上述五种方法的协同分析,可以实现矿山尾矿等大宗工业固废火山灰活性的定性定量分析。本发明建立的一种矿山尾矿活性综合分析评价方法,既能分析各类尾矿的火山灰水化活性,评价其材料化利用的潜力,还能通过分析数据给出尾矿最合理的改性活化方法,提升尾矿进一步资源化利用的可能性。

标签:
固废
湖北 - 武汉 来源:中冶有色网 2023-03-19
混凝土抗干缩碳基纳米增强剂及其制备方法

本发明涉及一种混凝土抗干缩碳基纳米增强剂及其制备方法,所述混凝土抗干缩碳基纳米增强剂由以下质量百分含量的组分组成:改性硅灰分散液1~10%,改性超吸水树脂微球1~12%,氧化石墨烯0.3~5%,余量为去离子水。本发明提供的混凝土抗干缩碳基纳米增强剂以硅灰、电石渣等为原料制备得到,合理利用固废,并能带来一定的经济效益,将该混凝土抗干缩碳基纳米增强剂加入混凝土中,不仅可以减少干缩,还能提高混凝土强度。

标签:
固废
湖北 - 武汉 来源:中冶有色网 2023-03-19
环境友好型磷石膏复合稳定材料及其制备方法

本发明公开了一种环境友好型磷石膏复合稳定材料及其制备方法,按重量百分比计包括碎石60~70%、磷石膏15~25%、复合固化剂4~10%,固化促进剂2~4%、废橡胶粉3‑5%和水2~5%;所述复合固化剂包括硅酸盐水泥、粉煤灰、高炉渣,三者质量比为3~4:2~3:7~8;所述固化促进剂包括铝渣。本发明制备得到的磷石膏复合稳定材料能够在保证使用环境安全无污染、路用性能满足要求的情况下,较大幅度提高工业固废及磷石膏在道路基层中的应用比例,同时减少基层收缩开裂、延长使用寿命。

标签:
固废
湖北 - 武汉 来源:中冶有色网 2023-03-19
高脱硝性能的活性焦的制备方法

本发明属于活性焦制备技术领域,具体涉及一种高脱硝性能的活性焦的制备方法,包括如下步骤:1)将原煤、赤泥、沥青按照质量比为60‑95:0‑20:5‑20进行混合,得到混合料;2)将混合料磨成200目以上的细粉,得到原料粉;3)将原料粉与粘结剂、水加入到捏合机中进行捏合,得到捏合料;4)将捏合料送入造粒机中进行造粒,得到造粒料;5)将造粒料晾晒或干燥至水分为3‑15%,再送入炭化活化装置中进行炭化活化;6)将炭化活化后的活性焦冷却后打包。本发明提供的制备方法能够提高活性焦的脱硝性能,同时实现工业固废的再利用,减少环境污染。

标签:
固废
湖北 - 武汉 来源:中冶有色网 2023-03-19
用于水体除砷的改性钢渣的制备方法

本发明涉及一种用于水体除砷的改性钢渣的制备方法,具体包括如下步骤:将钢渣进行清洗,并烘至恒重,备用;将烘至恒重的钢渣加入到含有铁氧化菌的培养液中,进行侵蚀浸泡,直至得到改性钢渣。本发明的有益效果为:本发明制备的改性钢渣具有改性方法简便,成本低廉,原料易得,且除砷效果明显等特点,与原钢渣相比,经改性后的材料对砷的吸附容量提高了32.2%‑41.3%,另外,吸附效果受温度的影响较小,以及饱和吸附后在中性水体中,已吸附的砷不会解吸,改性钢渣除砷效率高,饱和吸附量大,吸附后材料稳定,无二次污染,且实现了固废的资源化再利用。

标签:
固废
湖北 - 武汉 来源:中冶有色网 2023-03-19
碱性河道淤泥基园林绿植土及其制备方法

本发明公开了一种河道淤泥基园林绿化土,各组分及其所占质量百分比包括:碱性河道淤泥60~85%,糠醛渣2~10%,秸秆粉10~30%,发酵腐熟秸秆粉渣0.5~2%,壳聚糖5~8%。本发明通过在碱性河道淤泥中引入糠醛渣、秸秆粉、发酵腐熟秸秆粉渣和壳聚糖,可同步实现河道淤泥的改性与协同消纳糠醛渣和秸秆粉等农业固废,并可固化污泥中重金属与盐离子,所得绿化种植土满足园林绿化土的主控指标技术要求,且涉及的制备方法简单、成本较低,具有重要的经济和环境效益。

标签:
固废
湖北 - 武汉 来源:中冶有色网 2023-03-19
裂解气化重整炉
裂解气化重整炉 873     
 0

本发明公开了一种裂解气化重整炉,这种裂解气 化重整炉主要包括粉尘云燃烧室、裂解气化室和催化重整室。 微米燃料进入粉尘云燃烧室高效燃烧,裂解气化和催化重整所 需的热源由粉尘云燃烧室提供,裂解气化的原料在裂解气化室 自上而下的过程中吸收热量而裂解气化,裂解气化产物在气化 压力下,进入催化重整室得到重整,从而得到CO和 H2含量占80%左右的中热值燃 气。该裂解气化重整炉利用由农业秸秆和林业固废加工破碎的 微米燃料作为裂解气化的外热热源,设备投资小、热效益高, 成本低,产气效率高,燃气热值高。本发明可广泛应用于城市 有机垃圾、农林废弃物等裂解气化制取燃气。

标签:
固废
湖北 - 武汉 来源:中冶有色网 2023-03-19
墙面绿化系统及其施工方法

本发明涉及一种墙面绿化系统及其施工方法,由固定系统、装配式绿化模块、痕灌系统和基质。固定系统由顶部、底部C字型龙骨、中部工字型龙骨,龙骨有用于固定装配式绿化模块的卡槽。装配式绿化模块的种植槽内的基质上种植绿化植物,种植槽外有立板、侧边限位器限位。痕灌系统有蓄水池、给水立管和穿过种植槽的水平细管构成,水平细管上有出水孔。施工方法是,安装固定系统,安装痕灌系统,配制植物生长基质;制作装配式绿化模块,并将其有序地嵌固在龙骨卡槽里,安侧边限位器;连通痕灌系统,调试系统,管理养护。本发明用天然雨水,绿化植物主动“喝水”,节水节能;采用全固废基质,变废为宝;不占地面实现建筑物外墙绿化。

标签:
固废
湖北 - 武汉 来源:中冶有色网 2023-03-19
利用电炉镍铁渣制备的高强度免烧砖及其制备方法

本发明提供了利用电炉镍铁渣制备的高强度免烧砖及其制备方法,方法包括:步骤1.以镍铁渣、水泥、无水石膏及氢氧化钙为原料,使用强力混合机充分混匀;其中,镍铁渣应细磨,使其比表面积达到450~550m2/kg;原料中水泥与镍铁渣的质量份数比为4:1~5:1;无水石膏的质量为水泥与镍铁渣总质量的1~2%;氢氧化钙的质量为水泥与镍铁渣总质量的1~2%;步骤2.向混匀后的原料中加入水,充分搅拌,然后放入磨具中振动压制成型,得到生坯;步骤3.将生坯在密闭厂房进行室温养护,并保持砖体潮湿,养护完成后得到高强度免烧砖。本方法通过简单的工艺就能够制备出具有高强度的免烧砖,有效利用了冶金固废镍铁渣,减少了环境污染。

标签:
固废
湖北 - 武汉 来源:中冶有色网 2023-03-19
上一页 17 18 19 20 21 ... 60 下一页
共60页    到第

中冶有色为您提供最新的湖北武汉有色金属固/危废处置技术理论与应用信息,涵盖发明专利、权利要求、说明书、技术领域、背景技术、实用新型内容及具体实施方式等有色技术内容。打造最具专业性的有色金属技术理论与应用平台!

全国热门有色金属设备推荐
展开更多 +
全国热门有色金属技术推荐
展开更多 +

 

江西省隆恩特环保设备有限公司
宣传

报名参会
更多+

报告下载

有色专家
更多+

西北稀有金属材料研究院宁夏有限公司
党委书记 / 董事长
中南大学
中国工程院院士
赣州江钨钨合金有限公司
工程师
中冶沈勘秦皇岛工程技术有限公司
原矿山院院长/教授级高工
中南大学
教授、博士生导师
赤泥综合利用研究报告2025
推广

热门技术
更多+

推荐企业
更多+

福建省金龙稀土股份有限公司
宣传

发布

在线客服

公众号

电话

顶部
咨询电话:
010-88793500-807