青岛垚鑫智能科技有限公司
宣传

位置:中冶有色 >

有色技术频道 >

> 加工技术

分类:
全部
矿山技术
冶金技术
材料制备及加工技术
环境保护技术
分析检测技术
 
全部
功能材料技术
复合材料技术
新能源材料技术
合金材料技术
加工技术
地区:
全部
北京
天津
上海
重庆
河北
山西
辽宁
吉林
黑龙江
江苏
浙江
安徽
福建
江西
山东
河南
湖北
湖南
广东
海南
四川
贵州
云南
陕西
甘肃
青海
内蒙
广西
西藏
宁夏
新疆
其他
其他
展开
 
全部

有色金属加工技术理论与应用

免费发布技术信息>>
碳包覆氟磷酸铁钠材料及其制备方法与应用

本发明公开了一种碳包覆氟磷酸铁钠材料及其制备方法与应用;本发明通过将废旧磷酸铁、氟化钠、碳酸钠混合,添加葡萄糖,进行球磨得到混合物前驱体粉末;将混合物前驱体粉末进行压片后,煅烧,自然冷却至室温,得到混合物预烧后前躯体;球磨混合物预烧后前躯体得到二次球磨后混合物前驱体;将所述二次球磨后混合物前驱体进行压片后,煅烧,自然冷却至室温,即得到碳包覆氟磷酸铁钠材料。本发明以废旧锂离子电池脱锂正极材料磷酸铁作为原材料制备碳包覆氟磷酸铁钠材料,环境友好;提高再生氟磷酸铁钠的表面导电性,改善其充放电容量和循环性能,有效地提高其作为钠离子电池正极材料的电化学性能。

标签:
加工技术
广东 - 广州 来源:中冶有色网 2023-03-18
制作荧光X射线分析装置用玻璃珠的方法

本发明提供一种制作荧光X射线分析装置用玻璃珠的方法。在本发明中,使用硼酸锂系助熔剂来制作经时劣化小的玻璃珠。在该制作荧光X射线分析装置用玻璃珠的方法中,将测定对象的材料与碱土类金属的氧化物一起熔解于硼酸锂系助熔剂来制作玻璃珠。

标签:
加工技术
其他 - 其他 来源:中冶有色网 2023-03-18
低钴正极材料及其制备方法和应用

本发明提供一种低钴正极材料及其制备方法和应用,所述制备方法包括:将镍前驱体、钴前驱体、锰前驱体、沉淀剂和络合剂不断加入反应釜进行反应,使得所述反应釜中镍前驱体的摩尔浓度保持不变,钴前驱体的摩尔浓度不断增大且锰前驱体的摩尔浓度不断减小,得到三元前驱体颗粒;将所述三元前驱体颗粒和锂前驱体混合,烧结,得到钴含量从内到外渐增的低钴正极材料;所述低钴正极材料具有含量低其结构稳定的优势,有利于提升锂离子电池的电学性能。

标签:
加工技术
江苏 - 无锡 来源:中冶有色网 2023-03-18
半导体负极材料及其制备方法

本发明公开了一种半导体负极材料及其制备方法,一种半导体负极材料,为一种碳包覆钛酸盐半导体负极材料,为实心棒状结构,该棒状长度介于10~100μm,直径介于2~10μm;一种半导体负极材料制备方法,包括以下步骤:S1:制备钛乙二醇前躯体:利用溶剂热反应制备钛乙二醇前躯体,得到钛源材料;S2:制备碳包覆钛酸盐半导体负极材料:将步骤S1中的钛源材料退火,得到碳包覆氧化钛微米棒,再与锂盐、钠盐或钾盐于微水溶液中混合,冷冻干燥后的产物在氩气下退火后,得到超大尺寸棒状碳包覆钛酸盐半导体负极材料,半导体负极材料为一种具有实心的棒状结构,制备方法中,合成工艺简便,可批量制备,能够应用于锂离子电池、钠离子电池以及钾离子电池中。

标签:
加工技术
江苏 - 南京 来源:中冶有色网 2023-03-18
聚苯胺包覆二氧化锡复合负极材料及其制备方法

本发明涉及涉及一种聚苯胺包覆二氧化锡复合负极材料及其制备方法,属于锂离子电池领域。制备方法包括如下步骤:步骤1,将纯相二氧化锡加入溶剂中,并加入苯胺和掺杂酸,搅拌,得混合物A;以及步骤2,向混合物A中滴加氧化剂的水溶液,静置、抽滤、干燥,即得聚苯胺包覆二氧化锡复合负极材料。因为该方法步骤简单、条件温和,制备得到的复合材料相比于纯相二氧化锡具有较强的循环稳定性,所以在锂离子电池中具有广泛的应用前景。

标签:
加工技术
上海 - 上海 来源:中冶有色网 2023-03-18
软包电池贴胶装置
软包电池贴胶装置 930     
 0

本发明涉及锂电池生产技术领域,特别涉及一种软包电池贴胶装置,底框上至少设置有一个自动贴胶组件;自动贴胶组件包括有固定在底框上的立板;立板上固定有用于放卷卷状胶带的放卷组件、用于拉动胶带末端运动的拉胶机械手、用于切断胶带的切断机构和将切断后胶带吸住并粘贴在电池表面上的贴胶机械手;拉胶机械手设置在切断机构与贴胶机械手之间。在使用本发明时,该结构实现锂电池的自动切胶和贴胶,极大限度地提高贴胶效率,提高贴胶的质量,降低劳动强度。

标签:
加工技术
广东 - 深圳 来源:中冶有色网 2023-03-18
风吸式景观诱虫灯
风吸式景观诱虫灯 726     
 0

本发明涉及景观诱虫灯技术领域,公开了一种风吸式景观诱虫灯,包括上筒体和下筒体,所述上筒体上部固定连接有光伏太阳能板;所述上筒体内腔上部固定安装有锂电池,光伏太阳能板与锂电池电性输入连接;位于所述上筒体内腔下部水平固定连接有隔板,隔板上部中间位置竖直向下固定安装有伺服电机。本发明通过将诱虫灯设置在透明护管内腔,避免在实际使用过程中外部虫子对灯管造成冲击,从而导致诱虫灯损坏的问题;由于将抽风叶轮设置在矩形套筒外壁,并且矩形套筒与矩形转杆是活动插接的,方便后期需要对抽风叶轮进行清洗时,可以单独将其拆除,十分方便。

标签:
加工技术
江苏 - 扬州 来源:中冶有色网 2023-03-18
低温型石墨烯/氟化石墨正极材料

本发明涉及化学电源技术领域,具体是一种低温型石墨烯/氟化石墨正极材料,以氧化石墨烯、氟化石墨为原料,以乙醇为溶剂制得混合料,在空气下经瞬间热还原反应,将氧化石墨烯包覆在氟化石墨材料区间内,制得石墨烯/氟化石墨正极材料,改善正极材料的低温导电性,降低电池材料内阻的同时,提高氟化石墨材料低温锂离子扩散性,可有效提高锂氟化碳电池低温放电性能。

标签:
加工技术
贵州 - 遵义 来源:中冶有色网 2023-03-18
长循环石墨的制作方法

本发明公开了一种长循环石墨的制作方法,本方案通过用球磨机,加入一定比例不同大小的玛瑙珠,将人造石墨前驱体进行球磨处理,去除前驱体微观表面上不规则的棱角,提高粉体的球形度,以便后续高温处理后能得到更好的石墨表面形貌,在锂电池中应用时能在负极表面形成坚韧的SEI膜,减少SEI膜反复破损重组所造成的容量不可逆化,提高循环时的库伦效率,进一步延长锂电池循环寿命。

标签:
加工技术
广东 - 东莞 来源:中冶有色网 2023-03-18
一锅法制备磷、氮共掺杂的石墨化多孔碳的方法

本发明公开了一种一锅法制备磷、氮共掺杂的石墨化多孔碳的方法,本发明采用简单的溶液共混、冻干辅助高温焙烧的方法,一锅法制备磷、氮共掺的石墨化多孔碳材料。利用磷酸铁铵作为活化剂,同时实现碳材料的磷、氮杂原子共掺杂、石墨化以及造孔。该多功能碳材料具有高的比表面积,良好的石墨化程度以及高的磷、氮杂原子掺杂量,可以作为锂硫电池正极载体材料,超级电容器的负极材料,锂离子电池、钠离子电池负极材料,可显著提高这些电源器件的电化学性能。

标签:
加工技术
江苏 - 南京 来源:中冶有色网 2023-03-18
1,3-丙烷磺酸内酯甲基氟代衍生物及其制备方法和应用

本发明涉及一种1,3‑丙烷磺酸内酯甲基氟代衍生物的制备方法,其包括如下步骤:1)以3‑丁烯‑2‑醇和亚硫酸氢钠为原料,以过氧化物为引发剂,在氨水溶液中发生加成反应,充分反应后,减压并加热浓缩至物料粘稠用浓盐酸酸化,冷至室温后过滤并浓缩滤液至粘稠,浓缩后的滤液转至真空反应釜中,高温真空条件下连续闪蒸脱水环化,粗品精馏处理,即得3‑甲基‑PS;2)甲基氟代衍生物的制备:将3‑甲基‑PS与二氯甲烷充分混合,加入氟化剂,充分反应后,减压脱除二氯甲烷,即得。优点为,成功制备了3‑甲基‑PS,其可直接被氟化处理,产物结构明确、单一,无副产物,该甲基氟代衍生物用作锂电池电解液添加剂对锂电池性能增强作用明显。

标签:
加工技术
湖北 - 武汉 来源:中冶有色网 2023-03-18
高倍率高镍复合正极片的制备方法及其应用

本发明涉及锂离子电池技术领域,针对现有技术中电子在正极内部传输能力有限的问题,公开了一种高倍率高镍复合正极片的制备方法及其应用,包括以下制备步骤:制备空心纳米碳导电剂HNC;制备二次粒径≤10μm的纳米Li2ZrO3包覆高镍正极材料;将纳米Li2ZrO3包覆高镍正极材料和石榴石型锆酸镧锂LLZO固体电解质颗粒进行振动球磨,加入空心纳米碳导电剂HNC,球磨混合,模压压制得到高镍复合正极片。本发明通过添加空心纳米碳导电剂HNC,优化高镍活性材料和固体电解质材料的比例,并减小表面包覆的高镍活性材料二次粒径,提高高镍复合正极片的电子电导率和离子电导率,降低电池内阻,显著提高了全固体电池的倍率放电性能。

标签:
加工技术
浙江 - 杭州 来源:中冶有色网 2023-03-18
固态电解质的制备方法及固态电解质和全固态电池

本发明提供一种固态电解质的制备方法及固态电解质和全固态电池,制备方法包括:1)将10~50wt%锂盐溶解后加入10~30wt%无机填料,再加入30~80wt%第一聚合物,得到固含量为10~40%第一电解质浆料;2)将10~50wt%锂盐溶解后加入30~80wt%柔性单体以及1~3wt%引发剂,得到固含量为10~40%的第二电解质浆料;3)将第一电解质浆料倒入多功能流延机基底上,在第一电解质浆料远离基底的表面上设置无纺布,在无纺布上倒入第二电解质浆料,在60~80℃下对第一电解质浆料进行加热,得到固态电解质,该方法制得固态电解质双层膜连接紧密,无明显分层,从而使固态电解质具有良好的离子电导率。

标签:
加工技术
江苏 - 苏州 来源:中冶有色网 2023-03-18
基于LTCC技术的小型化新型蓝牙耳机

本发明公开了一种基于LTCC技术的小型化新型蓝牙耳机,包括蓝牙耳机本体,蓝牙耳机本体由耳机外壳与耳塞组成,耳机外壳包括耳机上壳与耳机下壳,耳机上壳与耳机下壳闭合形成一用于安装锂电池、LTCC器件及扬声器的腔体,腔体包括安装腔体与音腔,LTCC器件包括LTCC元件、LTCC功能器件、LTCC封装基板以及LTCC模块基板,锂电池焊接在LTCC模块基板上,LTCC功能器件是一种通过LTCC技术将语音识别加速传感器、运动加速传感器、光学传感器、接触传感器、蓝牙芯片、信号处理电路、音量调节电路、R‑V转换电路、ADC转换电路、电量检测电路以及主控PCB板整合为一体的封装件,LTCC器件的小型化使得安装腔体越小,相对应的,音腔的体积更大,从而能够置入更大体积的扬声器。

标签:
加工技术
广东 - 深圳 来源:中冶有色网 2023-03-18
可无损调阻的电阻浆料

本发明公开了一种可无损调阻的电阻浆料,其由导电相、玻璃粉、添加剂、有机载体组成,其中导电相为二氧化钌和钌酸铅,粒径分布在1~2μm;玻璃粉由四氧化三铅、二氧化硅、三氧化二铝、氧化钙、三氧化二硼、氧化钠、氧化锌组成,粒径分布在1~2μm;添加剂为氟化锂和氧化铜。本发明通过添加氟化锂和氧化铜,使所得电阻浆料制备的电阻具有阻值偏差小、温度变化稳定等突出优点,可进行无损调阻。

标签:
加工技术
陕西 - 西安 来源:中冶有色网 2023-03-18
内嵌金属纳米颗粒的多孔硅复合粉体

一种内嵌金属纳米颗粒的多孔硅复合粉体,属复合材料领域。产品的硅粉颗粒内部有中空的三维网络孔道,孔道内分布有金属颗粒,硅粉粒径0.3‑2.0μm,金属颗粒粒径20‑100nm;将原料硅粉加入无水乙醇中,超声分散得硅粉悬浮液A;将乙醇、氟化氢、双氧水、去离子水按比例混匀得溶液B;将金属硝酸盐AgNO3、Cu(NO3)2、AuNO3、Pt(NO3)2、Pd(NO3)2中的一种或几种与溶液B混合,得金属刻蚀溶液C;将1份体积的溶液A与1.0~2.0份体积的溶液C混合,于30‑85℃磁力搅拌,经抽滤、洗涤至中性,干燥即得。粉体的孔道内嵌入纳米金属颗粒,能提高导电性及作为电池负极材料的电化学稳定性,提高锂电池的比容量及循环稳定性;此外,硅粉原料简单易得,粒度范围宽,成本低。

标签:
加工技术
云南 - 昆明 来源:中冶有色网 2023-03-18
自支撑MXene/Si复合负极材料及其制备方法和应用

本发明公开了一种自支撑MXene/Si复合负极材料及其制备方法和应用,其中,该方法包括:将盐酸、氟化锂和MAX相混合进行反应;再将反应后液进行离心和洗涤,以便得到MXene悬浮液;然后将MXene悬浮液与硅纳米球进行混合;最后将得到的混合后液施加在基膜上进行抽滤,以便得到自支撑MXene/Si复合负极材料。采用该方法制备得到的自支撑MXene/Si复合负极材料能有效提高锂离子电池负极的比容量、循环性能以及导电性。

标签:
加工技术
江苏 - 苏州 来源:中冶有色网 2023-03-18
聚酰亚胺/聚碳酸酯复合纤维膜及其应用

本发明属于复合材料领域,具体为一种聚酰亚胺/聚碳酸酯复合纤维膜及其应用,以质量分数计,所述聚酰亚胺/聚碳酸酯复合纤维膜中含聚酰亚胺70%~95%,含聚碳酸酯5%~30%;所述的聚酰亚胺为含氟聚合物,能够降低隔膜的表面能;所述的聚酰亚胺/聚碳酸酯复合纤维膜通过静电纺丝法和化学亚胺化制备得到,具有丰富的孔道结构和较高的孔隙率,具有良好的透气性,利于电解液的吸收和保持,而且有利于离子在隔膜中的传输,用作锂离子电池隔膜显著提高了与电解液的亲和性,对电解液的接触角和吸液率更优良,可提高锂离子电池的充放电效率,展现出优异的透气性和热稳定性。

标签:
加工技术
山东 - 青岛 来源:中冶有色网 2023-03-18
室内光缆紧套料及其制备方法

本发明公开了一种室内光缆紧套料,包括以下的原料:聚十二内酰胺、聚乙烯树脂、顺丁烯二酸酐、过氧化二异丙苯、十二烷基硫醇、玻璃纤维、丁苯橡胶颗粒、聚氨基甲酸酯、乙叉降冰片烯、紫锂辉石、亚磷酸酯抗氧剂、N‑丁基苯磺酰胺、邻苯二甲酸二异辛酯。本发明还公开了所述室内光缆紧套料的制备方法。本发明制备的紧套料在具有良好阻燃性能的基础上易于剥离,通过乙叉降冰片烯和紫锂辉石相互配合,并辅助真空干燥箱烘干,起到了协同增效的作用,能够有效降低紧套料的剥离力,可以在保证对光纤的紧包效果的同时易于剥离,既不影响紧套层对光纤的保护,又有效提高了光纤接入速度,操作时不易损伤光纤,具有广阔的市场前景。

标签:
加工技术
河南 - 郑州 来源:中冶有色网 2023-03-18
具有增强的光学性能的高热共聚碳酸酯组合物、由其形成的制品、和制造方法

一种热塑性组合物包含:包含双酚A碳酸酯单元和式(I)的第二碳酸酯单元的共聚碳酸酯,以及可选地,双酚A均聚碳酸酯;其中第二碳酸酯单元以基于共聚碳酸酯和双酚A均聚碳酸酯的摩尔数的总和的10至49mol%的量存在,共聚碳酸酯包含通过离子色谱测量的按重量计小于2ppm的以下离子的每一种:锂、钠、钾、钙、镁、铵、氯、溴、氟、亚硝酸根、硝酸根、亚磷酸根、磷酸根、硫酸根、甲酸根、醋酸根、柠檬酸根、草酸根、三甲基铵、和三乙基铵,并且热塑性组合物具有通过高效液相色谱法测量的至少99.6%,或至少99.7%的双酚A纯度。热塑性组合物具有155℃以上的维卡B120;以及在155℃下热老化1000小时期间,小于10的黄度指数的增加。

标签:
加工技术
其他 - 其他 来源:中冶有色网 2023-03-18
改性聚合物、聚合物电解质及其制备方法和应用

本发明提供一种改性聚合物、聚合物电解质及其制备方法和应用,所述改性聚合物通过甲氧基聚乙二醇单甲基丙烯酸酯和改性单体反应得到;改性单体为含有乙烯基和磺酸基的化合物。所述改性聚合物中形成柔性支链结构,有利于在聚合物电解质中形成更加稳定的聚合网络,并增强锂盐的解离程度,从而得到离子电导率更高、机械性能和稳定性更好的聚合物电解质。使用所述改性聚合物的聚合物电解质中,改性聚合物和交联剂发生聚合反应,在聚合物电解质的内部形成致密稳定的三维交联网络,将锂盐电解质溶液限制于聚合物结构中,解决了漏液和短路的问题,同时具有优异的柔韧性、机械强度和稳定性,尤其适用于高性能的电致变色器件。

标签:
加工技术
江苏 - 南京 来源:中冶有色网 2023-03-18
具有银白彩效的格氏金属釉及其加工工艺

本发明公开了一种具有银白彩效的格氏金属釉,配方包括:洗泥、岩化石英、碳酸锂、钠长石、磷酸铁、磷酸铝、氧化锌、显色剂、金红石和碳酸锰,各组分的质量百分含量分别是:1‑6%的洗泥、1‑6%的岩化石英、5‑15%的碳酸锂、30‑45%的钠长石、15‑25%的磷酸铁、5‑15%的磷酸铝、0.5‑3%的氧化锌、3‑10%的显色剂、3‑8%的金红石和0.5‑3%的碳酸锰;加工工艺包括,步骤一,选材配料;步骤二,材料处理;步骤三,烧制;步骤四,剩余釉浆利用;该金属釉具有丰富的色彩和强烈的金属质感;该发明的工艺流程与普通陶瓷基本一样,工艺参数及烧成控制范围较为宽松,特别是产品的烧成曲线,与普通陶瓷相同,无需进行特别的析晶保温,使企业可以快速进入稳定的生产状态。

标签:
加工技术
湖南 - 株洲 来源:中冶有色网 2023-03-18
rGO膜/GaN纳米线复合电极及其制备方法

本发明提供一种rGO膜/GaN纳米线复合电极及其制备方法,其中制备方法包括:以沉积有镍盐催化剂的还原氧化石墨烯膜为衬底,通过化学气相沉积法生长GaN纳米线,得到rGO膜/GaN纳米线复合电极。依据上述制备方法,由于采用rGO膜导电衬底,进一步增强了电解液的浸润性和电子/锂离子的传输特性,使得rGO膜/GaN纳米线复合电极的倍率特性大幅度提高;采用化学气相沉积法生长GaN纳米线,充分发挥GaN纳米线较大的比表面积,暴露出丰富的活性位点,能够实现电解液的充分接触以及充放电反应中锂离子和电子的快速转移的优点。

标签:
加工技术
广东 - 东莞 来源:中冶有色网 2023-03-18
氮掺杂碳包覆两相交错分布型镍钴双金属硒化物电极材料及其制备方法

本发明公开了一种氮掺杂碳包覆两相交错分布型镍钴双金属硒化物电极材料及其制备方法,属于锂离子电池用电极材料的制备领域。该制备方法包括以下过程:以硝酸镍和硝酸钴为金属源,以均苯三甲酸为有机配体,采用溶剂热的方法制备得到镍钴双金属有机框架化合物;将制备得到的镍钴双金属前驱体和三聚氰胺共同放置于450℃管式炉中煅烧2 h,来完成碳化和氮掺杂过程,从而得到氮掺杂碳包覆镍钴双金属单质;以硒粉为硒源,将煅烧之后得到的氮掺杂碳包覆镍钴双金属单质转化为氮掺杂碳包覆两相交错分布型镍钴双金属硒化物电极材料。具有较高的比电容、优良的倍率性能和循环稳定性。

标签:
加工技术
福建 - 福州 来源:中冶有色网 2023-03-18
碳纳米管石墨烯复合导电剂及其制备方法

本发明提供一种碳纳米管石墨烯复合导电剂及其制备方法。碳纳米管石墨烯复合导电剂的制备以鳞片石墨为原材料,用无水氯化铁插层处理,然后转移至高压反应釜内保温处理,得到氯化铁插层的鳞片石墨粉。该氯化铁插层的鳞片石墨粉通过等离子电弧加热后,采用原位合成的方法,在一定的条件下通入反应气氛,得到碳纳米管石墨烯复合材料;加入溶剂和分散剂并进行研磨,进一步合成碳纳米管石墨烯复合导电剂。本发明提供的制备方法有效解决了碳纳米管与石墨烯混合不均匀的问题,无需后续的提纯工艺,简化了生产工艺。本发明提供的复合导电剂可以进一步制作成锂电池,并将该锂电池应用于机动车。

标签:
加工技术
浙江 - 宁波 来源:中冶有色网 2023-03-18
熔盐法制备高光催化活性g-C<Sub>3</Sub>N<Sub>4</Sub>粉体的方法

一种熔盐法制备高光催化活性g‑C3N4粉体的方法,它涉及一种熔盐方法制作g‑C3N4的方法。本发明为了提升现在g‑C3N4光催化性能方面、解决传统制备工艺产量较低的问题。本发明方法如下:一、按照一定的质量比量取三聚氰胺、尿素、氯化锂(或者四氯化锡)以及蒸馏水;二、将三聚氰胺、尿素与氯化锂分别加入到蒸馏水中溶解,超声波震荡30分钟后,放入恒温箱,温度50~100℃度,烘干2~240小时;三、将步骤二所得的混合粉体放入坩埚中,在马弗炉中按照一定的加热速度加热到一定温度并保温一定时间;四、待步骤三的反应结束,马弗炉温度自然冷却到室温后,取出产物,使用蒸馏水洗涤若干次,既得高催化活性的g‑C3N4。本发明具有g‑C3N4粉体产量高,成本低、光催化效果好且性能稳定。

标签:
加工技术
黑龙江 - 哈尔滨 来源:中冶有色网 2023-03-18
GC-MS联用检测电解液中少量有机添加剂的定量方法

本发明公开了GC‑MS联用检测电解液中少量有机添加剂的定量方法:配制标准溶液,在SCAN模式下对标准溶液进行测定,确定标准溶液中各添加剂的特征定量及定性离子峰,建立各添加剂的质谱库;根据各添加剂的特征定量及定性离子峰,在SIM模式下测定标准溶液,并根据标准溶液的含量和峰面积绘制标准曲线;以二氯甲烷作为稀释剂对待测电解液样品进行稀释;采用SCAN模式测试待测电解液样品,对添加剂进行定性;采用SIM模式测试待测电解液样品,对添加剂进行定量。本发明采用常见电解液添加剂新建的质谱库对锂离子电池电解液中有机添加剂进行分析,定性结果准确性高。在定性的条件下,本发明还利用SIM模式得到精确性更高的定量结果,有利于提高锂离子电池的特定性能。

标签:
加工技术
江苏 - 苏州 来源:中冶有色网 2023-03-18
密闭容器液面位置探测装置

本发明属于液面探测装置技术领域,具体涉及一种密闭容器液面位置探测装置,包括安装于密闭容器内部的激光光源,所述密闭容器的内部左下角处设置有钽酸锂单晶,所述密闭容器的内部底部设置有直角通管。本发明通过设计激光光源、钽酸锂单晶、直角通管等,通过不同液面高度光损不同,光热,热电效应的量不同,进而转变为电流的变化,通过电流变化计算液面高度。本装置功耗小,隐蔽性好,价格低廉,抗干扰性强。

标签:
加工技术
陕西 - 商洛 来源:中冶有色网 2023-03-18
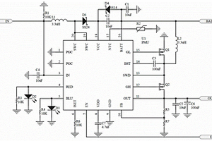
同步升压的电源控制电路

本发明提供一种同步升压的电源控制电路:包括一枚电源管理单元U1、场效应管Q1~Q2、电容C1~C7、电阻R1~R7、二极管D1~D4、电感L1~L2;该发明本发明主要目的是提供一款外置功率管的100W同步升压和双节锂电充电管理电路,支持5V USB输入对双节锂电充电,且电池端最大充电电流达1.2A。

标签:
加工技术
广东 - 深圳 来源:中冶有色网 2023-03-18
新型双面体微胶囊阻燃剂及其制备方法

本发明涉及一种新型双面体微胶囊阻燃剂及其制备方法,所述的双面体微胶囊阻燃剂是一种核壳结构微胶囊,其外壳为双面体材料,包含热响应共聚物和导电聚合物,同时具备热响应特性和导电特性,所述内核材料为阻燃剂材料。通过双面体材料包裹,提高了阻燃剂的物理稳定性,具有热响应特性的双面体外壳能够在锂电池热失控链式反应开始时释放内核阻燃剂,使阻燃剂材料及时介入电解液,阻断热失控反应。具有导电特性的双面体外壳,能够有效降低阻燃剂材料对于锂电池电化学特性的负面影响。

标签:
加工技术
浙江 - 嘉兴 来源:中冶有色网 2023-03-18
上一页 1990 1991 1992 1993 1994 ... 2000 ... 5000 ... 6681 下一页
共6681页    到第

中冶有色为您提供最新的有色金属加工技术理论与应用信息,涵盖发明专利、权利要求、说明书、技术领域、背景技术、实用新型内容及具体实施方式等有色技术内容。打造最具专业性的有色金属技术理论与应用平台!

全国热门有色金属设备推荐
展开更多 +
全国热门有色金属技术推荐
展开更多 +

 

江西省隆恩特环保设备有限公司
宣传

报名参会
更多+

报告下载

有色专家
更多+

太原理工大学
院长/教授
蒙纳士苏州校区
中国工程院外籍院士/校长
矿冶科技集团有限公司
中国工程院院士
赣州江钨钨合金有限公司
副总经理
有研资源环境技术研究院(北京)有限公司
副总经理/教授级高工
赤泥综合利用研究报告2025
推广

热门技术
更多+

推荐企业
更多+

福建省金龙稀土股份有限公司
宣传

发布

在线客服

公众号

电话

顶部
咨询电话:
010-88793500-807