青岛垚鑫智能科技有限公司
宣传

位置:中冶有色 >

有色技术频道 >

> 加工技术

分类:
全部
矿山技术
冶金技术
材料制备及加工技术
环境保护技术
分析检测技术
 
全部
功能材料技术
复合材料技术
新能源材料技术
合金材料技术
加工技术
地区:
全部
北京
天津
上海
重庆
河北
山西
辽宁
吉林
黑龙江
江苏
浙江
安徽
福建
江西
山东
河南
湖北
湖南
广东
海南
四川
贵州
云南
陕西
甘肃
青海
内蒙
广西
西藏
宁夏
新疆
其他
其他
展开
 
全部

有色金属加工技术理论与应用

免费发布技术信息>>
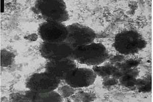
普鲁士蓝类似物及其形貌控制方法和应用

本发明属于材料制备领域,公开了一种普鲁士蓝类似物及其形貌控制方法和应用。该普鲁士蓝类似物的形貌类型包括:立方体、多面体、球体、圆柱体。该形貌控制方法是通过控制可溶性镍盐和可溶性锰盐的物质的量的比为(1‑20):(1‑5),制备出不同形貌类型的普鲁士蓝类似物;再用该普鲁士蓝类似物制备具有相应形貌的金属化合物,应用于电池负极材料,能够满足锂离子电池负极材料的不同需求;且制得的锂离子电池负极材料具有高比容量和循环稳定性。该形貌控制方法,不需要使用高温高压设备,和高成本、有毒材料,且合成过程温和可控,操作简单。

标签:
加工技术
广东 - 广州 来源:中冶有色网 2023-03-18
氮硫共掺杂三维蜂窝碳及其制备方法和应用

本发明属于新能源领域,公开了一种氮硫共掺杂三维蜂窝碳及其制备方法和应用。所述氮硫共掺杂三维蜂窝碳是将预处理的蝉翼浸于包覆溶液中,用滤纸吸掉多余的溶液,在100~300℃反应;将所得样品置于浓硫酸中在60~200℃处理,然后用去离子水清洗至中性,在惰性气体保护下,在600~1600℃进行碳化处理制得;所述包覆溶液是将水溶性酚醛树脂和硫脲加入二甲基亚砜中配制。该氮硫共掺杂三维蜂窝碳具有规则排列的蜂窝状结构和表层的石墨化,可以加速钠离子/锂离子的运输,提升了电池的首次库伦效率,从而得到高容量钠离子/锂离子电池负极材料。

标签:
加工技术
广东 - 广州 来源:中冶有色网 2023-03-18
高Bs低功耗锰锌软磁铁氧体材料及其制备方法

本发明适用于软磁铁氧体材料技术领域,提供了一种高Bs低功耗锰锌软磁铁氧体材料及其制备方法,包括三氧化二铁、氧化锰、氧化锌和碳酸锂,其中所述三氧化二铁含量为55.4‑60.5mol%,所述氧化锰含量为15.3~22.5mol%,所述氧化锌含量为10.5~17.6mol%,所述碳酸锂含量为2.0~5mol%;具有高Bs、低功耗的特点;可以充分利用其高Bs特性,并且温升也能得到满足;同时材料成本也远远低于磁粉芯材料,能更好的满足大功率高功率密度电源变压器设计的性能和成本需求。

标签:
加工技术
江苏 - 无锡 来源:中冶有色网 2023-03-18
新能源电动车电池结构

本发明公开了一种新能源电动车电池结构,包括安装于电动车车身骨架上的电池盒,电池盒的底部设置有连接件,电池盒通过底部一个以上的连接件固定安装于电动车车身骨架上,所述电池盒内设置有电池腔,电池腔内安装有锂电池组,锂电池组的正负极接头连接电池盒内设置的电源接头,电源接头输出端穿过电池盒接入于电动车车身内部电路中,电池盒上正对着车辆前进以及后退方向开设有一个贯穿电池盒的第一通槽。本发明的电动车电池结构,具有非常好的对流散热性,而且利用重力作用增加了拆卸电池的复杂度,进而增加了电池的防盗能力,同时利用该防盗结构省去了减震器的设置,简化了整体的结构。

标签:
加工技术
浙江 - 温州 来源:中冶有色网 2023-03-18
正极、电化学装置以及电子装置

本申请涉及电池技术领域,具体地涉及一种用于二次电池的正极以及使用该正极的电化学装置和电子装置,其中,正极包括正极集流体以及设置在正极集流体表面的膜片层,膜片层包括设置在正极集流体表面的活性导电层以及设置在活性导电层表面的活性材料层;其中,活性导电层包括活性导电材料,活性导电材料包括含锂磷酸盐化合物以及位于含锂磷酸盐化合物表面的包覆层,所述包覆层包括有机导电聚合物层。采用这种结构的二次电池具有改善的穿钉和热箱等安全性能以及更小的阻抗增长。

标签:
加工技术
福建 - 宁德 来源:中冶有色网 2023-03-18
自发电式用于出水管的紫外线杀菌消毒系统

本发明提供的一种自发电式用于出水管的紫外线杀菌消毒系统,包括水管段,所述水管段连接于水管与水龙头之间;所述水管段设置有用于对出水进行杀菌消毒的紫外线杀菌系统;所述紫外线杀菌消毒系统包括紫外线LED杀菌灯、水流传感器、直流电源VCC、微型水流发电机、叶轮、LED驱动电路、启动控制电路、锂电池、充电电路以及锂电池供电控制电路;所述叶轮设置于水管段内且叶轮的轴线与水管段的轴线垂直但不相交,所述微型水流发电机由叶轮驱动发电;能够对自来水管的出水进行有效的消毒杀菌,结构简单,另一方面能够对水流产生的能量转换成电能并进行收集。

标签:
加工技术
重庆 - 重庆 来源:中冶有色网 2023-03-18
用于空气净化和杀菌消毒的平板灯

本发明属于LED照明灯领域,尤其是一种用于空气净化和杀菌消毒的平板灯,包括底板,所述底板的两侧均固定安装有侧挡板,两个侧挡板之间固定安装有两个主光源槽,且主光源槽固定安装在底板上。本发明不需要改变原来的线路结构,通过直接更换的方式就能达到照明、空气净化和杀菌消毒三种功能;采用磷酸铁锂锂电池进行供电,不会因为停电问题造成杀菌消毒功能的缺失;采用智能模块对杀菌消毒部分进行控制,达到人来灭灯,人走亮灯的效果,防止了人为的误操作;采用了医用级别的紫外线杀菌消毒,杀菌消毒效果最好,同时杀菌消毒部分采用紫外线LED光源,光衰小,使用寿命长,避免了汞灯紫外线一年一换的弊端,替换下来的汞灯对环境污染很大。

标签:
加工技术
广东 - 广州 来源:中冶有色网 2023-03-18
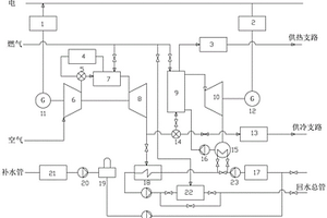
燃气—蒸汽联合循环的冷热电多能联供系统

燃气—蒸汽联合循环的冷热电多能联供系统,包括燃气发电系统和蒸汽发电系统;燃气发电系统包括燃气轮机、第一发电机、溴化锂制冷系统和第一逆变器,燃气轮机带动第一发电机发电,第一发电机产生的电能通过第一逆变器供给电网,燃气轮机排气管通过第一流量控制装置连通供冷支路和供热支路,溴化锂制冷系统安装在供冷支路上;凝汽器凝结水通过第一水泵返送到余热锅炉,燃气通过燃气管连通燃气轮机和余热锅炉。本发明能够将太阳能热、燃气和蒸汽结合起来,实现供电、供热、供冷为一体的多能联供系统。

标签:
加工技术
天津 - 天津 来源:中冶有色网 2023-03-18
二氧唑酮衍生物于电池电解液中的应用

本发明公开了二氧唑酮衍生物于电池电解液中的应用,涉及电池电解液添加剂技术领域,所述二氧唑酮衍生物作为添加剂加至电池电解液中,所述二氧唑酮衍生物的用量为电池电解液质量的0.01~6%。本发明制备的添加二氧唑酮衍生物的电池电解液,充放效率高、循环性能好,能满足60℃条件下的以1C充放电循环300次容量保持率达95.1%以上;尤其在改善锂电池的高温循环性能的同时还能保证80.41%以上的低温(‑40℃)放电效率,可增加电池的储存性能,不影响锂电池的其它性能。

标签:
加工技术
河北 - 石家庄 来源:中冶有色网 2023-03-18
无线接收电路
无线接收电路 1055     
 0

本发明公开了一种无线接收电路,包括由电感线圈L1和电容C1组成的无线信号接收网络、由电容C2和电容C3组成的前级滤波网络、低压降稳压器U1、由电容C4和电容C5组成后级滤波网络和锂电池BT1,所述电感线圈L1和电容C1连接到整流器D1;整流器D1的另一端连接到电容C2和电容C3;电容C2和电容C3还连接到低压降稳压器U1的Vin;低压降稳压器U1的Vout连接到电容C4和电容C5;电容C4和电容C5还连接到锂电池的BT1,本发明电路为无线充电、低成本、高可靠,使用便捷,防水等级高,提升了用户体验感。

标签:
加工技术
广东 - 深圳 来源:中冶有色网 2023-03-18
复合金属包覆碳化硅基负极材料及其制备方法和应用

本发明属于锂电池负极材料技术领域,具体涉及一种复合金属包覆碳化硅基负极材料及其制备方法和应用,该复合金属包覆碳化硅基负极材料包括改性纳米碳化硅,以及包覆于改性纳米碳化硅表面的复合金属;改性纳米碳化硅的粒径为20‑80nm;复合金属的粒径为50‑200nm;复合金属的粒径大于改性纳米碳化硅的粒径。本发明复合金属包覆碳化硅基负极材料,以改性的纳米碳化硅为核,外面包覆一层复合金属,得到的负极材料比容量高、循环性可靠、导电性能好、使用寿命长,可应用于大容量充电锂电池中。

标签:
加工技术
江西 - 宜春 来源:中冶有色网 2023-03-18
钠基复合正极材料、电极及电化学装置

本发明涉及一种钠基复合正极材料、电极及电化学装置。本发明制备获得包含钠基层状氧化物复合正极材料的电化学装置,其有效解决了在高温条件下所存在的易热失控、自然自爆的潜在隐患,同时解决了低温条件下传统锂离子电池性能差的问题,安全性得到了显著提升。本发明的电化学装置能量密度更高,有效解决了传统锂离子电池在低温环境下电容量保持率大幅度降低的问题,同时在多次充放电后电池容量保持率并未出现明显降低,能够显著提高电化学装置在极端环境中的使用效率,提升电池的使用寿命和功效;且本发明电化学装置制备工艺更为简单、生存制备成本更为低廉,具有广阔的市场应用前景。

标签:
加工技术
广东 - 深圳 来源:中冶有色网 2023-03-18
固态电解质及其制备方法和阴极保护系统

本发明提供了一种固态电解质及其制备方法和阴极保护系统,该制备方法包括:在金属表面依次涂覆石榴石型固体电解质的前驱体浆液A和含锂金属氧化物的前体浆液B,得到半成品;以及,对半成品进行烧结处理,得到所述固体电解质;其中,所述含锂金属氧化物选自LiCoO2和Li1+xAlxTi2‑x(PO4)3(0<x<2)中的至少一种。通过该方法制备的固体电解质的覆层具有高的环境稳定性、较高的电导率,制备过程快速、简便、能耗低;基于该固体电解质,利用较低的电压即可实现对金属构件的外加电流阴极保护。

标签:
加工技术
广东 - 佛山 来源:中冶有色网 2023-03-18
双向充放电电路
双向充放电电路 1053     
 0

本发明公开了一种双向充放电电路,所述双向充放电电路包括第一调制电路、变压电路、第二调制电路、直交流转换电路、锂电池组和第一驱动控制电路;该电路通过调制电路将第一直流电调制成第一调制电源信号;变压电路将所述第一调制电源信号变压成第一调制变压电源信号;第二调制电路将第一调制变压电源信号整流成第二直流电;以及调制成第二调制电源信号,并通过变压电路将第二调制电源信号变压成第二调制变压信号;以及整流成第一直流电;直交流转换电路将第一直流电转换为交流电,或者将交流电转换为第一直流电;锂电池组通过所述第二调制电路充放电;第一驱动控制电路对电路控制。如此,可通过一路电源电路实现交直流电源双向转换。

标签:
加工技术
广东 - 深圳 来源:中冶有色网 2023-03-18
复合正极片及其制备方法、固态电池

本发明属于电池技术领域,尤其涉及一种复合正极片的制备方法,包括步骤:将聚合物和第一锂盐溶解于第一溶剂中,形成混合浆料;获取正极片,将所述混合浆料沉积于所述正极片远离集流体的一侧表面,干燥形成保护层,得到复合正极片。本发明提供的复合正极片的制备方法,工艺简单方便,适用于工业化大规模生产和应用,制备的复合正极片中保护层,不但能够有效隔离高能量插层类正极材料与固态电解质的直接接触,以避免界面不相容的问题;而且具有较好的锂离子传导性能,可降低固态电池正极与电解质接触的界面阻抗,减小固态电池的欧姆内阻,有利于提高电池的充放电性能。

标签:
加工技术
广东 - 深圳 来源:中冶有色网 2023-03-18
具有USB和蓝牙双模连接方式的键盘

本发明公开了一种具有USB和蓝牙双模连接方式的键盘,包括键盘本体,所述键盘本体的内部设有双模式线路板,所述键盘本体的内部设有软件双重电压检测电路,同时软件双重电压检测电路与双模式线路板电连接,所述键盘本体的内部设有高密度聚合物锂电池且高密度聚合物锂电池与双模式线路板电连接,所述键盘本体包括键盘上盖、键芯、键盘下盖,同时键盘本体上设有带支架独立手感触摸板,所述键盘本体的一侧面固定安装有连接板,同时连接板上通过转轴转动安装有固定座。本发明中,通过采用自带USB(POGO PIN)和蓝牙连接技术双模式的键盘本体,这样可分离式外观新颖、体积轻巧,能同时满足键盘本体在场合下多种方式输入需求,具有快捷高效等特点。

标签:
加工技术
广东 - 深圳 来源:中冶有色网 2023-03-18
负载单质硫的球状MoS2/石墨烯纳米复合材料的制备及应用

本发明公开了一种负载单质硫的球状MoS2/石墨烯纳米复合材料的制备及应用,是通过以下步骤实现的:将氧化石墨烯分散到去离子水中,得氧化石墨烯水溶液;向氧化石墨烯水溶液中加入Na2MoS4和单质硫,于95℃回流处理,得固体产物;将所述固体产物离心分离、回收并用去离子水洗涤,100℃真空干燥,最后将真空干燥后的产物在800℃在氮气中退火处理,一步即得均匀负载单质硫的球状MoS2/石墨烯纳米复合材料;本发明操作简单,成本低,针对锂硫电池研究与实际应用中遇到的主要问题,通过一步法制备负载单质硫的球状MoS2/石墨烯纳米复合材料,形成一种以微孔为主的可有效抑制多硫聚合物扩散的多孔球状结构,能显著提高该复合材料的锂硫电池性能。

标签:
加工技术
山东 - 青岛 来源:中冶有色网 2023-03-18
低含硫量球化石墨的制备方法

一种低含硫量球化石墨的制备方法,石墨粉经过球化、提纯、洗涤和干燥后得到,所述干燥时,干燥温度为400-500℃,干燥时间为20-30min,以使硫的含量在1ppm以下,且比表面积的变化与未干燥前变化幅度在1%以内。本发明先将球化石墨洗涤后干燥,通过控制干燥时的温度和时间,使得球化石墨中的含硫量降低到1PPM以下,而且其比表面积的变化幅度在1%以内,完全符合各种锂离子电池对球化石墨的要求,而且该方法简单易行,除硫效果好。

标签:
加工技术
河南 - 洛阳 来源:中冶有色网 2023-03-18
多功能移动充电车及充电方法

本发明涉及一种充电设备,是一种可移动的多功能充电车。该多功能移动充电车在有日照的情况下,太阳能光伏板发电并通过发电控制器给锂电电池组充电贮备能源;一旦有紧急状况需要该移动充电车提供电能,车可以迅速开到需要应急供电的位置,首先锂电储能系统5s以内启动给应急处提供电能,燃料电池系统2分钟以内启动发电给应急处提供电能;该移动充电车移动方便,实行双发电模式(光伏发电和燃料电池发电),可以同时提供交流380V、220V和直流300~500V输出多种功能。

标签:
加工技术
江苏 - 镇江 来源:中冶有色网 2023-03-18
天然石墨基复合电极材料的制备方法

本发明属于锂离子电池电极材料的制备技术领域,具体公开了一种天然石墨基复合电极材料的制备方法。该方法首先将微氧化的天然石墨与三聚氰胺热解碳的阶段产物按一定的质量比混合后直接热处理,球磨筛分后即可得到高性能的天然石墨基复合材料。本发明供了一种新的锂离子电池天然石墨基复合负极材料的制备方法,所得负极材料具有制备温度低、充放电反应可逆性好、循环性能优异、化学反应活性高、产品性价比高、制备工艺条件简单等诸多优点。

标签:
加工技术
湖北 - 孝感 来源:中冶有色网 2023-03-18
用于牙科目的的坯料
用于牙科目的的坯料 935     
 0

本发明记载了用于牙科目的的坯料,其具有至少两个彼此结合的硅酸锂玻璃层和硅酸锂玻璃陶瓷层,其中这些层的颜色不同并且这些层是整体的。

标签:
加工技术
其他 - 其他 来源:中冶有色网 2023-03-18
多路电池电压采集系统断线检测电路

本发明涉及一种多路电池电压采集系统断线检测电路,所述的检测电路包括电池断线检测驱动单元、电池电压硬件处理单元以及微处理器单元,所述的电池断线检测驱动单元以及电池电压硬件处理单元分别与微处理器单元连接。采用了上述电路结构之后,当一个电池断线之后,能够快速方便的检测出来,能够实现真正的保护锂电池的功能,改善了锂电池系统使用的安全性,增加了可靠性。

标签:
加工技术
安徽 - 芜湖 来源:中冶有色网 2023-03-18
Cu2+, Co2+, Zr4+, Ag+掺杂氟化铁复合正极材料及制备方法

一种Cu2+,Co2+,Zr4+,Ag+掺杂改性氟化铁正极材料及制备方法,该方法将铜盐、钴盐、锆盐、银盐与合成原料在高能球磨机中经过一段时间球磨并热处理后即得到FeF3正极材料。Cu2+通过部分占据FeF3铁离子配位,有助于提高其放电电位,提高能量密度;而通过Co2+掺杂,有助于提高材料的锂离子电导率;通过高价Zr4+掺杂,在提高材料的比容量的同时,能微调锂离子通道的大小;通过Ag+掺杂,降低充电时转换反应活化能;这样有助于提高其倍率特性和能量密度,从而提高该材料的综合电化学性能。

标签:
加工技术
浙江 - 宁波 来源:中冶有色网 2023-03-18
Li-Mn-Mg三元复合电池正极材料及其制备方法

本发明公开了一种三元复合锂离子电池正极材料及其制备方法,它是用锂盐(LiAC)和锰盐(Mn(AC)2)、镁盐(Mg(AC)2)的饱和溶液按Li:Mn:Mg=1:0.5:0.5的比例混合,并不停摇匀,往混合溶液中先加入一定量柠檬酸(C6H8O7)饱和水溶液,然后用氨水将溶液pH值调至6.0-7.0,再将所得溶液在磁力搅拌的条件下水浴加热,当溶液出现粉红色凝胶时,停止加热,将所得凝胶直接放入箱式炉在100-150℃干燥脱水3-6小时,最后将所得干凝胶在放入高温煅烧10-15h,煅烧后研磨即得到最终产品。

标签:
加工技术
广西 - 贺州 来源:中冶有色网 2023-03-18
睡眠呼吸暂停综合症治疗手环

本发明公开了一种睡眠呼吸暂停综合症治疗手环,包括橡胶材料制成的腕带、设置在腕带外的指夹式脉搏血氧饱和度监测仪,腕带内封装有miniUSB端口、锂电池、贴片振动马达、单片机及闪存芯片、微型电刺激器,指夹式脉搏血氧饱和度监测仪、miniUSB端口、闪存芯片、贴片振动马达、微型电刺激器分别接入单片机,锂电池分别供电至单片机、指夹式脉搏血氧饱和度监测仪。本发明在不干扰使用者睡眠状态的情况下,可使使用者保持呼吸通畅,能有效治疗使用者睡眠过程中的呼吸暂停症状。

标签:
加工技术
江苏 - 南京 来源:中冶有色网 2023-03-18
亚稳态锡基合金材料及其制备方法

本发明公开了一种亚稳态锡基合金材料及其制备方法。该材料主要由Sn、Ni两种金属元素组成,还可能含有Fe、Co等元素,形成亚稳态的主相为MSn5(M=Ni,Fe0.5Ni0.5,Co0.5Ni0.5)的锡基合金材料,本发明通过在合成过程中引入晶种,诱导形成在常规方法难以合成的以锡、镍为主的锡基合金新相,该方法为其他亚稳态材料尤其是亚稳态锡基合金材料的合成提供一种新的方法和思路。所述MSn5合金材料可作为锂/钠离子电池活性负极材料,其中非活性的M金属的存在能够抑制Sn的团聚,提高材料的循环稳定性。 1

标签:
加工技术
浙江 - 杭州 来源:中冶有色网 2023-03-18
基于无线充电技术的保暖鞋及其充电装置

本发明公开了一种基于无线充电技术的保暖鞋及无线充电装置,它包括鞋体、鞋垫,其特征在于:所述鞋垫还包括底层和表层两部分,所述鞋垫底层有无线充电接收端、电压适配器和锂电池,并且三者依次连接,所述鞋垫表层布置有适配鞋垫形状的碳晶电热片并且与锂电池连接,所述鞋体内表面设置有与碳晶电热片连接的导热保温装置;还配备有一个无线充电托盘,所述无线充电托盘内嵌有一个与所述无线充电接收端适配的无线充电发射端,且与所述无线充电接收端无线连接,所述无线充电发射端通过电源适配器接入市电,所述无线充电托盘为所述保暖鞋的充电装置。 1

标签:
加工技术
四川 - 成都 来源:中冶有色网 2023-03-18
用于飞机狭小空间轴承拆卸电动拉马

本发明涉及飞机零部件拆卸技术领域,具体是一种用于飞机狭小空间轴承拆卸电动拉马,包括支撑外套、内置于支撑外套端部位置处的锂电池,所述的锂电池上设置有用于提供动力的高扭力减速电机,所述的高扭力减速电机上设置有用于传递动力的传递机构,所述的传递机构的下端设置有用于在狭小空间实现轴承拆卸的拆卸机构,相对于传统的卡爪需要手指拨动,本发明为常闭机构,通过撑杆控制卡爪撑开;通过高扭力减速电机实现电动控制,同时增加控制装置保证其安全性;优化结构设计,减小产品横向尺寸,机电一体化设计,提高作业效率。

标签:
加工技术
安徽 - 芜湖 来源:中冶有色网 2023-03-18
纳米掺杂低温釉料粉体配方及其制备方法

本发明公开了一种纳米掺杂低温釉料粉体配方,包括如下组分:5.24g硅灰石、6.70g锂辉石、6.87g钾长石、6.74钠长石、7.20g桃红泥、6.45g滑石、9.8g石英、0.99gα‑Al2O3、0.9g的纳米ZnO。该纳米掺杂低温釉料粉体配方采用新型低温快烧熔剂硅灰石和锂辉石及其他原材料,能大幅度降低了釉料烧成温度,与低温快速工艺结合使用时能节能降耗、降低成本,所选原料均具有杂质含量少,烧成过程中体积变化小等特点;此纳米掺杂低温釉料粉体配方还具有降低陶瓷釉料的烧成温度,缩短其烧成周期,增加陶瓷釉的使用寿命,提高釉面显色效果。

标签:
加工技术
广东 - 江门 来源:中冶有色网 2023-03-18
混热式热泵与余热回收浮法玻璃的联合供给循环中介水的装置

混热式热泵与余热回收浮法玻璃的联合供给循环中介水的装置,属于供热余热回收与热量分配领域,为了解决在溴化锂热泵供暖装置将该部分热量与电厂的高温热水一并换热给用户管路,并将换热后的具有相对稳定低温的中介水用于热泵机组的冷凝器端的冷端输出的问题,高温换热段的出口连接板式换热器的高温换热水管的入口,板式换热器的高温换热水管的出口连接混水器的第一入口,冷却塔的入口连通上水管,冷却塔的出口管路通入冷池,效果是在溴化锂热泵供暖装置将该部分热量与电厂的高温热水一并换热给用户管路,并将换热后的具有相对稳定低温的中介水用于热泵机组的冷凝器端的冷端输出,循环参与换热。

标签:
加工技术
辽宁 - 大连 来源:中冶有色网 2023-03-18
上一页 1991 1992 1993 1994 1995 ... 2000 ... 5000 ... 6681 下一页
共6681页    到第

中冶有色为您提供最新的有色金属加工技术理论与应用信息,涵盖发明专利、权利要求、说明书、技术领域、背景技术、实用新型内容及具体实施方式等有色技术内容。打造最具专业性的有色金属技术理论与应用平台!

全国热门有色金属设备推荐
展开更多 +
全国热门有色金属技术推荐
展开更多 +

 

江西省隆恩特环保设备有限公司
宣传

报名参会
更多+

2025年10月15日 ~ 17日
2025年10月17日 ~ 19日
2025年10月31日 ~ 11月02日
2025年11月07日 ~ 09日

报告下载

有色专家
更多+

中国矿业大学(北京)
院长/教授
江西省科学院应用化学研究所
副主任/副研究员
武汉科技大学
院长 / 教授
中国工程院 / 中南大学
中国工程院 院士
中南大学
教授
赤泥综合利用研究报告2025
推广

热门技术
更多+

推荐企业
更多+

福建省金龙稀土股份有限公司
宣传

发布

在线客服

公众号

电话

顶部
咨询电话:
010-88793500-807