青岛垚鑫智能科技有限公司
宣传

位置:中冶有色 >

有色技术频道 >

> 固/危废处置技术

分类:
全部
矿山技术
冶金技术
材料制备及加工技术
环境保护技术
分析检测技术
 
全部
废水处理技术
大气治理技术
固/危废处置技术
土壤修复技术
地区:
全部
北京
天津
上海
重庆
河北
山西
辽宁
吉林
黑龙江
江苏
浙江
安徽
福建
江西
山东
河南
湖北
湖南
广东
海南
四川
贵州
云南
陕西
甘肃
青海
内蒙
广西
西藏
宁夏
新疆
其他
其他
展开
 
全部
南京
无锡
徐州
常州
苏州
南通
连云港
淮安
盐城
扬州
镇江
泰州
宿迁

江苏苏州有色金属固/危废处置技术理论与应用

免费发布技术信息>>
废水处理工艺
废水处理工艺 813     
 0

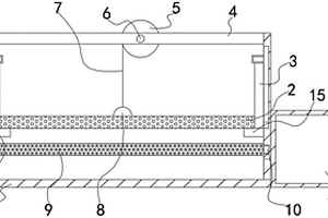
本发明公开了一种废水处理工艺,具体包括以下步骤:步骤一:过滤和调节:将原废水在电机减速器的驱动下,耙齿链进行逆水流方向回转运动,四耙齿链运转到设备的上部时,槽轮和弯轨进行导向,使每组耙齿之间产生相对自清运动,杂质固体物质靠重力落下,同时清扫器的反向运动把粘在耙齿上的杂物清扫干净。本发明在废水处理工艺在使用过程中对废水处理的效果好,运行效果稳定,污水沉淀需要时间、短效率高,出水水质高,提高了废水的过滤速度,缩短了废水的处理时间,有效抵抗水量和有机污物的冲击,工艺过程中的各工序可根据水质、水量进行调整,运行灵活,处理设备少,构造简单,便于操作和维护管理。

标签:
固废
江苏 - 苏州 来源:中冶有色网 2023-03-19
含氰化物废水的处理装置及方法

本发明公开了一种含氰化物废水的处理装置及方法,其中方法包括以下步骤:(1)含氰化物废水进入破氰反应釜去除氰化物;(2)破氰反应釜出水进入沉淀及中间水池进行自然沉降;(3)废水在三效蒸发器内进行多次蒸发后,固体排入沉降过滤离心机进行固液分离;(4)地面冲洗水和生活污水在集水池混合,与蒸汽冷凝水和离心废水在配水池混合得到混合污水;(5)混合污水进入厌氧塔进行反应;(6)厌氧塔出水进入CASS池进行反应;(7)CASS池中的上清液进入臭氧池,通过臭氧以彻底清除废水中的氰化物后外排至污水厂,厌氧塔产生的沼气被收集至沼气利用系统。本发明提供的处理方法,可实现高浓度含氰废水中含氰化物的达标排放,再排至污水厂。

标签:
固废
江苏 - 苏州 来源:中冶有色网 2023-03-19
切削废液油水分离装置
切削废液油水分离装置 1153     
 0

本实用新型涉及切削废液处理技术领域,具体公开了一种切削废液油水分离装置,包括分离箱体,分离箱体内部两端通过滤网一、滤网二划分为若干腔室,分离箱体内部靠近于滤网一一侧顶部设有管道固定座,管道固定座内部套接浮油抽吸管一端且浮油抽吸管端部通过分支管道连接浮球吸液装置,分离箱体内部靠近于滤网二一侧设有隔离罩,分离箱体一侧表面中部位置设有冷却液排出口,冷却液排出口连接冷却液排出管;本实用新型通过滤网一、滤网二和隔离罩将分离箱体内部划分为两个隔油界面,对浮油、固体杂质实现快速拦截且过滤网一、滤网二对废液中的大颗粒油珠和颗粒物进行捕捉和吸附,结合浮球吸液装置对浮油进行抽吸,加快废液处理效率。

标签:
固废
江苏 - 苏州 来源:中冶有色网 2023-03-19
化纤碱减量废水的处理工艺

一种化纤碱减量废水的处理工艺,其特征在于包括的处理步骤如下:先在化纤碱减量废水中加入无机酸进行中和,然后经沉降后进行过滤分离,从分离后的沉淀物中提取对苯二甲酸,沉淀物泞干得到固体存放物,过滤分离得到的污水滤液与染色污水混合后进行净化预处理。该化纤碱减量废水的处理工艺采用综合治理工艺,充分利用污水间的酸碱关系和回收利用度,最大限度的降低了化学药剂的用量,不仅化纤碱减量废水的处理步骤减少,还能利用其高酸度降低同类染色废水的碱度。该工艺在实现纺织企业污水达标排放的同时,简单回收部分对苯二甲酸,保证了纺织厂的经济效益。

标签:
固废
江苏 - 苏州 来源:中冶有色网 2023-03-19
防堵塞废液喷枪
防堵塞废液喷枪 1037     
 0

本实用新型属于废液处理技术领域,具体的说是一种防堵塞废液喷枪,包括枪体;所述枪体的一端设有连接管;所述枪体的另一端安装有防堵喷头;所述防堵喷头的另一端设有气体帽;所述枪体底部靠近连接管的一侧贯穿固接有进气管;所述枪体靠近连接管的一侧内部设有推送杆;所述枪体内侧的顶端和底端均开设有压缩槽;所述压缩槽内远离连接管的一侧均固接有第一弹簧,且第一弹簧的另一端固接有过滤网;所述推送杆远离连接管的一端固接有敲打杆;进而该喷枪能够实现防堵塞功能,且在使用的过程中,能够将堵塞过滤网的细小固体颗粒给抖落下来,避免过滤网被堵塞,从而影响废液流动的情况发生。

标签:
固废
江苏 - 苏州 来源:中冶有色网 2023-03-19
环保型化工设备废气处理装置

本实用新型公开了一种环保型化工设备废气处理装置,包括底座、第一塔体、第二塔体、进气管、吸风机、分气室、粗过滤网、细过滤网、活性炭吸附层、高压静电发生器、废气分解筒、臭氧发生器、分气筒、水箱、水泵、第一输水管、第二输水管、第一喷水管、第一喷头、第二喷水管和第二喷头,出气口位于第一喷水管和第二喷水管之间,第一喷水管的上方设有干燥隔离网,第二塔体的顶部设有第三连接管,第三连接管的顶部连接有排气室,排气室内竖直设有紫外线灭菌灯,排气室的另一侧连接有排气管,排气管上设有排风机。本实用新型使用方便快捷,能够将废气进行多次过滤、分解和吸收,出去废气中的有毒有害气体和固体颗粒,符合环保要求。

标签:
固废
江苏 - 苏州 来源:中冶有色网 2023-03-19
废气处理柜
废气处理柜 908     
 0

本实用新型公开了一种废气处理柜,包括一柜体,所述柜体的一端设有进气口,所述柜体的另一端设有出气口,沿气体流动方向,所述柜体内依次设有数个并排水帘迷宫装置、气水混合填充料、数个并排的气水分离迷宫装置和挡水填充料,所述排水帘迷宫装置、导风箱、气水混合填充料上方设有喷淋头,所述喷淋头与一喷淋洗涤箱连通,所述喷淋洗涤箱上设有一喷淋水进水口,所述柜体底部形成一洗涤水存储腔,所述导风箱的出风口与所述洗涤水存储腔相对。该废气处理柜能将废气中的黏性固体颗粒洗涤干净,这样就不会使气水分离装置造成堵塞,保证气水分离装置正常使用,进而保证废气处理的质量。所述洗涤水是根据不同气体进行配制的化学药剂与水,使洗涤水与废气充分混合产生化学反应,从而分解废气中的颗粒,消除废气中的气味浓度,使排放的干净气体符合国家《大气污染物综合排放标准》的相应规定。

标签:
固废
江苏 - 苏州 来源:中冶有色网 2023-03-19
利用离子交换树脂回收废电解液中锂离子的方法

本发明公开了一种反利用离子交换树脂回收废电解液中锂离子的方法,采用回收装置,回收方法包括以下步骤:一、废料槽内的锂离子废电解液经底部进料管进入至交换柱内,从交换柱的顶部流出后被收集至出料槽内,柱顶流出液的锂离子浓度与废料槽内的锂离子浓度相比较小于等于0.05mol/L时,吸附结束;二、解吸剂储槽中的解吸剂经顶部进料管进入至交换柱内,离子交换树脂解吸,解吸后从交换柱底部流出的解吸液经底部出料管被收集至储罐中,当交换柱底部的解吸液中锂离子浓度小于等于0.05mol/L时,解吸结束;三、向储罐中加入过量碳酸锂,过滤,蒸干后得LiCl固体。本发明的优点是:实现了对废电解液中锂离子的回收,没有副产物产生,回收成本低。

标签:
固废
江苏 - 苏州 来源:中冶有色网 2023-03-19
利用超高压低温等离子体进行废气脱硫脱硝的方法及系统

本发明公开了一种利用超高压低温等离子体进行废气脱硫脱硝的方法。所述方法包括:以超高压低温等离子体设备将含硫和/或含氮氧化物废气进行活化,同时通入经超高压低温等离子设备活化后的氨气与所述废气混合反应而生成固相和/或液相产物,以及,将生成的产物与气相体系分离。本发明还提供了利用超高压低温等离子体进行废气脱硫脱硝的系统。本发明提供的利用超高压低温等离子体脱硫脱硝的方法具有操作简单,流程短,适用性强,可实现多种污染物的同步、高效率脱除(烟气中硫化物、氮氧化物的转化率在80%以上)、无二次污染和能耗低等优点,且还可获得硝酸铵和硫酸铵等副产物,避免产生新的固体废物。

标签:
固废
江苏 - 苏州 来源:中冶有色网 2023-03-19
新型节能高效注塑废气收集处理系统

本发明公开了一种新型节能高效注塑废气收集处理系统,包括平板、支撑脚、固定条、喷淋壳体、第一连接管、活性炭吸附壳体、爬梯、阀门、吸管、第一短管、集料箱、箱门、搭扣锁、抽气泵、抽气管、吸风壳、烟囱、电机、铜管、水管、分流管、接头、第二短管、环型管、喷头、第二连接管、离心叶轮、转轴、搅动板、圆孔、活性炭吸附层、滤网、分气盘、空腔、出气孔、封口盖、电磁阀和观察窗。本发明结构合理,该系统在对注塑废气进行处理时,通过喷淋壳体、喷淋结构、活性炭吸附壳体和活性炭吸附层,可对废气进行喷淋以及活性炭吸附处理,使废气中固体杂质沉降下来,进一步配合电机和离心叶轮,可加快废气的流动速度。

标签:
固废
江苏 - 苏州 来源:中冶有色网 2023-03-19
处理含氟废水用高纯度聚氯化铝的制备方法

本发明提供了一种处理含氟废水用高纯度聚氯化铝的制备方法,步骤如下:(1)混料:向反应釜中加入超纯水,再将上述铝酸钙粉投入所述反应釜内,搅拌均匀;(2)反应:待所述铝酸钙粉与超纯水充分混合后,升温至90‑100℃;投加盐酸并反应2‑2.5h;(3)熟化:将反应液转移至在60℃水浴锅内静置24h进行熟化;(4)离心:将熟化后的产物进行离心处理并且取其上清液,得到高纯液体聚氯化铝;(5)干燥:将高纯液体聚合氯化铝进行干燥,得到高纯度固体聚合氯化铝。本发明制备得到的处理含氟废水用高纯度聚氯化铝,对含氟废水的处理效果更佳,具有用量少、絮凝快、沉淀性好、处理前后水pH值变化小,对水处理设备腐蚀小。

标签:
固废
江苏 - 苏州 来源:中冶有色网 2023-03-19
利于清理的废气处理装置

本实用新型涉及废气处理技术领域,公开了一种利于清理的废气处理装置,包括支撑板和固接在支撑板上的第一箱体,所述第一箱体上方安装有第一箱盖,所述第一箱盖下表面固接有滤网,所述第一箱体前表面固接有电机控制器,所述第一箱体一侧安装有除硫装置,所述第一箱盖前后两侧均安装有限位扣结构,经过滤网过滤的废气通过第二气体管进入装有饱和碳酸氢钠溶液的第二箱体中,废气中的二氧化硫与溶液反应生成亚硫酸钠固体、二氧化碳气体和水,以达到去除废气中二氧化硫的目的,电机控制器P12‑10S/16D/25S通过控制电机带动旋转轴转动,进一步带动搅拌杆转动,使溶液充分反应,减少溶液的浪费,引风机对废气流动进行引导。

标签:
固废
江苏 - 苏州 来源:中冶有色网 2023-03-19
高效的工业废水预处理装置

本实用新型涉及工业污水预处理装置技术领域,具体为一种高效的工业废水预处理装置,包括沉淀池,所述沉淀池内壁两边设置有挡块,所述沉淀池内部放置有固体过滤层,所述固体过滤层底部与挡块接触,所述固体过滤层顶部设置有拉环,所述固体过滤层两边均设置有限位杆,两个所述限位杆均滑动连接在沉淀池的内壁上,所述沉淀池顶部横向设置有支撑板,所述支撑板顶部设置有电机,所述电机的输出端连接有主动齿轮,所述支撑板顶部贯穿有缠绕轮,本实用新型将固体过滤层位于沉淀池内部的上方,需要对固体过滤层上的颗粒清理时,更加方便工作人员的接触去清理,不要到沉淀池的底部去清理,提高清理效果,同时提高废水处理效率。

标签:
固废
江苏 - 苏州 来源:中冶有色网 2023-03-19
工业废水处理装置
工业废水处理装置 1128     
 0

本实用新型公开了一种工业废水处理装置,具体涉及工业废水处理技术领域,包括罐体、顶盖和输送泵,所述罐体的底部和顶盖的顶部分别连通有出液管和进液管,所述罐体的内部设有分隔板和一号滤网,所述分隔板的中心处开设有通口,所述通口的内部设有二号滤网,所述分隔板的顶部设有分离滤筒,所述分离滤筒的内部设有电磁铁,所述输送泵的输入端和输出端分别连通有连管和回流管,且所述连管和回流管均分别与罐体相连通。本实用新型能有效对废水进行固液分离处理,还可将废水中的金属碎屑等与废水以及其他固体分离,便于回收再利用,提高了资源的循环利用率,减少污染,绿色环保。

标签:
固废
江苏 - 苏州 来源:中冶有色网 2023-03-19
自动配比废水COD混凝处理设备

本实用新型公开了自动配比废水COD混凝处理设备,包括COD混凝处理设备本体,所述COD混凝处理设备本体包括酸碱平衡池、铁碳反应池,所述酸碱平衡池底端通过导管与铁碳反应池的顶端相通,所述酸碱平衡池顶端中间设有进水管,所述COD混凝处理设备本体还包括混凝反应池、沉淀池、臭氧池、活性炭过滤池和自动配比箱;本实用新型通过自动配比箱将固体混凝剂和水按照一定比例进行混合处理,自动配比该溶液,通过计量泵进行按量输送,实现设备的自动配比输送,通过沉淀池中的废物收集盒,收集沉淀处理后的废物进行处理,通过出水管中的过滤板将氧化后的废弃进行净化处理,最后通过活性炭涂层进行过滤,净化处理后的废水。

标签:
固废
江苏 - 苏州 来源:中冶有色网 2023-03-19
便于维护的废水处理设备

本实用新型涉及废水处理设备技术领域,且公开了一种便于维护的废水处理设备,包括处理箱,所述处理箱的顶部连通有进水管,所述处理箱左右两侧的底部均连通有出水管,所述处理箱的顶部且位于进水管的正面固定安装有驱动电机,驱动电机的输出轴固定安装有联轴器,联轴器的底部固定安装有一端贯穿并延伸至处理箱内部的螺纹杆,所述处理箱内腔上下两侧壁之间的左右两侧均活动连接有排水板,所述处理箱的底部活动连接有活动板,活动板的底部固定安装有电动推杆,电动推杆的底部固定安装有底座。该便于维护的废水处理设备,实现了废水处理设备便于维护的目的,使得设备内的废渣等固体物质能及时清楚干净,方便使用。

标签:
固废
江苏 - 苏州 来源:中冶有色网 2023-03-19
电镀锌废弃物锌回收的优化方法

本发明公开了一种电镀锌废弃物锌回收的优化方法,根据电镀锌废水的固体产物含锌泥饼主要成分的化学性质,选择合适的处理方法和处理剂,在酸浸、蒸发浓缩氧化、置换处理、中和处理几个步骤中进行优化操作,最终得到氧化锌的锌产品,锌的回收率较传统回收方法有了较大的提高,回收成本低,工艺简单,无废水排放,不产生新的污染,兼具环保和经济价值。

标签:
固废
江苏 - 苏州 来源:中冶有色网 2023-03-19
含高浓度氨氮和重金属离子废水的物料回收方法及处理系统

本发明涉及一种含高浓度氨氮和重金属离子废水的物料回收方法及其废水处理系统,包括调整pH值、蒸氨处理、沉淀处理、蒸发处理等步骤,还涉及一种相应的处理系统。本发明中在使用碱液对金属离子进行沉淀后,继续加入硫化钠,进一步去除废液中残留的金属离子,使其达到排放的标准;另一方面,将废水处理过程中产生的浓氨水、固体沉淀等回收处理,能够有效降低对环境产生的危害,并且产生一定的经济效益。

标签:
固废
江苏 - 苏州 来源:中冶有色网 2023-03-19
化学镀镍废液固化方法及所用固化剂和固化剂制备方法

本发明公开了一种化学镀镍废液固化方法及所用固化剂和固化剂制备方法,向水中顺序加入总溶液质量百分比为30‑40%聚合硫酸铝、8‑13%葡萄糖酸钠、2‑5%聚乙二醇‑600和5‑10%聚乙烯醇,边投加边搅拌获得化学镀镍废液用固化剂,向化学镀镍废液中投加化学镀镍废液用固化剂后搅拌3~10min,然后静置20~120min,化学镀镍废液用固化剂在化学镀镍废液中发生化学反应形成密集的三维网状结构,整个密集的三维网状结构将化学镀镍废液中的水分锁住形成固体,本发明药剂利用率高,固化过程中无氨和易挥发性有机物逸出,固化剂中无惰性物质,有效减少了药剂使用量,同时减少了污泥量。

标签:
固废
江苏 - 苏州 来源:中冶有色网 2023-03-19
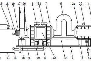
耐用型光解废气净化器
耐用型光解废气净化器 1192     
 0

本实用新型涉及光解废气设备技术领域,且公开了一种耐用型光解废气净化器,包括底座,所述底座的顶部固定连接有防护外壳,所述防护外壳的左端固定连接有过滤装置,所述过滤装置的左端固定连接有减速风机,所述防护外壳的右端固定连接有出风罩,所述防护外壳的内部设置有废气净化筒,所述废气净化筒两端均固定连接有定位板,该实用新型,通过底座对防护外壳的进行支撑,防护外壳的左端固定连接于过滤装置的右端,过滤装置的左端固定连接于减速风机,通过减速风机将产生的废气吸入,废气经过减速风机右侧的过滤装置将固体漂浮颗粒进行吸附过滤,从而实现了装置具备主动过滤,降温散热,耐用性好的优点。

标签:
固废
江苏 - 苏州 来源:中冶有色网 2023-03-19
用集成膜技术处理硝酸铵废水的方法

本发明公开了一种用集成膜技术处理硝酸铵废水的方法,其方法如下:在硝酸铵废水原液经酸碱中和调pH值工艺和冷却工艺处理后,依次再经由超滤膜工艺、反渗透膜工艺、脱气膜工艺和电去离子膜工艺组成的集成膜技术处理,分别得到接近10%的硝酸铵浓缩液,经蒸发结晶,回收硝酸铵固体产品;同时得到水中氨氮质量浓度≤1mg/L的脱盐水,可作为工艺用纯水或锅炉补给水回收。本发明使硝酸铵废水全部得到资源化利用。本发明集成膜技术,工艺先进;节约能源;治理废水工程经济效益好,废水回收系统运行费用低;操作简单,实现了清洁生产。

标签:
固废
江苏 - 苏州 来源:中冶有色网 2023-03-19
处理碱洗脱硫废液的系统及其循环再利用方法

本发明公开了一种处理碱洗脱硫废液的系统及其循环再利用方法,其中,该系统包括调配罐及通过管路依次与其连接的加热器、电解反应器、冷却器、结晶反应器、超滤设备和脱水设备;调配罐通过管路还依次连接有气液分离器和压缩机;超滤设备通过管路与调配罐连接;该循环再利用方法通过控制适宜的电解温度,在碱洗脱硫废液中加入一定浓度的导电固体粉末吸附剂使其在高剪切速率下发生电解,能够在一定的反应深度范围内解决电极表面硫磺沉积的问题,同时通过温度调控控制电解产物的溶解和析出,进一步的将电解产物连续移出系统,实现了对碱洗脱硫废液中污染物浓度实行动态控制的目的,而经处理后所得的再生碱液也达到了进入脱硫塔碱洗的要求。

标签:
固废
江苏 - 苏州 来源:中冶有色网 2023-03-19
用于去除高盐废水污染物的复合电解设备及电解方法

本发明公开了一种用于去除高盐废水污染物的复合电解设备及电解方法,包括浓水池、第一电解池、第二电解池、第三电解池、气浮池、沉淀池、固体物排放池、入网池、不达标排放池与达标排放池,所述浓水池与第一电解池贯通连接,所述第一电解池与第二电解池贯通连接。本发明所述的一种用于去除高盐废水污染物的复合电解设备及电解方法,采用电解絮凝法处理印染废水,回用过程中排放出的高盐度有机物不但能有效降低废水中的COD,同时对BOD、TP和TN都有较高的去除率,电解法是污水处理的新思路,该方法的机理是电化学催化氧化工艺,不需要添加氧化剂,无二次污染,条件温和,适用广,兼具气浮、絮凝、杀菌作用。

标签:
固废
江苏 - 苏州 来源:中冶有色网 2023-03-19
用生物填料处理的废气净化装置

本实用新型涉及废气处理技术领域,特别是涉及一种用生物填料处理的废气净化装置,包括:喷淋室安装有进气管、喷淋装置和污水管;气液分离室与所述喷淋室通过第一管道连接,所述气液分离室中安装有若干个气液分离隔板;生物处理室中从上至下安装有若干个填料层,所述生物处理室与气液分离室通过第二管道连接;吸附室中安装有吸附剂夹层,所述吸附室和生物处理室通过第三管道连接。上述废气净化装置预先用喷淋装置对废气进行喷淋,使得废气中易溶于水的气体和固体颗粒被清除,更利于后续生物处理。后续通过多层生物填料进行处理,废气处理效果更好,难降解生物质基本得到完全降解,使用更为方便。

标签:
固废
江苏 - 苏州 来源:中冶有色网 2023-03-19
振动研磨废水处理系统
振动研磨废水处理系统 1422     
 0

本实用新型公开了振动研磨废水处理系统,包括固定底座、壳体和震动芯体,所述固定底座的顶部通过支撑架螺旋固定有壳体,所述固定底座的顶部中心位置处转动连接有转动轴,且转动轴的顶部通过了连接螺母螺旋连接有震动芯体。该振动研磨废水处理系统通过设有壳体和震动芯体,将污水放置在壳体和震动芯体之间的间隙位置处,通过设有壳体和震动芯体,将污水通过壳体上入口导入,污水中的固体可通过震动芯体的锥形部分滑落至两组研磨槽和研磨刀之间,震动芯体内部的振动机可加快固体和污水混合物移动,经过处理的无水方便下一步处理,防止固体堵塞管道和滤网的问题。

标签:
固废
江苏 - 苏州 来源:中冶有色网 2023-03-19
废弃塑料热解内热式连续生产燃料油系统

本发明涉及一种废弃塑料热解内热式连续生产燃料油系统,其包括螺旋进料机、塑料热熔反应釜、流体计量泵、反应装置外壳体、内热式滚筒热解反应装置、阶梯锥形管式等压分配器、固体物料螺旋输送机、星轮式电动出料机、布料装置、炭黑收集器、弹力清扫装置、油气收集管路、密封装置、主反应装置驱动装置,废弃塑料热解内热式连续生产燃料油系统是将经过分选、清洗、粉碎成相当规格的废旧塑料经螺旋输送机送入塑料热熔反应釜中熔解为液体。所述的弹力清扫装置其清扫头采用硬质合金材料,清扫头与内热式滚筒热解反应装置表面充分接触。本发明废塑料热解炼油连续生产系统通过热解,连续、定量将两种不同形态的产物分别输出,从原材料投入到产品输出形成一个完整的连续生产系统。

标签:
固废
江苏 - 苏州 来源:中冶有色网 2023-03-19
含油废水多重过滤提取处理工艺

本发明公开了一种含油废水多重过滤提取处理工艺,所述工艺包括如下步骤:(1)将产生的含油废水通过一体式除油装置实现油水分离,回收分离出来的浮油;(2)分离后的废水经过初沉池沉淀,而后进入气浮装置,粘附和去除废水中疏水基的固体或液体颗粒;(3)气浮出水进入中间水池均质后进入水解酸化池,将废水进行水解酸化,降解大分子有机物;(4)出水进入生化池,通过生物接触氧化层进行生化反应,降解有机物;(5)生化出水经泵提升后进入高级氧化设备,高效快速降解生化系统难降解的有机物;(6)经过混凝沉淀池处理后,出水进入排放水池,达标排放。本发明具有结构工序简单、投资成本节约、自动化程度高、处理能力强等优点。

标签:
固废
江苏 - 苏州 来源:中冶有色网 2023-03-19
用集成膜技术处理硝酸铵废水的装置

本发明公开了一种用集成膜技术处理硝酸铵废水的装置,其装置如下:在硝酸铵废水原液经酸碱中和调pH值和冷却处理后,依次再经由超滤膜组件、反渗透膜组件、脱气膜组件和电去离子膜组件组成的集成膜装置处理,分别得到接近10%的硝酸铵浓缩液,经蒸发结晶,回收得到硝酸铵固体产品;同时得到水中氨氮质量浓度≤1mg/L的脱盐水,可作为工艺用纯水或锅炉补给水回收。本发明使硝酸铵废水全部得到资源化利用。本发明集成膜装置,工艺先进;节约能源;治理废水工程经济效益好,废水回收系统运行费用低;操作简单,实现了清洁生产。

标签:
固废
江苏 - 苏州 来源:中冶有色网 2023-03-19
喷涂废水处理用酸洗装置

本实用新型公开了一种喷涂废水处理用酸洗装置,涉及废水处理设备技术领域,包括装置底座,所述装置底座顶端一侧固定有总支撑架,且总支撑架一侧固定有水平支撑板,所述水平支撑板顶端一侧安装有喷涂废水箱,且喷涂废水箱顶端一侧安装有第一活动轴,所述第一活动轴外壁连接有投料箱,且第一活动轴输入端连接有第一电机。本实用新型中,通过安装有投料箱,并且投料箱底端呈滤网状,使得对投入到投料箱内部的喷涂废水进行固液分离操作,并且通过安装有第一活动轴,可以使得投料箱进行旋转,自动将分离出的金属固体投入到酸洗机构中,使得工作人员的劳动强度降低,并且使得酸洗装置的工作效率提升。

标签:
固废
江苏 - 苏州 来源:中冶有色网 2023-03-19
废弃物热解连续生产燃料油系统

本实用新型涉及一种废弃物热解连续生产燃料油系统,其包括螺旋进料机、塑料热熔反应釜、流体计量泵、反应装置外壳体、内热式滚筒热解反应装置、阶梯锥形管式等压分配器、固体物料螺旋输送机、星轮式电动出料机、布料装置、炭黑收集器、弹力清扫装置、油气收集管路、密封装置、主反应装置驱动装置,废弃物热解连续生产燃料油系统是将经过分选、清洗、粉碎成相当规格的废旧塑料经螺旋输送机送入塑料热熔反应釜中熔解为液体。本实用新型废塑料热解炼油连续生产系统通过热解,连续、定量将两种不同形态的产物分别输出,从原材料投入到产品输出形成一个完整的连续生产系统。

标签:
固废
江苏 - 苏州 来源:中冶有色网 2023-03-19
上一页 64 65 66 67 68 ... 81 下一页
共81页    到第

中冶有色为您提供最新的江苏苏州有色金属固/危废处置技术理论与应用信息,涵盖发明专利、权利要求、说明书、技术领域、背景技术、实用新型内容及具体实施方式等有色技术内容。打造最具专业性的有色金属技术理论与应用平台!

全国热门有色金属设备推荐
展开更多 +
全国热门有色金属技术推荐
展开更多 +

 

江西省隆恩特环保设备有限公司
宣传

报名参会
更多+

报告下载

有色专家
更多+

太原理工大学
院长/教授
江西理工大学
副处长/教授
有研资源环境技术研究院(北京)有限公司
副总经理/教授级高工
郑州大学
副校长
中南大学
教授
赤泥综合利用研究报告2025
推广

热门技术
更多+

推荐企业
更多+

福建省金龙稀土股份有限公司
宣传

发布

在线客服

公众号

电话

顶部
咨询电话:
010-88793500-807