青岛垚鑫智能科技有限公司
宣传

位置:中冶有色 >

有色技术频道 >

> 加工技术

分类:
全部
矿山技术
冶金技术
材料制备及加工技术
环境保护技术
分析检测技术
 
全部
功能材料技术
复合材料技术
新能源材料技术
合金材料技术
加工技术
地区:
全部
北京
天津
上海
重庆
河北
山西
辽宁
吉林
黑龙江
江苏
浙江
安徽
福建
江西
山东
河南
湖北
湖南
广东
海南
四川
贵州
云南
陕西
甘肃
青海
内蒙
广西
西藏
宁夏
新疆
其他
其他
展开
 
全部
沈阳
大连
鞍山
抚顺
本溪
丹东
锦州
营口
阜新
辽阳
盘锦
铁岭
朝阳
葫芦岛

辽宁沈阳有色金属加工技术理论与应用

免费发布技术信息>>
2198铝锂合金板材的室温成形方法

一种2198铝锂合金板材的室温成形方法。该方法包括以下步骤:1)固溶处理,将板材置于加热炉中,控制保温时间;2)淬火处理,将固溶后的板材迅速转移到低温的水中,严格控制转移时间,保证整个板材淬透;3)室温成形,将板材从水中迅速取出,短时间内完成对板材的校平和成形;4)自然时效,静置3~9天;5)人工时效,将零件置于加热炉中,保温一定时间;6)取出零件进行切边和表面处理,得到2198铝锂合金板材零件。通过本发明对2198铝锂合金板材时效处理前进行室温成形,将塑性成形和时效前必要的预变形结合在一起,避开了2198铝锂合金塑性差的困难,并增加了零件的强度,有效降低了加工成本,提高零件几何精度,具有大规模工业化生产的潜力。

标签:
加工技术
辽宁 - 沈阳 来源:中冶有色网 2023-03-18
新型无机涂层锂离子电池隔膜及其制备方法

本发明涉及锂离子电池隔膜制备领域,特别是一种具有新型无机涂层的耐高温型锂离子电池隔膜及其制备方法。锂离子电池隔膜包括多孔柔性底膜以及涂覆于底膜两侧的涂层;其中,涂层是含有沸石粒子和粘合剂的混合物。将沸石粒子与粘合剂在溶剂中按照一定比例分散,得到均匀的涂膜浆料,上述浆料涂覆于柔性有机底膜两表面,再经一定温度干燥制得性能良好的复合隔膜。本发明在涂膜浆料中加入具有优异性能的沸石粒子,沸石材料本身具有极强的亲水性和发达的三维孔道结构,且沸石材料具有硅铝酸盐的晶体结构。因此,本发明大大提高了隔膜的耐高温性和电解液浸润性,用此方法制备的复合锂电隔膜具有综合性能优越、易大规模大尺寸生产等优点。

标签:
加工技术
辽宁 - 沈阳 来源:中冶有色网 2023-03-18
移动式锂电池自动充电装置

本实用新型涉及移动式锂电池技术领域,尤其是一种移动式锂电池自动充电装置,包括移动式锂电池,所述移动式锂电池上设置有充放电接口,所述移动式锂电池的外部包裹有第一外壳,所述第一外壳顶部的一侧开设有第一凹槽,所述第一凹槽内设置有第二外壳,所述第二外壳内放置有太阳能电池板,且太阳能电池板通过导线与移动式锂电池连接,所述第二外壳与第一凹槽远离槽口的一侧均设置有第一转动连接座,两个所述第一转动连接座之间连接有多个第一连接杆,且多个第一连接杆为首尾依次通过转轴活动连接。本实用新型具有结构简单、设计合理、实用方便等优点,便于使用者在遇见特殊情况时对电池进行充电。

标签:
加工技术
辽宁 - 沈阳 来源:中冶有色网 2023-03-18
防水防爆的三元锂电池及电动车

本实用新型涉及一种防水防爆的三元锂电池及电动车,包括电池组、绝缘防护板、防水膜和外壳;外壳为中空腔体,绝缘防护板和防水膜依次包裹在电池组的外侧,且位于外壳内部;在防水膜的两端外侧加注防水胶。本实用新型由于电池组采用大单体支架使单体锂电池之间具有了一定的稳固性,采用绝缘防护板、防水膜、防水胶和外壳使锂电池具有了防水、阻燃和抗摔的性能,加入胶层加强了锂电池的各项性能。

标签:
加工技术
辽宁 - 沈阳 来源:中冶有色网 2023-03-18
高安全性复合锂电隔膜及其制备方法

本发明涉及电池隔膜制备领域,特别是一种高安全性复合锂电隔膜及其制备方法。该复合隔膜主要由核壳功能微球和纤维骨架构成,高温下核壳功能微球可转变成熔融态而赋予隔膜闭孔特性,防止电池深度热失控;高电势下核壳功能微球可转变成电子导电态,在电池内部形成微短路而防止电池发生深度过充;纤维骨架赋予复合隔膜具有足够的机械性能。首先,将可氧化掺杂的电活性材料包覆在热敏有机微球表面,形成核壳功能微球;然后,将该功能微球与纤维骨架进行复合,形成高安全性复合锂电隔膜。本发明赋予隔膜敏感的热失控响应功能和电压失控响应功能,极大地改善锂离子电池的安全性,获得隔膜具有安全性能优越、成本低廉、易大规模大尺寸生产等优点。

标签:
加工技术
辽宁 - 沈阳 来源:中冶有色网 2023-03-18
米粒状形貌锂离子电池负极材料的制备方法

本发明公开一种米粒状形貌锂离子电池负极材料Li4Ti5O12/rutile‑TiO2的制备方法,包括:1)将LiOH·H2O置于二甲基甲酰胺中,搅拌混合后,加入钛酸四丁酯,干燥条件下,反应,得反应液;2)向反应液中加入去离子水,搅拌,得乳白色溶液,将乳白色溶液移至反应釜中,180‑200℃反应36‑40h,离心分离,收集沉淀,乙醇洗涤,70‑80℃真空干燥6‑8h,得产物前驱体;3)将产物前驱体置于空气氛围中,490‑700℃煅烧6‑7h,自然冷却至室温,研磨,得目标产物。不仅解决嵌锂碳材料的安全隐患问题,且提高材料的电化学性能,有利于实现LTO电极材料的商品化,推动锂离子电池负极材料新时代。

标签:
加工技术
辽宁 - 沈阳 来源:中冶有色网 2023-03-18
锂离子电池负极材料Li4Ti5O12/rutile-TiO2及其制备方法

本发明提供了一种锂离子电池负极材料Li4Ti5O12/rutile-TiO2及其制备方法,具体为:1)室温下,将LiOH·H2O置于乙醇中,搅拌混合后,加入钛酸四丁酯,干燥条件下,反应10-12h,得反应液;2)向反应液中加入去离子水,搅拌1-2min,得乳白色溶液,将所述乳白色溶液移至反应釜中,170-180℃反应34-37h,离心分离,收集沉淀,乙醇洗涤,70-80℃真空干燥6-8h,得产物前驱体;3)将所述产物前驱体置于空气氛围中,490-700℃煅烧6-7h,自然冷却至室温,研磨,得目标产物;通过该方法制备而成的锂离子电池负极材料为鳞片状尖晶石型Li4Ti5O12/rutile-TiO2复合材料,在保持LTO优良特性的前提下,不仅实现解决了嵌锂碳材料的安全隐患问题,而且尤为重要的是其鳞片状结构进一步增大了材料的比表面积,进而提高了材料的电化学性能。

标签:
加工技术
辽宁 - 沈阳 来源:中冶有色网 2023-03-18
便于电动两轮车锂电池维护的优化结构

本实用新型公开一种便于电动两轮车锂电池维护的优化结构,包括电池组壳体以及置于电池组壳体中的锂电池组,电池组壳体内部空间通过隔板分为大、小两部分,空间大的部分放置锂电池组,空间小的部分放置动力电池保护板,动力电池保护板通过螺栓安装于隔板壁上。本实用新型将动力电池保护板的位置进行优化,由上盖挪到壳体内,大大减小了电池组的体积,降低了成本,避免了开盖检查时对连接线的拉伸,保证了电池使用的安全性,提高了可靠性。

标签:
加工技术
辽宁 - 沈阳 来源:中冶有色网 2023-03-18
动力锂电池组充电管理电路

一种动力锂电池组充电管理电路,由升压电路、电压监控电路、分流控制电路构成。充电器采用能耗型分流法设计,给每只电池增加一个旁路电阻,当某单体电池高于组内其他电池时,将充电电流的全部或一部分导入旁路电阻,从而实现对各个单体电池的均衡充电,电路结构较为紧凑,分流法设计的能耗型锉电池组均衡充电器,良好地解决了电池组充电的不平衡问题,有效地防止过充现象,提高了锉电池使用的安全性,增加了电池组的充电容量,延长了锂电池组的使用寿命,控制了发热量,保证了充电器的长期稳定工作。

标签:
加工技术
辽宁 - 沈阳 来源:中冶有色网 2023-03-18
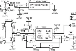
基于应变测量的动力锂离子电池火灾预警探测装置

本实用新型提供一种基于应变测量的动力锂离子电池火灾预警探测装置,涉及检测技术领域。该系统包括应变测量电路、热敏电阻测温电路,应变测量电路包括电压基准源电路、惠斯登电桥电路、差分放大电路;其中电压基准源电路包括电容C14、电容C15、电容C16,电阻R3,可调稳压芯片TL431;差分放大电路包括电阻R13、R14、R15、R18、R21、R22、R7、R16,电位器R11,运算放大器TP09;热敏电阻测温电路包括电阻R39、R36,电容C38、C36,NTC热敏电阻R35;可以实现动力锂离子电池发生热失控的早期探测,降低由于动力锂离子电池热失控发生火灾的风险,对提高动力锂离子电池的安全性能。

标签:
加工技术
辽宁 - 沈阳 来源:中冶有色网 2023-03-18
锂电池安全泄压方法
锂电池安全泄压方法 944     
 0

一种锂电池安全泄压方法,所述锂电池至少包括圆筒状的负极外壳,包括:步骤1,设置防爆安全阀:在所述负极外壳内壁上半部分设置防爆安全阀,所述防爆安全阀包括安装基体、气体通路、阻尼阀体;步骤2,气体通路关闭:常态下,所述负极外壳内气压小于阈值,所述气体通路关闭;步骤3,泄压:当负极外壳内气压大于阈值时,阻尼阀体动作,将气体通路打开,将负极外壳内的气体向上排出。

标签:
加工技术
辽宁 - 沈阳 来源:中冶有色网 2023-03-18
锂硫电池多层复合正极及其制备方法

本发明公开了一种锂硫电池多层复合正极及其制备方法,属于电化学电池领域。本发明的锂硫电池正极是由第一石墨烯薄膜层、碳/硫活性物质层、第二石墨烯薄膜层和聚合物层构成多层复合结构,实现了锂硫电池多组元一体化设计。本发明特点是将锂硫电池组元进行整体设计来实现锂硫电池的性能,其中第一石墨烯薄膜层起到集流体作用,可有效降低电池中集流体重量并提高集流体与活性电极材料有效接触,第二石墨烯薄膜层和聚合物层起到隔膜作用,相当于固体电解质层和多硫化物的阻挡层,有效增加电子及离子传输,并极大限制了多硫离子的穿梭。多层复合结构正极制备过程简单、易控,可实现大量、低成本制备,具有极大的应用价值。

标签:
加工技术
辽宁 - 沈阳 来源:中冶有色网 2023-03-18
三元低共熔溶剂体系回收锂电池正极材料LiCoO2的方法

本发明属于电池回收、低共熔溶剂领域,涉及一种三元低共熔溶剂体系回收锂电池正极材料LiCoO2的方法。本发明采用氯化胆碱、乙二醇及苯甲酸以1:(1.9~1.5):(0.1~0.5)摩尔比混合配置三元低共熔溶剂体系,配置的三元低共熔溶液粘度低,流动性好,回收成本低,对环境友好。本发明制备的三元低共熔溶剂体系可以高效快速的回收电池正极材料中的钴和锂,缩短了浸出时间,提高了钴和锂的浸出效率。

标签:
加工技术
辽宁 - 沈阳 来源:中冶有色网 2023-03-18
碳纳米管复合磷酸铁锂正极材料的制备方法

本发明属于锂离子电池正极材料技术领域,具体为一种碳纳米管复合磷酸铁锂正极材料的制备方法。将锂源、铁磷源按等摩尔比例在纯水中搅拌混合,再加入有机碳源、碳纳米管和分散剂搅拌混合,依次经过搅拌球磨机和砂磨机研磨得到前躯体浆料。前躯体浆料经过喷雾干燥造粒,得到球形前躯体粉末。将前躯体粉末置于具有保护气氛的烧结炉中进行烧结,冷却至室温经粉碎处理得到产品。该方法通过添加分散剂确保碳纳米管在水性浆料中均匀分散,采用研磨方式将长链碳纳米管打断成短链对磷酸铁锂一次颗粒进行碳包覆。有机碳源裂解形成的无定形碳与碳纳米管相结合的碳包覆产生协同作用,大幅度提高产品的倍率放电和低温性能。

标签:
加工技术
辽宁 - 沈阳 来源:中冶有色网 2023-03-18
三层碳包覆复合磷酸铁锂正极材料的制备方法

本发明属于锂离子电池正极材料技术领域,具体为一种三层碳包覆复合磷酸铁锂正极材料的制备方法。将铁磷源、锂源、有机碳源、分散剂在纯水中搅拌预分散,再经过砂磨机砂磨得到前驱体浆料,经过喷雾干燥造粒后,得到球形前驱体粉末。将前驱体粉末置于具有保护气氛的烧结炉中进行低温烧结,冷却至室温。将烧结出的产物、超导电碳黑、分散剂在纯水中分散,再次通过砂磨、喷雾造粒、烧结。最后,加入聚乙二醇、分散剂、去离子水,先通过分散、砂磨制浆,再通过喷雾造粒、烧结、粉碎得到产品。本发明使用三种碳源进行包覆制备磷酸铁锂正极材料,对比传统磷酸铁锂材料的单一碳源包覆,三种碳源包覆可以极大的提高材料自身的导电性能。

标签:
加工技术
辽宁 - 沈阳 来源:中冶有色网 2023-03-18
锂硫电池柔性高硫负载自修复正极结构及其制备方法

本发明公开了一种锂硫电池柔性高硫负载自修复正极结构及其制备方法,属于电化学电池领域。本发明锂硫电池正极结构是由石墨烯/高分子聚合物柔性泡沫、碳/硫活性物质层所构成,其中活性物质为硫,石墨烯/高分子聚合物柔性泡沫提供强度和自修复功能。本发明特点是实现了锂硫电池多组元一体化设计,保证高电化学性能的同时提高了硫的含量,实现电池的高活性物质面密度,得到的锂硫电池具有高比容量与高比能量密度的优势,同时也具有柔性和自修复的特征。本发明制备过程简单、易控,可实现大量、低成本制备,应用价值广阔。

标签:
加工技术
辽宁 - 沈阳 来源:中冶有色网 2023-03-18
真空金属热还原制取金属锂的装置及其方法

一种真空金属热还原制取金属锂的装置及其方法,该装置包括反应室和收集室,反应室是由反应室炉壳和设置在反应室炉壳内部的内衬组成,在反应室的内部安装有电阻发热体,在反应室的侧面设置有反应室炉门,反应室的下部开有孔,在反应室下面对应孔的位置安装有收集室,收集室有一个安装在反应室下部的收集室外壳,在收集室外壳内上部,反应室下面安装有冷凝器,在收集室内对应冷凝器的下面设置有收集容器,在收集室外壳的侧面开有收集室炉门,在收集室的下部设置有抽真空管口;将煅烧CaCO3生成的CaO与Li2CO3混合压块后煅烧,将生成的Li2O和CaO磨粉并与金属还原剂混合压块放入反应室在真空条件下加热进行还原反应制取金属锂。

标签:
加工技术
辽宁 - 沈阳 来源:中冶有色网 2023-03-18
稻谷壳制备锂离子电池硅-碳负极材料的熔盐电化学方法

一种稻谷壳制备锂离子电池硅‑碳负极材料的熔盐电化学方法,属于锂离子电池的领域。该制备方法将稻谷壳清洗烘干后作为原料,对其进行碳化,将碳化谷壳灰球磨成粉末,压片,烧结,以压片作为阴极,石墨棒作为阳极,在氯化钙熔盐中,高温下施加电压,恒电位电解,使稻谷壳中的二氧化硅还原为硅,还原得到的硅被谷壳中的碳包覆形成碳包覆硅的核壳结构,将压片提离熔盐冷却、清洗除去盐、盐酸酸洗、干燥,实现锂离子电池硅‑碳负极材料的制备。该方法可以制成性能优良的锂离子电池硅‑碳负极材料,环境友好、成本较低、操作简单。

标签:
加工技术
辽宁 - 沈阳 来源:中冶有色网 2023-03-18
高孔隙率锂离子电池极片及其制备方法

本发明公开一种高孔隙率锂离子电池极片及其制备方法,属于锂离子电池领域。本发明的高孔隙率锂离子电池极片的制备方法,包括以下步骤:1)按质量比例1~5:5~10:1~3:1~3称取纳米硅粉、乙炔黑、羧甲基纤维素钠、丁苯橡胶,加入适量去离子水搅拌,制备成浆料,加入15‑25%体积的0.1~0.15mol/L氯化铵溶液,并加入适量去离子水调节粘度;2)极片先在60‑100摄氏度下加热至水挥发,再于110‑140摄氏度真空干燥,将氯化铵全部去除,测得孔隙率为65‑75%;3)充放电测试表明极片的单位面积容量为8‑10mA h/cm2,循环100次容量保持率在90%以上。

标签:
加工技术
辽宁 - 沈阳 来源:中冶有色网 2023-03-18
数显锂电扳手的防侧倾卡紧机构

本实用新型公开了一种数显锂电扳手的防侧倾卡紧机构,包括数显锂电扳手主体,数显锂电扳手主体的底部安装有可动支架,可动支架的下方安装有车架,车架的侧壁对称安装有滑动座,滑动座的内腔安装有滑动杆,滑动杆的侧壁套接有弹簧,弹簧的侧壁与滑动座相接触,滑动杆的侧壁固定连接有卡轨轮轴,卡轨轮轴的外壁安装有卡轨轮。使卡轨轮与钢轨充分贴合,在数显锂电扳手主体移动时进行卡紧工作,通过卡轨轮轴和卡轨轮的使用,可以满足数显锂电扳手在钢轨表面走行,在使用时只需要进行推动设备,该结构具备卡紧功能,避免设备在钢轨上走行的过程中倾斜掉落,无需外加平衡杆且无需使用者长时间保持扶持状态,使操纵数显锂电扳手设备时更加方便。

标签:
加工技术
辽宁 - 沈阳 来源:中冶有色网 2023-03-18
面向锂离子电芯制造的设备状态监测边缘计算架构

本发明涉及锂离子单体电芯制造的设备状态体系结构,具体地说是一种面向锂离子单体电芯制造的设备状态监测边缘计算体系架构。本发明包括边缘感知层,用于管理高性能锂离子单体电芯的实际生产的过程,覆盖电极加工、电芯装配、化成测试三个主要工艺步骤;边缘接入层,用于实现设备的多方式接入,设备状态数据的预处理与存储,并发送至边缘服务层;边缘服务层,用于根据来自边缘接入层的数据进行设备状态的监测和维护,并进行生产控制,发送控制指令实现锂离子单体电芯制造的各设备操作。本发明实现了数据的处理和过滤,减轻了网络的流量压力,减少从设备到边缘服务层的数据流量,大大提高了设备状态监测和维护的效率。

标签:
加工技术
辽宁 - 沈阳 来源:中冶有色网 2023-03-18
溴化锂机组换热管的清洗装置

本实用新型公开了一种溴化锂机组换热管的清洗装置,涉及溴化锂机组配件领域,针对现有的溴化锂机组换热管外表面复杂难以清洗的问题,现提出如下方案,其包括装置外壳,所述装置外壳的顶面开设有加热管槽,且所述装置外壳的内部开设有转机槽,所述转机槽的内部固定安装有转机,且所述转机输出端固定安装有第一转轴,所述转机槽的一侧开设有齿轮槽,且所述齿轮槽的内部转动安装有第一齿轮,所述第一齿轮的圆周外壁啮合有齿链。本实用新型结构新颖,且该装置设置有伸缩杆、夹板底座和夹板,可以适用于不同长度和口径的换热管,该装置适用性强,且操作简单,该装置设置可以使换热管和毛刷同时转动,可以有效的对结构复杂的换热管外表面进行清理。

标签:
加工技术
辽宁 - 沈阳 来源:中冶有色网 2023-03-18
防过充锂电复合隔膜及其制备方法

本发明涉及锂离子电池隔膜及其制备领域,特别是一种防过充锂电复合隔膜及其制备方法。该复合隔膜包括基膜和分布在基膜三维结构内部的防过充导电聚合物,其中基膜为具有发达孔道结构的多孔膜,导电聚合物是通过原位聚合法附着到基膜的网络孔中,其制备步骤包括多孔基膜表面预处理、配置导电聚合物单体溶液、基膜吸附聚合物单体及单体聚合、复合膜后处理等步骤,最终获得本发明的具有防过充功能的复合锂电隔膜。本发明的隔膜具有物理、化学性能稳定,孔径尺寸可调等优点,可最大限度防止电池在使用中发生过充危害,在锂离子电池中具有良好的应用前景。本发明的制备工艺简单易行,成本低廉,环境友好。

标签:
加工技术
辽宁 - 沈阳 来源:中冶有色网 2023-03-18
具有过充保护功能的锂离子电池隔膜及其制备方法

本发明涉及锂离子电池隔膜及其制备领域,具体为一种具有过充保护功能的锂离子电池隔膜及其制备方法,适用于存在过充隐患的锂离子电池。该电池复合隔膜包括基膜和导电聚合物,所述基膜采用高孔隙率的聚烯烃微孔膜、无纺布或纤维素隔膜等商业化隔膜,所述导电聚合物为电压敏感型材料且具有可逆电化学掺杂/脱杂特性,制备过程通过浸渍的方法将可溶性的导电聚合物浸入到基膜的孔隙中。装有该隔膜的电池一旦过充,电压迅速上升至聚合物的氧化掺杂电势,聚合物因发生氧化掺杂而逐步转变为电子导体,形成电池内部微短路,消耗充电电流;过充停止后,电池电压下降,聚合物发生可逆的脱杂反应并转变为绝缘态,从而实现电池可逆的过充保护。

标签:
加工技术
辽宁 - 沈阳 来源:中冶有色网 2023-03-18
熔盐电化学法回收锂电池正极材料中钴元素的方法

一种熔盐电化学法回收锂电池正极材料中钴元素的方法,属于过渡金属元素回收与再利用技术领域。该方法为:1)将锂电池进行放电拆解,将正极材料粉碎,加入浸出液,50~80℃搅拌10~60min,过滤;2)向滤液中滴加NaOH水溶液,pH为4.7~8时,过滤;向一次滤液中滴加NaOH水溶液,pH为9.2~10.0时,抽滤,得到沉淀,干燥、研磨,压片,灼烧,得到电极压片;3)用泡沫镍包裹氧化钴电极压片与钼丝连接为阴极,石墨棒与不锈钢丝连接为阳极;4)将熔盐原料加热至熔化温度,阴极和阳极插入熔盐中,施加电压,电解后,阴极取出,冷却,超声波振荡清洗,得到钴。采用本方法回收废旧锂电池正极材料中的钴元素具有低成本、高效,操作简单的优点。

标签:
加工技术
辽宁 - 沈阳 来源:中冶有色网 2023-03-18
膨化热解制备石墨烯/氧化钴锂电池负极材料的方法

本发明属于纳米材料和能源材料的交叉技术领域,涉及到一种膨化热解法制备石墨烯负载纳米氧化钴新型锂电池负极材料的方法。其特征是先以传统的Hummers法制备氧化石墨,再通过膨化热解固相工艺制备石墨烯负载纳米氧化钴复合材料。本发明的效果和益处是实现了石墨烯负载纳米氧化钴复合材料的大量制备,有效实现氧化钴和石墨烯复合化,与石墨烯界面结合良好且分布均匀,利用材料复合技术发挥组成材料的各自优点,克服单一材料的缺陷,研制的石墨烯负载纳米氧化钴新型锂电池负极材料具有充放电容量高、循环寿命长和倍率性能好的优点,大大优于充放电容量低的石墨烯和循环稳定性差的氧化钴,是一种非常具有应用价值的锂电池负极材料。

标签:
加工技术
辽宁 - 沈阳 来源:中冶有色网 2023-03-18
锂电池铝塑膜外层胶黏剂树脂及其制备和应用

本发明属于有机合成领域,涉及一种高分子聚合的技术,具体涉及一种锂电池铝塑膜外层胶黏剂树脂及其制备和应用。锂电池铝塑膜胶黏剂树脂为溶剂型双组分粘合剂树脂,其由作为组分A的多羟基的环氧扩链的聚酯和作为组份B的多异氰酸酯组成;所述组份A和组分B质量比为1:2‑20:1。本发明制备的胶黏剂用于金属铝箔和PA膜、PP膜的粘接,制得的铝塑膜具有较好的柔韧性能,抗拉伸性能,耐水解性、耐热、粘结性和抗冲击性能。本发明制备的胶黏剂产品,可完全满足锂电池铝塑膜胶黏剂的应用性能要求。

标签:
加工技术
辽宁 - 沈阳 来源:中冶有色网 2023-03-18
铝锂合金化铣溶液
铝锂合金化铣溶液 739     
 0

本发明涉及一种铝锂合金化铣溶液,其特征在于:将NaOH?140~180g、Na2S?13~22g、三乙醇胺40~50g、Al3+?19~60g与余量的水制成1000ml的溶液。用该化铣溶液化铣出的铝锂合金表面精度高,化铣过渡区无缺陷,完全满足技术要求。

标签:
加工技术
辽宁 - 沈阳 来源:中冶有色网 2023-03-18
军用纯电动汽车锂离子电池低温环境宽线金属膜加热装置

本发明公开了一种军用纯电动汽车锂离子电池低温环境宽线金属膜加热装置,包括水平设置的锂离子电池,所述锂离子电池前后两侧均安装有宽线金属膜设备,所述宽线金属膜设备前侧有半导体温差设备,所述半导体温差设备顶部插接有四个导管,通过铜线、铝基板、铜模等结构之间的相互配合,可实现对低温环境下的动力电池进行加热,并且,由于宽线金属膜设备结构简单安装方便,可靠性高,只需要将宽线金属膜设备直接安装在电池单体两侧即可,不需要对电池箱的结构进行大的改动,可大幅降低加热能耗。

标签:
加工技术
辽宁 - 沈阳 来源:中冶有色网 2023-03-18
基站锂电池智能恒温防盗箱

本实用新型属于基站锂电池技术领域,公开一种基站锂电池智能恒温防盗箱,包括箱体、箱门和锂电池组,锂电池组安装在箱体的内部,箱门贴合在箱体的开口侧,箱体的内部下方设置有恒温箱,恒温箱包括U形箱、盖板、支撑网和接线板,盖板通过螺栓盖接在U形箱的上侧,盖板均匀嵌接有风扇,盖板嵌接有温度传感器,温度传感器与风扇错位安装,支撑网固定安装在U形箱的内部下端,支撑网的上侧固定安装有电阻丝,接线板固定安装在U形箱靠近箱门的一侧。本实用新型能够给锂电池提供一个独立的密闭空间,保证锂电池在最佳的环境温度下使用,提高使用寿命和工作效率,且安装方便、功耗低。

标签:
加工技术
辽宁 - 沈阳 来源:中冶有色网 2023-03-18
上一页 23 24 25 26 27 ... 33 下一页
共33页    到第

中冶有色为您提供最新的辽宁沈阳有色金属加工技术理论与应用信息,涵盖发明专利、权利要求、说明书、技术领域、背景技术、实用新型内容及具体实施方式等有色技术内容。打造最具专业性的有色金属技术理论与应用平台!

全国热门有色金属设备推荐
展开更多 +
全国热门有色金属技术推荐
展开更多 +

 

江西省隆恩特环保设备有限公司
宣传

报名参会
更多+

报告下载

有色专家
更多+

广东省科学院资源利用与稀土开发研究所
教授
江西理工大学
副校长/教授
江西理工大学
教授
中国矿业大学
副院长/教授
中南大学
教授、博士生导师
赤泥综合利用研究报告2025
推广

热门技术
更多+

推荐企业
更多+

福建省金龙稀土股份有限公司
宣传

发布

在线客服

公众号

电话

顶部
咨询电话:
010-88793500-807