青岛垚鑫智能科技有限公司
宣传

位置:中冶有色 >

有色技术频道 >

分类:
全部
矿山技术
冶金技术
材料制备及加工技术
环境保护技术
分析检测技术
 
全部
功能材料技术
复合材料技术
新能源材料技术
合金材料技术
加工技术
地区:
全部
北京
天津
上海
重庆
河北
山西
辽宁
吉林
黑龙江
江苏
浙江
安徽
福建
江西
山东
河南
湖北
湖南
广东
海南
四川
贵州
云南
陕西
甘肃
青海
内蒙
广西
西藏
宁夏
新疆
其他
其他
展开
 
全部
南京
无锡
徐州
常州
苏州
南通
连云港
淮安
盐城
扬州
镇江
泰州
宿迁

江苏有色金属材料制备及加工技术理论与应用

免费发布技术信息>>
导电聚合物碳硫正极
导电聚合物碳硫正极 1115     
 0

本发明公开了一种导电聚合物碳硫正极,所述正极包括活性浆料层和集流体,其中,活性浆料层由粘结剂和活性材料组成,具体地,活性材料为改性聚苯胺纳米纤维/多孔炭/硫复合材料,该复合材料中聚苯胺纤维为盐酸和金属离子Mn共掺杂聚苯胺纤维,其附着缠绕生长于多孔炭颗粒表面,多孔炭颗粒与聚苯胺纤维均匀缠绕分布,能有效结合聚苯胺比能量高和多孔炭导电性和循环稳定性好的优点,所述复合材料可广泛应用于二次电池体系。

标签:
复合材料
江苏 - 南京 来源:中冶有色网 2023-03-18
纳米羟基磷灰石/壳聚糖的制备方法

本发明涉及一种纳米羟基磷灰石/壳聚糖复合材料的制备方法,将纳米羟基磷灰石与壳聚糖的乙酸溶液进行均匀混合后,将混合物与液体石蜡混合,再加入乳化剂span80(山梨糖醇酐油酸酯),待体系充分乳化后,再加入戊二醛进行交联反应,所得悬浮液经离心分离、洗涤真空干燥后收集,即得到纳米羟基磷灰石/壳聚糖复合材料。本发明所提供的纳米羟基磷灰石/壳聚糖复合材料的反相微乳液制备方法,所得产品颗粒宽度及长径均在纳米尺度范围内,产品形貌规则、结晶性好。该方法制备工艺简单,成本低廉,适于批量生产,在生物医学领域有着重要的应用价值。

标签:
复合材料
江苏 - 无锡 来源:中冶有色网 2023-03-18
锂离子电池用碳包覆锗复合负极材料及其制备方法与应用

本发明公开了一种锂离子电池用碳包覆锗复合负极材料及其制备方法与应用。所述的碳包锗复合材料(Ge@C)的制备方法为:(1)将0.4 g三嵌段聚合物(F127)在20 mL去离子水中分散0.1 g商业二氧化锗(GeO2);(2)0.02~0.04 g乙炔黑分散于上述分散液中,冷冻干燥后得到黑色前驱体;(3)将前驱体在惰性气氛下煅烧,获得Ge@C复合材料。本发明制得的Ge@C复合材料可应用为锂离子电池负极材料,碳层结构能减缓锗颗粒在充放电过程中的体积变化,提高材料的导电性和电化学性能。本发明首次发现F127可作为分散剂在水中分散GeO2多晶微粒。该制备方法绿色环保,工艺操作简单,产物可规模制备,利于工业化生产。

标签:
复合材料
江苏 - 镇江 来源:中冶有色网 2023-03-18
阻燃尼龙组合物及其制备方法和应用

本发明公开了一种阻燃尼龙复合材料,按重量份计,包括以下组分:脂肪族聚酰胺树脂50份;溴化聚苯乙烯15‑30份;水滑石15‑30份;聚四氟乙烯6‑15份,以阻燃尼龙复合材料的总重量计,游离溴的含量≤26ppm。本发明通过选取游离溴含量低的溴化聚苯乙烯代替其他种类的溴系阻燃剂、配合IPT改善剂水滑石和聚四氟乙烯,在赋予复合材料达到V0阻燃等级的同时,进一步提升其耐电弧性,使IPT达到≥900V水平,进一步扩展其在光伏、储能等领域的应用。

标签:
复合材料
江苏 - 苏州 来源:中冶有色网 2023-03-18
新型高强度氧化物纤维预制体的制备方法

本发明属于陶瓷基复合材料制备技术领域,具体提供一种新型高强度氧化物纤维预制体的制备方法。本发明的一种新型高强度氧化物纤维预制体,包括:氧化铝纤维预制体、LaPO4界面涂层及SiC纳米线增强体组成。制备方法包括以下步骤:将氧化铝纤维编织成预制体,经溶胶‑凝胶法制备LaPO4界面后,以化学气相渗透法制备SiC纳米线得到高强度氧化物纤维预制体。本发明提供一种以SiC纳米线增强的具有足够损伤容限的适当弱结合LaPO4界面,为基体裂纹偏转、纤维与基体脱粘拔出等耗能方式提供了可能,有利于提高复合材料的断裂功和断裂应变,能满足氧化物陶瓷基复合材料对高性能纤维预制体的需求。

标签:
复合材料
江苏 - 南京 来源:中冶有色网 2023-03-18
二氧化硅碳纤维复合吸波材料的制备方法

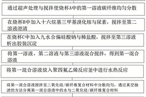
本发明公开了一种二氧化硅/碳纤维复合吸波材料的制备方法,涉及电磁波吸收材料技术领域,在烧杯中A中加入去离子水,再向烧杯A中加入碳纤维;通过超声处理与搅拌使烧杯A中的第一溶液碳纤维均匀分散;在烧杯B中加入十六烷基三甲基溴化铵与尿素,搅拌至第二溶液澄清;在烧杯C中加入九水合偏硅酸钠与稀盐酸,搅拌至第三溶液析出胶状沉淀;将第一、第二、第三溶液混合搅拌,得到第一混合溶液;将第一混合溶液放入反应釜中进行水热反应;将第一混合溶液搅拌至二氧化硅/碳纤维复合材料,通过真空抽滤的方法分离第一混合溶液中的水与二氧化硅/碳纤维复合材料;将得到的复合材料放入真空干燥箱,得到最终的二氧化硅/碳纤维复合吸波剂材料。

标签:
复合材料
江苏 - 南京 来源:中冶有色网 2023-03-18
制备二维超薄硅片负载银纳米颗粒的方法

本发明公开了一种制备二维超薄硅片负载银纳米颗粒的方法,所述方法包括以下步骤:(1)将硅化钙置于浓盐酸中反应,过滤、洗涤、真空干燥得到Si6H6纳米片;(2)将硝酸银溶于能和Ag+形成络合作用的胺中,配成硝酸银胺溶液;(3)将Si6H6纳米片超声分散在有机溶剂中,加入硝酸银胺溶液,反应、过滤、洗涤,即得到二维超薄硅片表面负载银纳米颗粒的复合材料。该方法首先采用浓盐酸和层状化合物硅化钙反应生成Si6H6纳米片,然后加入到硝酸银和胺的络合物中,一步反应得到二维超薄硅片表面负载银纳米颗粒复合材料,步骤简洁,易于操作,制得的复合材料在高倍率锂离子电池领域有潜在的应用。

标签:
复合材料
江苏 - 盐城 来源:中冶有色网 2023-03-18
铜碳催化剂在锂-二氧化碳电池中的应用

本发明公开了铜碳催化剂在锂‑二氧化碳电池中的应用,属于锂二氧化碳电池技术领域,将一维碳基材料负载纳米金属类型的高效催化剂用于锂‑二氧化碳电池的正极,根据使用需要制备一维碳基材料负载纳米金属类型的高效正极催化剂,通过静电纺丝法,使其形成完整的锂二氧化碳电池正极复合材料;所述复合材料具有大比表面积、高孔隙率和良好的导电性,及石墨化后形成的碳纤维还具有高含氮量这一特点,所述复合材料组成的储能电池展现出90%的高库伦效率、1.35 V的低过电势和269圈的稳定循环的优点,有望成为可取的长距离输电储能设备。

标签:
复合材料
江苏 - 南京 来源:中冶有色网 2023-03-18
风电叶片根部的预制件及其生产方法

本发明涉及风电叶片零部件制造技术领域,具体涉及一种风电叶片根部的预制件,包括复合材料主体,复合材料主体垂直于长度方向的截面外轮廓为矩形,且自端部的中心位置处向内缩进形成至少具有一级圆柱体台阶结构的腔体,且当圆柱体台阶结构设置有两级及以上时,各级圆柱体台阶结构同轴设置,且直径自外向内依次减小;螺套,螺套至少部分嵌入腔体内,嵌入部分的外轮廓与腔体的内轮廓贴合,且与腔体在一级圆柱体台阶结构上通过螺纹结构连接。本发明中,通过包覆式结构和螺纹连接的方式可有效提高复合材料主体与螺套的连接质量以及根部螺栓的承载能力,保证产品的使用寿命和安全。

标签:
复合材料
江苏 - 常州 来源:中冶有色网 2023-03-18
桥墩防撞系统及其制作方法

本发明提供一种桥墩防撞系统制作方法,它包括:步骤一:按节段的外形尺寸与结构制作成型模具;步骤二:在模具表面铺设纤维材料;步骤三:在纤维材料上放置增强材料;步骤四:制作骨架;步骤五:将骨架分别放置在增强材料两端,骨架自增强材料端部向里延伸;步骤六:使用真空导流工艺将纤维材料、增强材料以及骨架成型为一体,制得节段;步骤七:将多个节段连接形成桥墩防撞系统。制作过程具有便利、灵活、经济以及实用等优点。本发明还提供一种桥墩防撞系统,它由多个节段相连接而成,每个节段包括截面为圈状的复合材料筒体和骨架,复合材料筒体两端分别镶嵌有骨架,骨架自复合材料筒体端部向里延伸。制得的节段更为轻巧,便于安装和维护。

标签:
复合材料
江苏 - 常州 来源:中冶有色网 2023-03-18
泡沫碳外表面密封层的制备方法

一种泡沫碳外表面密封层的制备方法,其特征在于,将SiO2、ZrO2、TiO2陶瓷粉末按照1∶(0.1~0.5)∶(0~0.5)的摩尔比球磨混合均匀,然后配制混合陶瓷粉末浓度为2~10g/L的悬浮液,采用电泳沉积在泡沫碳外表面沉积混合陶瓷粉末;将聚丙烯酸钠溶液、无水乙醇、硅溶胶按照1∶(1~5)∶(10~20)的质量比混合均匀,得到的混合胶液均匀地涂抹于电泳沉积后的泡沫碳材料外表面,然后在真空环境下,200~300℃热处理,重复步骤(6)3~8次,即可在泡沫碳外表面得到均匀致密的密封层材料。本发明具有的优点:1、密封层主要为氧化物组成,提高复合材料高温抗氧化能力;2、复合材料内部达到真空,提高复合材料的高温隔热性能;3、制备温度低,工艺简捷,周期短。

标签:
复合材料
江苏 - 南京 来源:中冶有色网 2023-03-18
高模量耐高温双马来酰亚胺树脂组合物

本发明是一种高模量耐高温双马来酰亚胺树脂组合物。该双马来酰亚胺树脂组合物由双马来酰亚胺单体、氰基树脂、乙烯基苯胺、烯丙基类化合物、肟类促进剂和咪唑类促进剂组成。采用肟类和咪唑类双促进剂体系,可以起到协同促进的奇效,将固化温度降低到200℃,无需进行后固化处理,其玻璃纤维复合材料玻璃化转变温度可以达到370℃,扩大了双马来酰亚胺在低温固化高温使用复合材料、胶黏剂和漆等方面的使用优势。另外其浇注体拉伸模量可以达到5.3GPa,提高了复合材料的抗压强度,为在鱼雷和海底输油管路等需要高模量树脂的应用方面提供了新的选材。

标签:
复合材料
江苏 - 镇江 来源:中冶有色网 2023-03-18
低密度复合金属材料
低密度复合金属材料 938     
 0

本发明公开了一种低密度复合金属材料,包括从下而上依次排列的复合金属基体层、铝合金材料层及高分子材料层,所述复合金属基体层是以钛合金为基体材料、碳化硅为金属复合材料混合而成,所述铝合金材料层中铝合金为主体复合材料,并且铝合金所占重量百分比为65~70%,所述高分子材料层是以铜合金为主体复合的复合材料,并且所述铜合金占重量百分为50~65%。通过上述方式,本发明一种低密度复合金属材料,具有低密度、高强度、高模量、耐磨、耐腐蚀等优点,制备工艺简单,成本低廉。

标签:
复合材料
江苏 - 苏州 来源:中冶有色网 2023-03-18
便于休息的纳米功能面料衣服

本发明涉及一种便于休息的纳米功能面料衣服,包括服装本体(1),服装本体(1)上带有两个衣袖(2),两个衣袖(2)在前臂的内侧设置有一圈夹层(3),夹层(3)中放置有气囊,衣袖(2)内侧设置有拉链(4),拉链(4)的下方为气囊的进出气口。所述服装本体由面料制成,所述面料分为两层,第一层为织物单元,第二层为纳米复合材料薄膜单元,纳米复合材料薄膜单元贴覆在织物面料单元的表面,并与织物面料单元合为一体,所述纳米复合材料薄膜单元由纳米氧化物粉体与成膜材料复合而成。本发明可以作为睡垫使用。本发明透气性好、耐洗刷。

标签:
复合材料
江苏 - 无锡 来源:中冶有色网 2023-03-18
锂离子电池用纳米多孔氧化物电极材料

本发明公开了一种锂离子电池用纳米多孔氧化物电极材料,包括C骨架增强纳米多孔SnO2复合材料,其制备方法具体如下:(1)将乙二醇、乙醇和甲醇混合,加入亚锡盐,制成亚锡盐前驱溶液;(2)将草酸加入亚锡盐前驱溶液中,搅拌混合均匀,得到草酸亚锡前驱体;(3)将草酸亚锡前驱体在空气中进行煅烧,获得纳米多孔SnO2材料;(4)将纳米多孔SnO2材料与葡萄糖溶液混合,并在45-85℃水浴条件下反应3-6小时,得到C骨架增强纳米多孔SnO2的前驱体;(5)将C骨架增强纳米多孔SnO2的前驱体在保护气氛下煅烧,得到C骨架增强纳米多孔SnO2复合材料;本发明产品用于动力锂离子电池和储能锂离子电池用的纳米多孔氧化物及其复合材料, 该类材料的特征在于高比容量、循环稳定性好,倍率性能优异。

标签:
复合材料
江苏 - 镇江 来源:中冶有色网 2023-03-18
消能装置及其制作方法
消能装置及其制作方法 1091     
 0

本发明公开了一种消能装置及其制作方法,所述消能装置包括外壳、复合材料和至少一个混凝土模块,所述外壳将复合材料和混凝土模块包裹成一个整体,所述混凝土模块的内部设有若干个球,所述复合材料将至少一个混凝土模块包裹成一个整体。该消能装置中混凝土模块中设有的若干个泡沫球混凝土中形成了腔体,使得所述混凝土模块形成了蜂窝状,具有良好形变消能能力,同时使得混凝土模块的密度减小。

标签:
复合材料
江苏 - 常州 来源:中冶有色网 2023-03-18
石墨烯抗菌剂及其制备方法和应用

为克服现有技术中石墨烯抗菌材料出现团聚脱落、易流失,难以使用的问题,本申请提供一种石墨烯抗菌剂及其制备方法和应用;一种石墨烯抗菌剂,包括固定材料、羟基改性石墨烯复合材料,所述固定材料为水性高分子树脂;所述羟基改性石墨烯复合材料包括羟基改性石墨烯、无机氧化物和/或氢氧化物,所述无机氧化物和/或氢氧化物附着于所述羟基改性石墨烯的表面;本申请提供的石墨烯抗菌剂,羟基官能团能有效的固定无机氧化物和/或氢氧化物,可以有效抑制石墨烯的团聚,进一步提升抗菌效果;固定材料能够将羟基改性石墨烯复合材料牢固附着在基材表面,形成长效抗菌层,产生持久稳定的抗菌效果。

标签:
复合材料
江苏 - 苏州 来源:中冶有色网 2023-03-18
正极材料及其制备方法和磷酸铁锂电池及其制备方法

本发明涉及一种磷酸铁锂电池材料领域,具体地,公开了一种正极材料及其制备方法和磷酸铁锂电池及其制备方法。所述正极材料包括正极活性物质和第一溶剂;且所述正极活性物质包括铁锂复合材料、粘结剂和导电剂;其中,所述铁锂复合材料包括磷酸铁锂和铁酸锂。所述制备方法包括:将铁锂复合材料、聚偏氟乙烯、石墨烯和第一溶剂混合后制得。所述磷酸铁锂电池包括上述所述的磷酸铁锂电池正极材料。所述磷酸铁锂电池包括根据上述所述的磷酸铁锂电池正极材料,以及负极材料。通过上述设计,实现了循环性能优良、加工性能好、成本优势高、安全性能高的效果。

标签:
复合材料
江苏 - 南通 来源:中冶有色网 2023-03-18
两步法制备氧化镍/四氧化三钴/氮掺杂碳点超薄纳米片电极材料及其应用

本发明属于纳米复合材料制备技术领域,涉及一种两步法制备氧化镍/四氧化三钴/氮掺杂碳点超薄纳米片电极材料,包括:将醋酸镍、醋酸钴和氮掺杂碳点分散于去离子水中搅拌均匀成混合溶液;然后置于反应釜中,170~190℃反应8~12 h,冷却至室温,分离洗涤、烘干,得到前驱体;最后置于管式炉中,在惰性气氛中升温至300~400℃,煅烧1~3 h,冷却后即得。本发明还将所制得的复合材料,应用于超级电容器的电极。本发明操作工艺简单,原料廉价,易于工业化实施。所制备的复合材料厚度仅为几纳米,具有超高电容特性,在1 A/g时,其比电容1775 F/g,在充电‑放电10000次循环后依然具有良好稳定性,同时具有优异的电容性能,在超级电容器领域具有很好的应用前景。

标签:
复合材料
江苏 - 镇江 来源:中冶有色网 2023-03-18
工业铁矿废渣利用的吸波材料制备方法

本发明提供一种工业铁矿废渣利用的吸波材料及其制备方法;所述方法:铁尾矿的焙烧磁选;铁尾矿/二氧化钛复合材料的制备;铁尾矿/二氧化钛/聚吡咯复合材料的制备。本发明充分利用了工业废渣,具有环保意义,且制备工艺简单、制备过程中无有害物质释放,无二次污染,附加价值高;本发明充分利用复合材料的协同效应和电磁参数可调的优点,将不同吸收频带、不同损耗机制的材料进行多元复合,可实现宽频、轻质、强吸收、微波红外多波段电磁波吸收兼容的目标。此外,本发明可缓解铁尾矿堆积而造成的环境污染问题,可为铁尾矿向高附加值产品的转化提供一条可行的途径。

标签:
复合材料
江苏 - 泰州 来源:中冶有色网 2023-03-18
用于测量通电交流直导线的差分电流传感器

一种用于测量通电交流直导线的差分电流传感器,包括两个敏感单元、固定块;所述敏感单元包括磁致伸缩/压电复合材料、高度调整框、底板、偏置片、垫块、信号输出线、导线;偏置片设置在高度调整框一端,底板设置在另一端,三者形成一个密闭空腔;磁致伸缩/压电复合材料设置在密闭空腔内,底板上固定有垫块;磁致伸缩/压电复合材料包括上下两层的磁致伸缩材料和位于中层的压电材料;压电材料上设有信号输出线和导线;两个敏感单元的压电材料通过导线相连;偏置片采用磁性材料;高度调整框、底板、垫块、固定块均采用非金属材料;所述固定块设置在两个敏感单元,且两个敏感单元相对固定块对称布置。本发明可对通电交流直导线中进行精确测量。

标签:
复合材料
江苏 - 南京 来源:中冶有色网 2023-03-18
功能化石墨烯-凹凸棒复合纳米材料、制备方法及其应用

本发明公开了一种功能化石墨烯‑凹凸棒纳米复合材料、制备方法及其应用。其步骤为:用硅烷偶联剂改性处理氧化石墨烯获得功能化氧化石墨烯;将功能化氧化石墨烯与凹凸棒纳米粒子混合,加热反应后得到功能化石墨烯‑凹凸棒纳米复合材料;将该复合材料作为润滑油添加剂与润滑油按一定比例混合进行摩擦磨损实验,极少的添加量就能降低摩擦系数,起到减摩抗磨的效果,同时还有智能修复作用。本发明在润滑油中具有优异的长期稳定性和分散性,并且工艺简单、性价比高,原料易得;本发明制备的润滑油添加剂具有良好的减摩抗磨的润滑性能和修复功能,同时石墨烯的高导热性对润滑作用也能产生有益影响。

标签:
复合材料
江苏 - 南京 来源:中冶有色网 2023-03-18
相变调温硅藻组合物、相变调温硅藻板及该相变调温硅藻板的制作方法

本发明提供了一种相变调温硅藻组合物、相变调温硅藻板及该相变调温硅藻板的制作方法。该相变调温硅藻组合物包括相互独立的料浆A、料浆B和粘合剂,料浆A包括:硅藻土相变复合材料、第一钙质材料、第一填料和水,硅藻土相变复合材料为负载有有机相变材料的修饰硅藻土,修饰硅藻土为以氨基表面修饰的焙烧硅藻土,且硅藻土相变复合材料的相变温度为20~28℃,相变潜热≥75J/g;料浆B包括:硅藻土、第二钙质材料、活性氧化镁、第二填料和水。采用上述相变调温硅藻组合物所形成的相变调温硅藻板,有效避免了相变材料的泄漏,且所形成的硅藻板结构不同于现有技术采用专用的封装容器对相变调温材料进行封装的结构,因此,其应用范围较广。

标签:
复合材料
江苏 - 苏州 来源:中冶有色网 2023-03-18
ZnO-In2O3纳米半导体晶体气敏材料制备方法

一种ZnO-In2O3纳米半导体晶体气敏材料制备方法,属于无机纳米半导体复合材料。步骤为:首先以六水硝酸锌(Zn(NO3)2·6H2O)、4.5水硝酸铟(In(NO3)3·9/2H2O),以及聚乙烯吡咯烷酮(Polyvinylpyrrolidone?PVP)为原料,其中硝酸锌和硝酸铟分别作为锌源和铟源,PVP增加溶液的粘度,并用乙醇、N,N-二甲基甲醛(DMF)作为溶剂,通过静电纺丝方法以及后续热处理过程制备出ZnO–In2O3纳米复合纤维;其次,以ZnO-In2O3复合纳米纤维作为晶种,在锌氨溶液环境下进行水热处理,在ZnO-In2O3纤维表面生长氧化锌晶体得到松枝形貌ZnO-In2O3纳米复合材料;最后,以松枝形貌ZnO-In2O3纳米复合材料作为基础材料组装成气敏元件。优点:能耗低、无污染,制备使用的设备简单,反应过程条件温和,稳定性好。具有类似PN型半导体异质结结构,灵敏度高,恢复时间短。

标签:
复合材料
江苏 - 徐州 来源:中冶有色网 2023-03-18
采用组合式结构的大尺寸大口径圆桶状容器

一种采用热塑复合材料制作的大尺寸口径圆桶状容器,由桶身(1)、结构连接密封条(2)、桶底(3)组成,其特征在于:所述的结构连接密封条(2)置于桶身(1)和桶底(3)之间,通过热熔焊接将桶身(1)和桶底(3)成为一体。本发明,厚度和重量均远小于传统的滚塑成型的纯塑料桶,同时有玻纤增强的复合材料在表层能够在受到外力冲击时表面出现出纤维的韧性和刚性,且耐冲击和耐腐蚀性都优于传统塑料,方便运输和储存,制作效率高,适合大批量生产。

标签:
复合材料
江苏 - 镇江 来源:中冶有色网 2023-03-18
用于五轴联动数控机床的刀具

本发明公开一种用于五轴联动数控机床的刀具,所述用于五轴联动数控机床的刀具通过树脂基复合材料、高合金耐磨铸铁和铜合金组合而成,所述树脂基复合材料为玻璃纤维、碳纤维、玄武岩纤维或芳纶,所述的树脂基复合材料占用于五轴联动数控机床的刀具总体分量的34%-38%,所述的高合金耐磨铸铁占用于五轴联动数控机床的刀具总体分量的15%-18%,所述的铜合金占用于五轴联动数控机床的刀具总体分量的46%-50%。本发明提供一种用于五轴联动数控机床的刀具,具有优良的导电性﹑导热性﹑延展性和耐蚀性的优点。

标签:
复合材料
江苏 - 苏州 来源:中冶有色网 2023-03-18
增强混凝土及其制备方法

本发明主要克服混凝土抗压强度低、抗折强度差的不足,提供了一种制备工艺简单的增强混凝土的制备方法,该增强混凝土具有轻质、高强、高韧的优点,有望未来直接应用于批量化的工业生产,本发明的目的在于提供一种增强混凝土,包括以下重量份的组分:水泥11.98~12.80份,粉煤灰1.50~1.82份,矿粉1.1076~1.1143份,水4.79~4.97份、砂22.29~22.45份,石30.9~31.9份,碳纤维复合材料0.368~1.389份,碳纤维复合材料包含环氧树脂与碳纤维,其中环氧树脂重量占碳纤维复合材料重量的30%~33%。

标签:
复合材料
江苏 - 连云港 来源:中冶有色网 2023-03-18
用于超级电容器中无支撑电极的增强型碳纳米管巴基纸及其制备方法

用于超级电容器中无支撑电极的增强型碳纳米管巴基纸及其制备方法。本发明公开了一种新的增强型碳纳米管巴基纸复合材料及其制备方法,分别通过电化学脉冲聚合和真空抽滤浸渍的方法,在碳纳米管巴基纸上实现导电聚合物和热固性树脂在纳米管束表面同轴共包覆,从而制备出增强型单壁碳纳米管巴基纸复合材料。这种材料既保持了巴基纸的网络结构以及高导电性和电化学性能,又具有优良的力学性能。结果表明,本发明的增强型碳纳米管巴基纸复合材料可以满足超级电容器中无支撑电极对电极材料小型化和轻量化的需要,为各种便携式电子能源设备的快速发展提供材料支持。

标签:
复合材料
江苏 - 南京 来源:中冶有色网 2023-03-18
复合结构防弹材料及其制备方法

本发明公开一种复合结构防弹材料及其制备方法,其特征在于包括五层材料,由表及里依次为聚碳酸酯或纤维复合材料组成的防崩落层、板或颗粒陶瓷元件组成的陶瓷层、TC4钛合金或纤维复合材料组成的碰撞层、超高分子量聚乙烯纤维无纬布或泡沫铝与超高分子量聚乙烯纤维无纬布组成的吸能反弹层、TC4钛合金或纤维复合材料组成的抵抗层,各层之间采通过粘结剂粘接,面密度为60~90kg/m2。该复合结构防弹材料具有低容重、高抗弹性能,且能抗多发弹的优点,可作为7.62mm及其以上中小型口径穿甲燃烧弹的防护材料,也可以作为舰船甲板、盾牌。

标签:
复合材料
江苏 - 南京 来源:中冶有色网 2023-03-18
改性锯末的方法
改性锯末的方法 836     
 0

本发明公开了一种改性锯末的方法,包括如下步骤:(1)将锯末在碱性硅源溶液中浸泡处理,得碱处理锯末;(2)在步骤(1)所得碱处理锯末中,边搅拌边加入钙源,钙源加入完成后,继续搅拌反应,然后洗涤、干燥,得水化硅酸钙改性锯末。本发明的改性方法通过在锯末表面包覆具有早强作用的水化硅酸钙,获得的水化硅酸钙改性锯末能够为水泥水化提供形核位点,加快水泥水化,促进锯末水泥基复合材料的强度发展;而且,包覆锯末的水化硅酸钙能够强化锯末与水泥基体的界面过渡区,从而在提高锯末水泥基复合材料的强度的同时减少水泥基体中碱性孔溶液对锯末的侵蚀,提高锯末水泥基复合材料的耐久性。

标签:
复合材料
江苏 - 南京 来源:中冶有色网 2023-03-18
上一页 2014 2015 2016 2017 2018 ... 2585 下一页
共2585页    到第

中冶有色为您提供最新的江苏有色金属材料制备及加工技术理论与应用信息,涵盖发明专利、权利要求、说明书、技术领域、背景技术、实用新型内容及具体实施方式等有色技术内容。打造最具专业性的有色金属技术理论与应用平台!

全国热门有色金属设备推荐
展开更多 +
全国热门有色金属技术推荐
展开更多 +

 

江西省隆恩特环保设备有限公司
宣传

报名参会
更多+

报告下载

有色专家
更多+

中南大学
副校长
蒙纳士苏州校区
中国工程院外籍院士/校长
武汉科技大学
校学术委员会主任 / 教授
广西大学
处长/教授
中国矿业大学(北京)
院长/教授
赤泥综合利用研究报告2025
推广

热门技术
更多+

推荐企业
更多+

福建省金龙稀土股份有限公司
宣传

发布

在线客服

公众号

电话

顶部
咨询电话:
010-88793500-807