青岛垚鑫智能科技有限公司
宣传

位置:中冶有色 >

有色技术频道 >

> 固/危废处置技术

分类:
全部
矿山技术
冶金技术
材料制备及加工技术
环境保护技术
分析检测技术
 
全部
废水处理技术
大气治理技术
固/危废处置技术
土壤修复技术
地区:
全部
北京
天津
上海
重庆
河北
山西
辽宁
吉林
黑龙江
江苏
浙江
安徽
福建
江西
山东
河南
湖北
湖南
广东
海南
四川
贵州
云南
陕西
甘肃
青海
内蒙
广西
西藏
宁夏
新疆
其他
其他
展开
 
全部
广州
韶关
深圳
珠海
汕头
佛山
江门
湛江
茂名
肇庆
惠州
梅州
汕尾
河源
阳江
清远
东莞
中山
潮州
揭阳
云浮

广东深圳有色金属固/危废处置技术理论与应用

免费发布技术信息>>
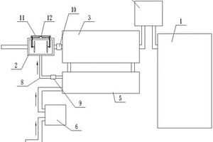
可清洗式固废处理装置

本实用新型属于固废处理技术领域,具体涉及一种可清洗式固废处理装置,包括:物料箱和粉碎箱,其中,所述物料箱内设置有输送绞龙,所述输送绞龙位于物料箱外的一端连接有第一驱动电机;所述粉碎箱内设置有搅碎装置及其底部设置有出料管,在所述搅碎装置两侧的粉碎箱顶板上设有液压杆,所述液压杆下端连接有清洗环板,所述清洗环板的内侧板壁和外侧板壁上设置有清洗刷,所述清洗环板底部设置有喷淋嘴,所述喷淋嘴的喷水朝向清洗刷所在侧,所述两喷淋嘴之间设置有连通管,所述连通管经导液管连接有储水箱;此结构利用液压杆带动清洗环板及喷淋嘴上下运动对内壁进行清洗,防止废弃物残留在内箱壁,可延长粉碎箱的使用寿命,降低成本。

标签:
固废
广东 - 深圳 来源:中冶有色网 2023-03-19
有机固废裂解气化装置

本发明涉及固废处理技术领域,公开了一种有机固废裂解气化装置,包括底座,所述底座的上侧设置有支柱,所述支柱的上端设置有裂解气化桶,所述裂解气化桶的上端设置有预处理箱,所述预处理箱与裂解气化桶之间设置有送料管道,所述预处理箱的上端设置有进料管,裂解气化桶的右侧设置有排气箱,所述排气箱上设置有送气管,所述送气管上靠近预处理箱的位置上设置有加热装置,送气管的上端伸进预处理箱内并设置有喷气管,所述喷气管上设置有若干喷头,喷气管的左方设置有防护罩,预处理箱的上侧右部设置有排气管,所述排气管上设置有废气净化箱。该结构可以对排出的废气进行再次利用,进行可以降低资源的浪费,还可以提高裂解气化的效果,实用性强。

标签:
固废
广东 - 深圳 来源:中冶有色网 2023-03-19
便于拆卸的固废处理用破碎装置

本实用新型公开了便于拆卸的固废处理用破碎装置,属于固废处理技术领域,其中,包括箱体,所述箱体的内壁顶部固定连接有弧形滤板,所述箱体的内壁固定连接有凹板,所述凹板将箱体的内部分隔为滤水腔和破碎腔,所述滤水腔和破碎腔的正面均开设有维护口,所述箱体的一侧固定连接有第一电机,所述第一电机的输出轴穿过箱体固定连接有螺旋叶。通过第一电机、螺旋叶和弧形滤板的设置,方便将垃圾打散,将垃圾内的污水滤下,同时使垃圾自动落下,提高对污水的过滤效果,通过螺旋叶、转动辊、第一破碎齿和第二破碎齿的共同作用,先对垃圾进行打散,再对垃圾破碎,以提高装置对垃圾的破碎效率,通过维护口的设置,方便对滤水腔和破碎腔内进行维护。

标签:
固废
广东 - 深圳 来源:中冶有色网 2023-03-19
电子垃圾固废物回收用微负压热裂解装置

本实用新型公开了一种电子垃圾固废物回收用微负压热裂解装置,包括第一裂解釜、第二裂解釜、热风炉、灰渣收集与输送单元、热解气体综合处理单元、独立分选单元、尾气处理单元和压差变送器,尾气处理单元包括洗涤塔、UV光解除臭器和储水箱,洗涤塔的顶端部与UV光解除臭器的其中一端部通过气体管道相连通;本实用新型本实用新型通过将第一裂解釜、第二裂解釜、热风炉、灰渣收集与输送单元、热解气体综合处理单元、独立分选单元和尾气处理单元以及压差变送器系统组成后,可以利用热风加热的裂解釜将电子垃圾固废通过热解的工艺技术完成环保化、减量化、无害化处理的效果,同时还可将所属的有色金属回收。

标签:
固废
广东 - 深圳 来源:中冶有色网 2023-03-19
除锈磨料固废渣再生循环处置系统

一种除锈磨料固废渣再生循环处置系统,所述除锈磨料固废渣再生循环处置系统包括熔融炉,所述熔融炉用于熔融所述除锈磨料固废渣以产生烟气以及熔体;净化系统,所述净化系统连接所述熔融炉以接收所述烟气,所述净化系统用于净化所述烟气;水池,所述水池连接所述熔融炉以接收所述熔体,所述水池用于将所述熔体进行粒化得到固态渣;破碎机,所述破碎机连接所述水池以接收所述固态渣,所述破碎机用于破碎所述固态渣得到磨料;以及筛分设备,所述筛分设备连接所述破碎机以接收所述磨料,所述筛分设备用于筛分所述磨料。

标签:
固废
广东 - 深圳 来源:中冶有色网 2023-03-19
基于工业固废的纤维水泥板及制备方法

本发明涉及基于工业固废的纤维水泥板及制备方法,按照质量份数计,由以下原料组成:纤维素纤维1~7份;合成无机纤维1~6份;石灰石纤维5~20份;水泥30~90份;黄金尾渣10~20份;黄金矿砂10~20份;黄金尾泥10~55份;粉煤灰5~40份;石粉5~40份;钢渣5~40份;玻璃粉5~40份;铝粉3~30份;污泥5~40份;电厂炉灰5~60份;工业尾矿粉5~45份;纳米材料1~20份;硅藻土1~25份;活性添加料1~20份;消泡剂1~15份;聚丙烯酰胺0.1~15份;以及以上物料质量总和1~10倍的水;其中,水泥为以工业固废为原料制备的硅酸盐水泥。本发明减少了能源消耗,降低了成本。

标签:
固废
广东 - 深圳 来源:中冶有色网 2023-03-19
水泥稳定固废集料基层施工方法

本发明涉及固废集料基层施工技术领域,公开了水泥稳定固废集料基层施工方法,具体包括以下步骤:步骤一,将作业面上的积水和浮土等清理干净,同时采用洒水等措施保证作业表面的湿润;步骤二,摊铺前做好测量放样工作,计算松铺系数,做好标记,同时搭设好控制导线的支架;步骤三,混合料拌合,拌合楼料仓数目应与备料档数相匹配,装载机数量满足料仓加料的要求,拌合楼各仓集料充足,数量协调,本发明的有效效果为:步骤流程少,能够有效缩短施工周期,并降低施工成本;利用本发明叙述的步骤,依次进行施工,施工后的固废集料基层的性能好,水泥性能稳定,保证了结构强度,有效地满足了路用性能的要求,并且使用寿命长,施工简单。

标签:
固废
广东 - 深圳 来源:中冶有色网 2023-03-19
高性能全固废混凝土及其制备方法

本发明提供了一种高性能全固废混凝土,所述高性能全固废混凝土各组分及质量配比为:胶凝材料15%~40%,废砂石骨料70%~80%,水5%~9%,减水剂0.5%~1%;其中胶凝材料的各组分及质量配比为:电炉钢渣20%~30%,铬渣10%~15%,矿渣35%~45%,炉底渣10%~15%,粉煤灰10%~15%,脱硫石膏5%~10%。该混凝土对电炉钢渣、铬渣等难以利用的工业固废进行利用,而且制得的混凝土的性能好。

标签:
固废
广东 - 深圳 来源:中冶有色网 2023-03-19
固废车辆运输监控方法、装置、设备及存储介质

本发明涉及大数据领域,公开了一种固废车辆运输监控方法、装置、设备及存储介质。本方法包括:获取固废车辆的收运联单数据,并根据收运联单数据确定车辆的运输任务,并根据运输任务确定运输车辆的车辆轨迹数据;基于车辆轨迹数据,查询运输车辆在运输任务对应的预设时间段内的实时地理位置和停车时间,并对停车时间和实时地理位置进行判断,确定是否向运输指挥中心发送警报信息;若是,则基于警报信息,对运输任务进行干预。解决了因无法通过对运输车辆的轨迹数据进行分析进而导致无法及时知晓固废运输异常情况,造成环境污染的技术问题。其中,运输车辆的收运联单数据可存储于区块链节点中。

标签:
固废
广东 - 深圳 来源:中冶有色网 2023-03-19
生活垃圾焚烧炉渣与建筑固废物协同处理装置

本实用新型公开了一种生活垃圾焚烧炉渣与建筑固废物协同处理装置,第一皮带输送机的端口设置在干式磁选机的进料口上侧,干式磁选机的出料口设置在破碎机的进料口的上侧,破碎机的出料口设置在筛分机的进料口的上侧,筛分机的粗料出料口通过第二皮带输送机将粗物料运送至集料槽,筛分机的细料出料口设置在搅拌混合机的进料口的上侧,搅拌混合机的出料口设置在制砖机的进料口的上侧,第三皮带输送机的端口设在湿式磁选机的进料口的上侧,湿式磁选机的出浆口通过管道连接至搅拌混合机的进料口的上侧,本实用新型的这种设置,将生活垃圾焚烧的炉渣与建筑固废物综合一起利用,减少单独处理过程中的固废污染,解决了炉渣处理过程中的水污染问题,降低处理成本,提升设备使用寿命。

标签:
固废
广东 - 深圳 来源:中冶有色网 2023-03-19
用于处理固废和废水的气化装置

本实用新型公开了一种用于处理固废和废水的气化装置,涉及固废和废水处理装置技术领域。本实用新型包括气化炉,气化炉的侧壁设置有用于固废和气化剂进入的第一烧嘴,气化炉的上端设置有用于废水进入的第二烧嘴,气化炉的下端侧壁设置有合成气出口,气化炉内设置有位于第二烧嘴下方的导流筒,导流筒为上下两端开口的空心结构,导流筒的下端设置有集水槽,集水槽沿厚度方向贯穿开设有若干过流孔,集水槽的上端设置有定位杆,定位杆设置有旋转组件,旋转组件用于驱动进水槽绕定位杆的轴线旋转。能够对进入气化炉内废水进行扩散,增加废水与气化剂等的接触面积,提高工作效率。

标签:
固废
广东 - 深圳 来源:中冶有色网 2023-03-19
固废金属除锈装置
固废金属除锈装置 949     
 0

本实用新型涉及一种除锈装置,尤其涉及一种固废金属除锈装置。本实用新型提供一种具有自清洁、且能节约水资源的固废金属除锈装置。本实用新型提供了这样一种固废金属除锈装置,包括有清洗桶、安装板、多级气缸、连接板和刮板等;清洗桶内壁上部安装有安装板,安装板上连接有多级气缸,多级气缸的伸缩杆连接有连接板,连接板上连接有用于清除粘附在清洗桶内壁上的粘附物的刮板,刮板与清洗桶内壁接触且刮板与清洗桶内壁滑动连接。使用清洗桶完成固废金属的除锈,通过多级气缸带动连接板和与连接板连接的刮板上下运动,实现对清洗桶内壁上粘附物的清除,实现除锈装置的自清洁功能。

标签:
固废
广东 - 深圳 来源:中冶有色网 2023-03-19
一般工业固废余热锅炉过热器布置结构

本实用新型涉及一般工业固废余热锅炉领域,具体涉及一种余热锅炉过热器布置结构。本实用新型提供的一般工业固废余热锅炉过热器布置结构,包括炉膛,水平烟道、水平烟道中顺着烟气方向依次布置中温过热器高温段、高温过热器、中温过热器低温段、低温过热器高温段、低温过热器低温段,烟气从炉膛出进入水平烟道。本实用新型提供的一般工业固废余热锅炉过热器布置结构成本低,仅需要调整过热器布置形式和采用耐腐蚀材料,将中温过热器高温段和高温过热器顺流布置,让低温蒸汽先与高温烟气进行热交换,无需对过热器进行熔敷,成本仅为过热器熔敷的1/3;防腐效果较好,可以将过热器壁温控制在482℃以下,降低腐蚀速率。

标签:
固废
广东 - 深圳 来源:中冶有色网 2023-03-19
曝气式固废发酵装置
曝气式固废发酵装置 837     
 0

本实用新型属于固废处理技术领域,具体涉及一种曝气式固废发酵装置,包括:滚筒、驱动装置、曝气装置;其中,所述曝气装置包括风机、氧气输送管、第一曝气管和若干第二曝气管,所述风机与所述氧气输送管的一端相连接,所述氧气输送管另一端通过旋转接头与第一曝气管导通连接,所述第一曝气管设置在滚筒一端内壁上,所述第二曝气管沿轴向设置在所述滚筒内侧壁上,所述第一曝气管与若干第二曝气管导通连接,所述第二曝气管上设置有若干曝气支管,所述曝气支管一端设置有相对水平向具有倾斜角的喷气头;本实用新型结构简单,可避免物料在滚动的时候形成小球影响物料的发酵,同时实现对滚筒内固废物料的内部供气及表面供气,使发酵更加充分均匀。

标签:
固废
广东 - 深圳 来源:中冶有色网 2023-03-19
用于固废处理系统的制氮机

本实用新型属于一种用于固废处理系统的制氮机,包括制氮机本体,所述制氮机本体上设置有处理结构,所述处理结构,包括:气箱、调节部以及混合部,所述气箱通过所述调节部连接在所述制氮机本体上,所述混合部设置在所述气箱内,本实用新型将固废存储设备中的废气抽出,然后将废弃与氮气机产出的过程中进行快速融合,然后再流通回至固废存储设备中。

标签:
固废
广东 - 深圳 来源:中冶有色网 2023-03-19
环保型建筑固废分筛设备

本实用新型公开一种环保型建筑固废分筛设备,包括进料口,所述进料口的底部固定连接有破碎机,所述破碎机内壁设置有转动轴,所述转动轴的一端固定连接有滚筒。该环保型建筑固废分筛设备通过转动轴配合滚筒及破碎齿,可以有效地将建筑固废破碎成符合尺寸的颗粒,极大地提高了分筛效率,通过破碎机支撑架配合破碎机支撑腿,可以有效地固定住破碎机,使其不易倒塌,增加破碎机的稳定性,通过传送机支撑架配合传送机支撑腿,可以有效地固定住传送机,增加了传送机的稳定性,使其不易倒塌,通过传输带配合挡板,极大地提升了此分筛设备的分筛效率,降低了此分筛设备的运行成本。

标签:
固废
广东 - 深圳 来源:中冶有色网 2023-03-19
固废旧塑料预处理装置
固废旧塑料预处理装置 1120     
 0

本实用新型涉及塑料回收技术领域,具体涉及一种固废旧塑料预处理装置。本实用新型提供一种便于对破碎后的废旧塑料进行筛选的固废旧塑料预处理装置。本实用新型提供了这样一种固废旧塑料预处理装置,包括有底座、外框、破碎杆、收集框和过滤网等;底座顶部连接有外框,外框上部开有进料口,外框下部开有出料口,外框内部对称转动式连接有破碎杆,外框上滑动式连接有收集框,收集框内连接有过滤网。通过两个破碎杆相互啮合,从而达到了对废旧塑料进行破碎处理的目的,继而在过滤网的作用下,能够对破碎后的废旧塑料进行筛分,以便于对较大的废旧塑料进行再次破碎处理。

标签:
固废
广东 - 深圳 来源:中冶有色网 2023-03-19
碳酸盐固废再次利用方法及其产物与应用

本申请属于废物再利用技术领域,提供了碳酸盐固废再次利用方法及其产物与应用,碳酸盐固废再次利用方法包括以下步骤:将碳酸盐固废与反应激发剂和水进行混合处理,得到混合浆料;所述反应激发剂包括金属元素;将所述混合浆料进行凝固处理,得到成型试块;将所述成型试块没入溶剂中进行浸泡处理,除去可溶性杂质,得到层状双金属氢氧化物。利用碳酸钙和/或碳酸镁在反应激发剂溶液中反应,通过成模养护、浸泡、过滤等工序,生成层状双层金属氢氧化物,变废为宝,实现对低活性的碳酸盐类固废的高效处理与增值再利用,同时降低层状双金属氢氧化物的制作成本,工艺简单、能耗低,适于工业推广。

标签:
固废
广东 - 深圳 来源:中冶有色网 2023-03-19
利用建筑固废混凝土建筑非承重墙体的现浇方法

本发明提供了一种利用建筑固废混凝土建筑非承重墙体的现浇方法,涉及建筑施工技术领域,包括预制固定构造柱钢筋笼、安装双层非承重墙体模板、浇注建筑固废混凝土、墙体养护和模板拆除得到非承重墙体。本发明通过对非承重墙现浇后的墙体养护方式进行调整,将洒水时间间隔设置为每1.5~2.5小时对墙体洒水,洒水次数设置为2~6次,在较长间隔下反复多次洒水,能够预防建筑固废制配混凝土早期收缩产生的较大应力导致的模版移位,以及可使建筑固废混凝土在较短的时间内达到凝固要求,提高施工效率;模版拆除后可重复使用,且无需掺入其他纤维增强材料,节约了成本,并可满足较高的安全施工要求与浇注非承重墙体的现浇要求。

标签:
固废
广东 - 深圳 来源:中冶有色网 2023-03-19
固废泥浆综合化环保利用处理方法

本发明涉及一种固废泥浆综合化环保利用处理方法,其使用了一种固废泥浆综合化环保利用处理设备,该固废泥浆综合化环保利用处理设备包括支撑板与还田装置,支撑板上设置有还田装置,支撑板延其宽度方向的两侧面对称设置有行走轮,支撑板延期长度方向的一端设置有牵引。本发明可以解决目前存在以下问题:土壤添加的肥料会出现过多过少的问题,造成土壤肥力过旺或者过低问题的出现,使得农作物生产受到严重影响;直接将肥料抛洒在土壤的表面,这样容易造成肥料的风化降低肥力,而且肥料中的营养物质也难以渗透到土壤的内部,造成农作物不能健康生长,还会影响农作物的产量。

标签:
固废
广东 - 深圳 来源:中冶有色网 2023-03-19
流化床气化熔融处置固废危废的设备

本实用新型公开了一种流化床气化熔融处置固废危废的设备,设备包括撕碎机,所述撕碎机出料口与输送机相连,所述输送机出料口与炉前料仓进料口相通,所述炉前料仓通过密封给料机与流化床气化炉相连;所述流化床气化炉排气口与分离器、熔融炉相连,分离器排灰口与返料器连通;所述返料器排灰口与流化床气化炉相连;所述熔融炉排熔渣口与水淬渣箱相连。本设备先对固废危废进行气化反应,将固废危废中的有机质和碳变成可燃气体,利用气‑气反应剧烈、容易产生高温的特性来实现灰分的熔融。整个过程只产生经过了高温烧灼的炉渣和玻璃体,从而实现了固废危废的无害化处置。

标签:
固废
广东 - 深圳 来源:中冶有色网 2023-03-19
城市固废协同处理系统
城市固废协同处理系统 1161     
 0

本申请提供了一种城市固废协同处理系统,厨余垃圾预处理模块用于进行浆化、絮凝、调理和脱水处理,得到第一固状产物;粪渣及污泥预处理模块用于进行絮凝、调理和脱水处理,得到第二固状产物;废塑料预处理模块用于进行切碎,得到碎塑料块;废布皮革预处理模块用于进行破碎,得到废布皮革碎块;园林绿化预处理模块用于进行分选、粉碎和烘干,得到粉碎状干燥废弃物;造粒模块用于将第一固状产物、第二固状产物、碎塑料块、废布皮革碎块和粉碎状干燥废弃物分别进行单独造粒和/或按比例混合造粒,得到颗粒状环保燃料。本申请解决了现有技术对于种类繁多的城市固废的处理仍然具有很大的缺陷,城市固废处理难以做好“三化”原则的技术问题。

标签:
固废
广东 - 深圳 来源:中冶有色网 2023-03-19
基于深度学习的固废场识别方法、装置以及存储介质

本发明涉及环境监测技术领域,具体涉及一种基于深度学习的固废场识别方法、装置以及存储介质。其包括:获取待检测区域的卫星遥感影像;将卫星遥感影像输入到预先训练好的深度学习网络检测模型中,得到待检测区域的固废检测结果。这样基于卫星遥感影像采用深度学习模型来检测固废的方法,无需人工现场巡查,节约了人力成本和时间成本,同时也提高了检测效率。

标签:
固废
广东 - 深圳 来源:中冶有色网 2023-03-19
有机固废高温燃烧储热式热解还原系统

本申请提供了一种有机固废高温燃烧储热式热解还原系统,属于有机固废处理技术领域。该有机固废高温燃烧储热式热解还原系统,包括倾斜基座、还原室组件、燃烧室组件、密封进料组件和尾气收集组件。所述还原室组件包括第一壳体、第二壳体、出料管、滚动支撑机构以及通过固定件均匀安装在所述第一壳体内的U型储热管,目前的干馏、热解、裂解装置大多都是间歇性进料和出料,同时热接触面受限,故产能很低,本实用新型装置,实现了连续进料和连续出料的功能,同时本装置因采用的储热管式的吸热和放热原理,而储热管又全方位的与物料接触,最大程度的拓展了物料热接触面,故大大提高了产能。

标签:
固废
广东 - 深圳 来源:中冶有色网 2023-03-19
城市固废协同处理设备

本申请提供了一种城市固废协同处理设备,包括:污泥及粪渣预处理模组、废塑料预处理模组、废布皮革预处理模组、园林绿化废弃物预处理模组和造粒机;所述污泥及粪渣预处理模组、所述废塑料预处理模组、所述废布皮革预处理模组和所述园林绿化废弃物预处理模组分别通过第一传输机构、第二传输机构、第三传输机构和第四传输机构与所述造粒机连接。本申请解决了目前各个种类的固废的处理方式分散复杂,没有集中进行统一处理,造成固废的处理效率十分缓慢,加重了城市对固废的清理负担,且固废分散处理,对城市环境造成了极大污染的技术问题。

标签:
固废
广东 - 深圳 来源:中冶有色网 2023-03-19
固废二次利用粉碎装置

本实用新型公开了固废二次利用粉碎装置,包括承重板,所述承重板的上表面固定连接有两个粉碎筒,所述承重板的上方设有粉碎罩,所述承重板的底面固定连接有传动箱,所述传动箱的内底壁固定连接有固定罩,所述固定罩的内底壁固定连接有驱动电机,所述传动箱的内底壁固定镶嵌有第一轴承,所述承重板的上表面和粉碎罩的底面均固定镶嵌有第二轴承,两个所述第二轴承的内圈共同固定连接有驱动轴,所述驱动轴的底端贯穿第一轴承并延伸至固定罩的内部。本实用新型具备对固废双重粉碎的特点,提高了固废回收利用时的粉碎效果,解决目前固废单次粉碎处理,容易出现粉碎不彻底的问题,从而能够对固废粉碎后更好的进行二次回收利用。

标签:
固废
广东 - 深圳 来源:中冶有色网 2023-03-19
工业固废破碎筛分装置

本发明公开了一种工业固废破碎筛分装置,包括箱体,所述箱体顶壁中心位置开设有进料槽,所述进料槽内底壁开设有贯穿箱体底壁的破碎槽,所述箱体下方两侧壁对称固定连接有连接板,两个所述连接板底壁固定连接有同一底座,所述底座底壁四个拐角处固定连接有脚垫,所述进料槽下方与破碎槽上方呈对称设置有第一辊筒,两个所述第一辊筒外侧壁等距离固定连接有齿形块,两个所述第一辊筒呈啮合状设置。本发明,设置有快速高效彻底的工业固废破碎机构,实际工业固废破碎效果良好,此外设置有可拆卸式筛选机构,利于对筛选机构的进行快捷高效的更换保养工作,进而可以保证筛选机构高效的工作状态。

标签:
固废
广东 - 深圳 来源:中冶有色网 2023-03-19
含碳有机固废物综合处理和再利用系统及移动式海上平台

本实用新型公开一种含碳有机固废物综合处理和再利用系统及移动式海上平台,所述系统包括热液碳化单元、热解气化单元、和液体营养素再生单元。本实用新型系统实现了有机固废物的高效减量与资源化利用,达到“有机能源再生/污染清洁固碳”的目的,实现循环经济和零废物排放。含有该系统的海上作业平台能够实现离岸清洁作业的大规模高效固废处理。

标签:
固废
广东 - 深圳 来源:中冶有色网 2023-03-19
建筑3D打印用工业固废地聚物材料及其制备方法

本发明提供了一种建筑3D打印用工业固废地聚物材料及其制备方法,其中,建筑3D打印用工业固废地聚物材料按重量份计包括0.1‑50份的矿渣,0.1‑40份的钢渣,0.1‑30份的硅灰,0.1‑30份的粉煤灰,0.1‑10份的碱激发剂,0.1‑2.0份的减水剂,0.1‑2.5份的触变剂,0.1‑1.0份的增稠保水剂,0.01‑0.2份的消泡剂以及0.1‑2.0份的纤维。本发明提供的建筑3D打印用工业固废地聚物材料凝结时间可调控,流动性较佳,在打印过程中可获得早期强度,以保证打印的继续进行;具有防漏水和较高的层间粘结力强度;打印精度较佳,可打印高精度建筑构件。

标签:
固废
广东 - 深圳 来源:中冶有色网 2023-03-19
固废垃圾卫生填埋的无土覆盖材料

本发明提供一种固废垃圾卫生填埋的无土覆盖材料,该材料包括主要由以下物质按重量份数计配方组成:水溶性纤维素聚合物?2~25份;植物纤维?20~100份;粘土?10~100份;石膏和?5~50份;水?500~3000份;所述水溶性纤维素聚合物为非离子型;所述植物纤维为膨化型。本发明固废垃圾卫生填埋的无土覆盖材料是可降解材料,其渗水率约为5%-10%,又具有一定的透水性,这对垃圾自然降解有益菌的滋生有很大的促进作用;而且覆盖材料降解后消除了垃圾分层,使得整个填埋场的垃圾成为一个整体,对提高垃圾密度起很大的作用;相对于其他覆盖方法,无土覆盖材料在成本上也有很大的优势。

标签:
固废
广东 - 深圳 来源:中冶有色网 2023-03-19
上一页 49 50 51 52 53 ... 59 下一页
共59页    到第

中冶有色为您提供最新的广东深圳有色金属固/危废处置技术理论与应用信息,涵盖发明专利、权利要求、说明书、技术领域、背景技术、实用新型内容及具体实施方式等有色技术内容。打造最具专业性的有色金属技术理论与应用平台!

全国热门有色金属设备推荐
展开更多 +
全国热门有色金属技术推荐
展开更多 +

 

江西省隆恩特环保设备有限公司
宣传

报名参会
更多+

报告下载

有色专家
更多+

湖南有色金属研究院
教授级高工/原总工程师
江西省科学院应用化学研究所
副主任/副研究员
矿冶科技集团
中国工程院院士
广东省科学院工业分析检测中心
副主任
长沙有色冶金设计研究院有限公司
党委书记、董事长
赤泥综合利用研究报告2025
推广

热门技术
更多+

推荐企业
更多+

福建省金龙稀土股份有限公司
宣传

发布

在线客服

公众号

电话

顶部
咨询电话:
010-88793500-807