青岛垚鑫智能科技有限公司
宣传

位置:中冶有色 >

有色技术频道 >

> 固/危废处置技术

分类:
全部
矿山技术
冶金技术
材料制备及加工技术
环境保护技术
分析检测技术
 
全部
废水处理技术
大气治理技术
固/危废处置技术
土壤修复技术
地区:
全部
北京
天津
上海
重庆
河北
山西
辽宁
吉林
黑龙江
江苏
浙江
安徽
福建
江西
山东
河南
湖北
湖南
广东
海南
四川
贵州
云南
陕西
甘肃
青海
内蒙
广西
西藏
宁夏
新疆
其他
其他
展开
 
全部
成都
自贡
攀枝花
泸州
德阳
绵阳
广元
遂宁
内江
乐山
南充
眉山
宜宾
广安
达州
雅安
巴中
资阳
阿坝藏族羌族自治州
甘孜藏族自治州
凉山彝族自治州

四川成都有色金属固/危废处置技术理论与应用

免费发布技术信息>>
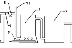
用于防火材料生产废水的回收利用系统

本实用新型提供一种用于防火材料生产废水的回收利用系统,包括;废水沉降罐,废水沉降罐用于收集防火材料生产的废水,并将废水的中的固体颗粒进行沉淀;原水箱,原水箱与废水沉降罐相连通,用于收集废水沉降罐中废水的上清液;砂滤罐,砂滤罐通过第一水泵与原水箱相连通,用于砂滤去上清液中粒径100μm以上的颗粒物;保安过滤器,保安过滤器与砂滤罐相连通,用于过滤砂滤罐过滤后的废水中粒径10μm以上的颗粒物;缓冲水箱,缓冲水箱用于收集经过保安过滤器过滤的废水;缓冲水箱通过连接管与砂滤罐相连通,连接管上设有第二水泵,解决防火材料生产中用水量大且产生的废水经过处理便进行排放,造成水资源的浪费的问题。

标签:
固废
四川 - 成都 来源:中冶有色网 2023-03-19
油气田钻完井复杂废水的组合处理工艺及系统

本发明涉及一种油气田钻完井复杂废水的组合处理工艺,包括以下步骤:废水经调匀隔油去除浮油;石灰软化去除镁离子及钙离子引起的硬度;溶气气浮去除水中乳化油及悬浮固体;气浮出水进入蒸发除盐单元进行蒸发除盐;蒸发除盐出水进入MBR单元进行生化处理,出水达到GB8978‑1996标准以及GB18918‑2002《城镇污水处理厂污染物排放标准》一级A标准时排放。本发明还提供了油气田钻完井复杂废水的组合处理系统。本发明所述的组合处理工艺及系统,其解决了在使用机械及热力蒸发处理高盐废多沸点COD废水水中,废水中低沸点(小于95℃)的COD难以被去除的问题。

标签:
固废
四川 - 成都 来源:中冶有色网 2023-03-19
硫金砂废渣烧结处理法及其烧结块

本发明涉及一种废物处理方法及其产品,它适用 于磷肥厂、硫酸厂处理生产硫酸中产生的大量硫金砂 废渣,变成冶炼优质铁的原料。它是在硫金砂废渣 中,加入适量的焦和少许的添加剂,再掺适量水均 匀搅拌,然后进入高温烧结室燃烧,不断补充氧气,产 生二氧化硫(SO2)、二氧化碳(CO2)等废气,排放到高 空,烧结成的烧结块(“粗铁”)可以作为冶炼优质铁的 原料,并且不产生二次固体废物和液体废物。这种方 法及工艺装备简单、成本低、操作方便。

标签:
固废
四川 - 成都 来源:中冶有色网 2023-03-19
同步去除冶炼废水中硫酸盐和氨氮的方法

一种同步去除冶炼废水中硫酸盐和氨氮的方法,本发明涉及去除冶炼废水中硫酸盐和氨氮的方法。本发明是要解决现有的含硫酸盐、氨氮以及金属离子的冶炼废水处理难度大,运行费用高的技术问题。本方法:冶炼废水用氢氧化钠溶液两次预处理后,再加入氢氧化钙进行化学沉淀,最后经吹脱去除废水中的氨氮,实现硫酸盐、氨氮、金属离子的同步去除。冶炼废水有本发明的方法处理后,硫酸盐的去除率达99.99%,氨氮的去除率达99.52%,总溶解固体的去除率达98.23%。本方法的投资小、运行费用低、可用于废水处理及循环利用。

标签:
固废
四川 - 成都 来源:中冶有色网 2023-03-19
基于离子交换的低浓度PVB废水处理设备

本发明公开了一种基于离子交换的低浓度PVB废水处理设备,用于处理蓄水池内的废水并将处理后的水排入稀水回用池,包括砂滤罐、阳床、除碳器、阴床、大孔树脂柱和活性炭过滤器,砂滤罐的入水口为所述低浓度PVB废水处理设备的入水口,砂滤罐的出水口依次与阳床、除碳器、阴床、大孔树脂柱和活性炭过滤器连接,活性炭过滤器的出水口为所述低浓度PVB废水处理设备的出水口。本发明将砂滤、阴阳离子交换、大孔树脂吸附结合在一起,实现了低浓度PVB废水的高效处理,出水质量达标;处理后的稀水脱盐后回用,有利于降低运行成本;整个设备无废水排放,无有毒有害固体废弃物对外排放,利于环保。

标签:
固废
四川 - 成都 来源:中冶有色网 2023-03-19
乳化类型油包水型含油废水脱稳三相分离的处理方法

本发明公开了一种乳化类型油包水型含油废水脱稳三相分离的处理方法,包括:(1)采用盐析工艺对乳化类型油包水型含油废水进行脱稳处理;(2)将脱稳后的含油废水进行油相、水相、固相三相分离,获得合格达标的油相和固体渣相;(3)去除水相中的污染离子;(4)将去除污染离子后的产水进行固液分离;(5)将固液分离后的产水进行介质过滤,去除污染物;(6)将产水进行DTRO反渗透处理,获得达标合格清水。本发明处理后得到的回收油相含水率小于2%;固体渣相含油率小于5%;水相满足《污水综合排放标准》中的一级标准要求,充分实现了对含油废水的污染物减量化、资源化和环保无害化处置,非常适合大规模推广应用。

标签:
固废
四川 - 成都 来源:中冶有色网 2023-03-19
利用生物质废弃物联产富氧棕炭和腐植酸的方法及应用

本发明属于生物质废弃物利用技术领域,具体涉及利用生物质废弃物联产富氧棕炭和腐植酸的方法及应用。所述方法包括以下步骤:S1、将生物质废弃物经轻度炭化制备成棕炭,再将所述棕炭采用碱液处理,固液分离得到富氧棕炭和碱提取液;或,将生物质废弃物、碱液共同轻度炭化制备成加碱湿式烘焙液,固液分离得加碱湿式富氧棕炭和碱提取液;S2、调节所述碱提取液的pH至1‑2,固液分离得到的固体为腐植酸。本发明的方法简单易行,能够将生物质废弃物转化成功能化的富氧棕炭和腐植酸,变废为宝。

标签:
固废
四川 - 成都 来源:中冶有色网 2023-03-19
有机废弃物回收利用系统

本实用新型公开了一种有机废弃物回收利用系统,包括送料器,与送料器连接的主反应器,主反应器上设置有固体部分出口和挥发部分出口,主反应器经挥发部分出口连通除尘装置,除尘装置连接有冷凝器,冷凝器上分别连接有溶剂回收装置和气水分离装置,冷凝器经真空泵与所述气水分离装置连接,气水分离装置上分别连接有气体净化装置、水回收槽和循环水槽,溶剂回收装置的出口与废水处理池连通,水回收槽的出口与废水处理池连通,所述循环水槽与主反应器和冷凝器连通。本实用新型实现了对有机废弃物大幅量减量的同时,能彻底解决废弃物中所含有的有害物质对环境所造成的影响,废水和废气经净化达标后排放,并实现了对有机废弃物的连续处理。

标签:
固废
四川 - 成都 来源:中冶有色网 2023-03-19
制药用带有废气净化系统的有机合成装置

本实用新型公开了制药设备技术领域的一种制药用带有废气净化系统的有机合成装置,包括制药装置本体,所述制药装置本体右侧顶部设有催化剂进料管,所述制药装置本体右侧中心处设有制药粒箱,所述制药装置本体的顶部设有旋转电机,所述旋转电机底部设有电机轴,且所述电机轴的底部通过联轴器与旋转轴顶部连接,所述旋转轴左右两侧均设有制药搅拌器,所述制药装置本体的左侧顶部设有废气连通管,所述废气连通管左侧设有抽气泵,且所述抽气泵左侧连接有废气净化装置,所述废气净化装置内腔从下到上设有固体沉积层、固体过滤层、液体过滤层和活性炭纤维过滤层,本实用新型结构简单,操作方便,适合广泛推广。

标签:
固废
四川 - 成都 来源:中冶有色网 2023-03-19
化学实验废弃物分离与处理装置

一种化学实验废弃物分离与处理装置,包括:沉降罐,其顶部一侧设有注入罐,沉降罐内设有斜面,沉降罐下部相对的两侧壁上设有插槽,插槽内设有固体收纳箱;反应罐,反应罐和沉降罐通过弯管连接,反应罐上设有搅拌电机,且反应罐上表面设有加药器,反应罐底部设有沉淀收集槽,反应罐内设有pH计;吸附装置,其内设有吸附层。本实用新型将化学实验产生的废弃物进行简单的就低分离、处理,处理成本低,适合用于小规模实验室内使用,将本实用新型用于“化学反应焓变的测定”产生的废弃物进行分离时,能够有效的处理废弃物中的铜粉、锌粉、铜离子以及锌离子,使得处理后的液体能够达到排放标准,降低了废液存放、运输过程中的安全隐患。

标签:
固废
四川 - 成都 来源:中冶有色网 2023-03-19
废树脂微波催化裂解工艺

本发明涉及废树脂处理技术领域,可将废树脂高效、安全地进行干法无机稳定化处理,具体涉及一种废树脂微波催化裂解工艺,反应过程分两级进行,两级反应器中分别加入固体反应基材;沥水处理之后的废树脂依次通过两级微波反应器,在反应基材和微波的双重作用下完全裂解为无机物;废树脂吸附的金属核素以复合无机盐的形式滞留在固体基材中,并与之反应形成稳定矿化体;微波裂解反应后的尾气经气体捕集器除去其中含有氯、氮、硫元素的有害气体,再经多级过滤即可安全排放;该工艺使废树脂无机化反应率达到99.9%以上,减容倍数超过40,且形成的残渣只需进行必要的包装,无需复杂的二次处理工艺,具有极高的经济效益和良好的环保效果。

标签:
固废
四川 - 成都 来源:中冶有色网 2023-03-19
磁性材料加工制造用废料处理装置

本实用新型公开了一种磁性材料加工制造用废料处理装置,包括固定底板和强磁滚筒,所述固定底板顶面中央固定安装有安装座,且安装座内开设有安装槽,并且安装槽内安装有伺服电机,所述伺服电机输出端连接有转动轴,且转动轴上安装有齿轮,所述强磁滚筒外侧壁中央固定安装有齿圈,且齿圈与齿轮相互啮合。本实用新型能够利用强磁滚筒的磁力即可将废料中的磁性颗粒从非磁性固体杂质当中充分分离出来,大大提高了一种磁性材料加工制造用废料处理装置的磁性颗粒和非磁性固体杂质的分类分离效果,降低了磁性材料资源的浪费,且实现了连续作业,无需停机处理分离出的磁性颗粒,大大提高了一种磁性材料加工制造用废料处理装置的工作效率。

标签:
固废
四川 - 成都 来源:中冶有色网 2023-03-19
AEC电絮凝废水处理工艺

本发明公开了一种AEC电絮凝废水处理工艺,包括以下步骤:(1)向废水中加入碱性助剂,使废水的pH≥7,曝气处理,使得碱性助剂和废水充分反应;(2)步骤1处理后的废水输送到电絮凝装置中,采用含铝或铁的材料作为阳极,进行电絮凝反应;在电絮凝处理废水的过程中,进行曝气处理,利用曝气进行搅拌,促进废水的絮凝反应;(3)步骤2处理后的废水转移至沉淀池中,加入酸性试剂,调节废水pH至6~9;(4)步骤3处理后的废水溢流分离底部的沉淀物后,过滤,除去废水中剩余的固体杂质;(5)将步骤4处理后的废水转移至中转池中,待检测合格后排放。本发明工艺将多种方法有机结合在一起,处理效果极好。

标签:
固废
四川 - 成都 来源:中冶有色网 2023-03-19
毛肚清洗废水处理装置

本实用新型公开了一种毛肚清洗废水处理装置,属于废水处理领域,包括处理箱、一号强化螺栓和二号强化螺栓,所述处理箱的一侧固定套接有进水管和固体出料管,所述处理箱的另一侧固定套接有出水管,所述处理箱的顶部通过一号强化螺栓固定安装有卡板,所述卡板的外部固定套接有密封垫,所述卡板的内部固定套接有固液分离网,所述处理箱的顶部固定安装有清理装置;通过设置正反电机、螺杆和刮板,可以在毛肚清洗废水处理时,将粘附在固液分离网上的杂质进行刮除,避免了因废水中残留大量固体物质将分离网堵塞,而导致清洗废水处理装置需要人工进行清理十分费时费力的问题,从而为毛肚清洗废水处理装置的使用带来了便利。

标签:
固废
四川 - 成都 来源:中冶有色网 2023-03-19
生活废水处理池
生活废水处理池 1165     
 0

本实用新型公开了一种生活废水处理池,包括进水管、调节开关、过滤池和滤网槽,所述滤网槽的内部设置有滤网,所述过滤池的内壁固定连接有支撑杆,所述过滤池的内壁开设有A水管槽,所述A水管槽的内部设置有A水管,所述过滤池通过A水管固定连接有沉淀池,所述沉淀池的内壁开设有滑槽。本实用新型的主要优势在于提供一种生活废水处理池,通过滤网去除掉一些体积较大的固体废物,再将生活废水排进沉淀池,最后将生活废水排进消毒池,通过入药口放入消毒药物,电机搅拌杆进行搅拌,再将废水通过出水管排出,生活废水先后通过过滤、沉淀、消毒三个处理池来进行,中间处理过程简单有效,科学合理,提高了生活废水处理效率。

标签:
固废
四川 - 成都 来源:中冶有色网 2023-03-19
废旧三元电池材料锂镍钴锰的回收方法

本发明属于废旧三元电池回收处理技术领域,具体涉及废旧三元电池材料锂镍钴锰的回收方法。本发明所要解决的技术问题是降低辅料消耗、提高金属收率。该方法是:a、向废旧三元电池材料中加入硫酸混匀,熟化,焙烧得焙烧料;b、向焙烧料中加入水,采用氧化浸出,固液分离得含镍钴锰的固体粉料和硫酸锂溶液;c、将含镍钴锰的固体粉料与水搅拌混合,逐步加酸浸出,保温,固液分离得镍钴锰溶液和三价固体锰;d、将三价固体锰与水搅拌混合,加酸的同时加入还原剂浸出,固液分离得锰盐溶液。本发明方法整个回收过程辅料消耗少、金属收率高、无环境污染。

标签:
固废
四川 - 成都 来源:中冶有色网 2023-03-19
电镀钢带废锡的回收方法

本发明公开了一种从钢带式高速电镀机构的钢带上退镀到极板上进行废锡回收的方法。本发明的电镀钢带废锡回收方法,先将钢带上的废锡退镀到极板上,包括以下步骤:将固体锡放入在熔锡炉的回收槽里,加热至280-310℃,使固体锡转化为锡溶液;将带锡极板固定在夹具上,再将带锡极板放置到熔锡炉回收槽的锡溶液里,使得极板上的废锡达到熔解温度,转化为单质锡溶液;收集单质锡溶液,凝固成形。发明采用加热方式熔解废锡方法可以解决化学废渣的产生,解决电镀钢带上多余废锡,该回收法操作方便,工作效率高,解决了传统工艺处理后带来的大量化学垃圾及二次处理化学垃圾所产生的费用。

标签:
固废
四川 - 成都 来源:中冶有色网 2023-03-19
钻井泥浆废水处理装置
钻井泥浆废水处理装置 1226     
 0

本实用新型公开了一种废水处理装置,特别适合于石油天然气钻井废水的处理一体化装置。本实用新型所要解决的技术问题是提供一种能采用生化技术处理钻井泥浆废水的处理装置,包括设置有废水进口的生化池,上述生化池的出水管与气浮池通过管道连接,上述气浮池的出口与氧化池的进口通过管道连接,上述氧化池的出口通过管道与沙滤池的进口连接,上述氧化池设置有出水口。采用本实用新型的处理装置,不仅能破坏钻井泥浆废水的胶体体系,达到破胶脱稳的目的,而且能去除废水中的部分有机污染物,废水中的固体悬浮物大部分被活性污泥所吸附。经过本处理装置进行技术处理后就能保证达到国家GB8978-1996的一级排放标准。

标签:
固废
四川 - 成都 来源:中冶有色网 2023-03-19
混凝土搅拌站废浆高效沉降方法

本发明公开了一种混凝土搅拌站废浆高效沉降方法,属于搅拌站废浆沉降浓缩技术领域,该沉降方法主要包括以下步骤:步骤(1):将分散剂加入待处理的废浆中,以不小于200rpm的转速进行搅拌;步骤(2):在步骤(1)搅拌结束后加入沉降剂,以50‑100rpm的转速搅拌,然后静置沉降,即可。本发明提出了一种先快速分散‑后缓慢沉降的可实现混凝土搅拌站废浆高效沉降的方法,通过分散剂破坏废浆颗粒中絮凝结构,释放包裹的水,之后加入沉降剂,进行缓慢沉降,可得到高固含的废浆固体,有效解决现有废浆分离技术中沉降浆体固含低、后处理能耗高、废浆水利用率低和处理设备占地面积大的问题。

标签:
固废
四川 - 成都 来源:中冶有色网 2023-03-19
废弃皮革超细纤维及其与聚乙烯醇复合的高电磁屏蔽材料和它们的制备方法

本发明公开的废弃皮革超细纤维及其与聚乙烯醇复合的高电磁屏蔽性材料和它们的制备方法,该高电磁屏蔽性材料是先将制革固体废物(LSW)加入固相力化学反应器中进行循环碾磨,然后将得到的废弃皮革超细纤维与聚乙烯醇溶混,流延成膜,再将膜片浸入化学镀溶液中进行表面镀银反应、铺平风干即可,或再粘接成多层复合材料。本发明方法不仅可将制革固体废物粉碎成超细松散的短纤维,能与聚乙烯醇很好地复合,还能保持皮革胶原纤维对电磁波的耗散作用,加之表面的镀银层的高效反射作用,使所得复合材料能够表现出优异的电磁屏蔽性能,实现了LSW的高值回收利用,且还具有操作简便、节约能源、污染小、成本低廉、易于规模化生产的优势。

标签:
固废
四川 - 成都 来源:中冶有色网 2023-03-19
适用于钻井清洁生产废弃物随钻不落地处理的装置

本实用新型公开了一种适用于钻井清洁生产废弃物随钻不落地处理的装置,涉及钻井废弃物处理技术领域,包括由输送管道依次连接的待清理端、螺旋传输机和/或螺杆泵、岩屑管输装置、搅拌罐和/或固液相分离装置,搅拌罐和/或固液相分离装置后端分别连接有固体处理区和回用管路;所述搅拌罐和固液相分离装置均包括液相输出口和固相输出口,液相输出口通过污水泵将固液相分离区分离出的液相泵送至回用管路,固相输出口通过传输机和/或挖掘设备间固液相分离区分离出的固相送至固体处理区,通过输送、固液相分别处理对待清理端的废弃物进行有效处理。

标签:
固废
四川 - 成都 来源:中冶有色网 2023-03-19
硅片切割废砂浆中的碳化硅回收利用的方法

本发明公开了一种硅片切割废砂浆中的碳化硅回收利用的方法,硅片切割废砂浆先添加降黏剂,进行固液分离得到一级悬浮液和一级固体颗粒,一级固体颗粒再添加降黏剂进行二级固液分离,进一步除去固体颗粒中的切割液成分,得到二级固体颗粒,二级固体颗粒加水然后依次进行超声清洗、旋流分离,旋流分离得到硅粉悬浮液和碳化硅悬浮液,碳化硅悬浮液依次进行离心分离、碱反应清洗、离心分离、离心水洗、干燥和干法分级,最后得到可循环使用的碳化硅产品。旋流分离得到硅粉悬浮液经过板框过滤得到硅粉固体颗粒和水,水返回二级固体颗粒使用。二级固液分离得到的悬浮液返回到一级固液分离作为降黏剂使用。

标签:
固废
四川 - 成都 来源:中冶有色网 2023-03-19
放射性医疗废水的处理方法

本发明公开了一种放射性医疗废水的处理方法,涉及医疗废水的处理技术领域。本发明提供的放射性医疗废水的处理方法包括一级处理和二级处理;所述一级处理采用微生物吸附的方式沉淀放射性物质,所述二级处理通过化学沉淀剂的方式沉淀放射性物质。本发明提供的放射性医疗废水的处理方法通过二级处理的方式去除放射性医疗废水中的放射性核素,对发射性核素的清除率高。并且,微生物吸附的方式是将放射性核素吸附至微生物体内,化学沉淀直接将放射性核素沉淀,二者都将放射性核素固体化,便于分离和储存,实现放射性医疗废水的快速处理。

标签:
固废
四川 - 成都 来源:中冶有色网 2023-03-19
酸性含铜废水的处理系统以及处理方法

本发明公开了酸性含铜废水的处理系统以及处理方法,解决了现有技术存在的处理效率低、回收铜产品的品质差、成本高的技术问题。酸性含铜废水的处理系统,包括:过滤单元,所述过滤单元处理酸性含铜废水并输出滤液;浓缩单元,所述浓缩单元处理滤液并输出浓缩液;第一分离单元,所述第一分离单元调节浓缩液的pH并通过固液分离处理输出清液;第二分离单元,所述第二分离单元调节第一清液的pH并通过固液分离处理输出固体;富集单元,所述富集单元处理固体并输出铜离子的富集液;还原单元,所述还原单元处理铜离子的富集液并输出铜单质。酸性含铜废水的处理方法,采用上述的处理系统。

标签:
固废
四川 - 成都 来源:中冶有色网 2023-03-19
红酒酿造废弃物原位资源化回用污水处理的方法

本发明公开了一种红酒酿造废弃物原位资源化回用污水处理的方法,包括以下步骤:(1)将酿酒废渣依次经搅拌、破碎和压榨处理,然后在乙醇和水按体积比1:1混合而成的混合液中超声处理,过滤,得固体混合物和滤液;(2)将固体混合物和酒泥混合,在20‑30℃温度下放置24h,保持光照7‑9h,间歇性曝气,直至产物呈微糊状,得反应物;(3)将污泥加入反应物中,共培养48h,连续曝气,得培养产物;(4)将培养产物回用于污水处理系统中进行好氧反应,对酿酒污水进行处理。本发明将红酒酿造废弃物中的废渣、酒泥和污泥进行资源化利用,并回用于酿造后的废水处理中,实现酿酒废弃物的合理利用及资源化转化,减少治理成本。

标签:
固废
四川 - 成都 来源:中冶有色网 2023-03-19
毒麻药废弃管理箱
毒麻药废弃管理箱 864     
 0

本实用新型涉及毒麻药废弃管理箱,属于医疗器械技术领域,它包括箱体,所述箱体内设有若干固体收集容器和若干液体收集容器,所述固体收集容器顶部设有固体投入口,所述液体收集容器顶部设有液体注入口,固体投入口和液体注入口均配有盖子;箱体内对应每个固体收集容器的位置分别设有称重装置,称重装置位于固体收集容器的下方,所述称重装置用于对固体收集容器进行称重;每个液体收集容器内设有液位计;所述箱体上设有控制器和人机交互模块,所述人机交互模块、称重装置和液位计均与控制器电连接。本实用新型可对废弃的毒麻药进行分类收集、计量和电子记录,便于追踪、备案,利于科学管理毒麻药,利于杜绝麻醉废药被带出手术室。

标签:
固废
四川 - 成都 来源:中冶有色网 2023-03-19
有机磷废水处理工艺
有机磷废水处理工艺 749     
 0

本发明公开了一种有机磷废水处理工艺,它包括以下步骤:S1、利用泵将有机磷废水泵入到过滤器中,过滤器过滤掉有机磷废水中的固体杂质;S2、在催化氧化系统中预先装入催化氧化填料;S3、将过滤掉固体杂质有机磷废水泵入到催化氧化系统中,将活性氧水泵入到催化氧化系统中,催化氧化填料与活性氧水发生反应产生羟基自由基,羟基自由基将有机磷废水中的有机磷快速的转化为磷酸盐;S5、将催化氧化系统中的处理液泵入到板框压滤机中,得到滤饼和清液,将清液泵入到盛装有树脂的深度处理系统中,树脂吸附清液中的残余磷,检测清液中的磷酸盐含磷总量为0.5mg/l。本发明的有益效果是:能够将废水中的磷酸盐含磷总量降低到0.5mg/l、处理工序少、处理效果好。

标签:
固废
四川 - 成都 来源:中冶有色网 2023-03-19
钒钛钢渣基锌铁氧体催化剂的制备及处理印染废水的方法

本发明公开一种钒钛钢渣基锌铁氧体催化剂的制备及处理印染废水的方法。以工业固体废弃物钒钛钢渣为原料,经过破碎、筛分,酸洗、磁选等工艺后获得磁性钒钛钢渣,将磁性钒钛钢渣、硅酸钠、氧化锌三种材料按一定的质量比混合球磨,获得磁性钒钛锌铁氧体粉末,按一定的质量比添加磁性钒钛锌铁氧体粉末和双氧水处理印染废水,最后采用磁分离方法分离钒钛锌铁氧体粉末与处理后的印染废水,钒钛锌铁氧体粉末重复利用。本发明采用工业固体废弃物钒钛钢渣为原料制备锌铁氧体,对印染废水具有良好的处理效果,而且成本低廉,生产工艺简单,极大的降低了运行成本。

标签:
固废
四川 - 成都 来源:中冶有色网 2023-03-19
工业废水中杂质过滤装置

本发明公开了一种工业废水中杂质过滤装置,包括蓄水池、第一齿轮和第二齿轮,所述蓄水池的上表面左端固定连接有第一固定板,所述第一固定板的上表面固定连接有蓄水箱,通过漏槽与传动轮的配合连接,可以将工业废水中有重力的固体物质进行过滤,然后通过传动轮与锁链的配合连接,将漏槽向上拉起,将楼槽内的固体物质清除,通过出水口与流水槽的配合连接,可以将漂浮在工业废水面上的漂浮物质传送到传送带上,通过第一齿轮与第二齿轮的配合连接,使传动带转动,传动带上的挡板通过水流将漂浮在水面上的漂浮物质传送,将漂浮物质送入垃圾箱,这样可以减少对环境的危害,此发明结构简单,便于操作。

标签:
固废
四川 - 成都 来源:中冶有色网 2023-03-19
利用湿法乙炔废电石渣浆生产漂粉精的方法及系统

本发明属于漂白粉生产技术领域,具体涉及一种利用湿法乙炔废电石渣浆生产漂粉精的方法及系统。其技术方案为:一种利用湿法乙炔废电石渣浆生产漂粉精的方法,包括如下步骤:S1:电石渣浆喷入脱气塔内,再从脱气塔抽气;S2:对电石渣浆进行压滤,压滤后电石渣送去干燥;S3:经干燥的电石渣送至固体粉料分级器,电石渣中的氢氧化钙吹至固体粉料分级器顶部排出口;S4:除杂后电石渣加水配制成25%~30%的石灰乳;S5:将石灰乳送至氯化釜进行氯化反应;S6:将氯化浆进行固液分离,得到漂粉精滤饼和离心母液。本发明提供了一种可除去乙炔气和杂质并利用湿法乙炔废电石渣浆生产漂粉精的方法及系统。

标签:
固废
四川 - 成都 来源:中冶有色网 2023-03-19
上一页 43 44 45 46 47 ... 58 下一页
共58页    到第

中冶有色为您提供最新的四川成都有色金属固/危废处置技术理论与应用信息,涵盖发明专利、权利要求、说明书、技术领域、背景技术、实用新型内容及具体实施方式等有色技术内容。打造最具专业性的有色金属技术理论与应用平台!

全国热门有色金属设备推荐
展开更多 +
全国热门有色金属技术推荐
展开更多 +

 

江西省隆恩特环保设备有限公司
宣传

报名参会
更多+

报告下载

有色专家
更多+

矿冶科技集团有限公司工程公司
副总经理
石家庄铁道大学
团委书记/副教授
中国有色金属工业协会
副会长兼秘书长
西安建筑科技大学
院长/教授
重庆大学
副院长/教授
赤泥综合利用研究报告2025
推广

热门技术
更多+

推荐企业
更多+

福建省金龙稀土股份有限公司
宣传

发布

在线客服

公众号

电话

顶部
咨询电话:
010-88793500-807