青岛垚鑫智能科技有限公司
宣传

位置:北方有色 >

有色技术频道 >

> 加工技术

分类:
全部
矿山技术
冶金技术
材料制备及加工技术
环境保护技术
分析检测技术
 
全部
功能材料技术
复合材料技术
新能源材料技术
合金材料技术
加工技术
地区:
全部
北京
天津
上海
重庆
河北
山西
辽宁
吉林
黑龙江
江苏
浙江
安徽
福建
江西
山东
河南
湖北
湖南
广东
海南
四川
贵州
云南
陕西
甘肃
青海
内蒙
广西
西藏
宁夏
新疆
其他
其他
展开
 
全部
合肥
芜湖
蚌埠
淮南
马鞍山
淮北
铜陵
安庆
黄山
阜阳
宿州
滁州
六安
宣城
池州
亳州

安徽芜湖有色金属加工技术理论与应用

免费发布技术信息>>
锂电池防爆盖帽
锂电池防爆盖帽 688     
 0

本发明公开了一种锂电池防爆盖帽,防爆阀(3)向电池内部凸起,其形状为圆柱形,圆柱形凸起端面中间设凸起的锥度,防爆焊点(7)设在该锥度的顶面;在圆柱形凸起的边缘,设防爆筋(8),所述的防爆筋(8)设在朝向隔板(5)的一面上,所述的防爆筋(8)为圆环形的压痕,所述的防爆筋(8)位置与所述的排气孔(6)相对应。采用上述技术方案,在防爆作用后,避免隔板的脱落和内部发生短接,从而杜绝锂离子电池的自燃或爆炸的危险,提高了锂离子电池的安全性能;改善顶盖与防爆阀的连接,使电阻降低。

标签:
加工技术
安徽 - 芜湖 来源:北方有色网 2023-03-18
超薄多孔氧化铋纳米片负载石墨烯复合材料及其制备方法、锂离子电池负极及电池

本发明公开了一种超薄多孔氧化铋纳米片负载石墨烯复合材料及其制备方法、锂离子电池负极及锂离子电池,利用价格低廉的原料通过水热反应、煅烧制备得到超薄多孔氧化铋纳米片,再以石墨烯对其进行包覆,得到层状堆积的片状结构复合材料,其具有较高的比表面积,且制备工艺简单、成本低,以其作为活性物质制备得到锂离子电池负极,并制备得到具有较高的容量及循环稳定性锂离子电池。

标签:
加工技术
安徽 - 芜湖 来源:北方有色网 2023-03-18
锂离子电池极片胶带切割刀具

本实用新型提供一种应用于锂离子电池生产设备技术领域的锂离子电池极片胶带切割刀具,所述的锂离子电池极片胶带切割刀具的刀具底座上端与能够控制刀具底座升降的升降部件Ⅰ连接,刀具底座下端安装多个按间隙布置的刀具,插槽板上设置与刀具数量和位置一一对应的卡槽,每个刀具设置为能够穿过一个卡槽的结构。本实用新型的锂离子电池极片胶带切割刀具,结构简单,能够对刀具进行辅助定位,实现对刀具的有效保护,避免刀具切割时断裂或弯曲,同时对胶带进行二次切割,有效解决切割后胶带存在的粘连问题,提高电池极片整体质量。

标签:
加工技术
安徽 - 芜湖 来源:北方有色网 2023-03-18
锂离子电池加工用焊接装置

本发明涉及锂离子电池焊接技术领域,具体是涉及一种锂离子电池加工用焊接装置,包括加工台、移动装置、定位固定装置、焊接装置和翻转装置,所述加工台设置在地面上,所述加工台上设有矩形滑孔,所述加工台顶部设有锂离子电池座且位于矩形滑孔的上方,所述移动装置设置在加工台底部,所述定位固定装置设置在锂离子电池座上方,所述焊接装置设置在定位固定装置的旁侧并安装在加工台顶部上,且所述焊接装置的焊接端竖直向下正对定位固定装置,所述翻转装置设置在定位固定装置的旁侧,本发明通过移动装置、定位固定装置、焊接装置和翻转装置之间的相互作业,提高了对锂离子电池的焊锡质量,而且无需人工辅助,节省人力,从而提高了整个焊接的效率。

标签:
加工技术
安徽 - 芜湖 来源:北方有色网 2023-03-18
改性高镍锂离子电池正极材料及其制备方法

本发明提供了一种改性高镍锂离子电池正极材料的制备方法,所述制备方法包括以下步骤:(1)将二价镍源、二价钴源和柠檬酸溶于水中,在持续混合条件下加热反应,冷却后,加入锂源化合物进行混合,然后进行煅烧;其中,二价镍源、二价钴源和锂源化合物的摩尔比为0.75‑0.85:0.15‑0.25:1;(2)将煅烧后的产物超声分散于含有硫代乙酰胺的无水乙醇中,然后加热反应。本发明得到的改性高镍锂离子电池正极材料的充放电性能和循环使用性能得到较大程度的提升,与现有高镍锂离子电池正极材料相比,具有较好的充放电性能。

标签:
加工技术
安徽 - 芜湖 来源:北方有色网 2023-03-18
磷酸钒锂的制备方法
磷酸钒锂的制备方法 1071     
 0

本发明公开了一种磷酸钒锂的制备方法,其步骤包括:将原料锂盐、钒盐、磷酸盐混合,溶解在去离子水中,混匀,再加入乙二醇搅拌均匀,其中原料物质的量之比为锂盐中锂:钒盐中钒:磷酸盐中磷酸根离子=1:0.6-0.667:0.9-1.1;水和乙二醇的体积比为6-9:1;原料与去离子水和乙二醇总量的质量比为1:50-70;将所得混合溶液置于内衬聚四氟乙烯的高压釜中,在120-220℃下反应1-60小时;再将产物在40-200℃下反应1-40小时;然后在氮气或氩气保护下,在500-900℃下煅烧1-40小时,得到黑色磷酸钒锂,所得产物为球状,直径为150-250nm,大小均匀,充放电和循环性能有所提高,而且本发明降低了烧结温度和成本。

标签:
加工技术
安徽 - 芜湖 来源:北方有色网 2023-03-18
聚合物锂电池自动焊接机

本发明公开了一种聚合物锂电池自动焊接机,包括第一横板、第一竖板和齿牙板,所述第一横板的上表面固接有多个第一竖板,左右所述第一竖板的内侧下方固接有齿牙板,左右所述第一竖板的内侧安装有升降装置。该聚合物锂电池自动焊接机,通过第一电机、第四横板和焊枪等结构之间的相互配合,可以通过此装置对锂电池进行自动焊接,通过第一斜齿轮杆、第二斜齿轮杆、第四横板和齿牙板等结构之间的相互配合,可以通过此装置对第四横板的高度进行调节,从而增加了此装置的实用性能,通过第二电机、第二齿轮、辊筒、线绳、第二弹簧和焊枪等结构之间的相互配合,可以通过此装置一次对多个锂电池进行焊接,从而提高了焊接效率。

标签:
加工技术
安徽 - 芜湖 来源:北方有色网 2023-03-18
电解液和锂电池
电解液和锂电池 1104     
 0

本发明公开了一种电解液和锂电池,其中电解液包括包含锂盐、有机溶剂和电解液添加剂,所述电解液添加剂为叠氮化合物,所述叠氮化合物的结构通式为:其中,R基团中所包含的C和O原子总数不小于6,所述R基团选自碳原子数为3~20的取代或未取代的烷基、烯基、碳酸酯基、羧酸酯基、磷酸酯基、磺酰基或杂环基。采用本发明的电解液在保证锂电池安全性的同时提高了锂电池电化学性能。

标签:
加工技术
安徽 - 芜湖 来源:北方有色网 2023-03-18
动力锂离子电池全自动二次注液系统

本发明公开了一种动力锂离子电池全自动二次注液系统,包括夹持机械手、自动上料机构、抽吸注液槽、抽真空机构、胶钉送料机构和出料循环输送带;所述夹持机械手包括夹持密封缸,所述夹持密封缸包括底面的橡胶夹持部、顶面的金属顶壁部和设置于所述橡胶夹持部和所述金属顶壁部之间的金属缸体部,所述金属缸体部中设置有注液抽吸活塞,所述金属顶壁部固定安装有用于驱动所述注液抽吸活塞上下移动的活塞驱动液缸,所述橡胶夹持部设置有若干用于放置锂离子电池的电池夹持槽。本发明所提供的一种动力锂离子电池全自动二次注液系统,自动化程度高、工作效率高;可以实现对每个锂离子电池电解液注液量的精准控制。

标签:
加工技术
安徽 - 芜湖 来源:北方有色网 2023-03-18
硅碳复合材料及其制备方法、锂离子电池

本发明提供一种硅碳复合材料及其制备方法、含该材料的锂离子电池,属于锂离子电池技术领域,其可解决现有的硅碳复合材料和由其制备的锂离子电池在充放电过程中的体积效应而引起的容量衰减的问题。本发明的硅碳复合材料的制备方法包括二氧化硅、导电性碳材料和金属混料获得复合粉体,之后进行还原反应,并酸洗去除金属氧化物的步骤。本发明通过选取适当的工艺参数获得了循环性能优良的硅碳复合材料,并制备了含硅碳复合材料的锂离子电池。

标签:
加工技术
安徽 - 芜湖 来源:北方有色网 2023-03-18
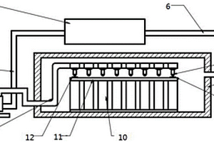
锂电池生产用点焊设备
锂电池生产用点焊设备 1113     
 0

本发明公开了一种锂电池生产用点焊设备,解决了现在锂电池生产用点焊设备在进行点焊时会产生较多的异味或有害物质,不利于良好工作环境的保持,同时设备散热无法智能控制,浪费电能的问题,其包括设备本体,所述设备本体的中部设置有壳体,壳体底端的四角均安装有滑轮,壳体一侧的底部设置有箱门,壳体一侧的中部设置有加工台,加工台的中部设置有锂电池夹具,锂电池夹具的两侧设置有导轨,导轨的中部安装有点焊头,点焊头的外侧套接有吸盘,壳体顶部的左端安装有点焊机主机,点焊机主机左侧的顶部通过线缆与点焊头连接,点焊头上方的外侧套接有吸盘,吸盘通过输气管与负压风机,输气管一端插接在异味处理箱内部的底端。

标签:
加工技术
安徽 - 芜湖 来源:北方有色网 2023-03-18
高循环寿命磷酸铁锂电池电极制造方法

本发明公开了一种高循环寿命磷酸铁锂电池电极制造方法,包括以下步骤:S1、选取磷酸铁锂材料与导电剂、石墨制备正极混合干料;S2、选取聚偏氟乙烯与N‑甲基吡咯烷酮制备正极胶液;S3、将正极混合干料添加到正极胶液中搅拌制成正极浆料;S4、在铝箔上利用滤网喷涂丙烯酸酯胶黏剂层;S5、按照常规的锂离子电池制造工艺将正极浆料在铝箔上进行涂布、烘干、碾压、裁切以制成正极片。本方法可进一步提高磷酸铁锂电池在大倍率充放电条件下的循环寿命,而且本方法制得的正极片具有更优异的耐高温性能,能有效避免鼓胀现象,使用更为安全可靠。

标签:
加工技术
安徽 - 芜湖 来源:北方有色网 2023-03-18
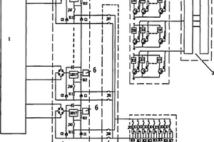
多串锂离子电池保护板检测装置

一种多串锂离子电池保护板检测装置,所述的检测装置包括至少一路以上电压发生电路,所述的电压发生电路包括输入电源,调压芯片,所述的输入电源通过调压芯片与显示模块连接,所述的电压发生电路通过多路切换电路与多档电压选择电路连接,所述的多路切换电路,多档位发生电路分别通过驱动电路与控制器连接,所述的调压芯片的调压端与输出端之间设有电阻R12,调压端分别通过继电器的常开触点和电阻R11接地和多路切换电路与多档电压选择电路连接,所述的继电器通过驱动电路与控制器连接;能够精确模拟多串锂离子保护板在各种测试条件下的电压值,检测速度快,精度高。

标签:
加工技术
安徽 - 芜湖 来源:北方有色网 2023-03-18
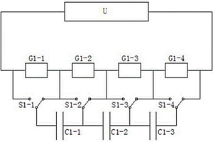
锂电池级联电容穿梭均衡电路

本实用新型公开一种锂电池级联电容穿梭均衡电路,包括充电主电路正负极之间串联的若干个一级动力电池分组,相邻的两个所述一级动力电池分组之间设置有一个共用的一级穿梭均衡电容,每个所述一级穿梭均衡电容的两个端各设置有一个双向切换开关,所述双向切换开关可以选择接通位于所述一级动力电池分组的正极或负极;每个所述一级动力电池分组包括若干个相互串联的二级动力电池分组,以此类推,每个N‑1级动力电池分组包括若干个相互串联的N级动力电池分组,每个所述N级动力电池分组包括若干个相互串联的锂电池单体。本实用新型通过双向切换开关的反复切换,使相邻两动力电池分组或锂电池单体容量一致,最后使所有锂电池单体的容量一致。

标签:
加工技术
安徽 - 芜湖 来源:北方有色网 2023-03-18
锂电池注液孔矫正注液装置

本发明公开了一种锂电池注液孔矫正注液装置,涉及锂电池生产设备技术领域,包括装置架,所述装置架的台面上设有送料装置,所述送料装置包括对称设置的两组链轮以及分别设置在两组链轮上的链条,所述链条之间设有电池输送架,所述电池输送架用于夹持、输送圆柱锂电池,所述圆柱锂电池的正上方设有电解液注入器,所述电解液注入器用于向圆柱锂电池的注液孔内注入电解液,所述电解液注入器顶部固定在升降传动架上,所述升降传动架用于带动电解液注入器上下移动并且在注液过程中自动矫正注液孔,本发明中设置的电解液注入器、导正板能将圆柱锂电池在轴向以及径向上进行限位,保证在注液过程中注液孔不会发生偏移。

标签:
加工技术
安徽 - 芜湖 来源:北方有色网 2023-03-18
高电容锂离子电池及其制备方法

本发明公开了一种高电容锂离子电池及其制备方法,本发明应用高电容锂离子电池正极材料、导电剂和粘结剂混合后球磨,制得球墨浆;将球墨浆压片成型后裁片,制得锂离子电池正极片,将锂离子电池正极片、电解液、隔膜、负极片组装成起来,得到了高电容锂离子电池,该锂离子电池具有较好的充放电性能和循环使用性能。

标签:
加工技术
安徽 - 芜湖 来源:北方有色网 2023-03-18
锂电池充放电测试系统
锂电池充放电测试系统 1156     
 0

本发明公开了一种锂电池充放电测试系统,该系统包括控制单元、电池监控保护装置、交直流转换模块、直流电子负载和锂电池,所述控制单元分别与电池监控保护装置、交直流转换模块、直流电子负载连接,所述锂电池分别与电池监控保护装置、交直流转换模块、直流电子负载连接,所述电池监控保护装置分别启停控制直流电源和直流电子负载,交直流转换模块给锂电池充电,锂电池放电直流电子负载。所述交直流转换模块将交流电转换成直流电后,微处理器通过A/D转换电路采集到电压电流信号,并产生所需的PWM控制信号驱动功率开关管以输出直流电压和电流对锂电池进行充电测试。

标签:
加工技术
安徽 - 芜湖 来源:北方有色网 2023-03-18
硅碳复合材料及其制备方法、含该材料的锂离子电池

本发明公开了一种硅碳复合材料及其制备方法、含该材料的锂离子电池。该方法包括:(1)用活泼性大于硅的金属将二氧化硅还原,得到多孔硅-金属氧化物的复合物;(2)用酸将金属氧化物腐蚀掉,得到多孔硅;(3)使用碳源作原料在多孔硅表面包覆碳,得到硅碳复合材料。该硅碳复合材料中的硅通过金属热还原法制备,金属热还原法制备的多孔硅颗粒为微米级,几乎不发生团聚;且多孔硅颗粒内部的孔壁和孔径为纳米级,与无孔的微米级硅粉相比,缩短了锂离子在硅基体中扩散路径,有利于大电流充放电,其孔隙可以容纳硅嵌锂过程中的体积膨胀,延长材料的充放电循环寿命。再在多孔硅颗粒表面均匀包覆具有一定孔隙的碳层,增强了硅碳复合材料的导电能力。

标签:
加工技术
安徽 - 芜湖 来源:北方有色网 2023-03-18
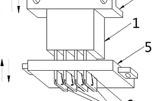
软包锂电池焊接工装
软包锂电池焊接工装 818     
 0

本实用新型提供一种应用于锂电池生产制造技术领域的软包锂电池焊接工装,所述的软包锂电池焊接工装包括工装底座(1)、楔形座(2)、定位条(3),所述的楔形座(2)与工装底座(1)连接,楔形座(2)上表面设置空腔部(4),楔形座(2)上表面形成斜面支撑部(5),所述的定位条(2)设置在楔形座(2)上端位置,楔形座(2)下端设置定位台(6),本实用新型所述的软包锂电池焊接工装,结构简单,有效简化软包锂电池极耳焊接,降低焊接操作难度,提高工艺可靠性,提高焊接效率,降低工艺复杂程度。

标签:
加工技术
安徽 - 芜湖 来源:北方有色网 2023-03-18
锂电池线束隔离板
锂电池线束隔离板 862     
 0

本实用新型提供一种应用于锂电池部件技术领域的锂电池线束隔离板,所述的锂电池线束隔离板的隔离板本体(1)包括多个隔离板组件(2),每个隔离板组件(2)一侧设置多个连接卡扣(3),每个隔离板组件(2)另一侧设置与连接卡扣(3)位置和数量一一对应的连接卡槽(4),连接卡槽(4)为凹进结构,每个连接卡槽(4)内设置一个钩耳(7),本实用新型的锂电池线束隔离板,结构简单,能够有效降低大尺寸电池模组的线束隔离板制造成本,解决大尺寸电池模板线束隔离板整体注塑成型困难问题,确保电池模组线束隔离板可靠性符合要求,降低线束隔离板生产难度,有效降低锂电池生产成本。

标签:
加工技术
安徽 - 芜湖 来源:北方有色网 2023-03-18
珊瑚形貌二氧化锡@碳复合纳米材料及制备方法、半固态负极浆料及半固态锂离子电池

本发明提供的珊瑚形貌二氧化锡@碳复合纳米材料及制备方法、半固态负极浆料及半固态锂离子电池,本发明以锡盐为原料,蔗糖为碳源,进行一步水热法合成得到,用以作为锂离子电池负极。同时,制备半固态锂离子电池浆料时,加入聚偏氟乙烯作为添加剂,使形成的半固态浆料电极具有更高的稳定性。与传统的锂离子电池电极制备工艺相比,半固态浆料电极的制备过程,无需涂覆、烘干等复杂的制备工艺,有利于大规模的生产与新型电极材料的研发,并且无集流体的特点可以避免活性材料在循环过程中形成裂痕从集流体上脱落造成的容量衰减,从而极大提高电池的使用寿命。

标签:
加工技术
安徽 - 芜湖 来源:北方有色网 2023-03-18
含添加剂的锂电池正极材料

本发明公开了一种含添加剂的锂电池正极材料,锂电池正极材料包含活性材料和添加剂,活性材料为FeS2,所述的添加剂为过渡金属的盐;正极材料由活性材料和添加剂混合制得。本发明的锂电池改性正极材料,优化了电压为1.5V的锂电池的性能,满足了实际工作环境的需求。

标签:
加工技术
安徽 - 芜湖 来源:北方有色网 2023-03-18
锂电池主动均衡装置
锂电池主动均衡装置 1124     
 0

本发明公开了一种锂电池主动均衡装置,涉及锂电池技术领域,包括串联锂电池组、电池电压采集模块、DC/DC转换器、主动均衡模块、被动均衡模块和控制电路,本发明采用主动均衡和被动均衡相结合的方式对电池组进行电压均衡处理,这样实现了均衡效率的最优化,不仅降低了均衡时间,而且可有效延长电池的寿命,保证充电安全。

标签:
加工技术
安徽 - 芜湖 来源:北方有色网 2023-03-18
带内置喷管浸没式电动汽车锂电池组冷却系统

本实用新型涉及电动汽车锂电池冷却领域,具体是涉及一种带内置喷管浸没式电动汽车锂电池组冷却系统,包括离心泵、绝缘冷却油箱、吸油管、喷管管道、喷管、回油管、电流传感器、温度传感器、锂电池组、散热铜片、电池组箱体和控制系统,所述控制系统包括控制模块、反馈模块、输出模块,本实用新型通过绝缘冷却油把进行封装后的锂电组浸没在电池组箱内,当电动汽车在加速、爬坡或其他原因导致电流或油液温度上升时通过传感器反馈至控制装置,控制装置根据反馈信号调节离心泵流量的大小。箱体内置喷管正对与下方电池组能够使电池组箱的油液形成涡流和射流冲击增加冷却油液的换热性,同时通过传感器能调节离心泵流量的大小从而减小电量的损耗。

标签:
加工技术
安徽 - 芜湖 来源:北方有色网 2023-03-18
新型锂电池防爆保护盖帽

本实用新型提供一种应用于锂电池压力保护装置领域的锂电池防爆保护盖帽,所述的防爆阀门(2)的凹下部分设置为凹槽(7)与防爆阀门边沿(11)成垂直角度的结构,所述的防爆槽(6)设置在凹槽底部(8)内侧,所述的防爆阀门(2)的凹槽(7)设置为圆柱体的凹槽(7)结构,所述的凹槽底部(8)与凹槽侧边(10)呈垂直结构,所述的防爆槽(6)设置在凹槽底部(8)的圆心与凹槽侧沿(9)之间的位置。采用本实用新型技术方案的锂电池防爆保护盖帽,通过对锂电池的压力保护盖帽中的防爆阀门的结构进行改进,使防爆阀门在压力保护过程动作更可靠,并且不会对盖帽的顶盖和密封圈的结构造成不良影响。

标签:
加工技术
安徽 - 芜湖 来源:北方有色网 2023-03-18
方形动力锂离子电池电芯及其制作方法

本发明公开了一种方形动力锂离子电池电芯及其制作方法,属于锂离子电池制造领域。一种方形动力锂离子电池电芯包括正极片、隔膜、负极片、正极耳和负极耳,所述方形动力锂离子电池电芯由所述正极片、隔膜、负极片围绕卷针卷绕而成,卷绕后卷针的上下两侧都具有正极耳及负极耳,所述正极耳位于电芯体的一端,所述负极耳位于电芯体的另一端,所述正极耳与所述负极耳位于电芯体的同一侧。所述正、负极耳由激光切割预留。所述方法主要包括:为极片涂覆涂层预留未涂覆区域,按照预设极耳间距用激光切割预留极耳,正极片、隔膜、负极片依次叠放卷绕成电芯。本发明的方形动力锂离子电池电芯,极耳排列整齐,能实现电池的大电流放电性能。

标签:
加工技术
安徽 - 芜湖 来源:北方有色网 2023-03-18
纳米铜-锡镍合金负极材料的制备方法、纳米铜-锡镍合金负极材料、锂离子电池

本发明公开了一种纳米铜-锡镍合金负极材料的制备方法、纳米铜-锡镍合金负极材料、锂离子电池。制备方法包括配制铜电镀液、电沉积纳米铜、配制锡镍电镀液、电沉积锡镍、将电镀后的铜箔片洗净干燥后截片,采用本发明纳米铜-锡镍合金负极材料制备的锂离子电池避免了锡镍合金在嵌脱锂时的体积效应,防止了脱锂过程中大块锡的团聚,提高了电池的充放电性能,具有良好的循环性能和稳定性,本发明制备方法工艺简单,操作简便,为工业化生产提供了条件。

标签:
加工技术
安徽 - 芜湖 来源:北方有色网 2023-03-18
锂离子电池电芯容量衰减的FA分析方法

本发明公开了一种锂离子电池电芯容量衰减的FA分析方法,通过分析电池的小电流充放电曲线、电芯的厚度、拆解后电芯的内部情况、电解液的成分、阴极膜片的性能、阴极膜片和阳极膜片的金属元素含量、阴极和阳极材料的形貌及结晶度、隔离膜的透气度来综合全面分析锂离子电池电芯发生容量衰减的原因;该方法对可能导致锂离子电池容量衰减或跳水的各个因素进行了全面分析,为锂离子电池电芯容量衰减或跳水的各因素的分析提供了指导方法,可为电池性能改进提供依据和方向,具有重大的实践意义。

标签:
加工技术
安徽 - 芜湖 来源:北方有色网 2023-03-18
锂电池点焊用定位组件

本发明提供了一种锂电池点焊用定位组件,涉及锂电池领域,包括相对设置的侧板、对称设置在侧板之间的带轮及卷绕在带轮之间的皮带;放置框,其底面设有位于一条直线的若干凹槽,在放置框装满一排锂电池时,每个锂电池的正下方均对应一个凹槽;固定于皮带的外侧面的若干凸块,相邻凸块的距离与相邻凹槽的距离相等;固定于侧板之间的固定板和点焊机,固定板位于其中一个带轮的一侧,且固定板的上表面与位于带轮上方的皮带表面平齐,点焊机位于皮带的上方,且点焊机与皮带之间设有使得放置框穿过的间隙;设置于放置框两侧的固定部,用于固定镍片的两侧。通过本发明,使得在点焊时,不需要人工参与,大大降低了点焊机的焊头与人手接触的风险。

标签:
加工技术
安徽 - 芜湖 来源:北方有色网 2023-03-18
双层锂电池保护膜胶带
双层锂电池保护膜胶带 1012     
 0

本实用新型公开了一种双层锂电池保护膜胶带,包括外基材层、内基材层、外胶黏剂层和内胶粘剂层,本实用新型涉及电池产品保护膜领域,本实用新型提供一种双层锂电池保护膜胶带,结构新颖,通过双层PET薄膜的复合使胶带耐磨坚韧的同时更柔软,通过涂布添加酚醛树脂的高粘改性亚克力胶黏剂使粘性更强,从而达到胶带贴合更好,不容易起翘,且在130度烘烤半小时以上撕下不残胶,可以更好地保护电池;由于锂电池外壳坚硬菱角分明,所以要求胶带柔软、粘性强贴合好,胶带不能起翘,以便于胶带更好的保护电池。

标签:
加工技术
安徽 - 芜湖 来源:北方有色网 2023-03-18
上一页 33 34 35 36 37 ... 48 下一页
共48页    到第

北方有色为您提供最新的安徽芜湖有色金属加工技术理论与应用信息,涵盖发明专利、权利要求、说明书、技术领域、背景技术、实用新型内容及具体实施方式等有色技术内容。打造最具专业性的有色金属技术理论与应用平台!

全国热门有色金属设备推荐
展开更多 +
全国热门有色金属技术推荐
展开更多 +

 

江西省隆恩特环保设备有限公司
宣传

报名参会
更多+

报告下载

有色专家
更多+

武汉科技大学
校学术委员会主任 / 教授
湖南有色金属研究院
教授级高工/原总工程师
中国矿业大学
副院长/教授
中铝检测科技(郑州)有限公司/国家轻金属质量检验检测中心
正高级工程师
广东省科学院工业分析检测中心
副主任
赤泥综合利用研究报告2025
推广

热门技术
更多+

推荐企业
更多+

福建省金龙稀土股份有限公司
宣传

发布

在线客服

公众号

电话

顶部
咨询电话:
010-88793500-807