青岛垚鑫智能科技有限公司
宣传

位置:北方有色 >

有色技术频道 >

> 固/危废处置技术

分类:
全部
矿山技术
冶金技术
材料制备及加工技术
环境保护技术
分析检测技术
 
全部
废水处理技术
大气治理技术
固/危废处置技术
土壤修复技术
地区:
全部
北京
天津
上海
重庆
河北
山西
辽宁
吉林
黑龙江
江苏
浙江
安徽
福建
江西
山东
河南
湖北
湖南
广东
海南
四川
贵州
云南
陕西
甘肃
青海
内蒙
广西
西藏
宁夏
新疆
其他
其他
展开
 
全部
武汉
黄石
十堰
宜昌
襄阳
鄂州
荆门
孝感
荆州
黄冈
咸宁
随州
恩施土家族苗族自治州
仙桃
潜江
天门

湖北武汉有色金属固/危废处置技术理论与应用

免费发布技术信息>>
无机胶凝材料制备系统
无机胶凝材料制备系统 1090     
 0

本实用新型提供了一种无机胶凝材料制备系统,包括钢渣处理单元、主原料处理单元及搅拌磨;钢渣处理单元包括钢渣筛分机一、钢渣磁选机一、钢渣破碎机一、钢渣立磨机及钢渣料仓,钢渣筛分机一、钢渣磁选机一、钢渣破碎机一依次连接,且钢渣破碎机一的出料口与钢渣筛分机一的进料口连接,钢渣筛分机一的细料出口与钢渣立磨机连接,钢渣立磨机的出料口与钢渣料仓连接;主原料处理单元包括依次连接的物料仓、主原料立磨机及主原料料仓;钢渣料仓和主原料料仓的出料口与搅拌磨连接。该制备系统结构简单,将多种工业固体废弃物进行无害化处理及资源化利用,具有良好的市场应用前景。

标签:
固废
湖北 - 武汉 来源:北方有色网 2023-03-19
粉煤灰与烟尘灰制备烟气精脱硫剂的方法

本发明公开了一种粉煤灰与烟尘灰制备烟气精脱硫剂的方法,该方法以粉煤灰和烟尘灰为原料,经预处理、酸浸富集金属元素、共沉淀及成型得到烟气精脱硫剂。本发明方法工艺设备简单,操作容易、安全,是一种利用工业废弃物制备可用于多种环境的精脱硫剂以及白炭黑、钾盐副产物的固废综合利用工艺技术路线,实现变废为宝、以废治废目的。该方法制备的精脱硫剂具有脱硫活性高、穿透硫容高等特点,适用转炉煤气、高炉煤气、天然气、焦炉煤气净化脱硫过程,可将硫含量脱至1mg/Nm3以下,特别适用于烟气的精脱硫过程。

标签:
固废
湖北 - 武汉 来源:北方有色网 2023-03-19
海绵城市道路蓄排水设备

本实用新型提出了一种海绵城市道路蓄排水设备,包括依次连接的排水装置、蓄水装置以及灌溉装置;排水装置包括设置于路面的排水口,排水口通过井道与蓄水装置连通,井道包括第一井道和第二井道,第二井道顶部与第一井道连通,第一井道与排水口连通,第二井道的直径大于第一井道的直径,第二井道内设置有排放机构,排放机构包括密封抵接于第一井侧沿底端的盖体,排水装置还包括可开闭的固物腔,固物腔与第一井道底部连通,盖体上转动配合有拨片,盖体底部与升降机构连接,当盖体承载重量大于第一阈值时下降使第一井道与第二井道连通。本申请能够有效地避免在不排水时,固体废物通过排水口进入到蓄水装置内。

标签:
固废
湖北 - 武汉 来源:北方有色网 2023-03-19
下水道清洁装置
下水道清洁装置 1197     
 0

本实用新型提供了一种下水道清洁装置,包括盖板和污物拦截网,所述盖板可活动的覆盖于所述污物拦截网的开口处;所述盖板上设有多个排污口,所述排污口与所述污物拦截网相贯通;所述污物拦截网包括沉泥池和出水部,所述出水部安装在所述沉泥池的一端,且与所述盖板相邻;所述沉泥池内设有直排污管,所述沉泥池的底部设有U型排污管,能够防止因垃圾堵塞导致冒溢、渍水等情况,能够提高雨水井中固体废弃物的截留量,并防止臭气外溢,能有效地减轻管道淤积和防止水体污染。

标签:
固废
湖北 - 武汉 来源:北方有色网 2023-03-19
农村生活污水处理系统

本实用新型涉及一种农村生活污水处理系统,包括格栅渠、化粪池、调节池、一级隔油装置、二级隔油装置、油污回收装置、沼气池、沼气过滤装置、家用燃气、厌氧池、水解酸化池、氧化池组、反应池、沉淀池、污泥池、中间池和消毒池。本实用新型充分利用了生活污水产生的的沼气,并且将最后的固体废弃物压缩处理成泥饼,后续处理更加方便、彻底。

标签:
固废
湖北 - 武汉 来源:北方有色网 2023-03-19
垃圾桶
垃圾桶 815     
 0

本实用新型涉及一种垃圾桶,包括第一筒体和第二筒体,第一筒体的内壁为圆柱形,第二筒体的内壁为漏斗形,第一筒体的下端外壁上周向螺纹连接多个第一法兰,第二筒体的顶部外壁上周向螺纹连接有与第一法兰配合的多个第二法兰,每个第一法兰和每个第二法兰之间设有螺纹杆,螺纹杆的两端设有固定装置,第一筒体的底部设有过滤网,第一筒体的下端和第二筒体的上端设有密封圈,第二筒体的底部设有排液通道,排液通道上设有阀门。本实用新型的有益效果是:将垃圾桶内的固体和废液进行分离,设置密封圈和两个法兰固定第一筒体和第二筒体使垃圾桶不会发生液体泄漏,同时在倾倒垃圾时可分开处理,符合垃圾分类的环境标准。

标签:
固废
湖北 - 武汉 来源:北方有色网 2023-03-19
利用铅锌尾矿和铝灰制备防辐射硫铝酸盐胶凝材料的方法

本发明涉及一种利用铅锌尾矿和铝灰制备防辐射硫铝酸盐胶凝材料的方法,属于特种建材和固废资源化利用领域,所述利用铅锌尾矿和铝灰制备防辐射硫铝酸盐胶凝材料的方法包括以下步骤:步骤一:称取质量百分比为3‑20%的铅锌尾矿、5‑15%的铝灰原料,50‑70%的石灰岩、5‑20%的工业副产石膏、进行混合和研磨,得到防辐射硫铝酸盐胶凝材料生料;步骤二:将上述防辐射胶凝材料生料在1250‑1450℃温度下煅烧30‑60min,急速冷却,得到防辐射硫铝酸盐胶凝材料熟料;步骤三:称取质量百分比为95%‑99%的防辐射胶凝材料熟料、1‑5%的混合助剂,研磨混合均匀得到防辐射硫铝酸盐胶凝材料。本发明提供一种利用含铅固废制备防辐射胶凝材料的方法,制备的胶凝材料在具备良好力学性能的同时,具有良好的防辐射效果,在高辐射等特殊领域具有广阔的应用前景。

标签:
固废
湖北 - 武汉 来源:北方有色网 2023-03-19
盾构同步注浆料及其制备方法

本发明提供了一种盾构同步注浆料及其制备方法,所述盾构同步注浆料包括以下重量份数的组分:特种水泥12‑22%、冶金渣微粉26‑34%、尾矿砂45‑52%、流变稳定剂1.6‑4%、悬浮分散剂0.4‑2%、保水增塑剂0.5‑1.5%、减水剂0.8‑1.6%、消泡剂0.04‑0.09%、增强组分3‑11%。本发明通过采用胶凝效率高的特种水泥,将冶金渣微粉和尾矿砂作为主要原材料,并采用多功能添加剂代替传统的注浆料外加剂,制得的盾构同步注浆料具有高流动性、良好的粘接性和微膨胀性;同时由于对固废进行资源化利用,降低了成本,有利于推动固废资源二次利用。

标签:
固废
湖北 - 武汉 来源:北方有色网 2023-03-19
钢渣-磷石膏复掺泡沫混凝土

本发明属于建筑材料领域,具体涉及一种钢渣‑磷石膏复掺泡沫混凝土,包括以下质量分数的成分:7‑8%的钢渣、12‑13%的水泥、2‑3%的水玻璃、25‑30%的矿粉和45‑55%的磷石膏。本发明采用对水泥‑矿粉‑磷石膏胶凝体系采用合适的激发剂,激发其活性,从而增大水泥替代率,可合理利用并消纳磷石膏,钢渣是炼钢行业的副产品,属于碱性较强的工业固废,可以提供碱性环境促进矿粉水化,在水泥‑矿粉‑磷石膏胶凝体系引入钢渣,增大固废利用率,进一步降低泡沫混凝土的成本。且本发明的混凝土具备优异的成型效果、工作性能和力学性能。

标签:
固废
湖北 - 武汉 来源:北方有色网 2023-03-19
磷石膏处理剂、磷石膏处理方法、磷石膏填充材料制备方法以及磷石膏填充材料

本发明涉及一种磷石膏处理剂、磷石膏处理方法、磷石膏填充材料制备方法以及磷石膏填充材料,处理剂包括以下质量百分比的组分:煅烧磷尾矿27.7%~96.7%,硫酸铵0.3%~1%,固废微粉3%~68%,碱性激活剂0~3.5%,煅烧磷尾矿为高镁磷尾矿的煅烧产物。基于本发明的磷石膏处理剂,既可实现磷石膏无害化处理,又可实现固废高镁磷尾矿的有效利用,同时保证磷石膏作为工程填充材料时的强度需求。

标签:
固废
湖北 - 武汉 来源:北方有色网 2023-03-19
矿山废水处理方法及其装置

本发明涉及一种废水处理方法,尤其是涉及一种矿山废水处理方法及其装置。本发明利用废酸过渡池作为沉淀物过滤前的滤前混凝槽,将沉淀物与一定粒径范围的沙土或石灰石等按干基质量比1∶1混合后,采用板框过滤机压滤处理,清波返回重金属沉降池,处理后的固废按GB18598-2001《危险废物填埋污染控制标准》以及《危险废物安全填埋处置工程建设技术要求》(环发[2004175]号)的要求隔离掩埋。因此,本发明具有如下优点:1、不间断的连续中和,处理量大,成本低。2、酸碱碰撞冲击中和,反应充分,效果好。3、形成循环体系,水资源反复利用,特别是高原缺水地区,保护牧民草场。

标签:
固废
湖北 - 武汉 来源:北方有色网 2023-03-19
磷系反应型阻燃剂连续化生产装置

本实用新型涉及阻燃剂生产技术领域,尤其提供一种磷系反应型阻燃剂连续化生产装置,其包括依次连通的加成反应釜、第一蒸馏釜、第一降膜蒸发器、水解反应釜、脱溶釜、环合反应釜、第二蒸馏釜、第二降膜蒸发器和阻燃剂储存罐,所述加成反应釜内依次加入马来酸二乙酯、乙酸和亚磷酸三乙酯,所述水解反应釜内依次加入氢氧化钠溶液、盐酸、固体氯化钠和甲苯,所述环合反应釜内加入乙酸酐,所述阻燃剂储存罐储存制得的磷系反应型阻燃剂。本实用新型提供的装置工艺简单,不需要特殊设备,反应时间短,反应条件温和,产生的危废少,适合工业大规模生产。

标签:
固废
湖北 - 武汉 来源:北方有色网 2023-03-19
离心分离式过滤净化网盘

本实用新型公开了一种离心分离式过滤净化网盘,包括:中心盘、外环固定圈和多个扇形过滤片;中心盘与外环固定圈之间环布有多个扇形过滤片,每个扇形过滤片下方连接有导油板;中心盘、外环固定圈、扇形过滤片和导油板为一体式结构。本实用新型的离心分离式过滤净化网盘安装于抽风机前端或进气口,采用拦截预过滤的方法去除废气或油烟中的固体颗粒物或液体颗粒物,可有效地减小设备负荷,提高油烟净化水平;此种净化网盘可广泛使用于油烟净化设备。

标签:
固废
湖北 - 武汉 来源:北方有色网 2023-03-19
耐辐射照明灯
耐辐射照明灯 1119     
 0

本实用新型涉及耐辐射照明灯,包括灯座、透明灯罩和发光模组,其特征是灯座为球冠状,灯座的内壁设置有第一镜面反射层,透明灯罩与灯座配合形成空腔,空腔内设置有一个以上的发光模组,发光模组通过连接管与灯座连接,发光模组包括底座、屏蔽层和照明LED,底座为球冠状,底座的内壁设置有第二镜面反射层,第二镜面反射层与第一镜面反射层的凹面相向布置,底座的外壁与屏蔽层的内壁配合,照明LED设置在第二镜面反射层之上。本实用新型结构合理、维修方便、使用寿命长、可适应不同辐照环境并能有效减少放射性固体废物排放。

标签:
固废
湖北 - 武汉 来源:北方有色网 2023-03-19
高强度中空玻璃的洗片机

本实用新型涉及高强度中空玻璃的洗片机,包括洗片箱,洗片箱具有第一洗片机构,第一洗片机构包括第一洗片箱、循环动力源、风管组件、喷头组件及循环槽;循环槽包括槽体及横隔于槽体内的过滤板,过滤板将槽体分隔为过滤前室和过滤后室,循环动力源的动力输入端与过滤后室连通、动力输出端与喷头组件连通。清洗后的废水中含有固体残渣物,过滤板进行过滤后,再经循环动力源进行循环将过滤后的清水输送给喷头组件利用,再次喷洒,节约用水。

标签:
固废
湖北 - 武汉 来源:北方有色网 2023-03-19
深基坑组合支护结构
深基坑组合支护结构 944     
 0

一种深基坑组合支护结构,包括双排桩支护体系、角撑支护体系;所述双排桩支护体系包括由前排桩桩顶冠梁连接的前排桩和后排桩桩顶冠梁连接的后排桩,前排桩与后排桩通过连梁连接,双排桩支护体系位于基坑各边中间区域;所述角撑支护体系包括钢筋混凝土支撑体和由支护桩桩顶冠梁连接的支护桩,钢筋混凝土支撑体与支护桩通过腰梁连接,角撑支护体系位于基坑各边角部区域。本实用新型有效地解决了传统桩撑支护工期长、挖土困难、拆除支撑产生的固体废弃物易造成环境污染等多方面的弊端;基坑各边中间区域采用双排桩,可有效的避开建筑主楼,不影响主楼施工。本实用新型具有简单易操作、节省工期、便于挖土、绿色环保、安全可靠、适用范围广等优点。

标签:
固废
湖北 - 武汉 来源:北方有色网 2023-03-19
镁矿渣填料床磷回收系统

一种镁矿渣填料床磷回收系统,包括进水区及与进水区联通的反应器,反应器为内外双筒结构,内筒顶部开口,反应器包括位于内筒的结晶反应和捕集区、位于内筒下方的晶体分离区、晶体沉淀区及位于外筒上方的出水区,其中结晶反应和捕集区、晶体分离区和晶体沉淀区自上而下布置,进水区与所述结晶反应和捕集区通过可拆卸管道联通;结晶反应和捕集区内填充镁矿渣颗粒形成镁矿渣颗粒填料层,镁矿渣填料层底部设有筛网及振荡底座。本实用新型可以不必加入化学药剂,回收成本低,摆脱了磷酸铵镁结晶法回收磷对含镁药剂的依赖,不会引发二次化学污染和产生固体废物,富集的磷酸铵镁和磷吸附饱和镁矿渣颗粒能直接用作肥料,经济高效地从污水中回收磷。

标签:
固废
湖北 - 武汉 来源:北方有色网 2023-03-19
冷凝脱水塔
冷凝脱水塔 971     
 0

本实用新型公开了一种冷凝脱水塔,包括一立式的圆筒状塔体,该塔体的中部设置有检修门;其特点为:塔体的顶部开设有烟气进口;一冷却水出水储箱位于该烟气进口下端,并通过一分气箱与烟气进口下端密封连接,在该烟气进口的周边垂直设有一排气口;分气箱的底部装有通向在该塔体外部的排水管;位于塔体的中部为一脱水塔体;该脱水塔体的顶部与冷却水出水储箱的底部相接,其底部固定安装于与地面固接的塔体底座上;该脱水塔体的内腔与冷却水出水储箱和塔体底座的内腔贯通;该设备使烟气中的水份由“汽”凝结成“水”并从烟气中离析出来,使烟气湿含量大幅下降,其结构合理,对处理固体废物焚烧烟气的脱水、降温至接近环境温度具有显著的效果。

标签:
固废
湖北 - 武汉 来源:北方有色网 2023-03-19
Cu<Sup>2+</Sup>缓释功能型核壳轻集料及其制备方法

本发明提供一种Cu2+缓释功能型核壳轻集料及其制备方法,该Cu2+缓释功能型核壳轻集料包括内核和外壳;内核和外壳的质量比为1∶1~2∶1;按质量百分数计,内核包括以下组分:碳化污泥:70%~80%,磷酸镁水泥:5%~15%,硫酸钾:2%~5%,硝酸锰:3%~8%,氯化钠:4%~7%,硫酸铜:5%~10%;按质量百分数计,外壳包括以下组分:磷酸镁水泥:80%~95%,硼砂:5%~10%。本发明采用污泥和磷酸镁水泥为主要原料并加入无机盐类植物营养素和硫酸铜制备内核,然后,采用磷镁酸盐水泥为主要原料并加入缓凝剂硼砂制备外壳,然后,将外壳包覆在内核上,形成即可适用于植物水培,又具有高效净水功能的Cu2+缓释功能型核壳轻集料,且大大提高了污泥等固废资源化利用率,具有十分重要的经济、环保、科研意义。

标签:
固废
湖北 - 武汉 来源:北方有色网 2023-03-19
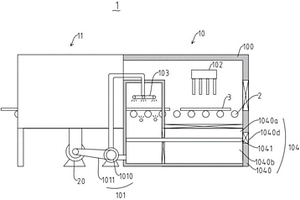
餐厨垃圾预处理系统
餐厨垃圾预处理系统 1150     
 0

本实用新型涉及一种餐厨垃圾预处理系统,其包括依次连接的破碎装置、螺旋输送装置、灭菌固液分离装置和油水分离装置,灭菌固液分离装置包括灭菌分离罐,灭菌分离罐的顶部固定有驱动电机,驱动电机的输出端与转轴的上端固定连接,转轴的下端伸入灭菌分离罐内,转轴的下端与过滤圆盘的中心固定连接,过滤圆盘的上表面沿径向均匀间隔设有多条拨料板,灭菌分离罐的侧壁上与过滤圆盘对应的位置设有固体废料出口,灭菌分离罐的上部设有与上腔室连通的进料口和用于向过滤圆盘喷射洗液的喷头,灭菌分离罐与灭菌蒸汽产生装置连通。有益效果为,该处理系统相对现有工艺有明显改进,先破碎再灭菌和固液分离,用到装置相对较少,安全性好,预处理效果好。

标签:
固废
湖北 - 武汉 来源:北方有色网 2023-03-19
一体化厨房除渣隔油储油池

一种一体化厨房除渣隔油储油池,包括池身,池身分上下两层,上层为隔油池,下层为储油池;隔油池上设有进水管;隔油池中部设有第一导流板与滤板,第一导流板与滤板连接,第一导流板位于进水管下方;第一导流板设置有坡度坡向滤板,滤板水平;隔油池下部设有隔油板,隔油板位于第一导流板下方;隔油池侧壁上设置有出油堰、出水堰,出水堰在出油堰下方,隔油板与出油堰连接;隔油板设置有坡度坡向出油堰;出油堰通过导油管与储油池连通;第一导流板下方设有导气管。本实用新型可以减少废水中固体残渣与油质,降低管网堵塞、损害风险,从而减少管网维护成本,同时收集起来的油可进行水解后用作肥料,提高资源利用率。

标签:
固废
湖北 - 武汉 来源:北方有色网 2023-03-19
餐厨垃圾灭菌除杂分离装置

本实用新型涉及一种餐厨垃圾灭菌除杂分离装置,其包括罐体,罐体的顶壁上固定有驱动电机,驱动电机的输出端与转轴的上端固定连接,转轴的下端穿过顶壁的中心通孔伸入罐体内,转轴的下端过滤圆盘的中心固定连接,过滤圆盘将罐体内分隔成上腔室和下腔室,过滤圆盘的上表面沿径向均匀间隔设有多条拨料板,转轴的下部靠近过滤圆盘的位置固定有搅拌桨叶,罐体的侧壁与过滤圆盘对应的位置设有固体废料出口,罐体上部设置有进料口及喷头,下腔室底部设有用于产生蒸汽以对过滤圆盘上餐厨垃圾进行灭菌的加热机构,下腔室底部中心设有液体出口。有益效果为,实现了对餐厨垃圾的灭菌和、杂质分离和固液分离,结构简单,灭菌及固液分离效果好。

标签:
固废
湖北 - 武汉 来源:北方有色网 2023-03-19
地埋式生活污水处理设备

本实用新型涉及污水处理技术领域,且公开了一种地埋式生活污水处理设备,包括底板,所述底板的顶部固定安装有密封箱,所述密封箱的顶部插接有盖板,所述密封箱的内部活动安装有储水罐,所述底板的顶部固定安装有处理箱,所述底板的顶部固定安装有固体废料箱,所述处理箱的内腔右侧固定安装有通管,所述处理箱的外壁左侧固定安装有抽送组件,所述处理箱的内部固定安装有过滤组件,所述处理箱的内腔顶部固定安装有外接管。该地埋式生活污水处理设备,通过在盖板的内部中心处开设有空槽,使连接着处理箱的外接管延伸至密封箱外部,通过外接管对污水源进行连接,且处理箱的内部固定安装有过滤组件。

标签:
固废
湖北 - 武汉 来源:北方有色网 2023-03-19
利用铝箔腐蚀形成的高铝盐泥制备人造石的方法

本发明公开了一种利用铝箔腐蚀形成的高铝盐泥制备人造石的方法。该方法首先对高铝盐泥进行水洗、烘干、研磨等处理,得到盐泥粉体;然后利用偶联剂对盐泥粉体进行改性提高其分散性;接着将改性后的盐泥粉体与树脂基体、加工助剂等混合均匀,最后固化成型得到性能优异的人造石。本发明解决了电极生产企业铝箔腐蚀工艺产生的盐泥固废难处理问题,实现了变废为宝和固废回收再利用的双重目的,在降低生产成本的同时还提高了人造石的性能,具有较好的推广应用价值。

标签:
固废
湖北 - 武汉 来源:北方有色网 2023-03-19
摩擦材料磨削废料的回收再利用方法

本发明方法公开了一种摩擦材料磨削废料的回收再利用方法,包括步骤:步骤一,检测摩擦材料磨削废料的含水量;步骤二,将磨削废料、粉末状酚醛树脂和工业酒精或醋酸乙酯进行混合造粒;步骤三,将混合造粒得到的粉料于80~100℃充分干燥后,即可直接用于摩擦材料的制备。本发明方法简便易行,成本低廉,将本发明方法处理后的磨削废料用于摩擦材料的生产,不仅达到无固废的环境保护、减少资源浪费、降低了摩擦材料生产成本,并且还可以提高摩擦材料的摩擦制动性能。

标签:
固废
湖北 - 武汉 来源:北方有色网 2023-03-19
农村生活污水的处理方法

本发明涉及一种农村生活污水的处理方法。其技术方案是:先将格栅池截留的农村生活污水的固体废弃物填埋,截留后的的农村生活污水进入沉淀池,沉淀后先储存于调节池,然后进入缺氧反应池,向缺氧反应池中输入回流污泥,缺氧反硝化后的上清液进入厌氧反应池,向厌氧反应池中投加厌氧污泥,厌氧消化后的上清液进入好氧反应池,向好氧反应池中投加好氧活性污泥,反应后的出水进入平板膜反应器,经平板膜反应器的平板膜过滤后的出水达到国家颁布的《城镇污水处理厂污染物排放标准》一级A标准,截留后的活性污泥按需回流至缺氧反应池,剩余的活性污泥排入贮泥池。本发明具有占地面积小、投入低、环境友好和处理效果好的特点。

标签:
固废
湖北 - 武汉 来源:北方有色网 2023-03-19
从含锡铅渣中回收锡的方法

本发明属于固体废弃物资源化领域,更具体地,涉及一种从含锡铅渣中回收锡的方法。本发明提供了从含锡铅渣中回收锡的方法,通过氯化‑水浸‑碱熔‑水浸‑浓缩结晶工艺制备锡酸钠产品,工艺简单可控,能够将含锡铅渣中的低品位锡元素进行提取,制备锡酸钠产品。制备的锡酸钠产品满足GB/T 26040一级标准。工艺过程中的锡回收率可以达到93.8wt%。该方法为低品位锡渣的资源化提供一种可行路径。

标签:
固废
湖北 - 武汉 来源:北方有色网 2023-03-19
铁尾矿活性的提高方法、所得的铁尾矿和应用

本发明涉及一种铁尾矿活性的提高方法,包括以下处理步骤:1)选取在中高温下可释放具有极强蚀变作用的结构水和CO2的矿物为蚀变物,利用混料机将其与铁尾矿按一定质量比混合均匀;2)将混合好的蚀变物和铁尾矿置于高温炉恒温煅烧一段时间,急冷。本发明的有益效果是:1)降低成本,提高固体废弃物的利用率。2)本发明制得的铁尾矿-煤矸石-石灰石或铁尾矿-煤矸石复合体系具有较高的活性,其28d活性指数可达95%以上,所制水泥符合GB175—2007《通用硅酸盐水泥》中42.5R级复合硅酸盐水泥的指标要求。实现了铁尾矿的资源化利用和水泥混凝土行业的可持续发展。3)本发明铁尾矿活性提高方法简单,有利于工业化生产。

标签:
固废
湖北 - 武汉 来源:北方有色网 2023-03-19
快速絮凝剂及其制备方法

本发明公开了一种快速絮凝剂及其制备方法,所述絮凝剂的化学成分按重量百分数比计由:混沉池污泥75~85%、高炉渣粉5~15%、硫酸铝氨2~10%、聚合硫酸铁2~10%和1~2%添加剂组合而成。该制备方法先后按比例将硫酸铝氨、聚合硫酸铁、混沉池污泥、高炉渣粉在80~200r/min条件下搅拌;得到快速絮凝剂。本发明的絮凝剂由混沉池污泥及高炉渣粉组成,高炉渣粉表面具有较大的活性,可使絮凝加快,从而达到快速絮凝的目的,实现固体废弃物的资源化利用和高附加值利用。

标签:
固废
湖北 - 武汉 来源:北方有色网 2023-03-19
CO或CO2与醇、H2、SO2、氧化氮的共聚物及其制备和用途

本发明涉及一种根据元素有机化学的串联取代重排消除反应(简称TSRE反应)这一近期发现的合成模式的规则,设计CO或CO2气体或它们的各种烟道尾气在相应碱性的化学环境下,通过与醇或H2或SO2或NO2或NO或胺类化合物进行聚合反应,生产相应的共聚物或混聚物,反应条件非常稳和,过程非常简单,制备成本非常低廉,无废水排放,非常适用于将各种行业的烟道尾气吸收转化成为各种聚合物,尤其能够利用这些聚合物制备液体燃料或固体燃料,或者成为制备相应的高分子材料的原料,其中的CO2固态聚合物非常适用于超大规模的贮存,对于碳减排具有十分巨大的意义。

标签:
固废
湖北 - 武汉 来源:北方有色网 2023-03-19
上一页 23 24 25 26 27 ... 60 下一页
共60页    到第

北方有色为您提供最新的湖北武汉有色金属固/危废处置技术理论与应用信息,涵盖发明专利、权利要求、说明书、技术领域、背景技术、实用新型内容及具体实施方式等有色技术内容。打造最具专业性的有色金属技术理论与应用平台!

全国热门有色金属设备推荐
展开更多 +
全国热门有色金属技术推荐
展开更多 +

 

江西省隆恩特环保设备有限公司
宣传

报名参会
更多+

报告下载

有色专家
更多+

华东理工大学
主任/教授
国家钨与稀土产品质量检验检测中心
主任
北京航空航天大学、中国工程院
院士
中铝科学技术研究院有限公司
董事长
中国有色金属工业协会
教授级高级工程师
赤泥综合利用研究报告2025
推广

热门技术
更多+

推荐企业
更多+

福建省金龙稀土股份有限公司
宣传

发布

在线客服

公众号

电话

顶部
咨询电话:
010-88793500-807