青岛垚鑫智能科技有限公司
宣传

位置:中冶有色 >

有色技术频道 >

> 加工技术

分类:
全部
矿山技术
冶金技术
材料制备及加工技术
环境保护技术
分析检测技术
 
全部
功能材料技术
复合材料技术
新能源材料技术
合金材料技术
加工技术
地区:
全部
北京
天津
上海
重庆
河北
山西
辽宁
吉林
黑龙江
江苏
浙江
安徽
福建
江西
山东
河南
湖北
湖南
广东
海南
四川
贵州
云南
陕西
甘肃
青海
内蒙
广西
西藏
宁夏
新疆
其他
其他
展开
 
全部

有色金属加工技术理论与应用

免费发布技术信息>>
高浸润阻燃电解液
高浸润阻燃电解液 1041     
 0

本发明提供了一种高浸润阻燃电解液,包括添加剂、溶剂和锂盐,所述添加剂包括聚丙二醇与环氧乙烷加聚物(F127)、氟代碳酸乙烯酯、碳酸亚乙烯酯、乙酰胺、氟代有机锂盐和乙氧基五氟环三磷腈。本发明实现电解液在明火状态下不燃,采用聚丙二醇与环氧乙烷加聚物(F127)作为电解液浸润剂。为避免阻燃添加剂影响电池电化学性能,分别采用了成膜添加剂,导电添加剂对电解液体系进行优化,优化后的电解液,表现出了极高的安全性与电化学性能。

标签:
加工技术
河南 - 郑州 来源:中冶有色网 2023-03-18
电表自动检测装置
电表自动检测装置 1110     
 0

本发明公开了一种电表自动检测装置,包括电表主体、散热叶片、电流互感器、信号收发器,所述电表主体上方设置有检测箱主体,所述检测箱主体两侧设置有所述散热叶片,所述散热叶片上方安装有叶片固定架,所述电表主体内部设置有电路板安装架,所述电路板安装架上方安装有电表电路板,所述电表电路板一侧设置有所述电流互感器,所述电流互感器一侧设置有熔断检测器,所述检测箱主体内部设置有高能锂电池,所述高能锂电池上方设置有警报器。有益效果在于:通过设置引脚检测器对电表电路板的引脚进行检测,确保电表的正常工作,使用效果好,通过设置散热叶片,能够对检测箱主体进行散热,确保检测箱主体的正常工作。

标签:
加工技术
湖南 - 永州 来源:中冶有色网 2023-03-18
自修复固态电解质及其制备方法、应用

本发明提供了一种自修复固态电解质及其制备方法、应用,其制备方法具体步骤为:S1、将解离锂盐化合物与溶剂混合,超声得到解离液;S2、将自修复聚合物、交联剂、锂盐加入所述解离液中,混合均匀,升温反应获得自修复前驱体溶液;S3、将所述自修复前驱体溶液置于聚四氟乙烯板进行制膜,真空干燥,即得到自修复固态电解质。自修复固态电解质的制备过程简单、成本廉价易得、工艺绿色环保,且制得的自修复固态电解质具有稳定的自修复性能和优异的电化学性能。

标签:
加工技术
湖北 - 武汉 来源:中冶有色网 2023-03-18
用以减轻表面碳酸盐和氢氧化物的电阻效应的陶瓷离子传导材料的添加剂

提供了一种改性在电化学电池组件的表面上形成的碳酸盐层的方法。所述表面包括陶瓷氧化物。所述碳酸盐层包括碳酸盐并基本不传导锂离子和钠离子。所述方法包括使碳酸盐层与改性剂接触以形成混合物和使改性剂并入碳酸盐层中并形成包括改性剂和碳酸盐的低共熔混合物的改性杂化层。所述改性杂化层能够传导锂离子和钠离子。

标签:
加工技术
其他 - 其他 来源:中冶有色网 2023-03-18
正极材料及其制备方法与用途

本发明提供了一种正极材料及其制备方法与用途。所述正极材料的化学式为LiaNixCoyBzMbO2,其中1.02≤a≤1.08,0.70≤x≤0.90,0.10≤y≤0.20,0.05≤z≤0.20,x+y+z=1,且0.00≤b≤0.08。本发明中,由NixCoyBz(OH)2的前驱体制备得到的正极材料,结构稳定,降低了煅烧温度,同时加入掺杂元素,有利于提高正极材料的离子导电性和电子导电性,提高了电池的输出功率密度,而且同时提高了正极材料结构的稳定性,进而提升了锂离子电池的循环性能。

标签:
加工技术
江苏 - 常州 来源:中冶有色网 2023-03-18
2-溴-5-碘-苄醇的制备方法

本发明涉及有机合成技术领域,公开一种2‑溴‑5‑碘‑苄醇的制备方法,包括如下步骤:S1邻苯甲胺与相转移催化剂、碳酸氢铵、碘化试剂发生碘代反应,生成2‑甲基‑4‑碘苯胺;S2 2‑甲基‑4‑碘苯胺经重氮化、溴化反应,生成2‑溴‑4‑碘甲苯;S3 2‑溴‑4‑碘甲苯与引发剂、N‑溴代丁二酰亚胺反应,生成2‑溴‑4‑碘溴甲基苯;S4 2‑溴‑4‑碘溴甲基苯与碱反应,生成2‑溴‑5‑碘‑苄醇。本申请的制备方法,工艺操作简单、产生三废少、利于工业化生产;碘化后的产物无异构体产生,无需氢化锂铝还原,能够有效避免采用氢化锂铝还原时产生的大量氢气,引起的操作风险大的问题。

标签:
加工技术
四川 - 成都 来源:中冶有色网 2023-03-18
从钴氨络合物溶液中制备球形四氧化三钴的方法

本发明公开了一种从钴氨络合物溶液中制备球形四氧化三钴的方法,属于资源回收技术领域。该方法通过将待处理的钴氨络合物溶液直接加热蒸氨,破坏钴氨络合物的结构,在此过程中,溶液中二价钴和三价钴相互转化,大量NH3和H2O溢出;蒸发至一定的体积后,固液分离,获得含二价钴和三价钴的四氧化三钴前驱体,然后将前驱体在一定温度下焙烧,可获得粒径为1‑2μm的球形Co3O4。本发明工艺简单、钴回收率高,无需加入任何反应试剂,且蒸氨余液和NH3处理后可回收利用,获得的Co3O4为球形,具有较大比表面积,可用于制备钴酸锂、磁性材料、催化材料等,为钴资源的氨法回收技术提供重要参考。

标签:
加工技术
北京 - 北京 来源:中冶有色网 2023-03-18
类球形多孔镍钴锰前驱体及其制备方法

本发明提供一种类球形多孔镍钴锰前驱体及其制备方法,所述前驱体为镍、钴、锰的氢氧化物,其分子式为NixCoyMn1‑x‑y(OH)2,0<x<1,0<y<1。所述类球形多孔镍钴锰前驱体的一次颗粒呈六方片状,厚度为10 nm~100 nm,边长为10 nm~1μm,二次颗粒粒径3~20μm,孔径为2~10 nm。本发明制备工艺得到的类球多孔镍钴锰前驱体形貌规整、振实密度高,尤其是多孔结构有利于在高温煅烧过程中促进锂盐的扩散,改善元素的分布均匀性。用本发明提供的类球形多孔镍钴锰前驱体制备的锂过渡金属层状氧化物正极材料具有比较高的电化学容量和比较优异的循环稳定性。

标签:
加工技术
湖南 - 长沙 来源:中冶有色网 2023-03-18
支持在轨维修的空间低轨高压电源系统

一种支持在轨维修的空间低轨高压电源系统,属于空间电源技术领域。本发明包括两条独立的功率通道,两条功率通道功能组成相同,通过能源并网为航天器负载提供能量;每条功率通道以太阳电池翼为起点,母线滤波器为终点,形成一条独立的100V供电母线;每条功率通道包括太阳电池翼、驱动机构、分流调节器、母线滤波器、综合驱动控制器、充放电调节器、锂离子蓄电池组和电源管理器;太阳电池翼、分流调节器、母线滤波器、综合驱动控制器、充放电调节器、锂离子蓄电池组、电源管理器为最小可更换单元ORU。本发明在电源系统相关产品出现故障情况下,通过航天员在轨进行维修操作,延长电源系统的使用寿命。

标签:
加工技术
上海 - 上海 来源:中冶有色网 2023-03-18
正极材料、电化学装置和电子装置

本申请的实施例提供了正极材料、电化学装置和电子装置。本申请实施例中提出一种正极材料,包括:基体,以及位于基体表面的第一材料;第一材料包括P3m1结构化合物。基体表面的第一材料能够提供额外的容纳锂离子的位点,从而在基体发生结构坍塌的情况下,保证锂离子具有充足的容纳位点,从而弥补因为基体结构坍塌造成的不可逆容量损失。

标签:
加工技术
福建 - 宁德 来源:中冶有色网 2023-03-18
耐高电压的、整体取向的共价有机框架电解质膜的制备方法

本发明公开了一种耐高电压的、整体取向的共价有机框架(COF)电解质膜的制备方法。采用Povarov环化反应用来制备富含三嗪和四氟苯基团的喹啉连接的共价有机框架COF;针对共价有机框架COF在高温下机械组装得到具有取向的离子传输孔道的耐高压COF电解质薄膜。本发明设计合成了耐高电压的COF电解质膜,整体取向的COF电解质膜实现锂离子的快速传输,制备的固态电解质的杨氏模量高,实现高镍三元正极材料的稳定循环,可用于锂离子电池固态电解质材料。

标签:
加工技术
浙江 - 杭州 来源:中冶有色网 2023-03-18
中空三元正极材料及其制备方法

一种中空三元正极材料,所述中空三元正极材料的二次颗粒呈内空心结构,该内空心结构的外壁厚度d1为0.2μm~1.0μm,壁孔比R为0.05~0.5,壁孔比R=d1/(D50‑2d1),D50为1.8μm~4.0μm。制备方法包括以下步骤:(1)采用共沉淀法合成三元前驱体;(2)将前驱体、锂盐、含M1的掺杂剂混合均匀后烧结,两次升温保温,最后降温保温,再自然冷却至常温;(3)将步骤(2)得到的烧结产物与含M2的包覆剂混合均匀,烧结,得到高功率中空三元正极材料。本发明的中空三元正极材料,具有较薄壁厚的中空结构,显著减少了锂离子从体相内传输到表面的传输阻力和传输距离,使得材料具有较低的阻抗,其壁厚、空腔大小以及壁孔比的厚度设计,可兼顾材料的结构稳定性,并提高材料的功率性能。

标签:
加工技术
湖南 - 长沙 来源:中冶有色网 2023-03-18
固态电解质材料以及利用该材料制得的复合固态电解质和全固态电池

本发明涉及固态电解质材料领域,公开了一种固态电解质材料以及利用该材料制得的复合固态电解质和全固态电池。该硫化物固态电解质材料的通式为LiaPOb‑cM‑dX,其中,a为1.1~13.2,b为0.28~26.5,c为0.3~14,d为0.24~2.69;所述M为IB族金属硫化物,X为卤素。本发明提供的硫化物固态电解质材料具有高离子电导率,利用该硫化物固态电解质材料制备的全固态电池,能够进一步提高锂离子电导率,提高电池的利用率和循环稳定性。

标签:
加工技术
河北 - 石家庄 来源:中冶有色网 2023-03-18
电池卷芯的制作方法及电池卷芯

本发明公开一种电池卷芯的制作方法及电池卷芯。电池卷芯的制作方法,包括以下步骤:步骤S10、提供负极集流体、正极集流体和至少两个隔膜,对负极集流体涂覆负极浆料,并使负极浆料在负极集流体至少一个侧面上形成有至少两个凸部,沿着负极集流体的延伸方向,相邻的两个凸部间隔分布,得到负极片,以及在正极集流体上涂覆正极浆料,得到正极片;步骤S20、将正极片、隔膜、负极片和隔膜相互叠置,由正极片的第一端卷绕形成扁平状的卷芯,并使凸部覆盖卷芯在负极片上的弧形结构表面。其能为负极片提供更多的嵌锂空间,从而降低电池卷芯析锂的风险。

标签:
加工技术
广东 - 广州 来源:中冶有色网 2023-03-18
氟化聚环氧乙烷固态电解质材料及其制备方法和应用

本发明提供了一种氟化聚环氧乙烷固态电解质材料及其制备方法和应用,具体方法包括聚环氧乙烷粉末与含氟气体反应后再与锂盐混合后采用有机膜包覆后进行热压或热辊轧,缩小体积后,即得。本发明采用氟改性聚环氧乙烷,能有效提升PEO的结晶度,提升放电电压平台,改善PEO在高功率放电条件下的性能,且本发明的制备条件温和,采用低温条件氟化,适合规模化生产,有利于锂离子固态电池的全面商业化应用。

标签:
加工技术
上海 - 上海 来源:中冶有色网 2023-03-18
铝电解产生的含氟废料的资源化处理方法及氟化铝产品

本发明公开了铝电解产生的含氟废料的资源化处理方法及氟化铝产品,使用氯化铝溶液来浸出废电解质,利用浸出液含氯离子特性使用电解装置对浸出液进行电解,阴极源源不断析出氢氧根,从而得到羟基氟化铝沉淀和滤液;所得羟基氟化铝可使用湿法或(/和)干法处理工艺,转化得到高纯度氟化铝;所得滤液继续电解调节PH,以沉淀方式除去溶液中铝、氟及钙离子,所得滤液蒸发浓缩后加入碳酸钠沉锂。本发明将含氟废料中有价Al、F、Li分别转化为氟化铝及碳酸锂产品,所得氟化铝纯度高,可用于电解铝添加剂使用,实现电解铝循环经济,有利于铝电解过程的可持续发展。

标签:
加工技术
湖南 - 长沙 来源:中冶有色网 2023-03-18
还原氧化石墨烯的表面改性方法

本发明公开了一种还原氧化石墨烯的表面改性方法,首先采用改性Hummer方法制备氧化石墨烯,然后利用化学还原方法,并以水合肼为还原剂得到还原氧化石墨烯;最后采用二乙烯三胺和金属锂对还原氧化石墨烯进行有效的表面改性;本发明中利用二乙烯三胺和金属锂成功对还原氧化石墨烯进行了表面改性,可以有效的将氨基接枝到石墨烯表面,从而使石墨烯在水和其他有机溶剂中展现出优异的溶解性和分散性。而且这种石墨烯表面改性方法实验操作简单,成本低,易于实现批量生产,可以有效的改善石墨烯的分散性,发挥出石墨烯的优异性能。

标签:
加工技术
北京 - 北京 来源:中冶有色网 2023-03-18
集成化正极-电解质及其静电纺丝制备方法

本发明涉及一种储能体系器件材料的制备方法,特别涉及一种集成化正极‑电解质及其静电纺丝制备方法,属于储能体系器件材料技术领域。本发明首先将活性物质和导电物质分散于聚偏二氟乙烯溶液中配置正极纺丝前驱液,将氧化物型陶瓷纳米颗粒分散于聚偏二氟乙烯溶液中配置电解质纺丝前驱液,然后进行连续静电纺丝得到集成化正极‑电解质纤维;最后,浇铸“聚合物‑导电锂盐”体系的聚合物电解质得到集成化正极‑电解质。该材料可应用于柔性固态锂电池中,具备良好的电化学性能和机械柔性。

标签:
加工技术
浙江 - 杭州 来源:中冶有色网 2023-03-18
游泳救生员辅助推进器及控制方法

本发明公开了一种游泳救生员辅助推进器及控制方法,属于游泳辅助用具技术领域。包括驱控箱、腰带、护板、推进筒、防护栏、锁扣、肩带、叶轮、密封板、电缆线、防水膜、直流电机、密封膜和薄膜压力传感器模块,驱控箱由箱体、继电器模块、锂电池、直流电机驱动模组、电路板、单片机、倾角传感器模块、锂电池充放电保护板和充电接头组成;通过薄膜压力传感器模块检测救生员是否入水,入水后自动推进,大幅度减轻救生员的体力消耗,使其更有效的进行营救,通过倾角传感器检测救生员在水中的姿势,并根据救生员在水中的姿势,提供更有效的助推方式,使其在水中更高效的转弯、避让,更高速的前进,更稳定的托举和潜水。

标签:
加工技术
黑龙江 - 齐齐哈尔 来源:中冶有色网 2023-03-18
具有优良抗菌性的陶瓷材料的制备方法及陶瓷材料

本发明适用于陶瓷材料技术领域,提供了一种具有优良抗菌性的陶瓷材料的制备方法及陶瓷材料,该制备方法包括以下步骤:将沸石、碳酸锂进行粉磨和混合,得到混合料;将混合料置于含铜离子和银离子的溶液中进行搅拌分散,得到分散液;将分散液进行过滤后,再经干燥和煅烧处理,得到抗菌粉末;将抗菌粉末与陶瓷基料进行混合后,再进行压制成型,得到压坯;将压坯进行烧结处理后,再进行自然冷却,得到陶瓷材料。本发明实施例提供的一种具有优良抗菌性的陶瓷材料的制备方法,通过在陶瓷基料中添加铜离子和银离子复配,且以沸石和碳酸锂作为载体的抗菌粉末,可以显著提高陶瓷材料的抗菌性能。

标签:
加工技术
福建 - 泉州 来源:中冶有色网 2023-03-18
基于物联网的智慧教室显示装置

本发明公开了一种基于物联网的智慧教室显示装置,属于显示屏技术领域,包括框架、显示屏、动力机构、移动机构、皮带、配重块、第一减震垫、第二减震垫、护板和第三连接件,动力机构固定连接在框架的顶端,移动机构滑动连接在在框架上,皮带连接在动力机构上,移动机构连接在皮带的一端上;动力机构包括第一支架、第二支架、第三支架、第一电机、电机固定架、联轴器、滚轮、轴承和齿轮,第一支架固定连接在第三支架上;第三支架还设有物联网通讯设备、PLC芯片和锂电池组,锂电池组为PLC芯片和第一电机供电;本发明解决了现有技术中教室显示屏功能单一不能移动的问题。

标签:
加工技术
安徽 - 安庆 来源:中冶有色网 2023-03-18
包覆球形富锰前驱体及其制备方法

本发明属于锂电池领域,尤其涉及一种包覆球形富锰前驱体及其制备方法,该前驱体可用于合成锂离子电池正极材料,该前驱体的化学式为:xM(OH)y·(1‑x)MnzNi(1‑z)CO3,其中0.02<x≤0.1,y=2~4,0.7≤z≤0.9;M选自Mg、Co、Ni、Cr、Al、Zr、Ti中的至少一种;该方法首先采用共沉淀法制备富锰球形前驱体,然后采用非均匀形核法在前驱体表面均匀包覆所需元素;与现有技术相比,本发明的优点为:该前驱体粒度分布窄、球形度好、振实密度高,制备的正极材料性能好;该方法工艺简单、过程易控、能耗低,易于产业化。

标签:
加工技术
安徽 - 马鞍山 来源:中冶有色网 2023-03-18
氢能汽车动力电池安装用车架结构

本发明公开了一种氢能汽车动力电池安装用车架结构,包括上车架和下车架,所述上车架内部左侧连接有横杆,且横杆内部右侧安装有固定杆,所述上车架内侧通过固定螺丝与连接片相连接,且连接片表面开设有安装孔,所述上车架底部连接有竖直梁。该氢能汽车动力电池安装用车架结构,通过上车架、竖直梁与下车架之间的相互配合设置,使得多一层车架结构,从而能保证同时布置动力电池系统包含锂电池、超级电容、DCDC总成,且多层结构,强度比单层结构更好,有效保障了对动力电池的碰撞安全性能,通过上车架与横杆与固定杆之间的相互配合设置,使得车架内部分割成多个空间,从而有效隔开了锂电池、超级电容、DCDC总成,保证系统之间的安全兼容性能。

标签:
加工技术
湖北 - 武汉 来源:中冶有色网 2023-03-18
无机与有机复合涂覆隔膜的制备方法

本发明涉及一种无机与有机复合涂覆隔膜的制备方法,属于锂离子电池的技术领域,该制备方法包括如下步骤:(1)配制浆料:将20~25重量份的PVDF、30~35重量份的聚乙烯醇溶液、20~25重量份的去离子水、10~15重量份的1~1.5%CMC水溶液混合,加入1~5重量份的分散剂、10~15重量份的1~1.5%CMC水溶液、20~25重量份的去离子水和5~15重量份的氧化铝粉;再加入1~3重量份的凝结剂和0.5~1重量份的润湿剂,搅拌完成,制得复合浆料;(2)将复合浆料涂布于PE隔膜上,在温度为40~80℃的烘箱内烘干得无机与有机复合涂覆隔膜;采用上述制备方法制得的隔膜具有优异的耐热性、良好的力学拉伸性能与较高的抗剥离强度,并且方法简单,成本低廉,满足锂离子电池的使用要求。

标签:
加工技术
浙江 - 宁波 来源:中冶有色网 2023-03-18
制备高分子量聚芳硫醚砜的方法

本发明是一种制备高分子量聚芳硫醚砜的方法,以含水硫化钠、4,4’‑二氯二苯砜为原料,以氢氧化钠为助剂,以N‑甲基吡咯烷酮为溶剂,以第三单体2,5‑二硝基氯苯为扩链剂,并通过加入催化剂正丁基锂来提高分子量。本发明催化剂催化性能强,获得的聚芳硫醚砜分子量较高,产品质量比较稳定,采用水与聚乙二醇的混合液对聚芳硫醚砜树脂进行析出处理,效果好,产品颗粒均匀。

标签:
加工技术
广东 - 珠海 来源:中冶有色网 2023-03-18
直接硝化用竹纤维的预处理方法

本发明公开的一种直接硝化用竹纤维的预处理方法,属于烟火药制备技术领域。将竹纤维置于带有搅拌及加热功能的压力容器中,抽真空同时将容器加热,保持真空度不变,保温;注入碳酸锂溶液,直至竹纤维刚好浸没,搅拌后关闭抽真空,使压力恢复至常压后,打开加压阀门,使压力增加至1~5个大气压,搅拌后并将容器内压力恢复至常压;将碳酸锂溶液排出后,对容器密封并抽真空,将容器内温度升温并保温;将压力容器内部的液体排出;向容器内注入水,搅拌后排水;检测pH值直至检测到的排出水的pH处于6~7范围内为止;关闭加热,此时竹纤维素预处理完毕,能够直接用来硝化。本发明能够有效疏松竹纤维素晶体结构,从而有效提高竹纤维的直接硝化效率。

标签:
加工技术
江西 - 萍乡 来源:中冶有色网 2023-03-18
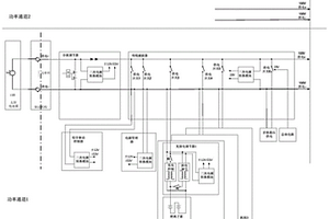
铅酸蓄电池组开路保护不间断应急供电系统及供电方法

一种铅酸蓄电池组开路保护不间断应急供电系统及供电方法。目前,当交流(市)电断电后,由铅酸蓄电池组给负载供电,在备电铅酸蓄电池组放电过程中某一单只铅酸蓄电池出现开路故障,导致整组蓄电池开路无法使用。一种铅酸蓄电池组开路保护不间断应急供电系统,其组成包括:铅酸蓄电池组(1)、电池采集单元(2)、AC/DC单元(3)、负载(4)、铁锂电池组(5)、系统控制单元(6)、铅酸蓄电池模组分控单元(7)和DC/DC电源(8),铅酸蓄电池组分别与AC/DC单元、负载、电池采集单元和铅酸蓄电池组分控单元连接,铅酸蓄电池分控单元分别与系统控制单元和DC/DC电源连接,系统控制单元分别与AC/DC单元、电池采集单元、DC/DC电源和铁锂电池组连接。

标签:
加工技术
黑龙江 - 哈尔滨 来源:中冶有色网 2023-03-18
新型的电子烟烟盒
新型的电子烟烟盒 933     
 0

本发明公开了一种新型的电子烟烟盒,包括盒体和铰接于盒体上的盒盖,所述的盒体内设有第一隔板,所述的第一隔板左侧的盒体内设有容纳腔,电子烟位于容纳腔内,所述的容纳腔的底部设有充电装置,中部设有加油头,所述的第一隔板右侧的盒体内还设有锂电池和储油箱,所述的锂电池和充电装置电连接,所述的储油箱通过管道与加油头连接,所述的电子烟的下方还安装有托环和第一弹簧,托环位于第一弹簧的顶部,且与电子烟的底部接触,所述的充电装置位于托环下方的第一弹簧内部,并与电子烟的底部接触,本发明克服了现有技术的不足,本发明的电子烟烟盒具有对烟嘴杀菌的作用,同时杀菌效果好,且能够对电子烟进行充电和加油。

标签:
加工技术
广东 - 深圳 来源:中冶有色网 2023-03-18
用于LiNbO<Sub>3</Sub>涂覆的尖晶石的一锅合成法

本发明提供一种用于形成特别用于电池的经涂覆的锂离子阴极材料的改进方法。该方法包括形成第一溶液,该第一溶液包含适于形成阴极氧化物前体的第一金属的可消化原料和多羧酸。消化可消化的原料以在溶液中形成第一金属盐,其中第一金属盐作为去质子化的多羧酸的盐沉淀,从而形成氧化物前体,并且向氧化物前体中添加涂层材料。加热氧化物前体以形成经涂覆的锂离子阴极材料。

标签:
加工技术
其他 - 其他 来源:中冶有色网 2023-03-18
充电电源及包括该充电电源的拾音器

本发明公开了一种充电电源,包括充电模块和电池模块,所述充电模块通过外接充电接口给电池模块提供电能,电池模块存储电能后给其他设备供电,所述电池模块包括至少一个锂离子电容,用于存储电能;上述充电电源及包括该充电电源的拾音器,通过锂离子电容的设置,可以对充电电源快速完成充电,无需更换电池,电源使用时间长,可以重复多次充电,节约了成本。

标签:
加工技术
广东 - 惠州 来源:中冶有色网 2023-03-18
上一页 2014 2015 2016 2017 2018 ... 5000 ... 6681 下一页
共6681页    到第

中冶有色为您提供最新的有色金属加工技术理论与应用信息,涵盖发明专利、权利要求、说明书、技术领域、背景技术、实用新型内容及具体实施方式等有色技术内容。打造最具专业性的有色金属技术理论与应用平台!

全国热门有色金属设备推荐
展开更多 +
全国热门有色金属技术推荐
展开更多 +

 

江西省隆恩特环保设备有限公司
宣传

报名参会
更多+

报告下载

有色专家
更多+

武汉科技大学
校学术委员会主任 / 教授
武汉理工大学
外籍院士/教授
江西铜业集团有限公司
党委书记、董事长
中国矿业大学
副院长/教授
中南大学
院长/教授
赤泥综合利用研究报告2025
推广

热门技术
更多+

推荐企业
更多+

福建省金龙稀土股份有限公司
宣传

发布

在线客服

公众号

电话

顶部
咨询电话:
010-88793500-807