青岛垚鑫智能科技有限公司
宣传

位置:中冶有色 >

有色技术频道 >

> 复合材料技术

分类:
全部
矿山技术
冶金技术
材料制备及加工技术
环境保护技术
分析检测技术
 
全部
功能材料技术
复合材料技术
新能源材料技术
合金材料技术
加工技术
地区:
全部
北京
天津
上海
重庆
河北
山西
辽宁
吉林
黑龙江
江苏
浙江
安徽
福建
江西
山东
河南
湖北
湖南
广东
海南
四川
贵州
云南
陕西
甘肃
青海
内蒙
广西
西藏
宁夏
新疆
其他
其他
展开
 
全部
成都
自贡
攀枝花
泸州
德阳
绵阳
广元
遂宁
内江
乐山
南充
眉山
宜宾
广安
达州
雅安
巴中
资阳
阿坝藏族羌族自治州
甘孜藏族自治州
凉山彝族自治州

四川有色金属复合材料技术理论与应用

免费发布技术信息>>
吸能高温硫化硅橡胶及其制备方法

本发明公开了一种吸能高温硫化硅橡胶,其特征在于其组分及重量比为:甲基乙烯基硅橡胶80‑120份,补强填料0‑110份,硫化剂0.1‑3份,结构控制剂0.5‑15份,抗撕裂剂0.1‑10份,焦硼酸改性聚二甲基硅氧烷2‑50份。本发明还公开了具体的制备方法。将焦硼酸改性端羟基聚硅氧烷与高温硫化硅橡胶进行复合,两者具有良好的相容性,可以集齐两者的长处,弥补两者的短处,得到冲击后可以恢复到初始形态的具有抗冲击性能的吸能复合材料。

标签:
复合材料
四川 - 成都 来源:中冶有色网 2023-03-18
快速制备均匀包覆含能材料的方法

本发明公开了一种快速制备均匀包覆含能材料的方法,涉及含能复合材料技术领域。适用于大部分常见的不溶于水的含能材料,采用简单的溶液搅拌方法,利用儿茶酚基团在具有氧化剂的水溶液中快速聚合原理,在0.5min~20min内即可在含能材料晶体表面形成一层均匀且厚度可控的包覆层。本发明的快速制备方法不会对含能材料产生其它不良影响,形成的包覆层与普通制备方法形成的包覆层几乎一致,使得在含能材料表面制备均匀包覆层变得快速且可控,极大的缩短了材料制备工艺周期。

标签:
复合材料
四川 - 绵阳 来源:中冶有色网 2023-03-18
造纸用无机纤维柔性化的方法

本发明公开了一种造纸用无机纤维柔性化的方法,通过聚四氟乙烯乳液改性处理后的SiO2纳米颗粒涂敷在无机纤维表面,使得纤维表面粗糙度增加,这使纤维与树脂基体在接触的时候产生锚钉效应,机械咬合力增大,有效地增加矿物纤维与石头纸中有机树脂基体之间的结合力,改善复合材料的界面性能,提高了无机纤维的抗断裂强度,并且本发明向无机纤维中还加入阳离子抗静电剂,因此SiO2表面带有正电荷,而带有正电荷的SiO2与表面带有负电荷的无机纤维相互作用,使无机纤维得到改性,其柔软性和强度明显提高,在制备石头纸的过程中能有效地增加矿物纤维与石头纸中有机树脂基体之间的接触面积,进而提高了纸张的抗拉性和抗剪切性。

标签:
复合材料
四川 - 成都 来源:中冶有色网 2023-03-18
汽车车门耐磨外漆滚涂工艺

本发明公开了一种汽车车门耐磨外漆滚涂工艺,包括以下步骤:a.选择由碳纤维复合材料、玻璃纤维、芳纶纤维或玄武岩纤维制成汽车车门;b.对车门表面进行打磨,且在打磨过程使用细雾状水流对打磨处进行清洗,再采用去离子水和有机溶剂对车门表面进行清洁处理,使车门表面的光滑、干净无尘、无锈、无油脂;对b步骤处理后的覆盖件进行火焰处理或电晕放电的活性基团的表面处理,以增强覆盖件表面吸附能力,至覆盖件能够吸附的所述油漆的厚度达到预设范围为止;d.对车体表面滚涂底层漆;e.在底层漆表面滚涂中涂层漆,所述中涂层漆为脂肪族聚氨酯玻璃鳞片漆。采用本发明有效提高了车体表面涂层的机械性能。

标签:
复合材料
四川 - 成都 来源:中冶有色网 2023-03-18
用于制备碳纤维的淀粉基材料及其制备方法

本发明公开了一种用于制备碳纤维的淀粉基材料及其制备方法,该淀粉基材料包括以下重量份原材料制备而成:淀粉50‑80份、石蜡5‑10份、脱水催化剂1‑3份、交联剂5‑10份、生物酶0.01‑0.03份、聚丙烯腈10‑20份;该材料是淀粉降解并脱水后的产物与聚丙烯腈在交联剂的作用下交联聚合而成的大分子的复合材料;该淀粉基材料中的含氧基团较淀粉显著降低,且具有无定型结构、无固定熔点的特性,碳化过程中产生的气体量少,不会发生融熔、流淌、膨胀等现象,可用于制备碳纤维。

标签:
复合材料
四川 - 德阳 来源:中冶有色网 2023-03-18
氮杂石墨烯复合的电磁屏蔽导电底漆及其制备方法

本发明公开了一种电磁屏蔽导电底漆的制备方法,其包括以下步骤:a、使用稀释剂稀释环氧树脂,将二者加入带有高速搅拌的分散器加热搅拌溶解;b、溶解完全后,再加入环氧树脂体积3~3.5倍的稀释剂继续搅拌,所得溶液搅拌均匀后分别加入导电填料、氮杂石墨烯/纳米金属复合材料,在高速搅拌下加入涂料助剂;c、继续高速搅拌后加入经活化处理的有机膨润土,加入质量为溶液质量的0.2~1.5%,及0.02~0.5%的流平剂,高速搅拌后将得到的溶液放入容器内作为A组分待用;d、取T31环氧树脂固化剂作为B组分;使用时按A组分体积的3%量取组分B,快速混合均匀后用于喷涂施工。本发明提高了导电底漆的光泽和耐老化性,改善了涂层的耐候性和抗腐蚀性,具有良好的导电性和耐温耐湿性能。

标签:
复合材料
四川 - 成都 来源:中冶有色网 2023-03-18
带肋纹的钢—连续纤维复合筋的工业制备方法

本发明公开了一种带肋纹的钢—连续纤维复合筋的工业制备方法,该方法是将浸渍有树脂的纤维粗纱以及纤维纱束依次复合在钢筋表面并形成纤维复合筋的制作工艺,并在复合形成的纤维复合筋外表面设置有提高其粘结性能的表面肋纹,具有合理的构造结构,且作为增强材料使用的纤维纱束采用树脂充分浸渍,其内外界面均具有良好的粘结性能,能有效的满足于钢筋混凝土结构的设计强度,同时,还能克服现有纤维增强复合材料(FRP)存在材料脆性强、价格高等缺陷,实际使用效果良好。

标签:
复合材料
四川 - 成都 来源:中冶有色网 2023-03-18
高含硫自阻燃半芳族聚酰胺及其制备方法和用途

本发明公开了高含硫自阻燃半芳族聚酰胺及其制备方法和用途,其特点是将含硫醚半芳族二胺54.2~62.6份,催化剂1~50份依次加入到装有50~500份的溶剂的三颈烧瓶中,于温度-5~10℃搅拌溶解,将二甲酰氯20.3~41.9份加入到上述反应瓶中,于温度0~20℃搅拌反应1-3h,继续在室温下反应6-10h,将反应粘液倒入水中,即得聚合物粗产品;将上述聚合物经水洗涤,于温度100℃干燥3h,粉碎,分别用去离子水、丙酮提纯,在温度100℃干燥12h得到高含硫自阻燃半芳族聚酰胺纯树脂。该高含硫自阻燃半芳族聚酰胺具有分子量高、收率高、纯度高、污染小易加工的优点,用于特种工程塑料和耐热、耐化学腐蚀、阻燃高分子复合材料。

标签:
复合材料
四川 - 成都 来源:中冶有色网 2023-03-18
超声加电磁悬浮连续铸造装置

本发明涉及一种超声加电磁悬浮连续铸造装置,用于轻质合金铸造,该装置的悬浮剂加入管和合金熔液加入管分别将悬浮剂和熔融轻质合金加入至所述的悬浮杯中,悬浮杯位于所述的结晶器内侧上方,结晶器的外测设置有电磁感应线圈,在结晶器上位于悬浮杯的下部设置有若干个喷水孔,底模位于结晶器的底部;所述的超声发生装置由超声波发生器和高能超声变幅杆组成,超声波发生器连接所述的高能超声变幅杆,工作时将高能超声变幅杆插入悬浮杯的液面下一定深度。本发明的有益效果为:实现了电磁场和高能超声场的耦合作用下合成颗粒增强金属基复合材料;避免了得到的铸造产品存在着成分偏析,性能不均匀的问题。

标签:
复合材料
四川 - 成都 来源:中冶有色网 2023-03-18
免充气轮胎内胎
免充气轮胎内胎 974     
 0

本发明属于轮胎制造技术领域,具体涉及轮胎内胎新的制造和使用方法。现行飞机、车辆轮胎大多为充气轮胎。轮胎结构可分为三部分,即外胎、内胎、轮辋。本发明免充气轮胎内胎用强度高、韧性好的金属材料或其他符合要求的复合材料制造,其整体呈螺旋形、环形管状结构,其大小、强度与外胎、轮辋相适应。使用方法、安装位置与现行充气内胎一致。本发明的免充气轮胎内胎,可以单独制造,也可以与外胎合并为一个整体制造,其工作原理是以材料的整体强度、韧性对外胎起支撑作用,其全新的工作方式决定了在任何时候都不会造成爆胎事故的发生。

标签:
复合材料
四川 - 南充 来源:中冶有色网 2023-03-18
频率温度系数可调低温烧结氧化铝陶瓷材料及制备方法

频率温度系数可调低温烧结氧化铝陶瓷材料及制备方法,属于电子信息功能材料与器件技术领域,本发明的材料包含下述组分:Al2O3:25~60wt%,SrTiO3:1~25wt%,硼硅酸盐玻璃:35~55wt%。本发明可线性调节复合材料频率温度系数。特别的是,可制备频率温度系数接近于零的低温烧结Al2O3陶瓷材料。

标签:
复合材料
四川 - 成都 来源:中冶有色网 2023-03-18
固体氧化物燃料电池
固体氧化物燃料电池 1078     
 0

本发明提供一种结构简单、成本低、热利用率高的固体氧化物燃料电池。电解质材料包括氧离子导体固体电解质和质子导体固体电解质,阳极材料优选金属陶瓷、贵金属材料以及多相复合材料。

标签:
复合材料
四川 - 成都 来源:中冶有色网 2023-03-18
蜂窝夹芯结构成型过程的受力分析方法

本发明公开了一种蜂窝夹芯结构成型过程的受力分析方法,通过实验测得复合材料纸蜂窝芯材力学性能的基础数据,将获得的基础数据输入ABAQUS仿真软件进行仿真,最后通过仿真结果预报蜂窝夹芯结构成型过程的典型部位的载荷情况。在构建有限元模型时,在等效模型中,所述蒙皮采用壳单元,梁、蜂窝芯采用三维实体单元;在等效模型的应力水平较高的关键部位建立细节模型,在细节模型中,所述蒙皮采用三维实体单元,蜂窝芯采用壳单元,胶层采用cohesive单元。本发明可以提前预报蜂窝夹芯结构成型过程中各个方向的受力,有助于分析一些缺陷出现的成致原因,方便后期改进生产工艺,提高产品合格率,具有较好的实用性。

标签:
复合材料
四川 - 成都 来源:中冶有色网 2023-03-18
硅碳负极材料、制备方法、应用

本发明公开了一种硅碳负极材料,所述复合材料为核壳结构,所述核壳结构从内到外依次为硅核、空腔层、锂硅酸盐层、碳层,所述硅核为微米硅,所述锂硅酸盐层上分布有微孔,所述碳层包覆锂硅酸盐层。微米硅来源广泛、成本低廉、制备工艺可控性高,适于规模化生产,中空层与微孔结构提供了充放电过程中体积膨胀收缩的空间,极大降低了粉体膨胀率,避免结构坍塌,结构稳定,可逆容量高、循环性能好。作为锂离子电池的负极材料方面具有广阔的应用前景。本发明还公开了制备方法,通过氧化、热处理、刻蚀、碳包覆,制备过工艺简单易行,无污染、设备简单投入小,适于大规模生产。

标签:
复合材料
四川 - 成都 来源:中冶有色网 2023-03-18
高强度持骨钳
高强度持骨钳 1185     
 0

本发明公开了一种高强度持骨钳,包括钳把(1)和钳头(2),所述的钳把和钳头的至少一个由碳化铬增强铝基复合材料制成。

标签:
复合材料
四川 - 成都 来源:中冶有色网 2023-03-18
用于电子设备壳体的阻燃抑烟ABS及制备方法

本发明涉及阻燃抑烟复合材料的技术领域,提供了一种用于电子设备壳体的阻燃抑烟ABS及制备方法。该方法先采用正癸胺将α‑磷酸锆的层间距撑大,然后将乙酰丙酮盐插层于α‑磷酸锆的层间,再与ABS树脂、尼龙‑6树脂、磷酸三聚氰胺、季戊四醇硬脂酸酯、抗静电剂、抗氧剂进行共混及挤出造粒,制得阻燃抑烟ABS。本发明的优势在于,利用乙酰丙酮盐插层α‑磷酸锆与磷酸三聚氰胺、季戊四醇硬脂酸酯对ABS进行协同阻燃,在阻燃抑烟剂的总重量份不超过10份时,就能使ABS达到V‑0阻燃等级,且抑烟效果显著。

标签:
复合材料
四川 - 成都 来源:中冶有色网 2023-03-18
碳酸钙-氧化镁复合纳米材料生产工艺

本发明公开了碳酸钙‑氧化镁复合纳米材料生产工艺,其生产工艺包括以下步骤:将碳酸钙、氧化镁、偶联剂、自来水加入到配料罐内,搅拌均匀制成碳酸钙‑氧化镁料浆,通过输送泵输送至球磨机内进行处理,将处理过后的浆料通过输送泵输送至离心机中进行分离,碳酸钙‑氧化镁浆料分离处理后将分离出来的水送至配料罐进行回收利用,分离处理后的碳酸钙‑氧化镁浆料输送至干燥机内进行干燥处理,制得纳米级碳酸钙‑氧化镁复合材料,干燥过程中产生的水蒸汽送至配料罐进行回收。

标签:
复合材料
四川 - 内江 来源:中冶有色网 2023-03-18
双负载核/壳结构的纳米纤维膜及其制备方法

本发明公开了一种双负载核/壳结构的纳米纤维膜及其制备方法,本发明以力学性能好的聚合物为核层材料,以生物相容性好的聚合物及其与磷酸钙盐的复合材料为壳层材料,通过同轴静电纺丝法制备核/壳结构纳米纤维膜,并通过在核层中加入辛伐他汀,制备载辛伐他汀的核/壳结构纳米纤维膜。本发明制得的双负载核/壳结构的纳米纤维膜作为引导组织再生膜,具有载药量可控,药物可控缓释以及促成骨和促成血管的特点。

标签:
复合材料
四川 - 成都 来源:中冶有色网 2023-03-18
运输高压气体的管束式集装箱

本发明公开了一种运输高压气体的管束式集装箱,解决传统运输拖车运输气量小、运输效率低、以及复合长管在长期使用过程中复合材料层易环向开裂的技术问题。本发明包括集装箱体,以及安装于集装箱体内的管束式气瓶组,管束式气瓶组集成有若干个相互连通并用于存储高压气体的管束式气瓶;集装箱体内设有用于安全固定管束式气瓶组前端并安装安全泄放装置的安全舱,以及用于安全固定管束式气瓶组后端并对管束式气瓶组中的管束式气瓶进行连通和充放气操作的操作舱,操作舱内设有与管束式气瓶相连接的充放气装置。本发明集装箱体内可以排布工作压力30MPa、外径φ529mm的复合长管15根,氢气运输量约610kg,运气量增加了80%以上。

标签:
复合材料
四川 - 成都 来源:中冶有色网 2023-03-18
具有压力/摩擦力传感功能的柔性自粘布、柔性力学传感器及其制备方法

本发明提供了一种具有压力/摩擦力传感功能的柔性自粘布、柔性力学传感器及其制备方法。制备方法包括:制备羟基化碳纳米管;配制可溶解高分子聚合物分散液;制备碳纳米管/高分子聚合物分散液;将柔性衬底在碳纳米管/高分子聚合物分散液中浸泡、烘干,制得。本发明采用柔性自粘布为柔性支撑材料,既提高了复合材料的柔性,又增加了传感器的力学强度;采用羟基化碳纳米管/高分子聚合物分散液作为浸泡的母液,由于羟基化的碳纳米管表面具有较活泼的含氧官能团,使其能较好地和溶剂结合在一起,因此最终制备的具有压力/摩擦力传感功能的柔性自粘布的电阻较小,且该制备方法简单,成本低,能耗低,效率高,可实现连续化、规模化生产。

标签:
复合材料
四川 - 成都 来源:中冶有色网 2023-03-18
复材装配结构无损检测对比试块及制作方法

本申请公开了一种复材装配结构无损检测对比试块及制作方法,所述无损检测试块为复合材料试片+铝合金试片的双层结构,用高锁螺栓与高锁螺母机械连接。试块上制作了20个φ6.33mm的孔,孔位等间距排列。在铝合金试片制孔边沿用电火花加工预制了13条裂纹,预制裂纹呈三角形,裂纹深度按0.5mm、1.0mm、2.0mm和3.0mm设计,裂纹长度与裂纹深度按0.5:1、1:1、2:1的比例关系设计,以模拟实际工作中在飞机机翼装配孔边沿可能自然产生的疲劳裂纹。本申请能模拟飞机复材机翼装配结构铝合金框梁孔角边沿可能自然产生的裂纹,可以用于各类无损检测方法对机翼装配结构适用性的验证研究,以及检测灵敏度的定量评定分析,还可用于检测设备有效性的验证,从而保证产品质量。

标签:
复合材料
四川 - 成都 来源:中冶有色网 2023-03-18
气流球形化反应器及其制备聚合物基球形粉体材料的方法

本发明公开了一种气流球形化反应器及其制备聚合物基球形粉体材料的方法。该反应器由依次连接的粉体材料输送系统、加热反应器本体、冷凝系统和旋风分离器组成。粉体材料输送系统使粉体材料均匀分散进入温度高于粉体材料熔点的反应器,使固态粉末材料熔融,在表面张力作用下变化成球状,再进入冷凝系统冷却定形,然后利用旋风分离器实现气固分离,最终制得高球形度聚合物基粉体材料。该反应器具有结构简单、成本低廉、生产效率高、适用范围广等优点。采用空气作分散介质,无需后处理,方便快捷,可连续大批量生产,可应用于尼龙、聚醚醚酮、聚苯乙烯等多种热塑性聚合物及其复合材料,制备的粉体材料具有球形度高、流动性好、粒径分布窄等优点。

标签:
复合材料
四川 - 成都 来源:中冶有色网 2023-03-18
无卤高抗冲阻燃聚丙烯材料

一种无卤高抗冲阻燃聚丙烯材料,由包含以下重量份的组分制成:聚丙烯100份、聚苯乙烯树脂10‑20份、相容剂4‑10份、增韧剂5‑10份、无卤复合阻燃剂20‑40份、抗收缩剂1‑5份、抗氧剂1‑5份、润滑剂3‑5份、加工助剂1‑5份;所述聚丙烯是以丙烯均聚物、C4‑C8烯烃的共聚单体单元的丙烯共聚物或其任意混合物为基体,分散相由含有丙烯单元的重量比为20‑70%的乙烯‑丙烯无规共聚物、乙烯‑丙烯多嵌段共聚物组成的抗冲共聚聚丙烯。本发明所制备的无卤高抗冲阻燃聚丙烯材料,通过垂直燃烧、极限氧指数、弯曲性能和冲击性能等测试,证明该复合材料具有优异的阻燃性能和机械性能,具有很好的工业应用价值。

标签:
复合材料
四川 - 绵阳 来源:中冶有色网 2023-03-18
用于地下停车场的阻燃板的制备方法

本发明公开了一种用于地下停车场的阻燃板的制备方法,包括(1)准备原料,(2)制备聚醋酸乙烯‑蒙托石‑海藻酸钠溶液,(3)制备有色面层的料浆,(4)制备聚醋酸乙烯‑蒙托石‑海藻酸钠溶液材料,(5)在阻燃板生产线上成型。本发明是一种有效、合理的处理复合材料的阻燃板制备工艺,其操作简单,节约成本,产品填充的大理石背贴网以及蒙托石、海藻酸钠、聚醋酸乙烯增强了阻燃板的强度,且有色面层表面可呈现出不同的色彩,具有很强的装饰效果;制备的产品吸水率<5%,软化系数在1左右,抗压强度>55Mpa,抗折强度高,阻燃性能好。

标签:
复合材料
四川 - 成都 来源:中冶有色网 2023-03-18
PBO纤维增强滑雪板的制备方法

本发明公开了一种新型滑雪板,由复合材料内芯,聚对苯撑苯并二恶唑纤维(PBO)增强的底板和表面层构成。采用环氧树脂(EP)处理过的PBO纤维粘结强度明显增强。表面层由碳纤维与聚乙烯复合而成,采用EP处理过的PBO纤维增强聚乙烯材料所制备的滑雪板底板具有质量轻,力学性能好,弹性好,采用线性低密度聚乙烯使滑雪板的强度、韧性、耐环境应力开裂性、耐冲击强度、耐寒性等方面得到更好的改善。

标签:
复合材料
四川 - 南充 来源:中冶有色网 2023-03-18
有机工业污水净水剂及其使用方法

本发明公开了一种有机工业污水净水剂及其使用方法,采用硅藻土、麦饭石、石墨烯纳米层/MnO2复合物、壳聚糖-石墨烯复合材料、硫酸铝、氧化铁、氯化铁、聚丙烯酰胺作为载体,加上复合微生物菌剂、酶制剂共同作用于废水,避免了化学处理产生的二次污染,减少了污水的排放量,改善了废水的水质;而且本发明所采用的复合微生物菌种能够提高系统抗冲击负荷的能力,以应付有机物质负荷过高的情况;本发明的方法使CODcr的排放量达到国家规定的标准。

标签:
复合材料
四川 - 绵阳 来源:中冶有色网 2023-03-18
光子波谱分析仪
光子波谱分析仪 1101     
 0

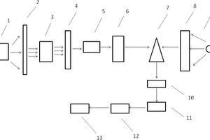
光子波谱分析仪,其特征在于,主要包括:光束导入装置,光束过滤板,光束整流装置,光束偏振装置,光束谐波装置,光栅装置,光束折光装置,八棱透镜,标准光源装置,转换装置,放大装置,稳流装置,记录与显示装置;其中,光束导入装置含有十三陵偏光透镜,该透镜表面覆盖有厚度为9.77um的六甲胺九溴酸铬锫纳米复合滤光膜,光束过滤板含有滤光透镜,该透镜表面含有六磷酸镉锡纳米复合薄膜,光束整流装置含有透光整流薄膜,该薄膜含有硫酸锆镁复合材料,光束偏振装置含有偏振反射镜,该反射镜表明覆盖有十二烷基溴酸铼复合反光膜,标准光源装置含有光束发电极,该电极材料为氧化钌锇合金。

标签:
复合材料
四川 - 成都 来源:中冶有色网 2023-03-18
玄武岩纤维石英混凝土

本发明属于玄武岩复合材料制造技术领域,涉及石英混凝土的制造,尤其涉及一种玄武岩纤维石英混凝土,其特征包括:玄武岩纤维石英混凝土包括以下组分:硅酸盐水泥、水、粉煤灰、矿粉、碎石、石英砂、酚醛树脂、玄武岩纤维、硅酸钠和氧化铝。

标签:
复合材料
四川 - 成都 来源:中冶有色网 2023-03-18
柔性浮顶及其制作方法与应用

本发明提出的柔性浮顶,包括上覆盖层、支撑骨架层、下覆盖层,所述上覆盖层覆盖连接支撑骨架层的顶面,所述下覆盖层覆盖连接支撑骨架层的底面,所述上覆盖层、下覆盖层均为PE材质,所述支撑骨架层为耐酸碱橡胶板,该发明采用高分子复合材料,材料化学性质稳定,没有自身污染水质现象,保证液面覆盖率大于99.8%,能有效实现气液隔绝,防止空气中有害成分对水质造成污染,从而改善了出水水质。

标签:
复合材料
四川 - 成都 来源:中冶有色网 2023-03-18
TA钛与Q235钢复合板/卷原料坯的连续式加热方法

本发明涉及钛钢复合材料生产领域,特别涉及TA钛与Q235钢复合板/卷原料坯的连续式加热方法。本发明所要解决的技术问题是提供TA钛与Q235钢复合板/卷原料坯的连续式加热方法,包括以下步骤:将TA钛和Q235钢组坯得到原料坯,将原料坯进入连续式加热炉,依次经预热、加热、均热即可;其中预热段炉膛温度为750~890℃,空气过剩系数为1.30~1.50;加热段炉膛温度为800~890℃,空气过剩系数为1.30~1.50;均热段炉膛温度为900~950℃,空气过剩系数为1.20~1.40。本发明方法加热的钛钢复合板/卷原料坯进行后续轧制更顺利,所得钛钢复合板/卷质量优异。

标签:
复合材料
四川 - 成都 来源:中冶有色网 2023-03-18
上一页 9 10 11 12 13 ... 141 下一页
共141页    到第

中冶有色为您提供最新的四川有色金属复合材料技术理论与应用信息,涵盖发明专利、权利要求、说明书、技术领域、背景技术、实用新型内容及具体实施方式等有色技术内容。打造最具专业性的有色金属技术理论与应用平台!

全国热门有色金属设备推荐
展开更多 +
全国热门有色金属技术推荐
展开更多 +

 

江西省隆恩特环保设备有限公司
宣传

报名参会
更多+

报告下载

有色专家
更多+

西安建筑科技大学
教授
赣州有色冶金研究所有限公司
副主任/高级工程师
北京科技大学
副院长/教授
有研资源环境技术研究院(北京)有限公司
副总经理/教授级高工
武汉科技大学
院长 / 教授
赤泥综合利用研究报告2025
推广

热门技术
更多+

推荐企业
更多+

福建省金龙稀土股份有限公司
宣传

发布

在线客服

公众号

电话

顶部
咨询电话:
010-88793500-807