青岛垚鑫智能科技有限公司
宣传

位置:中冶有色 >

有色技术频道 >

分类:
全部
矿山技术
冶金技术
材料制备及加工技术
环境保护技术
分析检测技术
 
全部
废水处理技术
大气治理技术
固/危废处置技术
土壤修复技术
地区:
全部
北京
天津
上海
重庆
河北
山西
辽宁
吉林
黑龙江
江苏
浙江
安徽
福建
江西
山东
河南
湖北
湖南
广东
海南
四川
贵州
云南
陕西
甘肃
青海
内蒙
广西
西藏
宁夏
新疆
其他
其他
展开
 
全部

有色金属环境保护技术理论与应用

免费发布技术信息>>
含酚废水多级静态混合澄清萃取脱酚的方法

本发明公开了一种含酚废水多级静态混合澄清萃取脱酚的方法。所述方法具体为:按废水走向布置安排2~8组静态混合器和澄清槽组合;澄清槽上部的萃取相连续流入前一组合的静态混合器,澄清槽下部的萃余相即废水连续流入下一组合静态混合器中;第一组静态混合器进入刚脱酸脱氨后的废水,澄清槽上部的萃取相进入酚塔进行溶剂回收;最后一组静态混合器加入新鲜脱酚萃取剂,澄清槽下部的萃余相进入水塔进行溶剂汽提回收。本发明方法萃取级数明确,效果更好,减少了混合过程的占地。

标签:
废水处理
广东 - 广州 来源:中冶有色网 2023-03-19
深度处理焦化废水的聚铁基絮凝剂制备的实验方法

本发明涉及一种深度处理焦化废水的聚铁基絮凝剂制备的实验方法,具体操作步骤如下:1)通过正交实验法确定聚合硫酸铁的最佳制备条件;2)在聚合硫酸铁最佳条件的基础上,添加铝成分,通过混凝试验确定Fe与Al的最佳摩尔比;3)在聚合硫酸铁铝的基础上添加活化硅酸及阳性聚丙烯酰胺成分,通过混凝实验确定最佳铁铝比例;4)将聚硅硫酸铁铝应用于焦化废水的深度处理,确定絮凝剂的最佳工艺条件;本发明絮凝剂在pH为7,投加量为0.83mL/L条件下,对焦化废水水样的CODcr去除率可达50%,浊度去除率达95.96%,色度去除率达到50%。最佳絮凝剂配比的研发提高了混凝处理焦化废水效率,减少了后续处理单元的负荷。

标签:
废水处理
辽宁 - 鞍山 来源:中冶有色网 2023-03-19
造纸涂布废水处理工艺
造纸涂布废水处理工艺 1256     
 0

本发明公开了一种造纸涂布废水处理工艺,通过对涂布废水依次进行混凝反应、板框压滤、絮凝沉淀、水解酸化、生物沉降、多介质过滤和消毒七个步骤,完成了对涂布废水的预处理、生化处理和后处理;本发明中预处理为生化处理奠定良好基础,后处理对生化处理进行进一步完善,环环相扣,科学布局,使得每个工序都能最大程度的发挥其治污除污的功效,每一步都是后一步的基础,后一步都是前一步的补充和提升,由此,提供了一种处理效果好,针对性强,效率高的一种造纸涂布废水处理工艺。

标签:
废水处理
河北 - 石家庄 来源:中冶有色网 2023-03-19
处理含钒、铬废水的方法

本发明涉及一种处理含钒、铬废水的方法,包括如下步骤:1)吸附:采用吸附介质对含钒、铬废水的中的钒、铬离子进行吸附;2)解析:对步骤1)得到的含有钒、铬离子的吸附介质加入解析剂进行解析;3)沉钒:向解析液中加入碱性物质搅拌均匀后过滤,得到钒酸钙产品及沉钒上清液;4)铬结晶:将沉钒上清液进行蒸发浓缩和冷却结晶得到铬酸钠粗品与结晶母液;5)重结晶:对铬酸钠粗品进行加热溶解,冷却结晶得到铬酸钠产品和冷却结晶母液;6)结晶母液返回:结晶母液返回步骤2)作为解析液配料重复利用。本发明对废水中钒、铬元素回收率达到99.9%以上,同时得到高纯度的钒酸钙及铬酸钠,整个流程无废水废渣产生。

标签:
废水处理
河北 - 承德 来源:中冶有色网 2023-03-19
氯代异氰尿酸生产废水的处理方法

本发明属于化工生产废水处理的技术领域,公开了一种氯代异氰尿酸生产废水的处理方法,本处理方法包括以下步骤:母液酸化、常温吹除游离氯;析出并回收氰尿酸钠盐,降低母液总铵含量;用NACLO氧化消解残余的氰尿酸钠盐,进一步降低总铵含量;消除盐水溶液中的游离氯;处理后的合格盐水送至氯碱生产的化盐工段进行化盐,化盐水精制后用于电解生产烧碱和氯气。该方法设备投资少,并且处理后的盐水含盐8%-10%、总铵≤2MG/L,可以作为氯碱生产的化盐用水,化盐水精制后用于电解生产烧碱和氯气。

标签:
废水处理
山东 - 潍坊 来源:中冶有色网 2023-03-19
处理重金属离子废水的连续二级电絮凝方法

本发明公开了一种处理重金属离子废水的连续二级电絮凝方法,其中,重金属离子废水依次经过两级电絮凝水处理过程,第一级电絮凝处理产生的絮体用于吸附大量的重金属离子,此时废水中重金属离子浓度较高,絮体含量较大,故吸附絮体的利用率较高;第二级电絮凝处理中进水的重金属离子浓度已经降低到一定程度,而该级电絮凝电极间距减小,废水停留时间增大,所以第二级电絮凝产生的吸附絮体吸附率提高,能耗降低;同时本处理方法无需加药,无需外加吸附剂,因此不会产生二次污染。

标签:
废水处理
江苏 - 镇江 来源:中冶有色网 2023-03-19
高纯氢氧化钡生产中废水的循环利用工艺及设备

本发明涉及一种高纯氢氧化钡生产中废水的循环利用工艺及设备,其特点在于氢氧化钡反应釜出口连接分离器,分离器废水出口通过管道连接氯化钡反应釜,氯化钡反应釜出料管连接过滤器,过滤器出液管连接碱液反应釜,碱液反应釜出料管连接离心机,离心机设有成品出料管和母液出料管,母液出料管连接分离器,其中氯化钡反应釜上还设有酸入口、碳酸氢钠入口、碳酸钡入口、自来水入口,顶端还设有一个废气出口,废气出口通过一个弯管连接分离器废水出口管道。该工艺充分回收利用了废水中钡离子,重新制备为高纯氢氧化钡,实现资源的循环利用,大大减少了环境污染,降低了资源消耗,降低了生产成本,具有较好的经济效益和环境效益。

标签:
废水处理
山东 - 滨州 来源:中冶有色网 2023-03-19
催化湿式氧化处理高含酚废水的方法

本发明是一种催化湿式氧化处理高含酚废水的 方法。催化剂以Pt、Pd、Rh、Ru中的一种及几种为活性组分, 以La、Ce、Pr、Nd中的一种及几种为辅助组分,每一种元素 的占催化剂总重量的0.2~4%;担载于TiO2~ZrO2载体; 在60~180℃下,烘干2~18小时后,再在300~800℃下,进行 焙烧2~18小时;应用条件为:反应温度:220-280℃,压力: 4.0~8.0MPa,气/水(体):50~300,空速:0.5~6.0小时-1。 本发明提高了反应效率,COD去除率达99%,BOD5/CODcr 由0.02提高到0.6,可生化性大幅提高,可进一步采用生物氧化处理,处 理后废水可达标排放。

标签:
废水处理
辽宁 - 大连 来源:中冶有色网 2023-03-19
生猪屠宰废水达标处理设备及其操作方法

本发明公开了一种生猪屠宰废水达标处理设备及其操作方法,包括集水池,所述集水池内壁的左侧安装有粗格栅,所述集水池的右侧连通有切割式潜污泵,所述切割式潜污泵的右侧连通有微滤机,所述微滤机的右侧的右侧通过管道连通有调节池,所述调节池的右侧通过泵连通有气浮机;本发明通过设置气浮‑厌氧水解‑缺氧‑好氧‑MBR工艺,解决了常用处理工艺氨氮不能稳定达标,操作要求高,屠宰废水在经过处理后,出水不能稳定达标,且操作管理水平要求较高的问题,该一种生猪屠宰废水达标处理设备及其操作方法,具备屠宰废水在经过处理后,出水达标,操作管理水平要求不高,便于推广应用的优点。

标签:
废水处理
广东 - 东莞 来源:中冶有色网 2023-03-19
涂料废水的处理方法
涂料废水的处理方法 1161     
 0

提供通过将涂料废水中所含的难分解性物质转化成易分解性物质,从而与废水中的污染物质浓度的变动和处理量的变动对应的高效率的涂料废水的处理方法。向喷漆废水照射微波,分解该废水中所含的有机物质。进而根据需要,也可以对微波照射前的涂料废水进行采用凝聚剂或电解处理的凝聚处理。另外,照射微波将废水中所含的难分解性物质分解直到成为易分解性物质后,将得到的处理水供给到生物反应槽,在需氧或厌氧下进行生物处理是所希望的。

标签:
废水处理
其他 - 其他 来源:中冶有色网 2023-03-19
离子交换树脂生产废水处理用生物促进剂及其制备方法和应用

本发明提供了离子交换树脂生产废水处理用生物促进剂及其制备方法和应用。离子交换树脂生产过程中,使用大量苯乙烯、丙烯酸、甲胺、氯甲醚等化工原料,导致生产废水污染物质成分复杂,难以生物降解;同时生产过程中酸碱用量大,废水盐分含量高,抑制生物活性,废水处理难度大。针对废水的特性,本发明制备了一种生物促进剂,投加到水解酸化工艺单元,提高高盐环境下微生物的生物活性,促进废水水解酸化功能,废水中难降解物质在微生物作用下开环、断链,降低废水后续处理难度。废水采用分质分类处理后进入水解酸化单元,经水解酸化处理后进入厌氧、多级固定床好氧生化系统处理,生化出水经过臭氧催化氧化,生物接触氧化处理,废水处理达标排放。

标签:
废水处理
河南 - 郑州 来源:中冶有色网 2023-03-19
农村生活废物废水资源化循环利用处理装置

本发明涉及废水资源化技术领域,且公开了一种农村生活废物废水资源化循环利用处理装置,包括初次过滤室,所述初次过滤室的顶部固定连接有进水管,所述初次过滤室的侧壁开设有滑槽,所述滑槽的内壁活动连接有过滤板,所述过滤板的侧壁固定连接有拉环,所述初次过滤室的侧壁固定连接有第一出水管。该农村生活废物废水资源化循环利用处理装置,达到了对废水净化效果好的目的,解决了一般废水资源化处理装置对废水净化效果不是很好的问题,使人们排出的生活废水得到了较好的净化,提高了该废水资源化处理装置的实用性,达到了废水净化再利用的目的,此时的循环水有效的降低了再次对环境造成的污染,满足了人们对农村废水资源化的要求。

标签:
废水处理
湖南 - 怀化 来源:中冶有色网 2023-03-19
高效乳化液废水处理技术

本发明属于废水处理技术领域,公开了一种高效乳化液废水处理技术。该高效乳化液废水处理技术,所述处理技术包括如下步骤:a去上层浮油,废水通入沉淀池中沉淀,完成沉淀后回收上层机械油,滤除底部大颗粒杂质;b破乳,将步骤a中的废水通入破乳池内,向废水中加入破乳剂,不断搅拌使两者混合;c检测步骤c中废水pH值,并将废水pH值调节至6‑8,后续加入氧化剂,使有机物与氧化剂发生氧化反应。该高效乳化液废水处理技术,该处理技术通过过滤除杂、破乳、氧化的有机结合,能够快速分离废水中乳化废物,操作简单、高效,且整个处理过程成本低廉,能够大大降低企业投资成本,适于推广。

标签:
废水处理
江苏 - 淮安 来源:中冶有色网 2023-03-19
油气田钻井废水达标排放的处理工艺

本发明公开了一种油气田钻井废水达标排放的处理工艺,包括如下步骤:(1)调节废水PH值至3—4.5;(2)向经步骤(1)处理后的废水中添加芬顿试剂,将废水中的大分子有机物降解为小分子有机物,同时去除废水中的硫化物和部分小分子有机物;(3)调节经步骤(2)处理后的废水PH值8—10,添加絮凝剂和助凝剂,重力沉降后去除废水中的悬浮物和部分COD;(4)向经步骤(3)处理后的废水中加入碳酸钠及絮凝剂,经沉降去除水中的二价金属离子;(5)对经步骤(4)处理后的废水蒸发结晶处理,得到的浓缩液循环处理,得到的冷凝水达标排放。本发明能够实现对多种复杂油气田钻井废水的低成本达标排放处理。

标签:
废水处理
四川 - 德阳 来源:中冶有色网 2023-03-19
脱硫废水零排放的装置

本发明属于电厂脱硫废水零排放处理技术领域,一种脱硫废水零排放的装置,其特征在于:包括原水调节池、碱化模块、污泥分离回收模块、除钙模块、减量模块和固化模块,脱硫废水经过原水调节池调节水量后,进入碱化模块,进行絮凝反应,将脱硫废水中的镁、硫酸根离子沉淀形成絮体,絮凝后的脱硫废水进入污泥分离回收模块对污泥进行分选,分选后的污泥另处理,分选后的脱硫废水经盐度测试,低盐度脱硫废水回至脱硫岛,高盐度脱硫废水进入除钙模块,降低脱硫废水中的钙离子浓度,软化水体,除钙模块出水pH值调节至中性后进入减量模块,减量模块采用纳滤系统和反渗透系统进行除盐。本发明能实现脱硫废水的零排放处理。

标签:
废水处理
福建 - 厦门 来源:中冶有色网 2023-03-19
生物处理稠油废水的方法

本发明涉及水体污染的微生物处理技术,具体地说为一种生物处理稠油废水的方法。采用互隔交链孢霉(ALTERNARIA ALTERNATE),经活化与增殖培养后制备成菌体,然后投加到稠油废水中,在温度20~35℃、摇床转速100~200RPM环境条件下经6~96小时处理稠油废水;其中以质量百分比计,菌体接种量为1%~3%。本发明利用具有自絮凝能力的互隔交链孢霉,在优化的环境条件下对稠油废水进行生物处理,能够在短时间内迅速、高效地降低稠油废水COD。

标签:
废水处理
辽宁 - 沈阳 来源:中冶有色网 2023-03-19
味精废水处理工艺
味精废水处理工艺 1076     
 0

一种味精废水处理工艺。(a)味精生产后的离交废水,经菌体回收利用以后,加上厂内洗板框的废水、冲地板废水等混合废水由厂内管道收集自流进入调节池,经曝气-沉淀处理,降解废水的COD;(b)初步分离处理后的废水直接进入HCR系统,去除废水中COD;(c)经HCR处理后的出水进入脱气池;(d)二沉池的出水,采用二级好氧生物反应池处理;(e)经终沉池的出水用于冲洗锅炉灰,利用炉渣的吸附作用进一步去除废水中的COD,最终出水的COD含量在300mg/L以下,达到国家二级排放标准(COD<300mg/L)。本发明工艺简单、处理效果好、综合费用低,废水处理过程同时可回收优质饲料蛋白。

标签:
废水处理
广西 - 桂林 来源:中冶有色网 2023-03-19
含多组分有机污染物废水脱硫装置及方法

含多组分有机污染物废水脱硫装置及方法,涉及一种废水净化处理。提供一种可真正意义上实现钢铁厂以废治废,低成本、高效率地完成气、液污染物一体化治理的含多组分有机污染物废水脱硫装置及方法。脱硫装置设有烟道、循环流化床脱硫吸收塔、布袋除尘器、物料循环空气斜槽、吸收剂仓和脱硫工艺水箱。将废水暂存于工艺水箱;将待脱硫烟气进入吸收塔,与吸收剂和物料循环空气斜槽返回的循环物料混合后降温增湿,完成烟气脱硫反应和对废水中污染物组分的吸附脱除反应;吸收塔出口烟气进入布袋除尘器,烟气中未反应完全的物料灰被布袋捕集后,大部分通过物料循环空气斜槽与吸收剂仓加入的吸收剂进入吸收塔;清洁烟气自布袋除尘器经烟囱排出。

标签:
废水处理
福建 - 厦门 来源:中冶有色网 2023-03-19
牛仔布染整废水处理系统及回用系统

本实用新型公开了一种牛仔布染整废水处理系统及回用系统,该系统包括格栅井,中和调节池,调节池,前置混凝气浮池,第一水解酸化池,第二水解酸化池,兼氧池,好氧池,二沉池,深度混凝气浮池,外排水池,BAF生物滤池,砂滤系统,超滤系统,反渗透系统,按照废水处理方向依次连通。格栅井、中和调节池、调节池和前置混凝气浮池对废水进行预处理,第一水解酸化池、第二水解酸化池、兼氧池、好氧池和二沉池对废水进行生化处理,深度混凝气浮池对废水进行深度物化处理,BAF生物滤池、砂滤系统和超滤系统处理废水后进行初级回用,反渗透系统处理废水后进行高级回用。本实用新型不仅提升了废水外排水质,还增加了废水的中水回用,实现了废水资源化。

标签:
废水处理
浙江 - 杭州 来源:中冶有色网 2023-03-19
印染废水处理剂的制备方法

本发明公开了一种印染废水处理剂的制备方法,属于污水治理领域。本发明利用氢化钠的去质子化,将贝壳、炉渣中角质层去除,在球磨的过程中,加入表面活性剂与充分接触,降低贝壳粉的表面张力,并利用偶联剂进行改性,一方面比表面积显著增加,表面价键的不饱和性加上所存在的大量含氧基团,使其对染料有较强的吸附能力,另一方面能将废水中的染料分子交联沉积,从而降低废水的COD和色度,以及微生物可以改变重金属的活动性,将重金属转化为无毒的化合物形式,两者发挥协调作用,对印染废水具有很好的处理效果,不会对环境产生二次污染。本发明解决了目前的处理剂中其自身组分使处理后的水体含微量有毒物质,长期使用可能引起水体的二次污染的问题。

标签:
废水处理
江苏 - 常州 来源:中冶有色网 2023-03-19
页岩气压裂返排废水的处理系统及工艺

本发明公开了一种页岩气压裂返排废水的处理系统及工艺,处理系统包括依次连接的集水均质池、一体化反应装置和混凝沉淀池,所述一体化反应装置包括依次连接的第一pH调节池、UV‑CWOP高级氧化池和第二pH调节池;所述集水均质池的出水口连接所述第一pH调节池的进水口;所述第二pH调节池的出水口连接所述混凝沉淀池的进水口。本发明提供的页岩气压裂返排废水的处理系统及工艺,关于页岩气压裂返排废水的特点进行针对性处理,能够有效稳定地原位处理页岩气压裂返排废水,处理后水质指标达到回用水的标准,可进行回用。

标签:
废水处理
广东 - 东莞 来源:中冶有色网 2023-03-19
分段进水多级A/O处理焦化废水的工艺

本发明涉及一种分段进水多级A/O处理焦化废水的工艺,经过预处理的焦化废水首先进入厌氧池进行水解酸化反应,厌氧池出水按比例分成3部分,分别进入三级A/O系统的缺氧池;焦化废水在各级A/O系统的缺氧池中发生反硝化反应,在各级A/O系统的好氧池内发生COD降解及氨氮硝化反应;最后一级A/O系统的好氧池出水进入二沉池,经过泥水分离后,污泥回流至第一级A/O系统的缺氧池,二沉池的上清液进入后续的焦化废水深度处理单元。本发明在保证出水总氮达标的前提下,无需外加碳源,不需要硝化液回流,且处理效果稳定;从而达到节省运行费用、降低建设成本的目的。

标签:
废水处理
辽宁 - 大连 来源:中冶有色网 2023-03-19
沼气池废水脱除氮硫化合物的方法

本发明公开了一种沼气池废水脱除氮硫化合物的方法,具体包括如下步骤:(1)沼气发酵废水预处理;(2)制萃取剂中间体;(3)制萃取剂;(4)萃取除氮硫化合物。本发明先对沼气发酵废水进行预处理,通过添加氧化剂,在池内经5-6h的调节酸化过程使水质保持相对的稳定,为后期脱除氮硫化合物奠定了基础,提高了脱除效率;萃取剂成本低廉、稳定性好、在油品中几乎无残留、重复利用率高,该方法操作简单、低成本、低耗能、所需时间短;萃取剂与处理水混合后通过曝气搅拌,可提高脱硫脱氮的效果,通过活性炭吸附柱吸附过滤,能将废水中的含氮量大幅度降低,达到有效处理避免污染环境的目的,工艺简单,运行费用较低,符合绿色、环保要求。

标签:
废水处理
山东 - 青岛 来源:中冶有色网 2023-03-19
含有机磷废水中2-膦酸丁烷-1,2,4-三羧酸的去除方法

本发明涉及一种含有机磷废水中2-膦酸丁烷-1,2,4-三羧酸的去除方法。本发明在含有机磷2-膦酸丁烷-1,2,4-三羧酸的废水中依次添加氢氧化钙、铁盐或铝盐、絮凝剂溶液,有机磷2-膦酸丁烷-1,2,4-三羧酸去除率效果可达89%以上,溶液中的磷浓度可以降至0.5mg/L以下。本方法操作简便,成本较低,运行稳定,可使出水总磷浓度控制在较低的水平,满足出水总磷排放标准。

标签:
废水处理
山东 - 济南 来源:中冶有色网 2023-03-19
高效处理含镍废水的方法

本发明公开了一种高效处理含镍废水的方法。该方法是利用中和沉淀法在碱性条件下使重金属镍离子形成氢氧化镍的沉淀物从而得以去除。该方法包括以下步骤:将废水注入调节池,均质水质水量;用耐腐蚀提升泵提升至pH调节槽;调节后的废水流入絮凝反应槽,向槽中投加PAC、PAM,搅拌后形成混合液;将混合液送入斜管沉淀器,在重力作用下实现固液分离,排出上清液;最后向上清液中投加硫酸中和废水至排放标准。该方法操作简单,成本比较低,实现了资源的循环利用,具有良好的环境效益和经济效益。

标签:
废水处理
江苏 - 常州 来源:中冶有色网 2023-03-19
发酵酒精生产废水处理方法

本发明公开了一种发酵酒精生产废水处理方法,步骤为(1)对产生的酒精废水进行高温接触式厌氧发酵;(2)进行离心分离;(3)对分离出的清液进行中温组合升流式UASB厌氧发酵;(4)经厌氧发酵后的废水在厌氧发酵器上部三相分离器的作用下,分离沼气、污泥、清液;(5)将步骤(4)中的分离出的清液进行SBR常温耗氧发酵,发酵后再次沉降、分离出清夜;(6)将步骤(5)中分离出的清夜用于酒精工艺回配。本发明构建来“废水、废物处理——资源综合利用”循环经济标准化体系,通过资源的综合利用以及节能、降耗、节水,合理利用自然资源和二次能源,达到自然资源和能源利用的最合理化,减少废物和污染物的排放。

标签:
废水处理
江苏 - 苏州 来源:中冶有色网 2023-03-19
轴承打磨废水的回用处理方法

本发明提供了一种轴承打磨废水的回用处理方 法, 包括 : 在150-300rpm的搅拌速度下, 加入聚二甲基二烯丙基 氯化铵阳离子型有机混凝剂, 浓度为8~10mg/L; 20秒钟后加入 无机混凝剂; 继续搅拌20秒钟后, 加入非离子有机高分子絮凝剂 然后搅拌速度由150-300rpm降至80-120rpm, 持续至少搅拌 5分钟后, 停止搅拌, 静止沉降10分钟以上即可出水。本文所述 的处理工艺, 主要用于轴承加工废水的处理。

标签:
废水处理
北京 - 北京 来源:中冶有色网 2023-03-19
用于金刚石加工的废水处理装置

本实用新型涉及金刚石加工技术领域,具体是一种用于金刚石加工的废水处理装置,所述处理罐的底部两侧分别固定连接有两个竖直对称设置的支架,且两个支架处理罐的一端固定连接有支撑环,所述处理罐的一侧下部连通设有进水阀管,且处理罐的底部中心处连通设有排污阀口,所述处理罐中固定连接有电解氧化机构,位于电解氧化机构上方所述处理罐的内壁固定连接有过滤机构。本实用新型中,通过设置电解氧化机构对废水进行电解氧化反应,对废水中的有机物处理净化,过滤机构对废水中的杂质再次进行过滤净化,使废水净化更彻底,处理效果更好、更快,设置搅拌机构可对废水进行搅拌,使废水电解氧化反应更均匀,提高净化效果。

标签:
废水处理
安徽 - 亳州 来源:中冶有色网 2023-03-19
糖蜜发酵废水资源化处理系统

本实用新型属于废水处理系统领域,公开了一种糖蜜发酵废水资源化处理系统。所述系统包括废水蒸发设备、气浮设备、多级膜设备、饲料添加剂蒸发设备和农业肥料蒸发设备;其中,废水蒸发设备与气浮设备连接,气浮设备设置浮渣排出端和澄清废水输出端,多级膜设备设置截留组分排出端和滤过组分输出端,浮渣排出端与截留组分排出端均与饲料添加剂蒸发设备连接,澄清废水输出端与多级膜设备连接,滤过组分输出端与农业肥料蒸发设备连接。本实用新型的处理系统可将糖蜜发酵废水中资源性物质分成不同的层次进行分离回收转化利用,具有良好的应用价值。

标签:
废水处理
广东 - 广州 来源:中冶有色网 2023-03-19
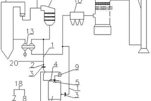
采用旋转喷雾方式的脱硫废水零排放的装置

一种采用旋转喷雾方式的脱硫废水零排放的装置,包括废水给料系统(18),烟气系统(20),喷雾塔系统(19)和脱硫脱硝系统(21);废水给料系统(18)包括废水预处理系统(7),废水泵(8);喷雾塔系统(19)包括干燥塔(6),旋转雾化器(5),旋转雾化器(5)上设有气体分布器(4)和高位水箱(9);烟气系统(20)包括烟道挡板(3),膨胀节(2),烟道(1);脱硫脱硝系统(21)包括除尘器(10),湿法脱硫塔(11),烟囱(12),空气预热器(13),锅炉(14),脱硝装置(15)。采用适合脱硫废水物性的专业旋转雾化器,实现溶液转化成细小雾滴,确保雾滴的细度及均匀度。相比双流雾化喷嘴,不易堵塞和磨损。本实用新型实现脱硫废水零排放,造价、运行费用低廉。

标签:
废水处理
江苏 - 南通 来源:中冶有色网 2023-03-19
上一页 4972 4973 4974 4975 4976 ... 5000 ... 5981 下一页
共5981页    到第

中冶有色为您提供最新的有色金属环境保护技术理论与应用信息,涵盖发明专利、权利要求、说明书、技术领域、背景技术、实用新型内容及具体实施方式等有色技术内容。打造最具专业性的有色金属技术理论与应用平台!

全国热门有色金属设备推荐
展开更多 +
全国热门有色金属技术推荐
展开更多 +

 

江西省隆恩特环保设备有限公司
宣传

报名参会
更多+

2025年10月15日 ~ 17日
2025年10月17日 ~ 19日
2025年10月31日 ~ 11月02日
2025年11月07日 ~ 09日

报告下载

有色专家
更多+

中南大学
中国工程院院士
湖南有色金属研究院
教授级高工/原总工程师
中冶沈勘秦皇岛工程技术有限公司
原矿山院院长/教授级高工
赣州有色冶金研究所有限公司
副主任/高级工程师
中国有色金属工业协会
副会长兼秘书长
赤泥综合利用研究报告2025
推广

热门技术
更多+

推荐企业
更多+

福建省金龙稀土股份有限公司
宣传

发布

在线客服

公众号

电话

顶部
咨询电话:
010-88793500-807