青岛垚鑫智能科技有限公司
宣传

位置:北方有色 >

有色技术频道 >

> 大气治理技术

分类:
全部
矿山技术
冶金技术
材料制备及加工技术
环境保护技术
分析检测技术
 
全部
废水处理技术
大气治理技术
固/危废处置技术
土壤修复技术
地区:
全部
北京
天津
上海
重庆
河北
山西
辽宁
吉林
黑龙江
江苏
浙江
安徽
福建
江西
山东
河南
湖北
湖南
广东
海南
四川
贵州
云南
陕西
甘肃
青海
内蒙
广西
西藏
宁夏
新疆
其他
其他
展开
 
全部

有色金属大气治理技术理论与应用

免费发布技术信息>>
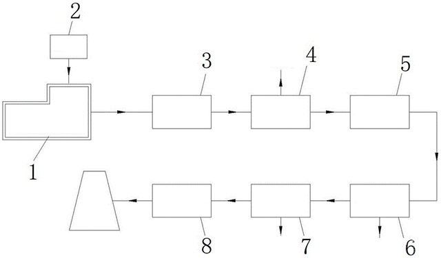
钛粉炉用气体净化装置

本实用新型公开了一种钛粉炉用气体净化装置,包括钛渣炉,所述钛渣炉的输出端连通有钛渣回收结构,所述钛渣回收结构的输出端连通有冷却结构,所述冷却结构的输出端连通有除尘结构,所述除尘结构的输出端连通有净气风机,所述净气风机的输出端连通有发电设备,所述钛渣炉的输出端连通有防爆放散管,所述净气风机的输出端连通有放散管路。本实用新型通过对钛渣炉内部高温烟气进行输送,使其进入钛渣回收结构进行收集,冷却结构对烟气进行冷却并使部分粉尘下落,最后烟气进入除尘结构内部进行最终过滤

标签:
钛粉炉 气体净化装置
内蒙 - 乌兰察布 来源:内蒙古域潇蒙达钛业有限责任公司 2026-03-03
矿山破碎机防尘装置
矿山破碎机防尘装置 252     
 0

本实用新型公开了一种矿山破碎机防尘装置,属于破碎机技术领域,包括破碎箱,所述破碎箱的背面固定安装有降尘箱,所述降尘箱的背面通过合页铰接有箱门,所述降尘箱的内底壁安装有收集罩,所述箱门的背面开设有出气孔,所述出气孔的内壁固定安装有横板,所述横板的背面固定安装有排气扇,所述降尘箱的上表面固定连通有两个传输管,通过在降尘箱的内底壁安装收集罩,使得可以有效对粉尘进行集中,通过在横板的背面安装排气扇,使得排气扇运行时产生的吸力可以将降尘箱内部的空气抽出,通过在破碎箱的内壁安装第一吸尘件和第二吸尘件

标签:
矿山破碎机 防尘装置
内蒙 - 鄂尔多斯 来源:李建洋 2026-03-02
废气处理吸收塔
废气处理吸收塔 196     
 0

本实用新型提供一种废气处理吸收塔,涉及废气处理技术领域,包括塔体,所述塔体内部下端的一侧贯通安装有进气管,所述塔体的内部上端安装有喷淋机构,所述塔体的内部中间安装有暂存筒,所述暂存筒位于进气管和喷淋机构之间,所述暂存筒的内部安装有若干填料层。本实用新型通过液体流动推动叶轮旋转,叶轮带动第二转轴转动,经链条和链轮传动,使第一转轴带动暂存箱和喷头转动,实现多角度喷洒,相比固定喷头,多角度喷洒能让水雾更全面地覆盖废气,大大增加了水雾与废气的接触面积,从而更充分地吸收废气中的有害物质

标签:
废气处理吸收塔 吸收塔
江苏 - 南通 来源:南通仁源节能环保科技有限公司 2026-02-27
工业重金属扬尘抑制捕获喷淋系统及捕获剂

本发明属于工业扬尘治理与环保技术领域,公开了一种工业重金属扬尘抑制捕获喷淋系统及专用捕获剂,本发明针对传统抑尘剂捕获率低、雾化适配差、扬尘危害健康的痛点,核心为复合捕获剂与喷淋系统协同创新:捕获剂以水为基质(占比50%~55%),复配生物基高分子衍生物、低分子量聚乙烯醇等核心成分及螯合体系,亲水性优异(接触角≤35°);配套系统将其雾化为5~20μm微液滴。

标签:
捕获剂 喷淋系统 大气治理
浙江 - 湖州 来源:长兴华源冶金材料有限公司 2026-02-04
应用于覆膜砂生产的长效废气处理装置

本发明涉及废气治理技术领域,尤其是一种应用于覆膜砂生产的长效废气处理装置,包括外部壳体,外部壳体通过内部隔板分隔成上置净气室和下置处理室,内部隔板内部固定安装有复数个顶部连接管,顶部连接管下端均固定安装有滤袋框架,外部壳体内部位于滤袋框架外围设置有往复式升降刮料装置。本发明的一种应用于覆膜砂生产的长效废气处理装置通过在顶部连接管内部固定装配有倒L型结构的内部安装支架,通过在内部安装支架上固定安装压力传感器,来对内部的气压进行监测,从而控制纵向喷吹管内部的电控阀调节反向的气压

标签:
废气处理 废气处理装置
江苏 - 常州 来源:常州镕桢新材料科技有限公司 2026-01-30
高强度多孔储水型废气治理基体材料及其制备方法

本发明涉及废气治理技术领域,具体地说,涉及一种高强度多孔储水型废气治理基体材料及其制备方法。其包括活化处理后的活性炭、改性处理后的沸石、二氧化硅、二水合硫酸钙、氧化钙与铝粉,该高强度多孔储水型废气治理基体材料及其制备方法中,通过铝粉在碱性条件下产气发泡与高温高压蒸汽养护技术,使材料形成具有三维连通孔道和高比表面积的多级孔结构,具有较好的机械强度和持久储水释水功能,能够为微生物群落提供稳定的附着界面与湿润生长环境;

标签:
废气治理基体材料 废气治理
四川 - 成都 来源:四川蓝雨禾环保科技有限公司 2026-01-28
铜阳极泥银还原废液与含硫、氯酸性废气协同处理的方法

本发明公开了一种铜阳极泥银还原废液与含硫、氯酸性废气协同处理的方法。步骤如下:首先对银还原废液进行调质处理,然后以调质后液做为碱性吸收剂,对含硫、氯酸性废气进行梯级协同处理,即调质后液在pH值处于不同范围内,先处理含硫废气,后处理含氯废气的过程,将废气中硫转化为可溶性硫酸盐,氯转化为可溶解氯盐,废液中的甲醛转化为无毒害的甲酸或甲酸盐。最后,将处理后的废气检测达标排空;吸收后液进行废水处理,达标排放。

标签:
铜阳极泥 废气处理
江西 - 鹰潭 来源:江西铜业股份有限公司 2026-01-09
工业废气处理的脱硫装置

本发明属于废气处理技术领域,具体是指一种工业废气处理的脱硫装置,包括离心筒、进气架、测速型离心机构和控速型集能机构,多组所述进气架设于离心筒侧壁,离心筒为贯通设置,所述测速型离心机构设于离心筒上,所述控速型集能机构设于进气架上,所述测速型离心机构包括分离组件、限位组件和测力组件,所述分离组件设于离心筒内部,所述限位组件设于分离组件两侧,所述测力组件设于分离组件上壁。本发明提供了一种能够对湿烟气的流速进行监测,实时调控气体流速的工业废气处理的脱硫装置。

标签:
工业废气处理 脱硫装置
江苏 - 南京 来源:国家能源集团科学技术研究院有限公司, 宁夏炭基环保材料有限公司 2025-12-26
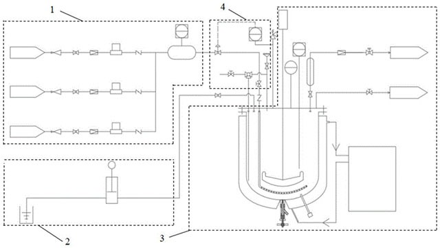
工业碱性固废及酸性废气反应装置

本实用新型公开的工业碱性固废及酸性废气反应装置,属于工业废气处理装置技术领域,包括反应釜模块,反应釜模块包括密封连接的反应釜体和反应釜盖;反应釜体内腔设有搅拌桨,搅拌桨连接有贯穿反应釜盖设置的电机;反应釜体内腔且位于搅拌桨底部设有气体分布器,气体分布器通过管路连通有气相输送模块;反应釜体内腔还通过管路连通有贯穿反应釜盖设置的液相输送模块、取样清洗模块。

标签:
酸性废气反应装置 工业废气处理
陕西 - 西安 来源:中煤能源研究院有限责任公司 2025-12-26
采用催化燃烧单元的工业有机废气高效处理系统

本发明涉及工业废气处理技术领域,公开了一种采用催化燃烧单元的工业有机废气高效处理系统。该系统的废气参数采集模块实时获取工业有机废气的成分浓度数据、进气流量数据及催化燃烧单元的温度分布数据;燃烧风险分析模块根据成分浓度数据和进气流量数据计算当前燃烧工况的未燃尽风险特征值;工况优化模块基于未燃尽风险特征值生成催化燃烧单元的优化操作参数集;反馈执行模块根据优化操作参数集调整催化燃烧单元的运行状态。

标签:
工业废气处理 废气处理技术
上海 - 上海 来源:上海旅图环保科技有限公司 2025-12-26
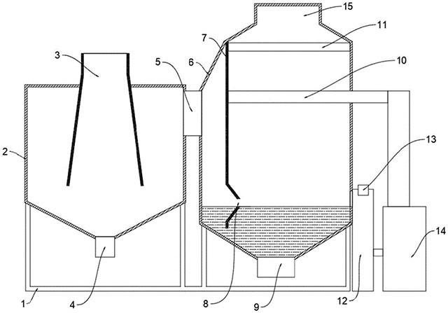
窑炉除尘装置
窑炉除尘装置 273     
 0

本方案公开了工业废气处理技术领域的一种窑炉除尘装置,包括一级除尘箱,一级除尘箱的顶部设有喇叭状的进气口,进气口延伸至一级除尘箱的内部,一级除尘箱的底部设有集尘口,一级除尘箱的侧壁设有出气口,出气口连通有二级除尘箱,二级除尘箱底部设有排泥口,二级除尘箱内设有挡板,挡板的底部设有逐渐缩小的过气口,挡板远离出气口的一侧设有喷淋件,二级除尘箱的顶部设有排气口。本方案中的装置可以在石灰生产时,先进行大颗粒灰尘过滤,之后在进行湿式除尘,这样可以防止大量大颗粒灰尘堵塞湿式除尘装置。

标签:
窑炉除尘装置 工业废气处理技术
贵州 - 遵义 来源:遵义市婷鹏建材有限责任公司 2025-12-26
汞蒸气冷凝回收组件及汞蒸气冷凝回收系统

本申请公开了一种汞蒸气冷凝回收组件及汞蒸气冷凝回收系统,涉及工业废气处理技术,包括:扩流降速模块和梯度冷凝组件,其中,所述扩流降速模块包括,进气口(1)和一级冷凝单元(7);所述进气口(1)为锥形进气口,所述进气口(1)与所述一级冷凝单元(7)连接;所述梯度冷凝组件包括,二级冷凝单元(8);所述一级冷凝单元(7)出气端与所述二级冷凝单元(8)的进气端连接,所述二级冷凝单元(8)沿气流方向设置三层结构;所述一级冷凝单元(7)与所述二级冷凝单元(8)连接管路之间设置回收口(6)。

标签:
工业废气处理 废气处理
北京 - 北京 来源:中国电子科技集团公司第十一研究所 2025-12-26
低能耗铅锌冶炼尾气净化与回收装置

本申请涉及尾气净化领域,公开了低能耗铅锌冶炼尾气净化与回收装置。本申请中,低能耗铅锌冶炼尾气净化与回收装置,包括设备底板,所述设备底板的上端固定连接有降温箱,所述降温箱的内部设置有多个内循环管,所述内循环管的相邻位置固定连接有固定板,所述固定板粘接内循环管,所述设备底板的侧面固定连接有储水箱,从而降低内循环管内部的铅锌冶炼尾气,从而方便后续的作业使用,所述固定板方便固定内循环管在降温箱内部的位置,从而确保结构的位置稳固,通过使用循环泵机对于降温箱内部设置的水和储水箱中的水进行循环抽取

标签:
铅锌冶炼尾气 尾气处理
新疆 - 克孜勒苏柯尔克孜自治州 来源:新疆紫金锌业有限公司 2025-12-17
锌冶炼尾气处理设备
锌冶炼尾气处理设备 259     
 0

本实用新型适用于尾气处理设备技术领域,提供了一种锌冶炼尾气处理设备,包括底座;尾气管,所述尾气管安装在所述底座的顶部并与锌冶炼装置的尾气口相连接;喷淋箱,所述喷淋箱安装在所述底座的顶部,所述尾气管贯穿装置喷淋箱,所述尾气管上设有开口,所述开口位于所述喷淋箱内;滤箱,所述滤箱可拆卸安装在所述尾气管上,所述滤箱用于过滤喷淋清洗后的气体;支撑架,所述支撑架安装在所述底座的顶部。本方案提供的锌冶炼尾气处理设备能够在净化尾气前对尾气内的热量进行回收利用,降低能源浪费。

标签:
锌冶炼尾气处理设备 锌冶炼
云南 - 昆明 来源:昆明合旺有色金属有限公司 2025-12-17
空气污染治理用吸附装置

本实用新型公开了一种空气污染治理用吸附装置,包括净化筒;吸附筒;进气组件,用于供待净化的空气进入所述净化筒内;排气组件,用于供净化后的空气排出至净化筒外;清洗组件,包括固定设置于净化筒内的清洗箱,清洗箱沿竖直方向开设有供吸附筒的侧壁贯穿的通槽,通槽内关于吸附筒的侧壁对称设置有清洗喷头和毛刷,清洗喷头与清洗液进液管连通,用于对吸附筒的外壁以及内壁进行清洗除尘;集水组件,用于对清洗后的废水进行收集;旋转驱动组件,用于驱动所述吸附筒沿自身轴线旋转。

标签:
空气污染治理 大气治理
天津 - 天津 来源:天津市和一环境工程有限公司 2025-11-24
转炉烟气净化系统
转炉烟气净化系统 374     
 0

本申请公开了一种转炉烟气净化系统,解决现有技术中洗涤塔送出的转炉烟气的含水量较高,将其直接送入煤气柜,大量的水与硫化氢等杂质聚集会导致煤气柜底板出现腐蚀并引发安全事故的技术问题。该转炉烟气净化系统包括多功能塔、雾化系统和脱水系统,转炉烟气排出单元的排出口与多功能塔连通;雾化系统的喷雾端设置在多功能塔的进气端;脱水系统设置在多功能塔中。

标签:
转炉烟气净化系统 烟气净化系统
北京 - 北京 来源:北京首钢国际工程技术有限公司 2025-11-07
加热炉余热梯级回收和烟气净化系统

本申请提供一种加热炉余热梯级回收和烟气净化系统,其SNCR脱硝装置设置于加热炉的炉尾处,用于对加热炉炉尾的高温烟气进行第一次脱硝处理;加热炉、高温保护管组、空气预热器、SCR脱硝装置、煤气预热器、余热锅炉、脱硫装置以及排烟装置依次连接,高温保护管组对加热炉中经过第一次脱硝处理和降温后的烟气进行热量回收和降温,空气预热器用于对经过降温后的烟气的热量进行回收和降温,SCR脱硝装置用于对烟气进行第二次脱硝处理,煤气预热器、余热锅炉用于对烟气进行热量回收和降温

标签:
烟气净化系统 加热炉余热梯级回收
湖北 - 武汉 来源:中冶南方(武汉)热工有限公司 2025-11-07
金属硅熔炼炉烟气净化系统

本实用新型公开了一种金属硅熔炼炉烟气净化系统,包括进烟管、布袋除尘器和脱硫器,布袋除尘器内可拆卸的安装有布袋过滤组件,在布袋过滤组件下方的除尘器内安装有烟气降温组件,在布袋过滤组件上方的除尘器上设置有连通管,脱硫器的内腔由中间隔板分隔成喷淋腔和气液分离腔,连通管与喷淋腔的下部连通,喷淋腔内的上部设置有喷淋组件,中间隔板上设置有多根延伸至气液分离腔内的导液管,气液分离腔内的底部设置有曝气组件,气液分离腔的底部设置有排渣管,中间隔板上设置有穿过喷淋腔并延伸至喷淋腔上方的排气管。

标签:
烟气净化系统 金属硅熔炼炉烟气净化系统
云南 - 曲靖 来源:云南天创能源材料有限公司 2025-11-07
电石渣水泥窑炉烟气净化系统及方法

本发明公开了一种电石渣水泥窑炉烟气净化系统及方法,涉及烟气净化技术领域。通过设计二级烘干系统‑脱硝系统‑一级烘干系统‑双级洗氨零排系统的主烟道流程,解决了电石渣水泥窑炉烟气脱硝、余热烘干电石渣、氨逃逸三者都要兼顾的问题。烟气经过两级洗氨,实现更加有保障的超低排放和脱白。本发明通过烟气取热器、新风取热器取高品质热量,作为驱动热源和消白用的高温热源,通过双级喷淋取热作为低温热源,所有的热量最终都用于供暖水加热、烟气脱白,实现深度余热回收。

标签:
水泥窑炉烟气净化系统 烟气净化系统
新疆 - 昌吉回族自治州 来源:新疆宜化化工有限公司, 昊姆(上海)节能科技有限公司 2025-11-07
活性炭烟气净化系统
活性炭烟气净化系统 376     
 0

一种活性炭烟气净化系统,该系统包括一级吸附塔、二级吸附塔。一级吸附塔上设有原烟气入口和一次净化烟气出口。二级吸附塔上设有一次净化烟气入口和净烟气出口。其中,一级吸附塔的原烟气入口连接有原烟气输送管道。一级吸附塔的一次净化烟气出口经由一次净化烟气管道连接至二级吸附塔的一次净化烟气入口。从一次净化烟气管道上分出第一回风烟道,第一回风烟道连接至原烟气输送管道。

标签:
活性炭烟气净化系统 烟气净化系统
湖南 - 长沙 来源:湖南中冶长天节能环保技术有限公司 2025-11-07
工业硅冶炼的烟气净化系统及生产线

本发明为解决现有技术中烟气除尘阶段的过滤风速在0.45m/min以下才能达到最佳的除尘效果,如果过滤风速过高,会导致玻纤滤袋系统阻力大,烟灰无法清理下来的问题,提供一种工业硅冶炼的烟气净化系统及生产线。本发明涉及工业硅直流炉与交流炉烟气脱硫脱硝除尘技术领域。该系统包括一段余热锅炉、过滤除尘器、金属滤袋、脱硝装置、二段余热锅炉、除尘驱动装置、湿法脱硫塔。过滤除尘器的过滤风速设置为0.87m/min,脱硝装置出口烟道穿过除尘器箱体,用于提升余热回收效率,除尘驱动装置采用三元流风机。

标签:
烟气净化系统 工业硅冶炼
四川 - 广元 来源:通威绿色基材(广元)有限公司 2025-11-07
铝电解烟气净化系统
铝电解烟气净化系统 337     
 0

本实用新型涉及烟气净化系统技术领域,具体是一种铝电解烟气净化系统,包括氧化铝溜槽、多个除尘器,所述除尘器固定连接有竖直设置的进烟气分管,进烟气分管上固定连接有VRI反应器;氧化铝溜槽从前往后固定连接有多个气提机,气提机的出口通过气提管连接有VRI反应器;气提机包括气提室,气提管的进料端位于气提室;气提室内还设置有喷气管,喷气管位于气提管的下方;从前往后的多个气提机中的喷气管和气提管之间的间距逐渐增大;通过将从前往后的多个气提机中的喷气管和气提管之间的间距逐渐增大;使得多个气提机的供料流量基本相同;

标签:
铝电解烟气净化系统 烟气净化系统
山东 - 滨州 来源:邹平县宏正新材料科技有限公司, 山东宏拓实业有限公司 2025-11-07
风淬烟气净化系统及净化方法

本发明涉及烟气净化装置技术领域,具体涉及一种风淬烟气净化系统及净化方法,所述风淬烟气出口连接所述烟气清洗室的烟气入口,所述烟气清洗室的出料口连接所述气液分离器的进料口;所述气液分离器的烟气出口连接所述风机的输入端,所述风机的输出端连接所述烟囱;所述气液分离器的出液口连接所述集液箱的进液口,所述集液箱的出液口连接所述蓄水池的进液口,所述集液箱的出汽口连接所述气液分离器;

标签:
风淬烟气净化系统 烟气净化系统
内蒙 - 赤峰 来源:赤峰云铜有色金属有限公司, 赤峰金峰冶金技术发展有限公司 2025-11-07
混合式炉排气化焚烧炉

本实用新型涉及焚烧炉技术领域,具体的,涉及混合式炉排气化焚烧炉。解决了现有技术中向焚烧炉中导入废弃物产生的安全的问题,提高了设备的实用性。其结构包括固定架,固定架上固定有第一燃烧炉,固定架上还设有用于处理烟气的二燃室烟气净化系统,二燃室烟气净化系统包括第二燃烧炉,第一燃烧炉的顶部和第二燃烧炉的顶部连接,第一燃烧炉侧壁上设有运料管,运料管上侧设有进料管,运料管内设有用于将进料管中的材料运输至第一燃烧炉中的运料结构,第一燃烧炉内设有用于对燃烧炉中材料进行搅拌的搅拌结构。

标签:
焚烧炉 焚烧炉技术
河北 - 秦皇岛 来源:秦皇岛茜洋环保科技有限公司 2025-11-07
电解槽烟气余热回收方法

本发明涉及电解设备收集排放气体技术领域,具体涉及一种电解槽烟气余热回收方法。电解槽烟气余热回收方法包括:从电解槽覆盖料上的烟气出口出来的烟气进入高温烟气通道,电解槽上部空腔内混合空气的烟气进入低温烟气通道,高温烟气通道和低温烟气通道输送烟气至余热回收系统,余热回收系统内的换热介质先与低温烟气通道的低温换热段内的烟气换热后,再与高温烟气通道的高温换热段内的烟气换热,然后再进入余热利用设备释放热量。可以有效利用低温烟气,换热介质先经过一次低温换热后提升介质温度,进行预热

标签:
电解槽烟气余热回收 大气治理
河南 - 郑州 来源:河南中色赛尔工业炉有限公司 2025-11-07
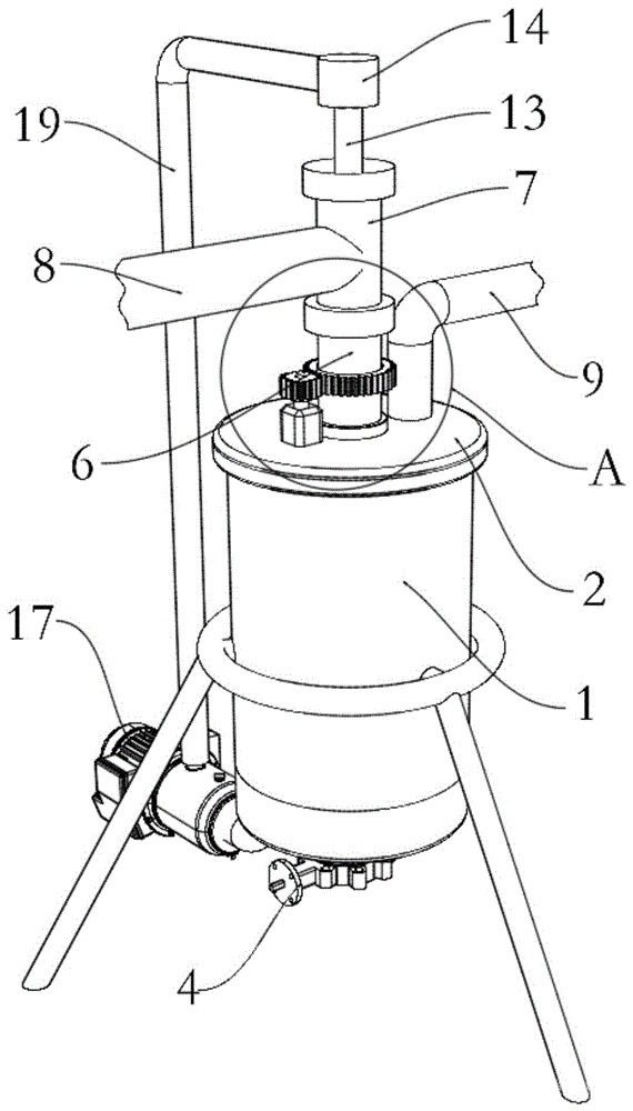
有色金属冶金废气简易吸收塔

本实用新型涉及废气处理技术领域,公开了一种有色金属冶金废气简易吸收塔,包括底座,所述底座顶部外壁固定连接有吸收塔,所述底座内侧开设有储水腔,所述吸收塔位于储水腔正上方,所述吸收塔底部开设有通孔,且通孔内壁固定连接有漏斗,所述漏斗延伸至储水腔内侧,所述储水腔内侧安装有第二过滤网板。

标签:
有色金属冶金废气 吸收塔
北京 - 北京 来源:矿冶科技集团有限公司 2025-11-06
冶金废气收尘处理装置

本申请涉及废气处理技术领域,公开了一种冶金废气收尘处理装置,包括收尘罐,所述收尘罐上开口密封并固定连接有上盖,所述上盖盖体上贯穿并固定连接有废气排气管,所述废气排气管内部与收尘罐内部连通,所述收尘罐内侧壁固定连接有过滤斗,所述过滤斗出料口贯穿收尘罐底壁,并设置有排料阀,所述过滤斗与收尘罐之间构成过滤腔,所述收尘罐内部设置有转筒,所述转筒顶端贯穿上盖中部,且其内部通过第一连接器与废气进气管连通。通过过滤腔与循环装置的配合,使沉降的杂质与水分离,使水进入过滤腔并由循环装置再次抽取至喷淋机构用于喷淋,进而使得喷淋水可被重复循环使用,降低了对水资源的消耗。

标签:
冶金废气收尘处理装置 冶金废气处理
天津 - 天津 来源:天津钢铁集团有限公司 2025-11-06
铜熔炼烟气中硫砷无害化和资源化的方法

本发明属于有色冶金废气净化及资源回收利用技术领域,更具体的说是涉及一种铜熔炼烟气中硫砷无害化和资源化的方法。本发明通过将铜熔炼烟气除尘后与H2S从侧下方通入喷淋塔;在喷淋塔内部上方设置有喷淋层,碱液由喷淋层喷入;碱液与铜冶炼烟气、H2S逆流接触后反应,得到碱、硫泡沫和硫砷渣;其中,产物中的碱循环利用用于喷淋,硫泡沫经加氢燃烧产生H2S循环回用和/或经熔化提纯后生产硫磺。本发明利用硫与砷结合形成无害化硫砷渣,剩余的硫资源化生产硫磺或生产H2S循环回用,实现烟气硫砷的无害化和资源化。

标签:
铜熔炼烟气 废气处理
北京 - 北京 来源:中国科学院过程工程研究所 2025-11-06
脱硫塔的烟气处理一体化装置

本实用新型涉及烟气处理技术领域,具体公开了一种脱硫塔的烟气处理一体化装置,包括:预过滤组件、预降温组件和脱硫组件,所述预过滤组件与预降温组件中间通过第一连接管连通,且两个组件底部固接有同一底座,所述预降温组件与脱硫组件中间通过第二连接管连通,所述脱硫组件包括预洗涤塔,所述预洗涤塔右端上侧连通有导气管,所述导气管另一端连通有脱硫塔,所述脱硫塔顶端连通有排气管,上方内外侧壁之间环形安装有喷雾管,所述喷雾管在脱硫塔内部等间距安装有多个雾化喷头

标签:
烟气处理技术 烟气处理一体化装置
河南 - 三门峡 来源:三门峡明珠电冶有限公司 2025-11-06
高炉热风炉烟气脱硫脱硝一体化装置

本实用新型属于烟气处理技术领域,尤其涉及一种高炉热风炉烟气脱硫脱硝一体化装置及方法,换热器出口连接增压风机,换热器和增压风机之间连接掺冷风阀,增压风机的出口连接半固定床吸附塔的入口烟道,半固定床吸附塔侧壁设出口烟道,出口烟道和入口烟道在半固定床吸附塔的不同侧,还原剂储存装置连接喷射结构,喷射结构通过管道插接半固定床吸附塔的入口烟道壁,半固定床吸附塔连接床层间断运行控制系统,半固定床吸附塔底部出口管道连接出料链,出料链连接出料仓,半固定床吸附塔顶端的上料口连接上料链,上料链连接上料仓。

标签:
高炉热风炉 烟气处理技术 烟气处理装置
山西 - 太原 来源:山西太钢工程技术有限公司 2025-11-06
上一页 1 2 3 4 5 ... 37 下一页
共37页    到第

北方有色为您提供最新的有色金属大气治理技术理论与应用信息,涵盖发明专利、权利要求、说明书、技术领域、背景技术、实用新型内容及具体实施方式等有色技术内容。打造最具专业性的有色金属技术理论与应用平台!

全国热门有色金属设备推荐
展开更多 +
全国热门有色金属技术推荐
展开更多 +

 

江西省隆恩特环保设备有限公司
宣传

报名参会
更多+

报告下载

有色专家
更多+

蒙纳士苏州校区
中国工程院外籍院士/校长
江西理工大学
副校长/教授
石家庄铁道大学
团委书记/副教授
有研资源环境技术研究院(北京)有限公司
副总经理/教授级高工
中南大学、中国工程院
院士
赤泥综合利用研究报告2025
推广

热门技术
更多+

推荐企业
更多+

福建省金龙稀土股份有限公司
宣传

发布

在线客服

公众号

电话

顶部
咨询电话:
010-88793500-807