青岛垚鑫智能科技有限公司
宣传

位置:中冶有色 >

有色技术频道 >

> 废水处理技术

分类:
全部
矿山技术
冶金技术
材料制备及加工技术
环境保护技术
分析检测技术
 
全部
废水处理技术
大气治理技术
固/危废处置技术
土壤修复技术
地区:
全部
北京
天津
上海
重庆
河北
山西
辽宁
吉林
黑龙江
江苏
浙江
安徽
福建
江西
山东
河南
湖北
湖南
广东
海南
四川
贵州
云南
陕西
甘肃
青海
内蒙
广西
西藏
宁夏
新疆
其他
其他
展开
 
全部
郑州
开封
洛阳
平顶山
安阳
鹤壁
新乡
焦作
濮阳
许昌
漯河
三门峡
商丘
周口
驻马店
南阳
信阳
济源

河南郑州有色金属废水处理技术理论与应用

免费发布技术信息>>
含油乳化液废水电化学分离反应器

本实用新型公开了一种含油乳化液废水电化学分离反应器,包括反应器本体、位于反应器本体内部的混合装置、与反应器本体通过管路连接的破乳剂供应装置和废水供应装置,所述本体的内部设有电极装置和过滤装置,所述过滤装置位于电极装置的下方,所述混合装置位于电极装置的上方,所述反应器本体的顶部安装有驱动电机,所述混合装置的顶部贯穿反应器本体与驱动电机的输出端与相连接,所述过滤装置的下方连接有贯通反应器本体侧壁的排液管,且该连接处设有浊度检测器,所述排液管分有两个出口管路,且出口管路上分别设有直排电磁阀和回收电磁阀。本实用新型结构合理,操作简单,使用方便,废水处理效率高、效果好,具有很好的推广使用价值。

标签:
废水处理
河南 - 郑州 来源:中冶有色网 2023-03-19
大蒜片加工废水除臭复合菌剂

本发明涉及大蒜片加工废水除臭复合菌剂,可有效减轻大蒜片加工废水的臭味,缓解环境污染的问题,其解决的技术方案是,该复合菌剂由解淀粉芽孢杆菌WS3‑1菌剂、地衣芽孢杆菌WS3‑2菌剂、酿酒酵母CXMJ菌剂和米根霉JG3菌剂组成,解淀粉芽孢杆菌WS3‑1菌剂、地衣芽孢杆菌WS3‑2菌剂、酿酒酵母CXMJ菌剂和米根霉JG3菌剂的体积比为1:1:1~2:1~3;其中解淀粉芽孢杆菌WS3‑1、地衣芽孢杆菌WS3‑2、酿酒酵母CXMJ和米根霉JG3的有效活菌数均大于0.2亿/mL,本发明降解大蒜素等有机硫化物,以达到除臭的目的,是废水处理微生物制剂上的创新。

标签:
废水处理
河南 - 郑州 来源:中冶有色网 2023-03-19
果胶铋原料药、吖啶酮乙酸和阿昔洛韦、硫代二丙酸酯医药中间体综合废水处理装置

一种果胶铋原料药、吖啶酮乙酸和阿昔洛韦、硫代二丙酸酯医药中间体综合废水处理装置,蒸发器的与格栅渠连通,格栅渠与综合调节池连通,综合调节池与污泥池连通,综合调节池与pH酸化调节池连通,pH酸化调节池的与芬顿调节池连通,芬顿调节池与pH回调池连通,pH回调池与水解酸化池连通,水解酸化池与中间水池连通,中间水池经管道与厌氧反应器连通,厌氧反应器的与缺氧池连通,缺氧池与生物接触氧化池连通,生物接触氧化池与缺氧池连通,生物接触氧化池与二次沉淀池连通,二次沉淀池与污泥池和絮凝沉淀池连通,絮凝沉淀池与污泥池连通,设计科学合理,降低了废水污染物浓度,有效去除COD、BOD和NH3‑N,有良好的社会和经济效益。

标签:
废水处理
河南 - 郑州 来源:中冶有色网 2023-03-19
城市废水处理装置
城市废水处理装置 1032     
 0

本发明涉及一种城市废水处理装置,包括装置外壳、过滤板、搅拌轴一、链轮一、万向轮、紫外线消毒灯、进水管、盖板以及减震垫,所述连接轴二上端穿过装置外壳,并延伸至装置外壳内部,所述连接轴二上安装有链轮四,所述连接轴二上端安装有链轮一,搅拌轴一以及搅拌轴二均安装在装置外壳内部底端,所述搅拌轴一位于连接轴二左侧,所述搅拌轴二位于连接轴二右侧,所述搅拌轴一以及搅拌轴二上均安装有链轮二,所述空气净化器安装在底座上端,所述空气净化器位于装置外壳右侧,所述空气净化器上端通过连接管装置外壳相连接,所述装置外壳内固定有过滤板,本发明节能环保,废水处理效果好,便于移动,减震效果好。

标签:
废水处理
河南 - 郑州 来源:中冶有色网 2023-03-19
针状焦废水的处理工艺

本发明涉及一种针状焦废水的处理工艺,其特征在于,包括以下步骤:(1)预处理:针状焦废水依次经过隔油沉淀池,一体式除油调节池,混凝沉淀池,酸化池,LAT低温蒸发装置,所述除油调节池上部放置有浮筒式浮油吸收器,中部放置接枝改性聚乙烯填料,底部设置曝气装置;(2)生化处理工艺:如果LAT低温蒸发设备的冷凝液中挥发酚和COD含量较高,LAT低温蒸发设备的冷凝液进入芬顿催化氧化塔进行催化氧化处理,之后再进行生化处理;反之LAT低温蒸发设备的冷凝液直接进行生化处理;(3)深度处理:经过生化处理后的废水进入MBR池进行处理。

标签:
废水处理
河南 - 郑州 来源:中冶有色网 2023-03-19
处理焦化含酚废水的催化剂及其制备方法

本发明公开了一种处理焦化含酚废水的催化剂及其制备方法,所述处理焦化含酚废水的催化剂由以下重量份的原料组成:硝酸镍3‑5份、钼酸铵1‑2份、锡酸钾8‑10份、硝酸铜4‑6份、磷钨酸10‑20份、介孔二氧化硅分子筛50‑60份。本发明以介孔二氧化硅分子筛为载体,以硝酸镍、钼酸铵、锡酸钾、硝酸铜、磷钨酸为前驱体制备有序介孔氧化物,通过改变催化剂的结构来提高光催化性能,能够更加有效的利用可见光,快速、有效的降解含酚废水,操作方法简单,周期短,成本低,回收率高,不造成二次污染。

标签:
废水处理
河南 - 郑州 来源:中冶有色网 2023-03-19
注射用水制备过程的废水回收利用系统

本实用新型涉及注射用水制备技术领域的一种注射用水制备过程的废水回收利用系统,包括多效蒸馏水机、初滤装置、换热器、反渗透过滤器、回用水箱和原液箱,多效蒸馏水机的尾水排放管与初滤装置相连通,初滤装置与换热器相连通,换热器内设有蛇形管,蛇形管一端连接有原液泵,另一端与多效蒸馏水机相连通,换热器的尾水排放端通过加压泵与反渗透过滤器相连通,初滤装置上设有冲洗水排放管,冲洗水排放管与回用水箱相连通,反渗透过滤器的浓液排放管与回用水箱相连通,产水管与原液箱相连通,原液箱与原液泵相连接,回用水箱上设有回用水管,回用水管上设有喷洒泵。本装置可实现注射用水制备过程中废水的预热和水资源的高效回收利用。

标签:
废水处理
河南 - 郑州 来源:中冶有色网 2023-03-19
化工废水处理剂
化工废水处理剂 908     
 0

本发明公开了一种化工废水处理剂,所述处理剂按照质量份数计,由以下原料组成:改性高岭土72?79份、珊瑚木4?8份、对甲苯磺酸7?11份、抗坏血酸1.5?2.2份、聚氯化铝铁9?14份、醋酸钠12?18份、去离子水60?75份;改性高岭土的制备:将高岭土粉碎,过筛,烘干,经硫酸、超声处理得第一滤渣,第一滤渣经碳酸氢二钠、超声处理得第二滤渣,第二滤渣经清水清洗得第三滤渣,烘干,研磨过筛得。本发明通过经聚氯化铝铁处理后的改性高岭土以及经抗坏血酸处理后的珊瑚木的共同作用,能有效去除废水中的SS、COD、BOD和有机物等,具有高效、节能、环保的优点。

标签:
废水处理
河南 - 郑州 来源:中冶有色网 2023-03-19
低强度超声波强化MBR废水处理装置

本实用新型公开了低强度超声波强化MBR废水处理装置,包括MBR反应器,MBR反应器两侧内壁均安装有安装架,安装架的内部均嵌设有超声波振板,MBR反应器一侧外壁安装有超声波发生器,将超声波振板置于MBR反应器的两壁,超声波振板通过超声波发生器和导线在MBR反应器运行时发出低强度超声波,一方面能够促进反应MBR反应器内活性污泥中微生物酶的分泌和酶活性的提高并对微生物造成一定的损伤,破坏其细胞膜,使微生物与外界物质交换速率加快,同时减少微生物的繁殖,既提高了MBR废水处理效能又减少了剩余污泥量,另一方面,促进液相中物体的分散,加速物质传递的同时并强化废水脱氮效能。

标签:
废水处理
河南 - 郑州 来源:中冶有色网 2023-03-19
基于膜生物反应器的高浓度废水处理装置

一种基于膜生物反应器的高浓度废水处理装置,至少包括位于电渗析器上游的膜生物反应器,电渗析器至少包括由若干个离子交换膜分割形成的若干个水处理室,其中,若干个密度小于废水的清洁球设置于水处理室中,在水处理室的进水口一侧设置有排气通道,在水处理室的排水口一侧设置有进气通道,其中,在垂直于地表面的方向上,进水口与地面的垂直距离大于排水口与地面的垂直距离。本实用新型通过在电渗析器的浓水室和淡水室中设置密度小于废水的清洁球,清洁球在运动的过程中会与离子交换膜发生刮蹭作用以抑制和/或清洁离子交换膜表面的结垢物。

标签:
废水处理
河南 - 郑州 来源:中冶有色网 2023-03-19
豆芽喷淋废水生物循环处理方法

本发明公开了一种豆芽喷淋废水生物循环处理方法。所述方法包括以下步骤:(1)将豆芽喷淋废水引入鱼池中,鱼将豆类残渣吞噬并产生鱼粪;(2)将鱼粪污水引入物理过滤池中,初步过滤悬浮物杂质和鱼粪;(3)将初步过滤后的水引入曝气生物滤池中进行硝化反应,曝气生物滤池中添加和驯化了硝化微生物;(4)将硝化反应后的水引入缺氧生物滤池中进行反硝化反应,缺氧生物滤池中添加和驯化了反硝化微生物;(5)经反硝化处理后的水流入植物种植区,植物根系把水中的营养成分吸收后,水再流向鱼池内。所述方法能有效净化豆芽喷淋废水,且整个循环系统处于动态平衡,无需外排水。

标签:
废水处理
河南 - 郑州 来源:中冶有色网 2023-03-19
有效去除废水中重金属铅的方法

本发明涉及有效去除废水中重金属铅的方法,可有效解决菌渣废物利用,有效去除废水中重金属铅Pb2+,有利于环境的保护问题,解决的技术方案是:将食用菌栽培后的废菌棒风干,粉碎,过80目筛,成菌渣粉;在含有质量浓度为400~600mg/L、pH5.0~7.0的废水中加入菌渣粉,菌渣粉的加入量为4~6g/L,在室温18~25℃下,150~200r/min振荡反应25~35min,实现对重金属铅Pb2+的去除。本发明方法简单,易操作,原料丰富,廉价易得,成本低廉,节约资源,实现农业废弃物的资源化利用,变废为宝,减轻环境污染,有巨大的经济和社会效益。

标签:
废水处理
河南 - 郑州 来源:中冶有色网 2023-03-19
用于处理制革行业含铬废水零排放的系统

本实用新型公开了一种用于处理制革行业含铬废水零排放的系统,包括格栅渠,以及通过污水管道与格栅渠连接的调节池,调节池通过管道连接反应池,反应池通过管道连接沉淀池,沉淀池通过管道连接中和池,中和池通过管道连接石英砂过滤器,石英砂过滤器通过管道活性炭过滤器,活性炭过滤器通过管道连接精密过滤器,精密过滤器通过管道连接超滤装置,超滤装置通过管道连接中间水箱,中间水箱通过管道连接精密过滤器,精密过滤器通过增压泵提升计入反渗透装置,反渗透装置分别通过管道清水箱和浓水箱,浓水箱通过管道连接MVR蒸发结晶系统。本实用新型经济适用、操作方便、实现制革行业的含铬废水的零排放,减少含铬废水及重金属对环境的污染。

标签:
废水处理
河南 - 郑州 来源:中冶有色网 2023-03-19
脱硫废水一体化处理设备

本实用新型涉及一种脱硫废水一体化处理设备,主体为一碳钢箱体,箱体的一边为加药搅拌池,另一边则为沉淀池。加药搅拌池分为三个隔池,池内安装有减速搅拌机,可根据水量调节搅拌速率。加药装置通过三根加药管分别连接到三个隔池。沉淀池上部设有斜管,可加强颗粒沉降效果,下部为泥斗,并设有排泥管。沉淀池可以使加药搅拌池内生成的大量有害颗粒物质从水中高效地分离出来,达到净化废水的目的。本实用新型结构简单,安装使用方便,处理效果好,设备使用寿命长。每处理1000m3/h的废水,耗电量不足10度,耗药量不超过10kg,设备造价和运行成本也较低。

标签:
废水处理
河南 - 郑州 来源:中冶有色网 2023-03-19
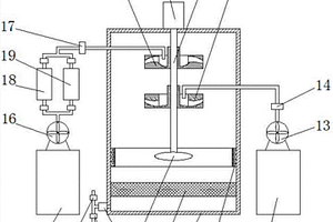
环境监测用废水采样装置

本实用新型公开了一种环境监测用废水采样装置,具体涉及废水采样装置技术领域,现有的环境监测用废水采样装置在使用时,配重环与采样器本体是固定连接的,不便于进行拆装,不能根据实际的使用需求更换不同重量的配重环,存在一定的局限性,包括采样器本体,采样器本体的顶部设置有提手,采样器本体的外部套设有配重环,配重环由两个半环拼接构成,所述配重环与采样器本体的连接处设置有拆装组件,采样器本体的内壁设置有清理组件。本实用新型通过设计的拆装组件便于对配重环进行拆装,使得操作人员可以根据实际的使用需求更换不同重量的配重环,操作起来方便快捷,适用性较好;通过设计的清理组件便于对采样器本体内壁粘附的杂质进行清理。

标签:
废水处理
河南 - 郑州 来源:中冶有色网 2023-03-19
废水絮凝处理搅拌装置及处理方法

本发明公开了一种废水絮凝处理搅拌装置及处理方法,旨在解决在废水絮凝处理过程中絮凝处理时间过长以及絮凝剂不能充分利用的技术问题。其包括箱体、钢丝滤网、第一搅拌棒、第二搅拌棒和第三搅拌棒,所述第一搅拌棒为竖直方向并安装于所述箱体上壁中心,在所述第一搅拌棒下端安装固定所述钢丝滤网,所述钢丝滤网为上边开口的长方体形,所述第二搅拌棒和所述第三搅拌棒分别安装于所述钢丝滤网下方的箱体两侧,所述箱体底部为中间比两侧低的圆弧形底,所述箱体底部中心设有沉淀排出口;所述处理方法包括离心过滤,多级搅拌,排出絮凝沉淀,排水等步骤。本发明保证絮凝剂充分发挥作用,提高絮凝处理的生产效率和废水的净化效果。

标签:
废水处理
河南 - 郑州 来源:中冶有色网 2023-03-19
一体式含油乳化废水处理机

本实用新型涉及一种废水处理环保设备,特别是涉及一种一体式含油乳化废水处理机,包括沿废水流向依次设置的集水池、反应箱一、破乳装置、反应箱二、气浮分离池和中间水箱,反应箱一、破乳装置、反应箱二、气浮分离池和中间水箱并行合围构成矩形布局;集水池内一侧设有隔油池,隔油池侧上方设有浮油回收装置;反应箱一、二和中间水箱上分别对应连接有加药机,气浮分离池上部设有刮渣机,内设有释放器与外设溶气塔相连,中间水箱出水管道上依次连接有过滤塔、吸附塔和排放水池,破乳装置和气浮分离池的出渣管道与泥渣池连通,泥渣池通过污泥泵和输泥管道连接有板框压滤机,板框压滤机上设有滤液回流管道与集水池相连通。本实用新型通过优化处理工艺及结构布局,出水水质好、占地小、运行管理简单,设备投资使用成本低,无二次污染。

标签:
废水处理
河南 - 郑州 来源:中冶有色网 2023-03-19
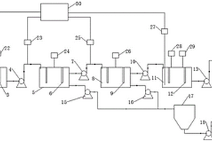
乳化液废水处理装置及其工艺

本发明涉及废水处理领域,尤其涉及一种切削液中乳化液废水处理装置及其工艺,该装置包括格栅池、调节池、破乳系统、压滤机、混凝沉淀系统、双级气浮系统、多介质过滤器、吸附过滤器、陶瓷膜过滤装置、一级分离膜系统和二级分离膜系统,该工艺包括预处理、深度预处理和膜分离处理步骤。该装置结构合理,工艺流程简单合理、处理后废水水质能够达到预期的排放指标,处理效率和处理效果大大提高,实用性较强。

标签:
废水处理
河南 - 郑州 来源:中冶有色网 2023-03-19
印染废水用污水处理剂及其制备方法和用途

本发明公开了一种印染废水用污水处理剂,由以下按照重量份的原料制成:硫酸铝8‑11份、磷酸铁10‑13份、海藻泥3‑6份、海泡石粉11‑15份、纳米氧化锌2‑5份、活性硅酸钙1‑3份、丙撑基双(十八烷基二甲基)铵‑膨润土15‑19份、乙二醇二乙醚二胺四乙酸1‑2份、壳聚糖‑石墨烯复合材料2‑5份、聚合氯化铝铁24‑27份、聚丙烯酰胺18‑22份。本发明还公开了所述印染废水用污水处理剂的制备方法。本发明制备的污水处理剂能够有效去除印染废水中的污染物,处理效果好,处理成本低,无毒性,不会造成二次污染。

标签:
废水处理
河南 - 郑州 来源:中冶有色网 2023-03-19
废水氧化生化处理系统

本实用新型涉及一种废水氧化生化处理系统,包括与废水入口相接的臭氧接触池,臭氧接触池底部连有臭氧发生器,顶部连有尾气破坏器,臭氧接触池的上部连接混合水箱,混合水箱的出水管分三路分别连接活性炭床、曝气生物滤池、移动床生物膜反应器,活性炭床、曝气生物滤池、移动床生物膜反应器均连接过滤装置。采用臭氧氧化,在保证色度去除率的基础上,利用臭氧作为化学强氧化剂的氧化作用,将污水中难降解或不可生化降解有机物质加以氧化分解,使之转变为可通过生化反应加以去除的物质,提高废水可生化性以及进一步降解COD。生化处理采用曝气生物滤池工艺和移动床生物膜反应器,进一步降解COD,可同步实现硝化和反硝化,在去除有机物的同时达到脱氮的目的。

标签:
废水处理
河南 - 郑州 来源:中冶有色网 2023-03-19
火电厂高含盐废水零排放回收处理方法

一种火电厂高含盐废水零排放回收处理方法,涉及火电厂资源回收利用领域,包括如下步骤:(1)入混合反应池,加药搅拌,调pH值;(2)进入结晶微滤装置中,污泥泥饼外运,部分产水梯级利用;(3)剩余的产水到反渗透装置中,其产水梯级利用;(4)低温蒸发结晶装置将浓水固液分离,纯水梯级利用,结晶盐外运。本发明采用的加药配方可较好的去除废水中的离子,结晶微滤装置无需增加反冲洗设备,反渗透装置占地面积小、可承受的操作压力大、产水水质好、产水率高,低温蒸发结晶装置充分利用了火电厂的能源,在过滤的过程中,实现了废水的梯级利用,该方法实现了较好的固液分离效果,节约了能源,降低了成本,实现了废水的资源化和零排放。

标签:
废水处理
河南 - 郑州 来源:中冶有色网 2023-03-19
有机废水零排放处理工艺

本发明提供了一种有机废水零排放处理工艺,依次包括高效沉淀单元、软化单元、过滤单元、离子交换单元、超滤过滤单元、反渗透单元、臭氧催化氧化单元、电渗析浓缩单元和双极膜电渗析系统。本发明通过全处理工段集成优化,建立有机废水深度处理与脱盐回用处理新工艺,大幅度提高淡水回收率和减少浓水排放量,实现有机废水的低成本深度处理与脱盐回用,形成有机废水深度处理与脱盐回用工艺。

标签:
废水处理
河南 - 郑州 来源:中冶有色网 2023-03-19
含苯废水的处理工艺及装置

本发明涉及一种含苯废水的处理工艺及装置,装置包括依次连接的预处理单元、臭氧氧化单元、生化处理单元和双膜深度处理单元;将废水先加石灰软化,再加混凝剂聚铁混凝,然后加絮凝剂絮凝,沉淀澄清,沉淀澄清后澄清液送至砂滤滤层过滤,出水进入臭氧接触池进行臭氧曝气氧化,臭氧氧化后的废水进行生化处理,采用曝气生物滤池处理工艺和移动床生物膜反应器处理,进一步降解COD,对废水进行超滤和反渗透双膜处理,进行脱盐。本发明通过各处理单元的组合,在来水进入RO膜前,来水中带有苯环的CODcr去除率可达80%以上,SS去除率在90%左右,氨氮脱除率在85%以上,对双膜系统来讲,清洗周期增加2-3倍,膜寿命增加1-2年。

标签:
废水处理
河南 - 郑州 来源:中冶有色网 2023-03-19
高浓度废水一体化处理设备

本实用新型属于处理设备技术领域,尤其为一种高浓度废水一体化处理设备,针对现有的废水处理设备中的搅拌杆大多只能进行单一的旋转功能,从而造成废水无法与处理剂充分融合的问题,现提出如下方案,其包括基座,基座的顶部固定安装有处理池,基座的顶部一侧固定安装有L型板,L型板的底部转动安装有转动箱,转动箱的内部转动安装有转轴,转轴的外侧固定安装有多个搅拌叶,处理池的外侧转动安装有转动杆,转动杆的顶端固定安装有凸轮,凸轮的外侧活动抵接有挡板,挡板的外侧固定安装有移动杆的一端。本实用新型通过设置的第一电机与第二电机,从而使得搅拌叶在进行自转的同时进行往复的弧形摆动,从而提高污水处理的效率。

标签:
废水处理
河南 - 郑州 来源:中冶有色网 2023-03-19
乳业废水浮渣处理装置

本实用新型公开了一种乳业废水浮渣处理装置,涉及乳业加工技术领域,解决现有浮渣处理装置处理效率低、充分性差的问题,本实用新型包括处理罐,处理罐的外壁上设有废水进料口和处理剂进料口,处理罐的底部设有排液口,处理罐内设有搅拌机构,搅拌机构包括搅拌电机和搅拌轴,搅拌轴下部分杆体上设有外螺纹并套设有旋转筒,旋转筒上设有搅拌叶片;搅拌轴的上端设有排污杆,处理罐的外壁上与排污杆等高处设有排污口,排污口上设有促排装置;本实用新型搅拌叶片反复上下旋转,有效促进处理剂和废水的充分、加速反应,提高浮渣反应效率;排污杆与促排装置结合,加速已形成浮渣的排出,避免浮渣堆积,有效提高排渣效率。

标签:
废水处理
河南 - 郑州 来源:中冶有色网 2023-03-19
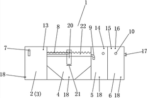
煤化工废水过滤装置
煤化工废水过滤装置 760     
 0

本实用新型公开了一种煤化工废水过滤装置,包括外壳、箱体、过滤网、和安装块;在箱体的底部固定有水平的支撑块,在两个支撑块之间固定有水平的第二过滤网,在支撑块的下侧开设有竖直向上的轮槽,轮槽的下方对应设置有固定在外壳内壁底部的滚轮座,滚轮座内固定安装有若干个滚轮;所述箱体内设置有若干个水平的第一过滤网,在所述箱体的侧壁上连通有溢流管;电机的输出轴上固定安装有竖直的转轮,通过销轴转动连接有连杆。本实用新型通过设置多层过滤网对废水过滤,并且水流能够绕过堵塞的过滤网,不会影响废水过滤正常进行;箱体在内部左右移动,能够将过滤网上的污水振动下落,使水下落快速,提高过滤效率。

标签:
废水处理
河南 - 郑州 来源:中冶有色网 2023-03-19
一体化电镀废水处理设备

本实用新型涉及一体化电镀废水处理设备,有效的解决了地埋式污水处理设备排泥不均匀、不及时等问题;其解决的技术方案是包括电镀废水处理设备,电镀废水处理设备内设有铬还原池、混凝反应池、沉淀池、中间水池、清水池,铬还原池内的上部连通混凝反应池,混凝反应池内的上部连通沉淀池,沉淀池内的上部连通中间水池,中间水池的上部连通清水池,第一管道内设有碱加药对丝和PAC药剂,铬还原池上设有连通外界的亚硫酸氢钠加药对丝,中间水池内的上部设有过滤器进水管,清水池内的上部分别设有过滤器出水管、过滤器反冲洗管道和出水管;本实用新型结构巧妙,设备运行和维护量少,灵活方便,操作简单,运输管理费用低。

标签:
废水处理
河南 - 郑州 来源:中冶有色网 2023-03-19
酸性含磷废水进行循环利用前的净化处理工艺

本发明公开了一种酸性含磷废水进行循环利用前的净化处理工艺,涉及金属制品生产过程中的废水处理技术领域。该工艺是通过下述步骤来实现:A、曝气处理;B、中和酸;C、调节pH 值;D、沉淀和分层;E、分离沉淀和上清液。利用本发明的工艺能够形成沉淀和分层,通过沉淀有效去除酸性高浓含磷废水中的亚铁离子和有机杂质,分层出来的上清液可作为循环使用的回用水,具有工艺简单、成本低、腐蚀小、无污染优点。

标签:
废水处理
河南 - 郑州 来源:中冶有色网 2023-03-19
组合式废水处理设备
组合式废水处理设备 1022     
 0

本实用新型涉及废水处理设备技术领域,特别是涉及一种组合式废水处理设备,包括在进水端和出水端之间依次设置有厌氧池单元、接触氧化池单元、沉淀池单元和消毒池单元,所述各单元池均至少有一个,前一单元出水口和后一单元的进水口位于同一水平面上,各单元的出水口距底面的高度低于进水口距底面的高度,各单元池体之间通过法兰及中间管道连接,进水端设置有与厌氧池单元下部相连通的进水管路系统,出水端设置有与消毒池单元下部连通的出水管路系统,厌氧池单元和接触氧化池单元内均固定设置有填料支架,填料支架上固定安装有弹性填料,接触氧化池单元内下部连通有曝气系统。本实用新型减少占地面积,实现土地资源最大利用化,适用于用地紧张、大中型废水量及难处理废水,且运输和现场安装方便。

标签:
废水处理
河南 - 郑州 来源:中冶有色网 2023-03-19
火电厂多级废水处理系统

本实用新型公开了一种火电厂多级废水处理系统,包括废水提升泵、第一PH调节池、第一沉降池、第二沉降池、第二PH调节池、清水池、压滤机、烘干机及控制器。第一PH调节池中设有若干个PH调节池超声波搅拌棒,第一沉降池中设有若干个沉降池超声波搅拌棒,第二沉降池中设有若干个沉降池超声波搅拌棒,第二PH调节池中设有若干个PH调节池超声波搅拌棒。本申请的火电厂多级废水处理系统设有第一PH调节池、第一沉降池、第二沉降池、第二PH调节池四级处理装置,采用多级处理,提高处理效果;PH调节池、沉降池中均设有池超声波搅拌棒,加快了搅拌过程,缩短处理时间,提高处理效率。

标签:
废水处理
河南 - 郑州 来源:中冶有色网 2023-03-19
上一页 20 21 22 23 24 ... 38 下一页
共38页    到第

中冶有色为您提供最新的河南郑州有色金属废水处理技术理论与应用信息,涵盖发明专利、权利要求、说明书、技术领域、背景技术、实用新型内容及具体实施方式等有色技术内容。打造最具专业性的有色金属技术理论与应用平台!

全国热门有色金属设备推荐
展开更多 +
全国热门有色金属技术推荐
展开更多 +

 

江西省隆恩特环保设备有限公司
宣传

报名参会
更多+

报告下载

有色专家
更多+

昆明理工大学
副校长
东北大学
院长/教授
郑州大学
校长/党委书记
武汉理工大学
外籍院士/教授
矿冶科技集团有限公司工程公司
副总经理
赤泥综合利用研究报告2025
推广

热门技术
更多+

推荐企业
更多+

福建省金龙稀土股份有限公司
宣传

发布

在线客服

公众号

电话

顶部
咨询电话:
010-88793500-807