青岛垚鑫智能科技有限公司
宣传

位置:北方有色 >

有色技术频道 >

> 固/危废处置技术

分类:
全部
矿山技术
冶金技术
材料制备及加工技术
环境保护技术
分析检测技术
 
全部
废水处理技术
大气治理技术
固/危废处置技术
土壤修复技术
地区:
全部
北京
天津
上海
重庆
河北
山西
辽宁
吉林
黑龙江
江苏
浙江
安徽
福建
江西
山东
河南
湖北
湖南
广东
海南
四川
贵州
云南
陕西
甘肃
青海
内蒙
广西
西藏
宁夏
新疆
其他
其他
展开
 
全部
北京

北京北京有色金属固/危废处置技术理论与应用

免费发布技术信息>>
固体垃圾轻体空心保温砖

一种固体垃圾轻体空心保温砖,砖体是以生活垃圾无机固废物、建筑垃圾粉碎后形成的粒料和添加剂、粘合剂、水混合、经振动、挤压、成型的矩形立方体,在砖体上分布有40-80个小孔,其小孔的孔径为3-13mm,其砖体高105mm,宽42mm,长度227mm。可使固体废物垃圾资源化,避免滥挖粘土资源,减少林地破坏,利于环境保护。砖体多孔、质轻、高强,保温效果好。

标签:
固废
北京 - 北京 来源:北方有色网 2023-03-19
固体胶凝材料及其制备方法和应用

本发明提供了一种固体胶凝材料及其制备方法和应用,属于固体废弃物资源化利用技术领域。本发明以煤矸石、燃煤灰渣、粉煤灰、气化灰渣和脱硫石膏等煤基大宗固体废弃物为主要原料,根据煤基固废的成分组成和基础性质,就近选取建筑垃圾、镁渣、钢渣、电石渣和赤泥等工业固体废弃物为辅助原料,制得粗骨料、细骨料和胶凝剂,再将粗骨料、细骨料、胶凝剂与脱硫石膏均匀混合后得到固体胶凝材料。该固体胶凝材料可以作为充填、隔离、防渗材料,具有性能稳定、充填率高、密实度好、早期强度高、隔离效果好、防渗性良好等特点,可以作为大采高综采放顶煤工作面快速充填用固体充填材料,也可以作为固体废弃物堆场用的防渗隔离材料。

标签:
固废
北京 - 北京 来源:北方有色网 2023-03-19
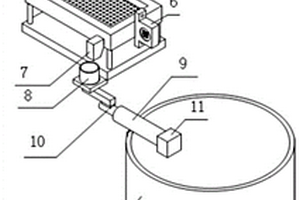
固体析出装置和固体析出方法

一种固体析出装置,包括装置壳体(5)、废水入口(1)、排料口(10)和设置在装置壳体(5)内腔的固体颗粒(4),其中固体颗粒(4)的构造适合固体物质沉积并负载于其上,装置壳体(5)内腔还可设置内构件、环绕装置壳体(5)内壁的导向结构(7)、热剂入口及内筒(12),内构件包括与装置壳体(5)中心轴线基本上同轴的空心筒(8),位于空心筒(8)上方的伞冒(9),导向结构(7)设置在装置壳体(5)内腔的上部,内筒(12)位于导向结构(7)下方。还公开了一种固体析出方法,包含溶质的物料进入固体析出装置,溶质的至少一部分沉积并负载于固体析出装置内的固体颗粒(4)上。

标签:
固废
北京 - 北京 来源:北方有色网 2023-03-19
从含钒含氧酸根的水溶液中提取固体络合物的方法、得到的固体络合物及其用途

本发明涉及一种从含钒含氧酸根的水溶液中提取固体络合物的方法、得到的固体络合物及其用途。所述方法包括:1)使pH值在2~4的含钒含氧酸根的水溶液,与含脂肪族直链伯胺(异丙胺、正辛胺、十二胺、十六胺或十八胺中的任意一种或至少两种的混合物)的有机溶剂反应;2)然后将水相和有机相分离;3)对有机相进行固液分离,得到固体络合物。本发明的方法适用于配制的含钒水溶液、工业废水或含钒浸出液,可实现二次资源的合理应用。所得到的固体络合物可作为新型环境工程功能材料,用于制备电池的前驱体,或直接作为催化剂或与载体复合得到复合催化剂用于光催化降解有机物,降低了含钒材料制备成本,具有较好的应用前景。

标签:
固废
北京 - 北京 来源:北方有色网 2023-03-19
新型复合固体推进剂及其制备方法和处理方法

本发明涉及本发明涉及一种新型复合固体推进剂及其制备方法和处理方法,属于复合固体推进剂技术领域。属于复合固体推进剂技术领域。本发明采用端三唑基预聚物与卤代物反应生成三唑鎓基团三维交联的聚合物弹性材料。该弹性体具有稳定的化学交联网络。与目前常规共价键交联聚合物弹性体不同,三唑鎓离子交联的聚合物弹性体遇一元卤代化合物可以发生离子交换反应,使得三维交联网络解离。利用该类弹性体制备固体复合推进剂可实现聚合物交联网络解离,弹性体由固态变为液态,实现废旧固体复合推进剂的高效回收、利用。

标签:
固废
北京 - 北京 来源:北方有色网 2023-03-19
城市固废焚烧过程二噁英排放浓度软测量方法

本发明公开一种基于多源潜在特征选择性集成(SEN)建模的DXN排放浓度软测量方法。首先,将MSWI过程数据依据工业流程划分为不同来源的子系统,采用主元分析(PCA)分别提取其潜在特征,并依据经验预设的主元贡献率阈值进行多源潜在特征初选;接着,采用互信息(MI)度量初选的潜在特征与DXN间的相关性,自适应确定潜在特征再选的上下限及阈值;最后,基于再选潜在特征,采用具有超参数自适应选择机制的最小二乘‑支撑向量机(LS‑SVM)算法,建立针对不同子系统的DXN排放浓度子模型,采用基于分支定界(BB)和预测误差信息熵加权算法的策略优化选择子模型和计算权系数,构建DXN排放浓度SEN软测量模型。

标签:
固废
北京 - 北京 来源:北方有色网 2023-03-19
高压水射流清洗固体火箭发动机装药时点火导线的防护装置

高压水射流清洗固体火箭发动机装药时点火导线的防护装置。本发明属于发动机装药技术领域,特别涉及一种能够保护点火导线免于高压水射流机械性损伤、免于被废水腐蚀等破坏的装置。高压水射流清洗固体火箭发动机装药点火导线防护装置,它安装于发动机的端口处,包括:连接环以及挡水环;挡水环中心设有射流通道,射流通道外壁设有用于安装密封圈的卡槽;连接环安装于发动机端口,其外环挡圈与发动机外壁贴合;挡水环与连接环固定连接,射流通道位于发动机内,且通过密封圈与发动机内的环形凸台之间形成密封。本发明通过在发动机点火导线部位设有挡水环,防止高压水射流损坏导线;在挡水环与发动机壳体内部台阶处设有密封圈,防止清洗废水对导线金属进行腐蚀。

标签:
固废
北京 - 北京 来源:北方有色网 2023-03-19
固体蓄热材料的制备方法及固体蓄热材料

本申请提出一种固体蓄热材料的制备方法,具体制备过程如下将火电厂燃煤锅炉产生的粉煤灰、锅炉炉渣、脱硫石膏中的任意一种或多种组合制备成固体废弃物粉料;将固体废弃物粉料、碳基粘合剂、黏土材料和无机添加剂按照一定比例充分的搅拌混合,得到混合物;对所述混合物进行揉搓初步成型,然后送入模具压制成型;将压制成型的胚料送入500‑2500℃的高温焙烧炉中焙烧1‑5h,利用火电厂电站锅炉或燃煤供热锅炉或工业锅炉产生的大量固体废弃物,生产高经济价值的固体蓄热材料,不但做到废物利用,而且极大提高火电厂的经济效益。

标签:
固废
北京 - 北京 来源:北方有色网 2023-03-19
基于农业固废资源化的温度和pH双敏型缓凝剂的制备方法

一种基于农业废弃物资源化的温度和pH双敏型缓凝剂的制备方法,所述的温度和pH双敏型敏缓凝剂以改性的农业废弃物为pH开关并起到缓凝的作用。改性农业废弃物表面的有机物作为温敏开关。所述的农业废弃物需经过酶催化、萃取、闪爆、水热等方法进行预处理。所述的有机物需基于实际需求温度,选用接枝、共聚、嵌段等方法合成。本发明的目的是为了解决大体积混凝土由温度分布不均所导致混凝土结构和性能的劣化问题,进而提供一种新型温度和pH双敏型缓凝剂,并将其应用到混凝土中,当大体积混凝土内某一局部温度超过设定温度和pH值时,该区域的缓凝剂被释放,减缓了水泥的水化进程及水化热的产生,从而免除由大体积混凝土内部温升带来的危害。

标签:
固废
北京 - 北京 来源:北方有色网 2023-03-19
用于有机固废处理的集成化设备

本实用新型公开了一种用于有机固废处理的集成化设备,包括外壳,所述外壳的上表面固定连接有上盖,所述外壳从左到右依次设置有三个料门、内卷门部件、第一隔板、第二隔板和两个通道门,其中三个所述料门包含辅料卷门部件、原料卷门部件和成品卷门部件,所述辅料卷门部件、原料卷门部件和成品卷门部件中相邻两个之间设置有隔挡板。本实用新型中,发酵过程中,翻抛过程对大块物料进行破碎、对上下层物料进行混合,同时风机部件将气体通过过滤网循环对主发酵区内的物料进行供气,保证发酵产物的整体质量,净化区内设有臭气处理系统,采用两级化学洗涤,反应迅速,处理效率高,处理后的气体达标排放。

标签:
固废
北京 - 北京 来源:北方有色网 2023-03-19
固废四面嵌入式防火防漏保温砖

本实用新型涉及一种固废四面嵌入式防火防漏保温砖,包括砖本体,连接楔合部等部件,其特征在于,所述的连接楔合部包括正面凸台和背面方形楔合孔,正面凸棱和背面凹槽,侧部楔合槽和侧部楔合凸起,中间通孔,背面对流槽,倒角;其中正面凸台和背面方形楔合孔配合设置,正面凸棱和背面凹槽配合设置,侧部楔合槽和侧部楔合凸起配合设置。

标签:
固废
北京 - 北京 来源:北方有色网 2023-03-19
零废物、零能耗、低碳绿色的盐泥固废资源化再利用方法及其应用

本发明提供了一种零废物、零能耗、低碳绿色的盐泥固废资源化再利用方法,包括以下步骤:将盐泥和海沙、胶凝材料、改性减水剂、无机拌剂混合,得到混合料,用于盐场道路、路基建设或盐田护坡砖的基本原料。本发明获得了以下有益效果:1、采用此方法可有效克服盐泥高盐分含量的负面影响,采用海沙,最终实际盐泥的添加量范围为76%~91.5%,可最大化的减量化堆存盐泥;2、上述方法灵活性强,可实施性及可操作性强,优于现有处置或施工工艺,具体的表现在对设备无严格限制,养护时间可最大化的配合施工进行调整,可在雨天进行施工;3、实现了盐泥的零废物零能耗资源再利用,并且不用担心后期返盐返碱对周边生态环境的影响。

标签:
固废
北京 - 北京 来源:北方有色网 2023-03-19
固废提纯实验装置用过滤罐

本实用新型提供了一种固废提纯实验装置用过滤罐,包括釜体和釜盖;所述釜体与釜盖之间通过快开组件相连接;所述釜体内设有滤框支撑板;所述滤框支撑板上设置有滤框;本实用新型通过设置釜体和釜盖,使过滤罐采用釜式结构,结构紧凑合理,在实际使用时效果较好;通过设置的快开组件可方便对结构进行拆装,同时过滤框底部和四周由200目的不锈钢烧结板焊接成桶式结构,过滤效果好,在过滤框的上部设有提手,可方便实验结束后取出过滤框并进行清理。

标签:
固废
北京 - 北京 来源:北方有色网 2023-03-19
用于固废垃圾处理系统的除尘器

本实用新型提供了一种用于固废垃圾处理系统的除尘器,所述除尘器包括底座(41)和设置在底座(41)上的柜体(42),在所述柜体(42)上设置有进口(46)和出口(50),所述进口(46)和出口(50)位于柜体(42)的相对的角部处,在所述柜体(42)内设置有集灰斗(43)、滤袋(47)和引风机(49),所述集灰斗(43)、滤袋(47)和引风机(49)沿竖直方向从下向上依次设置,并且在滤袋(47)和引风机(49)之间设置有隔板(62),在所述隔板(62)上开有开口(48),所述引风机(49)与开口(48)相连通,并且在柜体(42)的环绕引风机(49)的部分的内壁上设置有吸音棉(61)。本实用新型的除尘器具有改善的除尘效果。

标签:
固废
北京 - 北京 来源:北方有色网 2023-03-19
基于气化和热解的固废能质梯级利用多联产系统

本实用新型提出一种基于气化和热解的固废能质梯级利用多联产系统。该系统主要包括等离子气化与净化过程、轮胎热解过程、燃气‑超临界二氧化碳联合循环发电系统、海水淡化系统以及气化、热解与联合循环发电系统的耦合部分。等离子气化与净化过程包括等离子气化炉、合成气冷却器和脱硫装置;轮胎热解过程包括轮胎热解反应器和热解产物冷却器。等离子体气化产生的可燃气体具有纯度高、洁净的优点,轮胎热解的产物中含有合成气,气化与热解产生的合成气可以作为燃烧室的燃料使用;热解的热源来自燃气轮机高温排气,随后高温烟气经超临界二氧化碳循环和海水淡化系统进行余热回收,实现了能量的梯级利用,提高了系统的能量利用效率。

标签:
固废
北京 - 北京 来源:北方有色网 2023-03-19
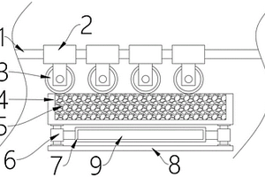
高强度固废料模振成型机

本实用新型公开了一种高强度固废料模振成型机,包括主体框架、升降框架、料斗、喂料箱、模箱、上压头和脱模组件,升降框架通过四个第一升降结构和主体框架连接,料斗设置于升降框架上,料斗的下端口设有弧形料门,喂料箱通过导轨结构设置于升降框架上,喂料箱通过料箱驱动装置控制沿导轨结构移动,模箱设置于主体框架上,模箱的两侧对称设有振动装置;上压头吊装在主体框架上,脱模组件处于模箱的下侧位置,模箱中设有八个模具,上压头设有与八个模具对应的八个分压头。本实用新型具有结构简单、安全稳定、振动同步性好、响应时间快、生产效率高的优点。

标签:
固废
北京 - 北京 来源:北方有色网 2023-03-19
建筑固废混合水泥土外加剂减量称运输装置

本实用新型公开了一种建筑固废混合水泥土外加剂减量称运输装置,包括储料桶,储料桶顶部的进料口安装固定在支架上,支架由支腿进行支护;储料桶底部的出料口正对运输带;所述储料桶的顶部四角处设有电子感应称,所述的电子感应称通过电子感应称连接线与开关控制器连接。开关控制器上设有开关控制按钮。所述电子感应称与支架连接,电子感应称下部与储料桶连接,电子感应称通过电子感应称连接线与开关控制器连接;本实用新型充分利用电子感应称和运输装置,外加剂储存在储料桶内部,通过出料口传送至运输带,当电子感应称达到预应重量,开关控制器自动断电,电机停止工作,提高拌合物生产效率。

标签:
固废
北京 - 北京 来源:北方有色网 2023-03-19
可燃工业固废的封闭式无污染净化装置

本实用新型提供一种可燃工业固废的封闭式无污染净化装置,涉及燃料工业技术领域,包括外壳,所述外壳的内部设置有喷淋机构,所述喷淋机构包括与外壳的外表面连接的安装架,所述安装架的内部安装有电机,所述电机的输出端安装有轴杆,所述轴杆的顶部安装有驱动齿轮,所述驱动齿轮的外表面啮合连接旋转齿环,所述旋转齿环的外表面与外壳的顶部活动卡接,所述旋转齿环的内部安装有旋转盘。本实用新型,通过喷淋器将水喷淋至外壳的内部,雾化之后的水可以将烟尘进行吸附,吸附之后的灰尘落入到外壳的底部,电机工作将驱动齿轮进行旋转,可以将喷淋器进行旋转,使得喷淋器喷出的雾气可以进行移动,扩大吸附范围。

标签:
固废
北京 - 北京 来源:北方有色网 2023-03-19
工业固废填埋场雨污分流工程中的排洪系统

本实用新型公开了一种工业固废填埋场雨污分流工程中的排洪系统,所述排洪系统包括:废渣堆体、排洪竖井、防渗膜、排泄管道和水池。排洪竖井竖立在废渣堆体中,防渗膜铺设在排洪竖井外壁和废渣堆体表面,排洪竖井通过排泄管道与水池连接,排洪竖井的井壁上设置泄水孔。本实用新型提供的排洪系统中排洪竖井自废渣堆体接触面到顶部内壁均采用高密度聚乙烯膜进行密封,不仅解决了积水高度超过密封高度后雨水通过密封缝隙进入堆体造成渗沥液增加的问题,还解决了雨水通过泄水孔与高密度聚乙烯膜缝隙进入堆体造成渗沥液增加的问题。所述排洪系统采用柔性材料进行密封,相较于传统密封技术,抵抗不均匀沉降的性能更优异。

标签:
固废
北京 - 北京 来源:北方有色网 2023-03-19
有机固废成型与低温热解生物碳制备一体化装置

一种有机固废成型与低温热解生物碳制备一体化装置属于低温热解挤压成型领域,具体为:驱动电机与减速器连接,减速器左端伸出有驱动轴,驱动轴通过联轴器与等直径旋转轴连接,等直径旋转轴左端连接有变直径旋转轴,二者为一个整体且表面分别布有不同的螺旋叶片;金属筒体顶部设置有进料口和水蒸气出口,底部设置有热解产物出口;金属筒体外部包裹有可调温加热元件,可调温加热元件外部为保温箱体;金属筒体左端安装有法兰。本装置通过低温热解、挤压成型等过程制备高热值生物质碳,可根据不用类型的有机废弃物调节加热元件的加热温度,运用场景广泛,不受有机废弃物种类的影响。制备的生物碳燃料具有热值高、着火性能好、燃烧稳定的特点。

标签:
固废
北京 - 北京 来源:北方有色网 2023-03-19
基于固废利用的基坑支护多轴压灌桩施工工艺

本发明公开了一种基于固废利用的基坑支护多轴压灌桩施工工艺,包括以下步骤:测量放线测定桩位;多轴压灌桩机就位;强制式搅拌机、配料机及地泵就位调试;配制搅拌水泥土浆液,并做塌落度及流动度测试;多轴压灌桩机开动钻进,直至钻到设计深度停止钻进,泵送水泥土浆液,然后提起钻杆直至到达孔口;插入型钢;制作可拆式冠梁;在支护体系完成功能后,用水泥土浆液分段分层回填肥槽,并分层回收锚头、腰梁及锚杆,最后回收型钢,型钢拔除后,空洞用水泥土浆液充填。本发明利用多轴压灌桩机相互咬合的特点既能实现一次多根的高效率,又能实现帷幕桩之间有效可靠的咬合,保证不漏水,从而更好地保证了基坑支护帷幕的止水效果。

标签:
固废
北京 - 北京 来源:北方有色网 2023-03-19
智能固废垃圾回收数据平台与设备通讯加密方法

本发明公开了智能固废垃圾回收数据平台与设备通讯加密方法,所述设备为多个,各设备与数据平台采用http协议进行通讯,包括:(1)设备PC向数据平台发送信息;(2)数据平台接收信息;(3)数据平台回复信息;(4)设备PC接收信息;上述(1)(3)中的信息分别经过随机加密Key和默认解密Key进行两次加密,(2)(4)中接收的信息分别经过默认解密Key和随机加密Key进行两次解密,其中,随机加密Key是从双方共同约定的多个加密Key中随机抽取的,默认解密Key为双方共同约定的;本发明具有通讯安全性高的优点,适于推广应用。

标签:
固废
北京 - 北京 来源:北方有色网 2023-03-19
环保固废沥青路面结构模型

本实用新型提供一种环保固废沥青路面结构模型,包括:升降滑杆、滑动座、滚轮、载料座、沥青料、重力传感器、处理仓、底座以及显示屏,所述升降滑杆中间位置外侧安装有滑动座,所述滑动座下端面安装有滚轮,所述滚轮下端安装有载料座,所述载料座内部安装有沥青料,所述载料座下端左右两侧安装有重力传感器,所述载料座下端面中间位置安装有处理仓,所述处理仓前端面安装有显示屏,与现有技术相比,本实用新型具有如下的有益效果:通过使用升降滑杆、滑动座以及滚轮,能够对沥青料进行实际使用模拟,通过使用重力传感器以及显示屏,能够快速计算并显示沥青路面承重情况,提高了本实用新型检测、模拟的效果。

标签:
固废
北京 - 北京 来源:北方有色网 2023-03-19
有机固废好氧发酵曝气装置

本实用新型公开了一种有机固废好氧发酵曝气装置,包括连接部、安装部及曝气部,其中,所述连接部与曝气管路连接,所述安装部包括紧固件,用于安装时使扳手受力,所述曝气部包括膜瓣式出气口及通过支腿安装于其上方的顶板,所述出气口在曝气气体压力达到预设值后被顶开,使得气体从膜瓣缝隙喷出,实现曝气过程。本装置采用螺纹直接与曝气管路连接,顶部的膜瓣式出气口能防止物料漏进管道内堵塞管道,顶板能够将气体分散成伞状,增加了曝气时气体与物料的接触面积,保证堆体始终处于好氧状态。

标签:
固废
北京 - 北京 来源:北方有色网 2023-03-19
用于城市固废焚烧过程仿真平台的执行机构装置

本实用新型公开一种用于城市固废焚烧过程仿真平台的执行机构装置包括:包括:工控机处理器、第一研华板卡、第二研华板卡、第三研华板卡、第一PCB端子板、第二PCB端子板、第三PCB端子板、可编程控制器;所述工控机处理器连接第一研华板卡、第二研华板卡、第三研华板卡;所述可编程控制器包含:第一PLC模块、第二PLC模块、第三PLC模块、第四PLC模块、第五PLC模块、第六PLC模块、第七PLC模块、第八PLC模块、第九PLC模块。采用本实用新型技术方案,能够模拟现场执行机构进行相关控制。

标签:
固废
北京 - 北京 来源:北方有色网 2023-03-19
处理村镇有机固废的系统和方法

本发明公开了处理村镇有机固废的系统和方法,系统包括:预处理单元、干燥机和热解机,干燥机包括干燥机内筒体、干燥机外筒体和干燥机内管,伸入到干燥机内筒体内的干燥机内管端部敞开,干燥机内管的另一端部设有第一干燥热风入口,干燥机外筒体套设在干燥机内筒体上,干燥机外筒体上设有第二干燥热风入口和干燥冷风出口;热解机包括热解机内筒体、热解机外筒体和热解机内管,热解机外筒体上设有高温热风入口和热风出口,热解机内管从热解机窑尾伸入到热解机内筒体内且贯穿热解机窑头,靠近热解机窑尾的热解机内管的端部设有热风入口,靠近热解机窑头的热解机内管的端部设有干馏冷风出口,干馏冷风出口与第一干燥热风入口和第二干燥热风入口相连。

标签:
固废
北京 - 北京 来源:北方有色网 2023-03-19
生物质及城市固废综合利用装置及方法

本发明公开了一种生物质及城市固废综合利用装置及方法,该装置包括用于对物料进行破碎的破碎机,其出料口下方设置有输送带,输送带上方布置除铁器,输送带末端设置在料仓入口,料仓中间设置拨料器,料仓底部连接螺旋给料机,螺旋给料机出口连接气化炉,螺旋给料机出口布置播料风;气化炉底部布置流化分离装置,流化分离装置气化炉顶部出口连接分离器,分离器底部连接回料器,回料器出口接气化炉;分离器顶部出口连接除尘器,除尘器底部连接冷灰器,冷灰器底部连接气力输送装置;除尘器出口烟道内布置换热器,换热之后燃气送至锅炉;本发明具有污染物排放可控、投资小、效率高、可连续稳定运行、设备布置灵活、可实现自动化、易于集中控制等优点。

标签:
固废
北京 - 北京 来源:北方有色网 2023-03-19
用于有机固废发酵处理的料斗结构

本实用新型公开了用于有机固废发酵处理的料斗结构,包括外壳,所述外壳的上方贯穿设置有进料口,所述外壳的一侧设置有驱动电机,所述驱动电机的一端贯穿外壳向内设置有转动杆,所述转动杆的另一端固定连接有第一连接杆,所述第一连接杆的另一端固定连接有第二连接杆,所述第二连接杆的另一端固定连接有第三连接杆,所述第一连接杆、第二连接杆以及第三连接杆的两侧设置有搅拌杆,通过设置第一连接杆、第二连接杆、第三连接杆以及搅拌杆能够对外壳内部的废料进行搅拌,并且外壳内部的搅拌轴进料口向出料口的水平方向由小到大的调整,更适合对物料进行搅拌,并且不易损坏,搅拌更为均匀,实现装置的实用性。

标签:
固废
北京 - 北京 来源:北方有色网 2023-03-19
热解气体自焚烧加压推送有机固废热解装置

一种热解气体自焚烧加压推送有机固废热解装置,包括同轴设置的烟气加热外套、加热内筒和装置外筒,在加热内筒和装置外筒的首端之间装有推料活塞;在装置外筒的首端和尾端分别设有物料入口和物料出口;在烟气加热外套的首端设有低温气体出口;在烟气加热外套的尾部设有进气口,并分别通过烟气管道与加热内筒的首端连通;在加热内筒的尾端装有燃烧器;在装置外筒尾部设有热解气出口,并通过热解气管道与该加热内筒的尾端连接;在该装置外筒的首端推料活塞活动的范围内设有高压氮气入口,后者用于与高压氮气源连接。本实用新型的优点是:对有机废弃物热分解,对热解出的有机废气作为本装置的燃料,有效降低了能源的消耗,避免了二次污染。

标签:
固废
北京 - 北京 来源:北方有色网 2023-03-19
处理固废物的系统
处理固废物的系统 742     
 0

本实用新型公开了处理固废物的系统,包括:生活垃圾预处理单元,其包括生活垃圾入口、无机垃圾出口、堆滤液出口和有机垃圾颗粒出口;生物质预处理单元,其包括生物质入口和生物质块出口;橡胶预处理单元,其包括橡胶入口和橡胶颗粒出口;旋转床热解炉,其包括橡胶颗粒入口、生物质块入口、有机垃圾颗粒入口、橡胶热解炭出口、生物质热解炭出口、有机垃圾热解炭出口和高温油气出口;直燃发电装置,其具有高温油气入口;气化装置,其具有热解炭入口、煤粉入口和气化煤气出口。该系统运行成本较低,中间过程不产生二噁英,同时可实现对高温油气和热解炭的高效利用,产生经济效益。

标签:
固废
北京 - 北京 来源:北方有色网 2023-03-19
上一页 197 198 199 200 201 ... 226 下一页
共226页    到第

北方有色为您提供最新的北京北京有色金属固/危废处置技术理论与应用信息,涵盖发明专利、权利要求、说明书、技术领域、背景技术、实用新型内容及具体实施方式等有色技术内容。打造最具专业性的有色金属技术理论与应用平台!

全国热门有色金属设备推荐
展开更多 +
全国热门有色金属技术推荐
展开更多 +

 

江西省隆恩特环保设备有限公司
宣传

报名参会
更多+

报告下载

有色专家
更多+

郑州大学
中国工程院 院士
中国科学院赣江创新研究院
院长
太原理工大学
院长/教授
蒙纳士苏州校区
中国工程院外籍院士/校长
北京科技大学
教授
赤泥综合利用研究报告2025
推广

热门技术
更多+

推荐企业
更多+

福建省金龙稀土股份有限公司
宣传

发布

在线客服

公众号

电话

顶部
咨询电话:
010-88793500-807