青岛垚鑫智能科技有限公司
宣传

位置:中冶有色 >

有色技术频道 >

> 加工技术

分类:
全部
矿山技术
冶金技术
材料制备及加工技术
环境保护技术
分析检测技术
 
全部
功能材料技术
复合材料技术
新能源材料技术
合金材料技术
加工技术
地区:
全部
北京
天津
上海
重庆
河北
山西
辽宁
吉林
黑龙江
江苏
浙江
安徽
福建
江西
山东
河南
湖北
湖南
广东
海南
四川
贵州
云南
陕西
甘肃
青海
内蒙
广西
西藏
宁夏
新疆
其他
其他
展开
 
全部
南京
无锡
徐州
常州
苏州
南通
连云港
淮安
盐城
扬州
镇江
泰州
宿迁

江苏常州有色金属加工技术理论与应用

免费发布技术信息>>
锰酸锂复合正极材料的制备方法

本发明属于材料合成技术领域,具体涉及一种锰酸锂复合正极材料的制备方法。本发明以石墨粉为原料,经预氧化处理后再经浓硫酸、高锰酸钾等氧化制得氧化石墨烯片,并将其配置成分散液,再在分散液中通过氧化石墨烯片控制产物的尺寸和形貌,制得形貌均匀的径向纳米尺寸的正极材料前驱体,最后烧结成型,制得锰酸锂复合正极材料。本发明利用石墨烯良好的导电性、机械性和化学稳定性作为保护层掺插在锰酸锂镍的结构中,缩短电极反应中电子和锂离子的传输距离,提高锂离子脱出和嵌入的速度,缓冲锰酸锂充放电过程中的体积膨胀,增加锰酸锂的循环稳定性、降低容量衰退。

标签:
加工技术
江苏 - 常州 来源:中冶有色网 2023-03-18
核壳型高电压单晶镍钴锰酸锂正极材料的制备方法

本发明公开了一种核壳型高电压单晶镍钴锰酸锂正极材料的制备方法,包括:1)采用镍钴锰氢氧化物前驱体(NixCoyMn1‑x‑y(OH)2,0.2≤x≤0.6,0.1≤y≤0.5,1‑x‑y>0)与锂源混合烧结,造粒,得颗粒状的单晶镍钴锰酸锂;2)将四氧化三钴加入水中砂磨成纳米四氧化三钴浆料;3)将单晶镍钴锰酸锂、锂盐、含金属元素的添加剂加入纳米四氧化三钴浆料中制成混匀料,喷雾干燥得中间产品,烧结,制成;金属元素为选自Mg、Al、Zr、Ti和W中的一种或多种;该方法制成的正极材料在具有优异的首次充放电效率、容量保持率高的同时兼具在4.35V及4.4V的高电压下均能发挥优越的循环性能和安全性能。

标签:
加工技术
江苏 - 常州 来源:中冶有色网 2023-03-18
极片补锂压延覆合装置
极片补锂压延覆合装置 1126     
 0

本实用新型提供了一种极片补锂压延覆合装置,主要包括转移辊、压延机构和覆合机构,其中,转移辊被构造为具有轴心的圆柱状,压延机构的压延辊设置在锂带的输送路径上,且被构造为具有轴心的圆柱状,压延辊与转移辊之间形成规定的压延间隙,以将锂带压延并贴覆在转移辊上。同时,覆合机构的覆合辊和转移辊之间形成规定的覆合间隙,以将贴覆在转移辊上的锂带覆合在通过覆合间隙的极片上。压延辊的轴心和覆合辊的轴心,在竖直方向上错落设置。本实用新型所述的极片补锂压延覆合装置,通过设置的转移辊、压延辊和覆合辊,使得锂带上的锂能够被转移到转移辊上,进而再被覆合在通过覆合间隙的极片上,从而便于极片的补锂。

标签:
加工技术
江苏 - 常州 来源:中冶有色网 2023-03-18
用于多场景下微型发电机组柴油机电控系统的锂电池装置

本实用新型属于锂电池箱技术领域,具体涉及一种用于多场景下微型发电机组柴油机电控系统的锂电池装置,本锂电池装置包括:检测控制模块、安装机构、锂电池组、恒温加热模块和散热模块;检测控制模块、锂电池组、恒温加热模块位于安装机构内工作腔中,散热模块位于安装机构外侧;锂电池组与发电机组电性相连,以对发电机组供电;恒温加热模块、散热模块与检测控制模块电性相连;检测控制模块适于检测工作腔内的温度数据,以控制恒温加热模块或散热模块工作;本实用新型通过设置恒温加热模块和散热模块能够使锂电池组适应微型发电机组柴油机电控系统在低温环境或高温环境下工作,同时锂电池组能量密度大,同样电量较铅酸电池可大大减小体积和重量。

标签:
加工技术
江苏 - 常州 来源:中冶有色网 2023-03-18
极片预锂化生产线
极片预锂化生产线 980     
 0

本发明公开了一种极片预锂化生产线,涉及锂电池生产技术领域。该极片预锂化生产线包括浸嵌预锂装置、双向泵、冷藏装置、清洗装置和除液烘干装置。冷藏装置通过双向泵与浸嵌预锂装置连接,冷藏装置用于冷藏储存锂溶液,双向泵用于将冷藏装置内的锂溶液抽入浸嵌预锂装置,浸嵌预锂装置用于利用锂溶液对极片进行浸嵌预锂,双向泵还用于在预锂作业完成后将浸嵌预锂装置内的锂溶液抽入冷藏装置,浸嵌预锂装置通过清洗装置与除液烘干装置连接,清洗装置用于对极片进行清洗,除液烘干装置用于除去极片上残留的液体。本发明提供的极片预锂化生产线能够进行锂溶液的冷藏保存,以便于实现锂溶液的再次利用,降低极片预锂成本,降低锂电池生产成本。

标签:
加工技术
江苏 - 常州 来源:中冶有色网 2023-03-18
预锂化膜及其制备方法和应用

本发明公开了一种预锂化膜及其制备方法和应用,包括:1um‑50um的基膜和涂布在所述基膜之上的0.02um‑100um的预锂化层;所述预锂化层包括:1wt%‑99.99wt%的预锂化材料,0wt%‑98.99wt%的涂层材料,0.01wt%‑10wt%的粘结剂,0%‑10wt%的导电添加剂材料和0wt%‑2wt%的分散剂和0wt%‑2wt%的助剂;其中,所述预锂化材料为:在电压控制下可以发生电化学反应释放出锂离子的材料;所述预锂化材料具体包括:LixM1yOz、LixM2y(PO4)z、LixM2y(SiO4)z、Li2S、LixM1ySz;其中x,y,z为整数或非整数且满足化学式的电价平衡;M1为金属元素、过渡金属元素、稀土元素、碱金属元素、I VA族元素的一种或者一种以上的组合;M2为金属元素、过渡金属元素、稀土元素、碱金属元素、I VA族元素的一种或者一种以上的组合。

标签:
加工技术
江苏 - 常州 来源:中冶有色网 2023-03-18
负极极片补锂装置
负极极片补锂装置 1109     
 0

本实用新型属于锂电池的生产制造技术领域,公开了一种负极极片补锂装置。该负极极片补锂装置,包括极片输送机构、锂带输送机构,极片输送机构用于输送极片,锂带输送机构用于输送锂带;支撑辊和压延辊,在支撑辊和压延辊之间套设有辅助膜;转移辊,位于压延辊和极片之间并抵接于极片,锂带的两侧能够分别抵接于辅助膜和转移辊,使锂带能够压延成锂箔并粘附于转移辊的表面,并通过转移辊将锂箔贴附于极片上。该负极极片补锂装置通过在支撑辊和压延辊之间套设有辅助膜,在支撑辊和压延辊的共同作用下,使辅助膜能够形成一个封闭环结构,实现辅助膜的循环使用,通过引入可闭环循环利用的辅助膜,辅助膜重复利用率高,节省生产成本。

标签:
加工技术
江苏 - 常州 来源:中冶有色网 2023-03-18
补锂装置
补锂装置 721     
 0

本实用新型提供一种补锂装置,涉及电池生产领域。所述补锂装置用于对极片进行补锂,所述补锂装置包括辅助部、转移部和隔离部,所述辅助部和所述转移部间隔设置,所述转移部的表面设置有锂箔,所述转移部和所述辅助部二者被设置为在所述极片经过所述辅助部和所述转移部之间的空间时将所述锂箔被转移至所述极片,所述隔离部与所述极片接触,以隔离所述极片与所述辅助部。本申请的补锂装置通过设置隔离部,使得在对极片的一侧表面进行补锂时,隔离部与已经完成补锂作业的极片的另一侧的表面接触,避免了极片与辅助部接触,解决了现有的补锂设备会对在后补锂的第一表面进行补锂时会对在先补锂的第二表面造成损伤的问题,保证了极片的补锂质量。

标签:
加工技术
江苏 - 常州 来源:中冶有色网 2023-03-18
锂电池充电系统及工作方法

本发明涉及一种锂电池充电系统及其工作方法,本锂电池充电系统包括:倍压充电单元、与所述倍压充电单元电性相连的充电机、锂电池组;其中所述充电机适于提供输入电压,所述倍压充电单元适于调整输入电压的电压等级后,以向所述锂电池组进行充电;所述锂电池组还适于通过所述倍压充电单元对所述充电机的直流母线进行供压;本发明通过调整输入电压的电压等级后对锂电池组进行充电,并将锂电池组与充电机的直流母线连接在一起进行能量互流,充分利用了充电机的充电范围,在提高实用性的同时还节约了使用成本;实现能量相互支援,提高了可靠性和稳定性;实现多种不同电压等级的电压输出,以应对多种电压等级的动力锂电池组。

标签:
加工技术
江苏 - 常州 来源:中冶有色网 2023-03-18
废旧锂电池废液的处理方法和应用

本发明涉及一种废旧锂电池废液的处理方法(IPC分类号:H01/M1054),尤其涉及一种废旧锂电池废液的处理方法和应用。一种废旧锂电池废液的处理方法,其特征在于,其包括如下步骤:(1)对废旧锂电池进行放电处理;(2)对放电后的电池进行拆解,过筛,焙烧,筛选,研磨,得到正极活性粉料;(3)向酸溶液中加入筛选后的正极活性粉料,浸泡,得到第一混合液;(4)向第一混合液加入还原剂搅拌均匀,得到第二混合液;(5)向第二混合液中加入硫酸盐;(6)加入第一沉淀剂,静置过滤;滤液加入第二沉淀剂,静置过滤。本发明无需采用强酸,避免存在的安全问题,减少了对设备防腐蚀的需求。

标签:
加工技术
江苏 - 常州 来源:中冶有色网 2023-03-18
锂电池用磺化聚乙烯醇固态聚合物电解质膜及其制备方法

本发明属于聚合物电解质领域,具体涉及一种锂电池用磺化聚乙烯醇固态聚合物电解质膜及其制备方法。先将聚乙烯醇和磺酸内酯按比例添加到有机溶剂中,待溶解完全后加入NaH,加热反应后,将产物倒入盐酸中静置,将产物再倒入氢氧化锂水溶液中静置,用去离子水洗涤至中性,干燥。产物与双三氟甲烷磺酰亚胺锂按照比例溶于有机溶剂中,将溶液倒在模具中,真空干燥得到固态聚合物电解质膜。本发明基于磺化聚乙烯醇的聚合物电解质膜,通过采用特定的结构设计使得锂离子置换到聚合物基体上,该电解质为单离子聚合物电解质将阴离子固定在聚合物骨架只允许阳离子迁移,离子迁移数可高达1。

标签:
加工技术
江苏 - 常州 来源:中冶有色网 2023-03-18
有轨电车用纯锂电池驱动牵引系统

本发明涉及有轨电车技术领域,尤其是一种有轨电车用纯锂电池驱动牵引系统,包含地面大功率充电机、受电弓、高功率纯锂电池、牵引变流器、牵引电机、主接触器,高功率纯锂电池作为有轨电车的唯一动力来源,避免接触网线路影响市容的缺点,同时避免了昂贵的基建费用,只需要在有轨电车地面站台的首站和末站设置地面大功率充电机,就能实现对有轨电车快速充电,并能满足有轨电车整条线路的电能需求,高功率纯锂电池存储的电能还可以满足有轨电车正线运行时执行救援任务,而不需要专门配备救援车,经济高效。

标签:
加工技术
江苏 - 常州 来源:中冶有色网 2023-03-18
集流体及其制备方法和应用与阴极和锂离子电池

本发明涉及锂离子电池领域,公开了一种集流体及其制备方法和应用与一种阴极和锂离子电池。本发明的集流体,其特征在于,所述集流体包括第一铝层、第二铝层以及位于第一铝层和第二铝层中间的铜层,其中,所述第一铝层的厚度为1‑3μm,所述第二铝层的厚度为1‑3μm,所述铜层的厚度为2‑6μm。本发明提供的集流体厚度低,使用该集流体制备的锂离子电池与现有锂离子电池相比具有更高的能量密度。

标签:
加工技术
江苏 - 常州 来源:中冶有色网 2023-03-18
石墨烯穿插锰基层状结构锂电池正极材料的制备方法

本发明公开了一种石墨烯穿插锰基层状结构锂电池正极材料的制备方法,属于锂电池正极材料制备技术领域。本发明将石墨粉与浓硫酸等混合,抽滤制得预氧化石墨粉,再与浓硫酸溶液、过氧化氢溶液、盐酸等搅拌反应,离心得沉淀,干燥后与煅烧过的二氧化锰,单水氢氧化锂,硫化钠等混合球磨得球磨料,加入去离子水进行水热反应,反应物洗涤干燥后制得石墨烯穿插锰基层状结构锂电池正极材料。本发明的有益效果是:本发明制备步骤简单,能耗低,周期短;所得产品低温性能和导电性好,振实密度达1.9~2.5g/mL。

标签:
加工技术
江苏 - 常州 来源:中冶有色网 2023-03-18
锂电池超薄动力组合盖帽

本发明涉及锂电池组件技术领域,尤其涉及一种锂电池超薄动力组合盖帽,包括顶盖、防爆片、隔离圈、连接片和密封圈,顶盖下方设置防爆片,防爆片下方设置有连接片,防爆片边缘处设置有向内卷起的包边,包边包裹住顶盖的边缘,防爆片与连接片的中间部位固定连接,连接片的边缘与防爆片之间安装隔离圈,顶盖、防爆片、隔离圈和连接片外套装密封圈。本发明的锂电池超薄动力组合盖帽,盖帽高度能够减小到3mm以下,增加了电池内部空间的高度,锂电池卷芯高度可以增加1mm左右,有效提高电池能量密度,本发明通过改变隔离圈、防爆片和连接片的结构,从而达到盖帽整体高度减小的目的,实现盖帽超薄化,且抗震性强,应用可靠,便于大批量自动化生产。

标签:
加工技术
江苏 - 常州 来源:中冶有色网 2023-03-18
基于聚偏氟乙烯的锂离子电池复合隔膜

本发明涉及一种基于聚偏氟乙烯的锂离子电池复合隔膜,其主要用于锂离子电池。聚偏氟乙烯微孔隔膜用超临界流体相分离的方法制备,聚偏氟乙烯微孔膜的两侧分别复合Al2O3颗粒和PS微球,制得聚偏氟乙烯锂离子电池复合隔膜。本发明中所制得的锂离子电池复合隔膜具有良好的透气性、保液性和耐高温性能,能显著提高电池的安全性和循环性能。

标签:
加工技术
江苏 - 常州 来源:中冶有色网 2023-03-18
高效溴化锂压缩吸收式联合循环系统

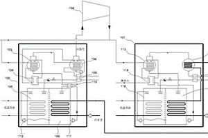
本实用新型公开了一种高效溴化锂压缩吸收式联合循环系统,至少包括上级溴化锂吸收式热泵机组、下级溴化锂吸收式热泵机组,在上级溴化锂吸收式热泵机组、下级溴化锂吸收式热泵机组之间设有级间蒸汽压缩机;上级溴化锂吸收式热泵机组中冷凝器放热蒸发出的蒸汽进入级间蒸汽压缩机;通过级间蒸汽压缩机将蒸汽加压成饱和蒸汽进入下级溴化锂吸收热泵机组中,作为下级溴化锂吸收热泵机组的驱动热源。采用多台溴化锂机组联合运行,前一级溴化锂发生器闪蒸出的蒸汽经过级间蒸汽压缩机压缩使出口蒸汽接近于饱和蒸汽,与驱动蒸汽混合进入后一级溴化锂机组作为高温热源,提高系统综合效率。

标签:
加工技术
江苏 - 常州 来源:中冶有色网 2023-03-18
非金属量子点增强镁锂合金基复合材料的制备方法

本发明涉及一种非金属量子点镁锂合金基复合材料的制备方法,包括如下步骤:(1)准备两块镁锂合金板材并进行表面处理,分别得到第一板材和第二板材;在第一板材料的表面喷涂非金属量子点溶液,待其表面干燥后,可选择性地重复多次喷涂与干燥的过程;将第二板材与第一板材的喷涂面进行贴合,得到第三板材;(2)对第三板材依次进行多道次搅拌摩擦加工、多道次轧制,然后剪切得到大小相同的第四板材和第五板材;(3)重复步骤(1)~步骤(2)的处理多次后,最终得到非金属量子点镁锂合金基复合材料。本发明方法能够实现非金属量子点在镁锂基复合材料中的均匀分布,同时在基体中得到纳米晶,从而显著提高镁锂基复合材料的强度。

标签:
加工技术
江苏 - 常州 来源:中冶有色网 2023-03-18
高电解液润湿性的锂离子电池隔膜及其制备方法

本发明属于锂离子电池隔膜领域,具体涉及一种高电解液润湿性的锂离子电池隔膜及其制备方法。其中本锂离子电池隔膜包括:聚烯烃微孔膜基体,以及包覆在聚烯烃微孔膜基体表面的亲酯性高分子涂层,大大提升了电解液对隔膜的润湿速度,提高电解液在隔膜上的润湿均匀性,防止锂离子电池装配过程中因电解液润湿不良导致的隔膜起皱,降低了锂离子电池短路的风险。

标签:
加工技术
江苏 - 常州 来源:中冶有色网 2023-03-18
高效密封的锂电池上盖板结构

本发明涉及锂电池技术领域,尤其是一种高效密封的锂电池上盖板结构,包括盖板、极柱、陶瓷密封环、转接片、上隔离圈和下隔离圈,盖板上贯穿有供极柱穿过的中心孔,陶瓷密封环密封在中心孔和极柱之间,陶瓷密封环的内周面和极柱的外周面贴合,陶瓷密封环的外周面和中心孔的内周面贴合;本发明利用在转接片与陶瓷密封环之间形成缓存槽,用于储存锂电池内部泄漏的电解液及产生的气体,起到泄压功能,以此降低陶瓷密封环的密封要求,同时陶瓷密封环的强度高,承压能力强,使用寿命高,不易发生变形,从而实现能够稳定的形成密封,防止锂电池内部泄漏的电解液流淌至外界,且连接片的下连接翼能够将陶瓷密封环抱紧,增强结构的稳定性。

标签:
加工技术
江苏 - 常州 来源:中冶有色网 2023-03-18
AFL浆料及制备方法、涂层及涂覆方法、锂电池隔膜

本发明属于锂电池隔膜技术领域,具体涉及一种AFL浆料及制备方法、涂层及涂覆方法、锂电池隔膜。本AFL浆料包括以下质量份数的原料:AFL涂胶:3‑15份;水:85‑97份;润湿剂:0.001‑0.01份;以及所述AFL涂胶适于在AFL浆料中形成AFL胶粒。本AFL浆料及制备方法、AFL浆料涂层及涂覆方法、锂电池隔膜,将AFL涂胶、水和润湿剂按组分含量混合分散,形成AFL浆料。调整AFL浆料成分中的水溶剂和润湿剂的含量,调控AFL胶粒在整个浆料体系中的含量。通过调整微凹版辊表面的线数,精准控制AFL胶粒涂覆在锂电池隔膜上的单位面积的个数,实现AFL涂胶隔膜的透气增量和粘接力兼顾。

标签:
加工技术
江苏 - 常州 来源:中冶有色网 2023-03-18
具有阻燃涂层的聚烯烃微孔膜及其制备方法、锂电池

本发明属于锂电池技术领域,具体涉及一种具有阻燃涂层的聚烯烃微孔膜及其制备方法、锂电池,通过将阻燃涂层贴合在阻燃层的表面形成具有阻燃涂层的聚烯烃微孔膜,并将该具有阻燃涂层的聚烯烃微孔膜作为锂电池的隔膜制作出安全性较高的锂电池。

标签:
加工技术
江苏 - 常州 来源:中冶有色网 2023-03-18
新能源汽车锂离子动力电池用导热的弹性二氧化硅气凝胶部件

本发明公开了一种新能源汽车锂离子动力电池用导热的弹性二氧化硅气凝胶部件,包括:弹性二氧化硅气凝胶异型件、单体电池芯和导热片,单体电池芯外连接有导热片,连接有导热片的单体电池芯设于弹性二氧化硅气凝胶异型件的型腔内,形成单体电池芯小模组。通过上述方式,本发明实现对锂离子动力电池模组内的单体电池芯形成有效的综合防护;弹性二氧化硅气凝胶异型件对单体电池芯起到了减振防冲击的作用,且具有阻燃的功能,能使得单体电池芯的工作温度处在新能源汽车锂离子动力电池热管理系统控制的安全的温度范围内;提高了新能源汽车锂离子动力电池供电的可靠性和安全性,助力我国新能源汽车产业的发展有着重要作用。

标签:
加工技术
江苏 - 常州 来源:中冶有色网 2023-03-18
具有热关断涂层的锂离子电池负极片

本发明涉及一种具有热关断涂层的锂离子电池负极片,包括铜箔集流体,所述的铜箔集流体两面分别涂覆有活性材料涂层,所述活性材料涂层外表面涂敷有具有热关断作用机制的热关断涂层。本发明通过在活性材料涂层表面涂覆具有热关断作用机制的热关断涂层制作锂离子电池负极片,利用热关断涂层熔点或软化点为80~140℃,常温下颗粒和颗粒间的孔隙可保证锂离子的顺利往返穿插,而不影响电池内阻和倍率充放电效率,当电池温度升高时,热关断涂层颗粒在短时间内熔融或溶胀,颗粒间的孔隙迅速变小或消失,实现热关断效应,切断锂离子传输通道,防止反应进一步发生,阻止了电池热失控。

标签:
加工技术
江苏 - 常州 来源:中冶有色网 2023-03-18
锂电池智能化热控制防爆安全保护装置

本发明涉及一种锂电池智能化热控制防爆安全保护装置,具有外保护壳、内保护壳、防爆换热模块及安装外保护壳顶部表面的温度控制器、三色警示灯和蜂鸣器,内保护壳的内侧面固定有温度传感器,内保护壳的外侧面盘绕安装有加热电阻丝并固定有与防爆换热模块连接的半导体制冷片;外保护壳外侧设有安全脱离模块,所述安全脱离模块具有在锂电池爆燃状态下将锂电池抛离车辆的弹簧;所述的三色警示灯、蜂鸣器与温度控制器线路连接,温度控制器接收并处理温度传感器的信号。本发明可以实时监测锂电池的温度并对锂电池进行智能化热控制,确保锂电池处于最佳工作温度,判断并预警锂电池使用过程中的危险程度,确保车辆与使用者的人身安全,减小危害。

标签:
加工技术
江苏 - 常州 来源:中冶有色网 2023-03-18
基于高Mg/Li比卤水中锂离子提取的离子筛微球制备方法

本发明提供一种基于高Mg/Li比卤水中锂离子提取的离子筛微球制备方法,所述制备方法包括:壳聚糖微球制备步骤,将醋酸和壳聚糖混合液加入到NaOH溶液中,得到壳聚糖微球;γ‑MnOOH/壳聚糖微球制备步骤,将壳聚糖微球加入到KMnO4水溶液中,再进行水热反应,得到γ‑MnOOH/壳聚糖微球;LiMnO2/壳聚糖微球制备步骤,将γ‑MnOOH/壳聚糖微球加入到LiOH溶液中,再进行水热反应,得到LiMnO2/壳聚糖微球;尖晶石型锰氧化物锂离子筛H1.6Mn1.6O4微球制备步骤,将LiMnO2/壳聚糖微球经研磨、煅烧处理后得到尖晶石型锰锂氧化物前驱体Li1.6Mn1.6O4微球;然后经脱锂反应得到尖晶石型锰氧化物锂离子筛H1.6Mn1.6O4微球。所制备的尖晶石型锰氧化物锂离子筛H1.6Mn1.6O4微球具有较高的锂离子吸附效率。

标签:
加工技术
江苏 - 常州 来源:中冶有色网 2023-03-18
动力锂电池模组底壳
动力锂电池模组底壳 946     
 0

本实用新型涉及到一种动力锂电池模组底壳,包括底板和盖板,所述盖板附着在底板正上方;所述底板和盖板边缘都开设有抬升插孔,所述抬升插孔内侧焊接有密封凸边,所述密封凸边内侧掏有若干组锂电池放置槽,所述锂电池放置槽尾部连接有防撞连接件,所述锂电池放置槽中心留有线圈槽,所述线圈槽与底板左侧开设的线圈汇集槽连通,所述线圈槽与底板右侧安装的固定板连通。本实用新型采用分隔式的排列结构,有效的扩大了锂电池的摆放量。同时上下对齐的限位孔能够对快速准确的对电池壳体进行密封。内部简明的线路通道让工作人员更加方便的对线圈进行整理。

标签:
加工技术
江苏 - 常州 来源:中冶有色网 2023-03-18
关于锂电池隔膜的分切设备

本实用新型涉及锂电池隔膜加工设备的技术领域,尤其是一种关于锂电池隔膜的分切设备,包括由锂电池隔膜在分切过程中依次通过的放卷辊、多个前导辊、多个后导辊及收卷辊,相邻的一前导辊和一后导辊之间设置有用于分切锂电池隔膜的切刀,分切设备还包括膜固定机构,膜固定机构包括位于收卷辊相邻近端一后导辊的底部且用于固定压紧锂电池隔膜的膜固定压头、两个位于膜固定压头的底部两端且用于控制其升降的气缸及两个固定安装在后导辊安装支架两端的侧板上且用于支撑气缸和膜固定压头的支撑架。该分切设备,舍去对边环节,分切效率高,生产成本低。

标签:
加工技术
江苏 - 常州 来源:中冶有色网 2023-03-18
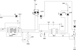
迷你电磨用锂电池调速电路

本实用新型提供一种迷你电磨用锂电池调速电路,包括微控制器MCU、调速开关K、电机MOTO、锂电池LiDC、充电电路、指示电路和电机驱动电路。本实用新型采用线性锂离子充电器TP4056对锂电池LiDC进行充电管理,保证了锂电池LiDC充电的稳定性,延长了使用寿命;采用多档位调速开关K进行不同转速的调节,并通过指示灯进行指示,使转速调整更加直观,便于操作人员的操作。

标签:
加工技术
江苏 - 常州 来源:中冶有色网 2023-03-18
低内阻锂离子电池
低内阻锂离子电池 979     
 0

本实用新型公开一种低内阻锂离子电池,包括由正极片、隔膜和负极片依次叠放卷绕形成的电芯,所述隔膜的至少一侧表面涂覆有陶瓷涂层,所述正极片的两侧表面均涂覆有正极石墨层,所述正极片两侧的正极石墨层的表面涂覆有正极材料涂层,所述正极片一侧或两侧的正极材料涂层的表面涂覆有导电陶瓷层,所述导电陶瓷层的表面涂覆有第一聚合物胶层,所述负极片的表面涂覆有负极石墨层,所述负极片一侧或两侧的负极石墨层的表面涂覆有第二聚合物胶层。通过在正极片上涂覆正极石墨层和导电陶瓷层,增大锂离子转移能力,增大了锂电池内的正极活性物质及正极活性物质与正极集流体之间的导电性,增大了正极储锂空间,提高了锂电池循环性能。

标签:
加工技术
江苏 - 常州 来源:中冶有色网 2023-03-18
上一页 109 110 111 112 113 ... 123 下一页
共123页    到第

中冶有色为您提供最新的江苏常州有色金属加工技术理论与应用信息,涵盖发明专利、权利要求、说明书、技术领域、背景技术、实用新型内容及具体实施方式等有色技术内容。打造最具专业性的有色金属技术理论与应用平台!

全国热门有色金属设备推荐
展开更多 +
全国热门有色金属技术推荐
展开更多 +

 

江西省隆恩特环保设备有限公司
宣传

报名参会
更多+

报告下载

有色专家
更多+

鞍钢集团有限公司
中国工程院院士
武汉理工大学
外籍院士/教授
北京科技大学
副院长/教授
中南大学
教授、博士生导师
昆明冶金研究院有限公司
党委书记、执行董事
赤泥综合利用研究报告2025
推广

热门技术
更多+

推荐企业
更多+

福建省金龙稀土股份有限公司
宣传

发布

在线客服

公众号

电话

顶部
咨询电话:
010-88793500-807