青岛垚鑫智能科技有限公司
宣传

位置:中冶有色 >

有色技术频道 >

> 固/危废处置技术

分类:
全部
矿山技术
冶金技术
材料制备及加工技术
环境保护技术
分析检测技术
 
全部
废水处理技术
大气治理技术
固/危废处置技术
土壤修复技术
地区:
全部
北京
天津
上海
重庆
河北
山西
辽宁
吉林
黑龙江
江苏
浙江
安徽
福建
江西
山东
河南
湖北
湖南
广东
海南
四川
贵州
云南
陕西
甘肃
青海
内蒙
广西
西藏
宁夏
新疆
其他
其他
展开
 
全部
南京
无锡
徐州
常州
苏州
南通
连云港
淮安
盐城
扬州
镇江
泰州
宿迁

江苏南京有色金属固/危废处置技术理论与应用

免费发布技术信息>>
用于混合固体废弃物气化炉的灰渣处理系统

本实用新型提供了一种用于混合固体废弃物气化炉的灰渣处理系统,包括气化炉本体,所述气化炉本体的顶端料口处设置有飞灰排出机构,所述飞灰排出机构与气化炉本体之间设置有第一旋风分离器;且第一旋风分离器将气化炉本体内部的飞灰抽送至飞灰排出机构排出,第一螺旋送料器排出气化炉本体内部的底灰渣。本实用新型通过打开第一阀门后,由第一螺旋送料器加入冷却水冷却并排出底灰渣,第一旋风分离器将气化炉本体内部的飞灰抽送至飞灰排出机构冷却并排出,该灰渣处理系统将气化炉内部的底灰渣以及飞灰分离后单独排出,避免灰渣结壳造成堵塞。

标签:
固废
江苏 - 南京 来源:中冶有色网 2023-03-19
固体废弃物焚烧尾气处理装置

本实用新型公开了一种固体废弃物焚烧尾气处理装置,包括焚烧炉和尾气处理箱,涉及尾气处理技术领域,当焚烧炉内侧产生尾气后将向上流动进入过滤箱的内侧,这时设置的活性炭过滤网与海绵过滤网将对尾气进行吸附净化,密封板避免尾气不经过尾气通道直接向上飘出,而进入尾气通道内侧的尾气将被换热冷却管进行换热冷却,降低尾气的温度,当尾气聚集在排放管口的内侧压力过大时,尾气将向上冲击推开挡板进行排出,而挡板被向上推动时,挡板将带动定位杆同步上升,而这时缓冲弹簧也就通过活动环板在定位凸板的下端被挤压产生变形,当尾气全部排出后,缓冲弹簧将恢复弹性势能进行回弹,使挡板重新对排放管口进行遮挡,无需人工手动控制,简单便捷。

标签:
固废
江苏 - 南京 来源:中冶有色网 2023-03-19
适于产业化生产的有机固体废弃物快速资源化处理工艺

本发明提供的一种适于产业化生产的有机固体废弃物快速资源化处理工艺,包括堆肥发酵半成品的制备、热酶好氧发酵、造粒成颗粒或粉状直接烘干去水、冷却、二次功能菌增补、成品制备等步骤。该方法将传统堆肥与热酶好氧处理工艺结合,不仅能显著降低能耗、加快水分散失、降低生产成本,保持产品稳定,同时又可保留热酶好氧发酵工艺的优点。该工艺不仅解决了有机堆肥产品品质不稳定,发酵时间长的缺陷,同时也有效克服了单纯热酶好氧发酵工艺能耗相对较高、水分去除相对较慢的不足。

标签:
固废
江苏 - 南京 来源:中冶有色网 2023-03-19
危险固体废弃物焚烧设备

本发明公开了一种危险固体废弃物焚烧设备,其结构包括蓄压罐、蓄压接管、焚烧炉、排气接头、净化连接管、炉盖、底座,本发明具有以下有益效果,通过设有具有可调节内板的底板,内板上设有与底板相通的通孔,在调节内板时,通孔之间交错形成新的不同大小的通孔,使设备能够进行便捷的风孔调节,适应不同大小的物品焚烧,便于使用,通过在炉内壁设有缓冲内壁,缓冲内壁在受到冲击和高压时可顶压第一压缩弹簧进行收缩,使设备能够更好的防止冲击波造成的内壁损伤,设备还设有连通的蓄压罐,使设备在焚烧会产生高压的物品时能够通过蓄压罐进行炉内压力的分担,并在出气排压足够时进行排出。

标签:
固废
江苏 - 南京 来源:中冶有色网 2023-03-19
城市有机固体废弃物资源能源化处理装置

本实用新型公开了一种城市有机固体废弃物资源能源化处理装置,包括热能收集装置,所述热能收集装置的底部设置有移动机构,所述移动机构包括焊接在热能收集装置上的框架,所述框架内腔的顶部固定安装有电机,所述电机的输出轴固定连接有锥齿轮二。本实用新型通过移动机构的设置,当需要在其他地方使用热能收集装置时,使用者先将紧固螺栓拆下,然后启动电机带动锥齿轮二转动,最后带动移动轮组向下移出框架的内腔,期间会将框架向上顶起,使得框架的底部脱离地面,从而能够将热能收集装置顶起,此时使用者再推动热能收集装置即可将热能收集装置进行移动,能够因地制宜的移动并使用热能收集装置,方便使用者对热能的收集。

标签:
固废
江苏 - 南京 来源:中冶有色网 2023-03-19
放射性固体废物炉内干燥系统及干燥方法

本发明涉及一种放射性固体废物炉内干燥系统,同时还涉及相应的干燥方法,属于放射性废物处理技术领域。该系统包括干燥炉和冷凝液箱,干燥炉具有顶部经串接的加热风机和加热器接至烘干炉一侧的主循环回路,以及经冷却器、汽水分离器和计量装置接至冷凝液箱的分流管路;汽水分离器的气体出口经冷却风机接至主循环回路构成回气管路,冷却风机和加热风机分别设有相应的调节阀;冷凝液箱和汽水分离器的气体出口接抽真空设备构成真空发生通路。本发明有效避免了干燥过程中放射性气体的排放,提高了空气的利用率,既节约能耗,又显著降低了二次污染。

标签:
固废
江苏 - 南京 来源:中冶有色网 2023-03-19
危险固体废弃物等离子体处理设备

本发明公开了一种危险固体废弃物等离子体处理设备,其结构包括:收集仓机体、二燃室、给料器、供氧管、等离子体炬、一燃室、衔接管、支撑架,给料器安装于一燃室左上方且与一燃室锁接,使设备使用时,通过设有的机构,使本发明能够实现避免由于固定废物的燃烧处理,因此在往收集仓的通道容易产生较多熔渣挂壁,由于位置的特殊性,很不方便进行刮落,也影响残渣的收集处理的问题,使设备通过抽箱装置的抽出能够在刮架装置的相互配合下,带动刮渣板装置沿着汇合漏斗槽内壁进行滑动,进而刮刀组能够将汇合漏斗槽内壁附着的熔渣进行刮落,更加方便后期的收集处理。

标签:
固废
江苏 - 南京 来源:中冶有色网 2023-03-19
利用固体废弃物制备型煤粘结剂的方法及所得型煤粘结剂

本发明涉及利用固体废弃物制备型煤粘结剂的方法及所得型煤粘结剂。所述方法包括步骤:将40~70重量份的冶金渣、10~30重量份的粉煤灰、10~20重量份的秸秆混合,得到混合物料;将混合物料研磨得到颗粒,利用混料机将颗粒混匀,得到型煤粘结剂。本发明的方法可有效利用固体废弃物资源,节能环保且经济效益可观,具有显著的工业应用价值。

标签:
固废
江苏 - 南京 来源:中冶有色网 2023-03-19
放射性固体废物炉内干燥系统

本实用新型涉及一种放射性固体废物炉内干燥系统,属于放射性废物处理技术领域。该系统包括干燥炉和冷凝液箱,干燥炉具有顶部经串接的加热风机和加热器接至烘干炉一侧的主循环回路,以及经冷却器、汽水分离器和计量装置接至冷凝液箱的分流管路;汽水分离器的气体出口经冷却风机接至主循环回路构成回气管路,冷却风机和加热风机分别设有相应的调节阀;冷凝液箱和汽水分离器的气体出口接抽真空设备构成真空发生通路。本实用新型有效避免了干燥过程中放射性气体的排放,提高了空气的利用率,既节约能耗,又显著降低了二次污染。

标签:
固废
江苏 - 南京 来源:中冶有色网 2023-03-19
农药行业固体废弃物焚烧回转窑装置

本实用新型涉及垃圾处理领域,特别涉及一种农药行业固体废弃物焚烧回转窑装置,包括焚烧机构、喷淋机构和反应机构,所述焚烧机构包括第一焚烧组件和第二焚烧组件,第一焚烧组件包括驱动电机、主动齿轮、从动齿轮和焚烧柱,焚烧柱呈空心结构且焚烧柱倾斜设置,焚烧柱的前端设有上料柱,上料柱呈空心结构,上料柱的上端设有上料漏斗,上料柱的一端设有第一燃料入口,从动齿轮安装在焚烧柱上,驱动电机位于焚烧柱的下端且驱动电机的输出端与主动齿轮固定连接,主动齿轮和从动齿轮啮合,本实用新型能够将固体废弃物充分焚烧,并将尾气中包含的有害气体处理掉,实现垃圾无害化、减量化、资源化,且其运行稳定可靠,管理操作方便,设备维修简单。

标签:
固废
江苏 - 南京 来源:中冶有色网 2023-03-19
双流化床可燃固体废弃物热解油气联产装置及方法

本发明公开了一种双流化床可燃固体废弃物热解油气联产装置及方法,所述包括竖直设置的热解反应器和燃烧反应器;所述热解反应器内设置有热解反应器底部布风装置和热解反应器管式布风装置,所述燃烧反应器内设置有燃烧反应器板式布风装置,所述热解反应器排风口接入热解反应器旋风分离器,所述燃烧反应器排风口接入燃烧反应器旋风分离器。本发明结合城市垃圾热解技术中存在的原料来源与成分复杂的现状,解决了农林废弃物热解技术在实际工业应用中面对的农林废弃物生产量供应不稳定和种类变化大等问题,控制方便、运行稳定且运行参数调整范围广。

标签:
固废
江苏 - 南京 来源:中冶有色网 2023-03-19
固体废物碎屑离心收集设备

本实用新型涉及到一种固体废物碎屑离心收集设备,包括离心罐;所述离心罐中段安装有驱动旋转机构,所述离心罐前后端口呈敞口结构,所述离心罐前后敞口分别活动对接有碎料罐和水罐,所述水罐内壁与碎料罐外壁间隙配合,所述碎料罐根部沿离心罐左侧出口伸出,所述碎料罐延伸端头通过缓冲环与气动推顶端头选择性驱动对接;所述水罐沿离心罐右侧出口伸出,所述述水罐和离心罐外侧端面分别开设的外接水流端口和水流端口,所述外接水流端口和水流端口选择性供水对接,水罐通过驱动伸缩机构沿离心罐内胆内壁间隙配合。回收废料配合输水清洗以及离心清洁并且回收废料的一体化的加工设备,解决了以往回收废料在人力物力与回收成本相对比而亏损的技术问题。

标签:
固废
江苏 - 南京 来源:中冶有色网 2023-03-19
用于固体废料分拣的除尘装置

本实用新型涉及固体废料除尘技术领域,具体为一种用于固体废料分拣的除尘装置,除尘装置包括防倒吸装置和分拣箱,防倒吸装置安装在水箱与抽气泵之间,防倒吸装置包括连通抽气泵的延伸管和浸没在水箱水中的排气球,延伸管的外侧设置有开口槽,延伸管的内侧滑动安装有封堵开口槽的内衬管;有益效果为:通过设置抽气泵和进气泵的配合,在保持内压的前提下,达到抽气除尘的目的,通过浸没式的排气球,使得带有粉尘的气流在水中释放,实现充分吸收,当除尘结束时,由于分拣箱中内压较小,导致倒吸,通过设置内衬管,使得在水流倒吸的挤压下实现上升,使得与开口槽连通,达到释压的目的。

标签:
固废
江苏 - 南京 来源:中冶有色网 2023-03-19
便携式固体废弃物取样检测装置

本实用新型公开了一种便携式固体废弃物取样检测装置,包括存储箱、取样罐和装置箱,所述装置箱固定安装于存储箱顶部的左侧所述存储箱内腔左侧的前部与后部之间通过轴承件转动连接有第一转筒,所述存储箱内腔底部的右侧通过支架固定安装有马达,所述马达的输出轴通过联轴器固定连接有第二转筒,本实用新型涉及实验取样技术领域。该便携式固体废弃物取样检测装置,通过使用若干个独立的取样罐,使工作人员在取样时能够进行更好的分类,从而提高了实验的数据,并且在使用时存储箱与装置箱能够将使用过和未使用过的取样罐隔离防止工作人员错拿,同时存储箱的下方安装万向轮,再通过伸缩拉杆拉动。

标签:
固废
江苏 - 南京 来源:中冶有色网 2023-03-19
带角件的低、中水平放射性固体废物转运容器

本实用新型公开了带角件的低、中水平放射性固体废物转运容器,包括容器本体和容器顶盖,容器本体的上端开口,中低放射性废物储存桶堆放于容器本体中,容器顶盖能盖合在容器本体的上端开口上,将中低放射性废物储存桶密封于容器本体中,其中:容器本体的上端四角设置有上角件,上角件上固定有抓取接口,容器本体的下端四角设置有下角件,上角件和下角件之间通过刚性连接件紧固连接。本实用新型满足容器转运过程中用尽量少型号的吊具对多种物体的吊取和放置,保证了运输过程中的平稳、安全,且提高了容器堆码的稳定性。该实用新型具有结构规划合理,易于实施的优点,适合推广使用。

标签:
固废
江苏 - 南京 来源:中冶有色网 2023-03-19
养殖场固体废物热解碳化装置

本实用新型公开了一种养殖场固体废物热解碳化装置,连接水管底端贯穿碳化罐与第一布热腔室相连通,连接进气管底端贯穿碳化罐与第二布热腔室相连通,本实用新型通过在外套管内的内置冷却腔室内填注冷却水,方便通过冷却水来初步吸收碳化气体中携带的热量,从而使冷水升温,借助连接水管将升温后的水输送至第一布热腔室内,以此方便对碳化罐的顶部边端进行加热,从而来使碳化气体内的热量能够得到初步的有效利用,同时借助连接进气管将初步换热后的碳化气体输送至第二布热腔室,从而使得碳化气体中的余热能够有效的对碳化罐的底部边端进行加热,保证碳化罐内部热量温度的稳定性,提高了碳化罐对固体废物的碳化处理效果。

标签:
固废
江苏 - 南京 来源:中冶有色网 2023-03-19
使用固体废弃物制备环境友好型无机矿物聚合物砂浆的方法

本发明涉及一种使用固体废弃物制备环境友好型无机矿物聚合物砂浆的方法,将磨细废弃玻璃粉、偏高岭土作为无机聚合物单体。废弃牡蛎壳经酸洗、清洗、晾干、粉碎处理得粉碎牡蛎壳,粉碎牡蛎壳取代部分天然河砂作为无机矿物聚合物砂浆中的细骨料。对废弃牡蛎壳细骨料进行球磨、高温煅烧处理得牡蛎壳粉末,与无水亚硫酸纳混合制得复合碱激发剂。牡蛎壳粉末和无水亚硫酸纳复合碱激发剂的使用,降低了无机矿物聚合物砂浆中的碱激发剂使用量。粉碎牡蛎壳细骨料掺加能有效改善了无机矿物聚合物砂浆的韧性性能。本发明制备的无机矿物聚合物砂浆具有比传统无机矿物聚合物砂浆更低的生产成本、更好工作性能、耐久性能和抗韧性能。

标签:
固废
江苏 - 南京 来源:中冶有色网 2023-03-19
用于资源化处理含油固体废物的微乳液洗剂及其制备方法和应用

一种用于资源化处理含油固体废物的微乳液洗剂及其制备方法和应用,按质量百分比计的组成为:脂肪醇聚氧乙烯醚硫酸盐1.2%~4.0%、乳酸丁酯2.0%~4.0%、丙酸戊酯0.5%~1.0%、氯化钠0.3%~0.9%、水91.1%~96%。本发明在室温下即可与含油固体废物混合即可完成修复处理且能高效率回收油资源,使用廉价易得的NaCl做电解质,其他组成用量也比较少,处理操作简单,有利于三相分离并方便污泥的后续处理,中间液相即微乳相还可以继续回收利用,使成本更低。

标签:
固废
江苏 - 南京 来源:中冶有色网 2023-03-19
基于固体废弃物和生物酶的土壤固化材料及制备方法

本发明涉及基于固体废弃物和生物酶的土壤固化材料及制备方法,土壤固化材料包括以下重量份的组分:再生骨料22‑35份、钢渣20‑30份、高钙粉煤灰16‑24份、生物酶5‑15份、无机吸附剂10‑18份、有机吸附剂8‑20份、工业废石膏25‑35份、激活剂20‑30份、柠檬酸钠1‑3份、熟石灰0.02‑0.2份。本发明采用再生骨料、钢渣、工业废石膏和高钙粉煤灰材料作为土壤固化材料的主体材料,降低固化材料的成本,同时,掺加生物酶用以实现土壤的高效固化,掺加无机吸附材料可有效吸附复合型污染土壤中的重金属离子和有机酸等,掺加有机吸附剂可有效吸附复合型污染土壤中的有机质。本发明通过优化配比制备的固化材料,可显著提高(污染)土壤的工程性能,且经济效应和环境效益显著。

标签:
固废
江苏 - 南京 来源:中冶有色网 2023-03-19
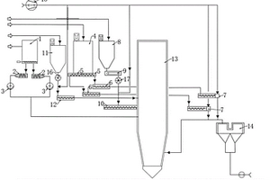
基于电弧等离子体的固体废弃物处理能源综合利用系统

一种基于电弧等离子体的固体废弃物处理能源综合利用系统,它包括高温热解气化炉(1),其特征是所述的高温热解气化炉(1)中安装有电弧等离子体(2),高温热解气化炉(1)连接有水洗塔(3),水洗塔(3)与储气柜(4)相连,储气柜(4)与脱硫塔(5)相连,脱硫塔(5)与除尘器(6)相连,除尘器(6)与增压装置(7)相连,增压装置(1)将增压至10-300kPa的热解合成气送入燃气发电机(8)中,燃气发电机(8)与电弧等离子电源(9)相连;所述的燃气发电机(8)产生的高温烟气作为动力源接入烟气型冷水机组(10)中,烟气型冷水机组(10)输出冷却水对电弧等离子体(2)进行冷却,升温后的冷却水再次输入烟气型冷水机组(10)中进行循环冷却。本发明结构简单,有利于环保和降低运行成本。

标签:
固废
江苏 - 南京 来源:中冶有色网 2023-03-19
劣质煤、生物质和固体废弃物综合利用的装置及工作方法

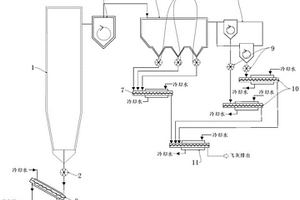
本发明公开了一种劣质煤、生物质和固体废弃物综合利用的装置,包括循环流化床气化炉、第一旋风分离器、第二旋风分离器、第一下料管、第二下料管、U型返料器、M型返料器、排渣管、循环流化床锅炉、第三旋风分离器、第二回料管和烟道,循环流化床气化炉上部与第一旋风分离器上部相连,循环流化床气化炉下部与循环流化床锅炉下部相连,第一旋风分离器下部与M型返料器的顶部相连,第一旋风分离器顶部与第二旋风分离器上部相连,第二旋风分离器下部与第一下料管下部相连,M型返料器与循环流化床气化炉下部相连,循环流化床锅炉上部与第三旋风分离器上部相连。该装置提高了废物利用率。同时,还公开该装置的工作方法,可高效利用废物,转化率高。

标签:
固废
江苏 - 南京 来源:中冶有色网 2023-03-19
建筑固体废弃物回收再利用方法

本发明提供了一种建筑固体废弃物回收再利用方法,由搅拌箱、进料导罩、卡接装置、内搅拌装置、支架和碾碎装置配合完成建筑废弃物的回收再利用;本发明可以解决目前的回收利用装置常常难以将钢筋表面的混凝土块彻底的去除,导致回收后的钢筋需要再一次进行表面混凝土的去除处理,从而提高了建筑废弃物的回收利用成本,并且混凝土和钢筋构件在分类回收利用的过程中常常难以保持二者分离完全,且分离的混凝土块大小不均匀,利用率低下等问题。

标签:
固废
江苏 - 南京 来源:中冶有色网 2023-03-19
固体废料运输车用车厢

本实用新型公开了一种固体废料运输车用车厢,属于运输设备,旨在提供一种能够将固体废料进行遮盖的运输车用车厢,其技术方案要点是包括车厢体,所述车厢体一侧铰接有进料门,所述车厢体沿长度方向两侧设置有第一遮料板,所述第一遮料板靠近车厢体一侧与车厢体上端铰接,所述车厢体沿长度方向两侧焊接有若干个L型的固定座,所述固定座内放置有拨板杆。本实用新型适用于运输物料的遮盖设备。

标签:
固废
江苏 - 南京 来源:中冶有色网 2023-03-19
用于固体废弃物处理的过滤器

本发明涉及固体废弃物处理技术领域,尤其为一种用于固体废弃物处理的过滤器,包括出水接头,出水接头的一侧连接有若干Y型管,Y型管的一端卡接有防渗盖,Y型管的另一端连接有进水接头;Y型管包括直管,直管的一侧焊接有斜管,斜管内套接有过滤网,过滤网的一端套接有弹力垫,直管的一端开设有直通孔,直通孔的外侧开设有第一沉孔,直管的另一端设有第二螺纹柱,斜管的一端开设有斜通孔,斜通孔的外侧开设有第三沉孔,斜管的一端且位于侧面上开设有若干L型凹槽,L型凹槽的末端开设有卡槽;本发明可以把不同大小固体颗粒一步步的过滤掉,达到彻底过滤的效果;同时过滤网的安装和拆卸操作简便快捷,省时省力。

标签:
固废
江苏 - 南京 来源:中冶有色网 2023-03-19
用于混合固体废弃物气化炉的燃料进料系统

本实用新型提供了一种用于混合固体废弃物气化炉的燃料进料系统,涉及固体废弃物循环流化床气化技术领域,包括气化炉本体、密封筒、物料储存装置以及输送系统,还包括设置于气化炉本体与物料储存装置之间的螺旋输送装置以及风机装置,风机装置将空气引入输送系统中,对气化炉本体的气压进行补偿;在进料系统进行气化时,通过引风风机将空气引入输送系统中,对气压进行补偿,以避免气化炉中的气体泄漏,从而造成安全隐患。

标签:
固废
江苏 - 南京 来源:中冶有色网 2023-03-19
用于水域养殖用水面固体废弃物清理装置

本实用新型公开了一种用于水域养殖用水面固体废弃物清理装置,包括固定底板,所述固定底板上方两侧均安装有焊接板,且焊接板表面设置有轴孔,所述固定底板上方分别安装有第一伺服电机和第二伺服电机,且第一伺服电机位于第二伺服电机的一侧,所述第一伺服电机通过转轴与第一丝杠转动连接,所述第一丝杠的一端穿过轴孔延伸至焊接板的外部,所述第一丝杠的表面安装有滑动块,且滑动块的表面设置有丝杠螺孔,所述第二伺服电机的一端通过转轴与第二丝杠转动连接,所述滑动块设置有两个,且滑动块之间固定有清理箱。本实用新型解决了目前水面固体废弃物清理装置清理效率较低,无法对固体垃圾进行切割收集等问题。

标签:
固废
江苏 - 南京 来源:中冶有色网 2023-03-19
城市固体废弃物自维持阴燃处理装置

本实用新型所述的城市固体废弃物自维持阴燃处理装置,包括反应炉、为反应炉供气的压缩气瓶、反应炉内测量数据的热电偶、点火控制器、数据采集装置、反应炉上方的排烟装置、烟气分析仪、自维持阴燃处理控制软件系统和主机。本实用新型的有益效果为:装置结构简单,城市固体废弃物处置能耗很低、处置效率高。

标签:
固废
江苏 - 南京 来源:中冶有色网 2023-03-19
固体废弃物的处理装置
固体废弃物的处理装置 1016     
 0

本实用新型提供了一种固体废弃物的处理装置,属有机物处理领域。该处理装置包括电水解氨氮分离系统、氨氮吹脱系统和氨氮回收系统。氨氮吹脱系统的入口端与电水解氨氮分离系统的主出口端连通,氨氮吹脱系统的第一出口端与氨氮回收系统的入口端连通。该处理装置简单,成本低,适用于含氨氮类物质的有机废物处理。使用上述处理装置将待处理固体有机物由电水解氨氮分离系统进行电水解,水解后的液体输入至氨氮吹脱系统以将液体中的NH4+以氨气的形式输入至氨氮回收系统进行回收,不仅有利于提高有机物的去除效率,还能够减少甚至避免使用碱性药剂,有利于节约运行成本。

标签:
固废
江苏 - 南京 来源:中冶有色网 2023-03-19
农药固体废弃物焚烧装置

本新型涉及一种农药固体废弃物焚烧装置,包括RTO焚化炉本体,RTO焚化炉本体上另设物料焚化装置,物料焚化装置位于RTO焚化炉本体的炉膛内,且物料焚化装置至少两个,环绕RTO焚化炉本体的炉膛轴线均布,且物料焚化装置轴线与RTO焚化炉本体的炉膛呈30°—90°夹角,物料焚化装置包括承载底座、承载台、工作台、出风口、导流板、辐照加热装置、电加热丝及驱动电机。本新型具有多个热源复合对物料进行加热焚化热解作业等能力,并有效的降低了对物料焚化热解过程中能源损耗和废弃物产生量,另可有效的提高物料加热效率,提高受热面积,并有效的提高物料在焚化热解过程中的流动性,便于在提高物料焚化热解效率的同时,满足持续进行物料焚化热解作业的需要。

标签:
固废
江苏 - 南京 来源:中冶有色网 2023-03-19
有机固体废弃物处理方法及处理系统

本发明涉及一种有机固体废弃物处理方法及处理系统。该处理方法包括:第一步、将有机固体废弃物粉碎后,控制含水率、碳氮比等;第二步、将第一步所得物料放入厌氧水解酸化反应器中进行厌氧水解酸化处理,监控物料的温度和pH,当物料pH值不再降低时终止厌氧水解酸化处理,调节物料pH值;第三步、将第二步所得物料放入好氧反应器中进行好氧堆肥处理,当物料完全腐熟时终止好氧处理,即得腐熟堆肥。该处理系统包括依次相连的破碎器、混合器、厌氧水解酸化反应器、pH调节器、好氧反应器、肥料收集装置。本发明与单纯好氧处理相比可降低能耗,与单纯厌氧处理、先厌氧后好氧处理相比可显著缩短处理周期,同时可减少厌氧过程中产生的恶臭。

标签:
固废
江苏 - 南京 来源:中冶有色网 2023-03-19
上一页 90 91 92 93 94 ... 98 下一页
共98页    到第

中冶有色为您提供最新的江苏南京有色金属固/危废处置技术理论与应用信息,涵盖发明专利、权利要求、说明书、技术领域、背景技术、实用新型内容及具体实施方式等有色技术内容。打造最具专业性的有色金属技术理论与应用平台!

全国热门有色金属设备推荐
展开更多 +
全国热门有色金属技术推荐
展开更多 +

 

江西省隆恩特环保设备有限公司
宣传

报名参会
更多+

报告下载

有色专家
更多+

中国矿业大学
教授
郑州大学
校长/党委书记
广西大学
处长/教授
洛阳有色矿业集团有限公司
生产技术部经理
江西省科学院应用化学研究所
副主任/副研究员
赤泥综合利用研究报告2025
推广

热门技术
更多+

推荐企业
更多+

福建省金龙稀土股份有限公司
宣传

发布

在线客服

公众号

电话

顶部
咨询电话:
010-88793500-807