青岛垚鑫智能科技有限公司
宣传

位置:北方有色 >

有色技术频道 >

> 固/危废处置技术

分类:
全部
矿山技术
冶金技术
材料制备及加工技术
环境保护技术
分析检测技术
 
全部
废水处理技术
大气治理技术
固/危废处置技术
土壤修复技术
地区:
全部
北京
天津
上海
重庆
河北
山西
辽宁
吉林
黑龙江
江苏
浙江
安徽
福建
江西
山东
河南
湖北
湖南
广东
海南
四川
贵州
云南
陕西
甘肃
青海
内蒙
广西
西藏
宁夏
新疆
其他
其他
展开
 
全部
南京
无锡
徐州
常州
苏州
南通
连云港
淮安
盐城
扬州
镇江
泰州
宿迁

江苏南京有色金属固/危废处置技术理论与应用

免费发布技术信息>>
高、低有效氢碳比原料共混催化热解制取燃料的装置和方法

本发明公开了一种高、低有效氢碳比原料共混催化热解制取燃料的装置和方法,该装置包括预混器、两级螺旋进料器、马达、料仓、流化床热解器、旋风分离器、两级冷凝装置、焦炭仓、储油罐、储气罐、预热器。该方法能够利用该装置将高、低有效氢碳比的不同原料进行共混催化热解。本发明能够将有效氢碳比低的含碳固体废弃物廉价高效地转化为高品质的液体燃料,同时处理有效氢碳比高的塑料等固体废弃物,解决了目前有效氢碳比低的生物质等含碳固体废弃物转化困难,热解产物品质不高,选择性差,催化剂易结焦、失活快的问题。

标签:
固废
江苏 - 南京 来源:北方有色网 2023-03-19
钢管混凝土专用高效膨胀剂及其制备方法和应用

本发明公开了一种钢管混凝土专用高效膨胀剂及其制备方法和应用。本发明所述钢管混凝土专用高效膨胀剂由白云石提供钙、镁源,利用钢渣、硫铁矿烧渣固体废弃物中Fe2O3、SiO2、Al2O3和SO3,低温煅烧制备所得。本发明所述的高效膨胀熟料兼具氢氧化钙、钙矾石、氢氧化铁和氢氧化镁4种膨胀源的优点,具有历程调控、全过程补偿钢管混凝土收缩的作用;且含有水硬性胶凝组分具有提升混凝土强度的作用。采用钢渣、硫铁矿烧渣等废渣替代矾土、硬石膏等不可再生资源制备钢管混凝土专用膨胀材料,对于节约资源、保护生态环境具有重要意义。

标签:
固废
江苏 - 南京 来源:北方有色网 2023-03-19
含高锌、铅污泥无害化处理的方法

本发明公开了一种含高锌、铅污泥无害化处理的方法,属于环境保护中的固体废物治理领域。其步骤为:A、将含高锌、铅的钢丝绳污泥烘干至恒重;B、将烘干后的钢丝绳污泥粉碎;C、将粉碎后的钢丝绳污泥加入到160~240g/L的NaOH溶液中反应,其用量配比为1吨干污泥需5-20立方强碱溶液;D、过滤,滤渣用水冲洗,冲洗后滤渣集中处理用于填埋或者制砖;E、过滤所得含锌、铅络合物滤液中加入硫化物分离剂反应;F、离心过滤,烘干得到含铅达70%以上的铅渣,出售;G、剩下含锌滤液直接电解,阴极上获得含锌量达97%以上的一级金属锌粉。该方法能够有效地提取钢丝绳酸洗污泥中的铅锌重金属,降低危害性,实现废物再利用。

标签:
固废
江苏 - 南京 来源:北方有色网 2023-03-19
白腐菌腐解剂及白腐菌生产有机污染物腐解剂的方法

本发明提供一种白腐菌腐解剂及白腐菌生产有机污染物腐解剂的方法,该方法通过工业化生产,大量获取白腐菌,作为造纸厂、纺织厂、印染厂、食品厂、畜禽场等废水、污水和粪便处理剂使用,也可用作农田秸秆还田和秸秆污染的快速腐解剂,具有很高的经济价值和良好的应用前景。本发明还提供白腐菌作为废水处理剂的应用。白腐菌生产方法,首先将培养基置入培养容器内,经适当温度灭菌后,接种白腐菌至培养基,控制培养基的温度、湿度、压力、pH条件,通以无菌空气,培养后,用凹凸棒土、泥炭、高岭土等吸附,风干或阴干,粉碎,做成固体或粉末状成品。

标签:
固废
江苏 - 南京 来源:北方有色网 2023-03-19
对苯二甲酸残液的综合利用

本发明主要采用一系列常规的化工单元操作过程,经巧妙组合后,处理环保污染比较严重而精对苯二甲酸装置本身又难以治理的对苯二甲酸残渣液。经过本发明所采用的新工艺流程处理后,不但可以解决对苯二甲酸残渣液的污染问题,同时可变废为宝,从中回收大量可利用化工原料,主要是固体对苯二甲酸残渣,碳酸钴与碳酸锰的混合料,80%以上的醋酸三个产品。另外,本发明对生产过程中产生的各种废水尽量采用闭路循环工艺,大大减少了污水排放量,经济效益,环保效益显著。

标签:
固废
江苏 - 南京 来源:北方有色网 2023-03-19
深海红鱼皮胶原蛋白的制备方法

本发明一种深海红鱼皮胶原蛋白的制备方法,属于海洋生物技术。包括:选用深海红鱼皮洗净剪碎,利用NACL溶液进行预处理,再加入预冷的0.5M乙酸溶液,用磁力搅拌器搅拌后,冰浴,超声波200W处理,冷冻离心后上清液中加入NACL盐析,再离心,沉淀再用乙酸溶液溶解,透析冷冻干燥,即可得到白色深海红鱼皮胶原蛋白固体。本发明充分利用了水产资源,将水产品加工废弃物变废为宝,既减少了对环境的污染,又延伸了产业链,提高了水产品附加值;生产工艺简单,操作性强,成本低;胶原蛋白产率和纯度较高,可广泛应用于功能食品、医用材料、生物医药、化妆品、皮革等领域。

标签:
固废
江苏 - 南京 来源:北方有色网 2023-03-19
用于降低水稻籽粒镉吸收的炭基改良剂的制备方法

本发明涉及一种用于降低水稻籽粒镉吸收的炭基改良剂的制备方法,包括以下步骤:第一步、以柠檬酸钠、碳酸氢钠、二硫酸钠为原料配置成复合型浸提溶液,第二步、将富含硅的固体工业废弃物进行研磨得到粒径≤1mm的固体工业废弃物颗粒,第三步、将固体工业废弃物颗粒与复合型浸提溶液混合后,间歇振荡1~2天,过滤得滤液,第四步、将晾干粉碎后的生物质原料与上述滤液混合后浸泡3~4天,过滤得浸泡后的生物质原料,第五步、取浸泡后的生物质原料与石灰混合,晾干,在氮气保护下热裂解炭化得到炭基改良剂。本发明增加了土壤中有效态硅含量,有效提高水稻等作物对硅的吸收,显著抑制了水稻根系对镉的吸收和镉从根系向籽粒的运移。

标签:
固废
江苏 - 南京 来源:北方有色网 2023-03-19
改性地聚合物泡沫轻质土及其制备方法

本发明属于固体废弃物资源化利用和工程材料技术领域,具体涉及一种改性地聚合物泡沫轻质土及其制备方法,所述泡沫轻质土包括以下重量份数的原料:废弃混凝土再生粉体206‑319份;高炉矿渣33‑138份;固体硅酸钠33‑35份;氢氧化钠9‑16份;泡沫33‑65份;水213‑234份。本发明通过制备方法制得的改性地聚合物泡沫轻质土,其7d无侧限抗压强度可达2.456‑4.814MPa,早期强度增长较快,能大大缩短工程养护周期,加快施工进度。本发明采用废弃混凝土再生粉体为地聚合物的主要硅铝相原料,实现了废弃混凝土再生粉体的高质利用,应用前景广阔。

标签:
固废
江苏 - 南京 来源:北方有色网 2023-03-19
专性吸附剂的生物合成及其用于吸附去除水中砷铬的方法

本发明提供一种新型高效吸附剂无定型羟基硫 酸高铁(Schwertmannite)的生物合成及其专性吸附去除废水或 地下水中Cr(VI)及As的方法。将硫酸亚铁作为反应物,去离 子水作为反应介质,将氧化亚铁硫杆菌菌株Thiobacillus ferrooxidans LX5作为催化氧化 剂,通气搅拌1-3天,沉淀物过滤收集,并用硫酸酸化的去 离子水洗涤,再用去离子水洗涤,烘干得产品Schwertmannite。 制备过程在常温常压下进行,操作简便,可大规模生产,产率 在55%左右,纯度高达99.9%。按处理水量的0.5%或0.02% 投加固体Schwertmannite于含Cr(VI)或含As的废水或地下水 中,用稀HNO3或NaOH调节含 Cr(VI)体系pH值为5.0~7.0或含As体系pH6.0~10.0,搅拌3 小时,过滤。Cr(VI)去除率≥90%;As去除率≥98%。 Schwertmannite对Cr(VI)和As的最大吸附量分别为55mg/g和 65mg/g,且几乎不受其他共存的阳离子或阴离子的影响。是一 种经济实效的去除Cr(VI)和As的方法。

标签:
固废
江苏 - 南京 来源:北方有色网 2023-03-19
地下卤水除硫酸根的方法

本发明涉及一种地下卤水除硫酸根的方法,利用 氨碱法纯碱生产的蒸馏废液中所含的氯化钙与卤水中的硫酸根反应,蒸馏废液按所含Ca2+与卤水中SO42-的摩尔比为1.5~1.7量投入卤水中。采用专用的多格方槽反应器延长有效的化学反应时间,使反应充分进行并保持固体物料呈悬浮态,避免积垢;本发明辅以膜过滤技术使悬浮态物料的固液得以完全分离,分离得到的盐水产品中SO42-≤2g/l,固含量≤1mg/l,可用作氨碱法纯碱生产原料。

标签:
固废
江苏 - 南京 来源:北方有色网 2023-03-19
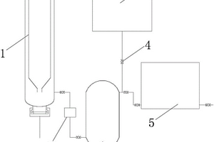
喷淋液回收装置
喷淋液回收装置 1014     
 0

本实用新型公开了废液回收技术领域的一种喷淋液回收装置,包括分离箱体,分离箱体的内腔竖向焊接有分隔板,分隔板的侧壁分别开设有排料口和连通口,且连通口设置在分隔板的底端,分隔板与分离箱体的内腔左侧壁之间倾斜焊接有过滤网,且过滤网的低端设置在排料口的下方,分离箱体的顶部竖向安装有进液管,且进液管设置在分隔板的左侧,分离箱体的右侧壁开设有排杂口,本实用新型通过对喷淋废液进固液分离、固体清洗以及废液浓缩实现对喷淋废液进行回收再利用,减少对环境的污染以及喷淋液资源的浪费现象,同时对废气中的固体进行收集后统一的处理,进一步减少对环境的污染现象。

标签:
固废
江苏 - 南京 来源:北方有色网 2023-03-19
从对苯二甲酸污泥中提纯对苯二甲酸的方法

本发明提供了一种从对苯二甲酸污泥中提纯对苯二甲酸的方法。方法步骤包括配料与反应、过滤、洗涤、干燥,最后得对苯二甲酸白色固体,对苯二甲酸含量达90%。本发明的优点在于工艺简捷高效、资源利用率高、生产成本低。彻底解决了黑色对苯二甲酸污泥废料的处理问题,防止了该废料因无法处理而可能对环境造成的污染。更值一提的是,生产中消耗的原辅材料成本很低,而提纯干燥后所获产品的价格可达到正品对苯二甲酸价格的30%左右,经济效益和环保效益显著。

标签:
固废
江苏 - 南京 来源:北方有色网 2023-03-19
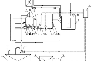
粪污综合利用系统
粪污综合利用系统 1118     
 0

本申请涉及固液废弃物处理领域,提供一种粪污综合利用系统,系统包括,厌氧发酵装置,用于在设定温度下对粪污进行发酵处理,并产生沼气;固液分离处理装置,用于将发酵处理后的粪污分离为固体废弃物与液体废弃物;沼渣处理装置,用于对固体废弃物烘干制得牛床垫料;液体处理装置,用于对液体废弃物进行分级过滤并氧化得到液体肥料;能量交换装置,用于将沼气转化为热能,并将热能传递于厌氧发酵装置与沼渣处理装置。本申请的技术方案解决了现有技术中粪污处理过程中由于粪污被稀释导致的粪污处理能耗高、耗时长的问题。

标签:
固废
江苏 - 南京 来源:北方有色网 2023-03-19
改进型旋风除尘器
改进型旋风除尘器 753     
 0

本发明涉及一种改进型旋风除尘器,包括主体,主体顶端设有净气出气口,主体底端设有排灰口,主体内设有迷宫设计管,迷宫设计管下方设有角度式气体固体分离装置,角度式气体固体分离装置的一端在主体内,另一端在主体外,在主体内的设有排气口,在主体外的设有废气入口,废气入口处的角度式气体固体分离装置中填充有吸附层。本发明结构简单,设计合理、使用方便,不仅能够有效的去除颗粒大的灰尘,而且能够有效和彻底的去除飞灰和轻灰;同时在角度式气体固体分离装置中的废气入口处填充有吸附层,能够更好的吸附粉尘。

标签:
固废
江苏 - 南京 来源:北方有色网 2023-03-19
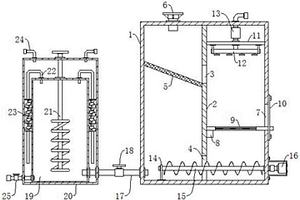
环保型餐厨垃圾连续处理装置

本实用新型提出一种环保型餐厨垃圾连续处理装置,包括预处理设备、主反应器和废气处理设备,预处理设备包括固体过滤装置、油水分离装置和有机垃圾粉碎装置,油水分离装置安装在固体过滤装置的下方,有机垃圾粉碎装置安装在固体过滤装置的出料端,有机垃圾粉碎装置出口端连接主反应器;主反应器内放置有活性好氧微生物菌种,主反应器内还设置有曝气装置、温度控制装置、湿度控制装置和物料搅拌装置,主反应器的另一侧顶部连接废气处理设备,一侧底部连接连接收集装置;废气处理设备上部的出气管道直接伸出并通向外界。本实用新型实现餐厨垃圾的高效降解,得到有机肥,同时废气达标排放,从而实现无害化处理和资源化利用。

标签:
固废
江苏 - 南京 来源:北方有色网 2023-03-19
粪污综合利用系统及方法

本申请涉及固液废弃物处理领域,提供一种粪污综合利用系统及方法,系统包括,厌氧发酵装置,用于在设定温度下对粪污进行发酵处理,并产生沼气;固液分离处理装置,用于将发酵处理后的粪污分离为固体废弃物与液体废弃物;沼渣处理装置,用于对固体废弃物烘干制得牛床垫料;液体处理装置,用于对液体废弃物进行分级过滤并氧化得到液体肥料;能量交换装置,用于将沼气转化为热能,并将热能传递于厌氧发酵装置与沼渣处理装置。本申请的技术方案解决了现有技术中粪污处理过程中由于粪污被稀释导致的粪污处理能耗高、耗时长的问题。

标签:
固废
江苏 - 南京 来源:北方有色网 2023-03-19
序批式矿化垃圾湿地床处理分散型农村生活污水的方法

本发明涉及分散型农村居民生活污水处理及矿化垃圾利用-“以废治废”技术,属于固体废物资源利用与环境保护领域。本发明的优点在于采用矿化垃圾填料的序批式处理工艺,充分发挥矿化垃圾对磷的强吸附、人工湿地以及序批式反应器除污能力等优势,协同实现对农村分散居民生活污水的处理。其特征在于选用的矿化垃圾,由于形成过程和机理的特殊性,矿化垃圾又具有许多土壤所无法比拟的优越性,如有良好的多孔结构和巨大的表面积、和微生物相丰富等优点,尤为重要的是矿化垃圾具有磷吸附容量大和吸附态磷的解吸率低的优点。通过构造由不同粒径级配组成的矿化垃圾床填料以及表层种植植物形成人工湿地,针对农村生活污水间歇进水的典型特征,在序批式反应器污水池内按照“进水-反应-出水-闲置”4阶段运行。其中调节“反应”阶段时间可控制处理水量和水质,“闲置”阶段时间让矿化垃圾填料上层进行复氧,提高床体内的含氧量,从而利于微生物的好氧代谢和硝化反应的进行。污水经布水管道纵向流到矿化垃圾填料床的底部,在底部细料处实现反硝化过程。本发明的序批式矿化垃圾湿地床处理分散型农村生活污水的方法,具有构建简单、材料易获取和经济实效等优点和广阔的应用前景。

标签:
固废
江苏 - 南京 来源:北方有色网 2023-03-19
船舶生活污水污泥的焚烧系统

一种船舶生活污水污泥的焚烧系统,包括废油收集柜、生活污水收集柜和焚烧炉,还包括混合柜、以及与混合柜的出口连接循环泵,循环泵分为返送管路和输送管路,返送管路输送返回至混合柜,输送管路与焚烧炉的废液进口相连。本实用新型利用高温氧化原理,以一定的过剩空气量与被处理的废弃物在燃烧室内进行氧化燃烧反应。通过船用柴油辅助点火燃烧固体废弃物,提高炉膛工作温度;当炉膛达到一定温度后,通过将低热值的污水污泥和较高热值的废油混合进行燃烧,减少辅助燃料柴油总消耗量,节约能源,利用固体垃圾、废油本身的可燃性带动低热值污水污泥的燃烧,使得炉膛维持着焚烧温度,使各种废弃物能在炉膛内充分燃烧、分解,生成烟气达标排放。

标签:
固废
江苏 - 南京 来源:北方有色网 2023-03-19
环保型餐厨垃圾连续处理装置和处理方法

本发明提出一种环保型餐厨垃圾连续处理装置,包括预处理设备、主反应器和废气处理设备,预处理设备包括固体过滤装置、油水分离装置和有机垃圾粉碎装置,油水分离装置安装在固体过滤装置的下方,有机垃圾粉碎装置安装在固体过滤装置的出料端,有机垃圾粉碎装置出口端连接主反应器;主反应器内放置有活性好氧微生物菌种,主反应器内还设置有曝气装置、温度控制装置、湿度控制装置和物料搅拌装置,主反应器的另一侧顶部连接废气处理设备,一侧底部连接连接收集装置;废气处理设备上部的出气管道直接伸出并通向外界。本发明实现餐厨垃圾的高效降解,得到有机肥,同时废气达标排放,从而实现无害化处理和资源化利用。

标签:
固废
江苏 - 南京 来源:北方有色网 2023-03-19
餐饮残羹综合处理机
餐饮残羹综合处理机 1195     
 0

本发明公开了餐饮残羹综合处理机,该处理机包括箱体,在箱体内设有残羹脱水、脱脂装置,在残羹脱水、脱脂装置上分别接有残羹收集装置、油水分离装置以及回收废油装置;所述残羹脱水、脱脂装置包括固液分离装置以及驱动其旋转的电机,在固液分离装置顶部设有残羹进料口,在固液分离装置上部设有残羹固体出料口,残羹收集装置设置在残羹固体出料口下方,在固液分离装置下部设有残羹液体出料口,油水分离装置和回收废油装置相接并设于残羹液体出料口下方。本发明将餐饮残羹分离后的固体深加工做成颗粒饲料,饲料可以喂家禽和水产养殖;分离出的液体再进行油水分离,废水直接进入下水道,废油深加工做成肥皂或工业用植物油。

标签:
固废
江苏 - 南京 来源:北方有色网 2023-03-19
煤化工高浓污水除油的预处理方法

本发明涉及一种煤化工高浓度污水的预处理方法;其具体步骤如下:先将煤化工高浓污水进入隔油破乳单元,调节废水的pH值,投加助凝剂,使废水中的乳化油破乳沉淀,去除废水中的烷烃等油类物质;然后将隔油破乳后废水调节pH值,进入膜分离装置,去除废水中的固体悬浮颗粒。废水经隔油预处理,油类的去除率达到80%左右,固体悬浮颗粒(如煤灰)的去除率高达99%,COD去除率达到25%以上。经预处理后,显著提高了后续酚氨回收效率,降低处理难度,简化处理工艺,有效的增加经济效益。

标签:
固废
江苏 - 南京 来源:北方有色网 2023-03-19
纺织类物化污泥基免烧陶粒及其制备方法和应用

本发明公开了一种纺织类物化污泥基免烧陶粒及其制备方法和应用,该纺织类物化污泥基免烧陶粒,主要由以下重量百分比的原料所制成:纺织污泥20~30%、粉煤灰40~50%、水泥25~35%、水玻璃4.5%~10%、聚乙烯醇0.5~5%。本发明将纺织类物化污泥与粉煤灰类固体废弃物进行变废为宝,并且达到了固化纺织污泥中有害重金属(主要为Zn2+)的效果,同时克服免烧陶粒强度低、吸水率高等缺点,提供了一种低能耗、无需烧制、性能优良的纺织类物化污泥基免烧陶粒。本发明能够消耗大量高含水率纺织类物化污泥与粉煤灰,废物利用率高,生产能耗低,生产的纺织类物化污泥基免烧陶粒能够满足工业滤料、建材轻骨料的市场需求。

标签:
固废
江苏 - 南京 来源:北方有色网 2023-03-19
利用橡胶粉合成高吸水性树脂的方法

利用废旧橡胶粉合成高吸水性树脂的方法:用混合溶剂使橡胶粉溶胀,加入分散剂,搅拌,加入活化剂和乳化剂;将丙烯酸用碱溶液部分中和;将以上两体系混合,剪切;加入引发剂、分散剂、交联剂,剪切乳化;保护气氛反应至成为均一固体;烘干成高吸水性树脂。原料比例为:丙烯酸63.78~40.52%;废旧轮胎胶粉6.11~20.26%;碱溶液15.74~27.77%;活化剂0~15.44%;分散剂1.5~3%;引发剂0.3~1.22%;乳化剂1.83~5.34%;交联剂0.05~0.47%。产品吸水率为100~468g/g;合成工艺简单便于控制,反应时间短,效率高。因利用了污染物废旧胶粉,经济效益和环境效益良好。

标签:
固废
江苏 - 南京 来源:北方有色网 2023-03-19
利用化工行业剩余污泥制砖的工艺

本发明涉及一种工业废弃物的资源化处置,具体是一种利用化工行业剩余污泥制砖的工艺。包括如下方法步骤:①将从带式压滤机分离出来的污泥,利用窑炉烟气余热烘干;②计量加入干燥后的污泥、膨润土和工业固体废渣,混料后,压制成砖坯;③烟气余热干化;④高温烧结,制得砖。本工艺利用工业废弃物制砖,具有节约资源、经济环保等特点,具有广阔的推广前景。

标签:
固废
江苏 - 南京 来源:北方有色网 2023-03-19
超临界水氧化高温蒸汽余热综合回用系统

本发明提供了一种超临界水氧化高温蒸汽余热综合回用系统,属于化工和环保技术领域,包括超临界水氧化反应器,还包括与所述超临界水氧化反应器的气相出口连通的降压装置;与所述降压装置的出口连通用于将气液分离的气液分离罐;以及与所述气液分离罐的气相出口连通的水浴加热箱,水浴加热箱中盛放有固体有机废物,水浴加热箱用于利用气液分离罐出口的高温热蒸汽对固体有机废物进行消融搅拌。本发明将超临界水氧化产生的高温热蒸汽引入水浴加热箱,利用带有压力的高温热蒸汽冲击搅拌,加速对固体有机废物的消融,保持有机废物的流动性,为配伍工作提供方便。

标签:
固废
江苏 - 南京 来源:北方有色网 2023-03-19
综合处理石油酸渣、碱渣的方法

综合处理石油酸渣、碱渣的方法:首先将石油酸渣、碱渣与一类破乳剂直接加入反应釜中,加入碱溶液在搅拌下充分作用,直至中和反应后剩余渣的PH值为7~9;经过沉降分离,分离出的酸性油经干石灰粉处理后精制生产防锈剂;沉降分离后分出的水相用活性白土脱色、过滤,进入干燥塔喷雾干燥后浓缩得到成品固体硫酸钠,用于生产芒硝;剩余渣中在反应釜中加入二类破乳剂和酸溶液,搅拌;进一步沉降分离,分离出的有机相作为燃料油;分离出的水相经中和后循环再用;分离出的剩余渣趁热加入碱溶液中和反应后制得膏状磺化沥青。本发明使酸渣、碱渣两种较难处理的废物综合治理,达到以废治废的目标,可以广泛用于炼油厂、化工厂中酸渣、碱渣的治理。

标签:
固废
江苏 - 南京 来源:北方有色网 2023-03-19
一株高温紫链霉菌及其在纤维素降解中的应用

本发明公开一株保藏号为CGMCC NO:16559的高温紫链霉菌及其纤维素降解中的应用,该菌株属于高温放线菌,可在55℃培养条件下快速生长,可在24‑48 h内富集大量菌落,培养及保存较简单且具有稳定良好的纤维素降解功能,其对滤纸降解率可达91.60%±0.020,对秸秆的降解率可达62.30%±0.023;该菌株CMC酶活力在5d时酶活力最大,为35.487U/mL,Fpase酶活力在7d时最大,为62.383U/mL;该菌株可在促进堆肥腐熟,尤其是缩短高温期,从而减少堆肥腐熟周期中发挥重要作用,同时利于工业化高温处理固体纤维素废弃物降解及处理,对农作物废弃物资源实现变废为宝发挥重要作用,同时也大大有利于生态环境的保护和优化,因此具有良好的资源与环境的应用价值和市场潜力。

标签:
固废
江苏 - 南京 来源:北方有色网 2023-03-19
高炉渣离心粒化余热回收系统

本实用新型公开了一种高炉渣离心粒化余热回收系统,包括高炉、粒化装置、热废气余热锅炉以及固体余热锅炉;粒化装置的筒身由水冷壁围成,水冷壁内布置有多排连通的水冷管,粒化装置的顶部设有热废气出口,内部设有转盘,下部设有渣收集装置,渣收集装置处设有冷却风装置和空气炮装置,空气炮装置连接增压风机;高炉和粒化装置之间设置液态渣控制包,液态渣控制包与转盘之间通过密封溜槽输送液态高炉渣;高温液态高炉渣送至粒化装置中形成高温玻璃相粒化高炉渣,然后送入固体余热锅炉回收余热,粒化装置中冷却风吸热后形成的热废气送入热废气余热锅炉回收余热,粒化装置的水冷壁的排水分别送入热废气余热锅炉和固体余热锅炉中再次利用。

标签:
固废
江苏 - 南京 来源:北方有色网 2023-03-19
漫滩型河流坝下区侧渗沟渠

本实用新型公开了一种漫滩型河流坝下区侧渗沟渠,包括多级间隔设置在河流坝上的沟渠本体,所述沟渠本体相对河流走向相互平行,各所述沟渠本体上设置有多个大小不一,交错分布的孔洞;在沟渠本体上设置有盖板,盖板用于阻隔大型固体污染物,过滤机构,所述过滤机构设置在所述沟渠本体内部,用于过滤水体污染物。本实用新型设置的多级侧渗沟渠,可以对河流漫滩地上的固体废弃物进行拦截收集,避免了固体废弃物对河道的污染。采用过滤网兜的结构,配合网口调节件可进行网口的打开和收缩,便于存储固体废弃物,以及将固体废弃物取出。

标签:
固废
江苏 - 南京 来源:北方有色网 2023-03-19
船舶生活污水污泥的焚烧系统及焚烧方法

一种船舶生活污水污泥的焚烧系统及焚烧方法,包括废油收集柜、生活污水收集柜和焚烧炉,还包括混合柜、以及与混合柜的出口连接循环泵,循环泵分为返送管路和输送管路,返送管路输送返回至混合柜,输送管路与焚烧炉的废液进口相连。本发明利用高温氧化原理,以一定的过剩空气量与被处理的废弃物在燃烧室内进行氧化燃烧反应。通过船用柴油辅助点火燃烧固体废弃物,提高炉膛工作温度;当炉膛达到一定温度后,通过将低热值的污水污泥和较高热值的废油混合进行燃烧,减少辅助燃料柴油总消耗量,节约能源,利用固体垃圾、废油本身的可燃性带动低热值污水污泥的燃烧,使得炉膛维持着焚烧温度,使各种废弃物能在炉膛内充分燃烧、分解,生成烟气达标排放。

标签:
固废
江苏 - 南京 来源:北方有色网 2023-03-19
上一页 67 68 69 70 71 ... 98 下一页
共98页    到第

北方有色为您提供最新的江苏南京有色金属固/危废处置技术理论与应用信息,涵盖发明专利、权利要求、说明书、技术领域、背景技术、实用新型内容及具体实施方式等有色技术内容。打造最具专业性的有色金属技术理论与应用平台!

全国热门有色金属设备推荐
展开更多 +
全国热门有色金属技术推荐
展开更多 +

 

江西省隆恩特环保设备有限公司
宣传

报名参会
更多+

报告下载

有色专家
更多+

鞍钢集团有限公司
中国工程院院士
北京科技大学
教授
江西理工大学
副校长/教授
江西铜业集团有限公司
党委书记、董事长
中南大学
院长/教授
赤泥综合利用研究报告2025
推广

热门技术
更多+

推荐企业
更多+

福建省金龙稀土股份有限公司
宣传

发布

在线客服

公众号

电话

顶部
咨询电话:
010-88793500-807