青岛垚鑫智能科技有限公司
宣传

位置:中冶有色 >

有色技术频道 >

> 固/危废处置技术

分类:
全部
矿山技术
冶金技术
材料制备及加工技术
环境保护技术
分析检测技术
 
全部
废水处理技术
大气治理技术
固/危废处置技术
土壤修复技术
地区:
全部
北京
天津
上海
重庆
河北
山西
辽宁
吉林
黑龙江
江苏
浙江
安徽
福建
江西
山东
河南
湖北
湖南
广东
海南
四川
贵州
云南
陕西
甘肃
青海
内蒙
广西
西藏
宁夏
新疆
其他
其他
展开
 
全部
南京
无锡
徐州
常州
苏州
南通
连云港
淮安
盐城
扬州
镇江
泰州
宿迁

江苏无锡有色金属固/危废处置技术理论与应用

免费发布技术信息>>
固废物防爆焚烧处置系统及其工艺

本发明涉及一种固废物防爆焚烧处置系统,包括依次相连的固废物粉碎装置、废弃物进料装置、干馏装置、二燃室、余热锅炉、急冷塔、中和塔、布袋除尘装置、洗涤塔及烟囱,所述干馏炉、余热锅炉均连接有软水装置,所述洗涤塔连接碱液池,所述中和塔与石灰浆池连接,所述烟囱的出烟端与混合装置的一输入端相连,混合装置的另一输入端连接储氮罐,混合装置的输出端通过回烟管道与所述固废物粉碎装置相连。

标签:
固废
江苏 - 无锡 来源:中冶有色网 2023-03-19
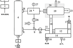
有机固废无氧裂解炉
有机固废无氧裂解炉 797     
 0

本实用新型提供一种有机固废无氧裂解炉,所述有机固废无氧裂解炉包括烘干段、无氧裂解段和冷却段,烘干段上设置有真空进料口和可燃气排气口;无氧裂解段的一端与烘干段相连通,另一端与冷却段相连通;冷却段底部设置有排炭装置。通过设置烘干段和无氧裂解段,利用无氧裂解段产生的废热将有机固废烘干,以便于无氧裂解段的裂解,有机固废通过高温无氧裂解全部转化为新能源,即可燃气和炭。能源的利用更充分。由于无氧裂解段是无氧的,所以没有二噁英及氮氧化物等有害气体的生成环境,杜绝了有害气体的排放,更环保。加热器内釆用梯级加热,提高了热传导效率,从而大大提高了单位时间内的处理量。

标签:
固废
江苏 - 无锡 来源:中冶有色网 2023-03-19
工业固废热解碳化处理器

本实用新型公开了一种工业固废热解碳化处理器,工业固废热解碳化处理器,包括热解碳化室和搅拌单元;热解碳化室:其下端设有燃烧室,热解碳化室的上端通过铰链铰接有上盖,上盖上表面的出气孔处设有出气管,上盖上表面的进料口处设有进料斗,上盖上表面的中部设有支撑条,支撑条的上端通过转轴转动连接有密封盖,密封盖位于进料斗的上方,热解碳化室右下端的出料口处活动插接有插板;搅拌单元:设置于热解碳化室的中部,热解碳化室的前侧面通过隔热板设有控制开关组,该工业固废热解碳化处理器,可对进料斗进行自动密封,避免了可燃气体和油蒸汽泄露,使用便利性好,同时可以对工业固废进行充分的搅拌,加工质量好。

标签:
固废
江苏 - 无锡 来源:中冶有色网 2023-03-19
无害化固废处理装置
无害化固废处理装置 756     
 0

本实用新型涉及固废处理技术领域,且公开了一种无害化固废处理装置,包括底板,所述底板的顶面固定安装有焚烧腔,所述底板的顶面固定安装有支撑杆,所述支撑杆的顶端固定安装有蒸发腔,所述蒸发腔的内腔固定安装有加料桶,所述蒸发腔的顶面固定安装有输气阀。本实用新型通过两个挡板之间相互接触对加料桶的内腔进行封闭,在从加料桶的顶部向加料桶内加入下一批待加工的固废,焚烧腔内腔的固废燃烧产生的高温烟气飘向上方,通过排气孔进入到蒸发腔的内腔,对挡板顶面待加工的固废起到蒸发和预加热的作用,使固废进入焚烧腔燃烧时减少燃烧所需的时间,提高装置的热利用率,提高装置的焚烧处理效率。

标签:
固废
江苏 - 无锡 来源:中冶有色网 2023-03-19
固废焚烧炉用的高抗氧化砖制备装置

本实用新型公开了一种固废焚烧炉用的高抗氧化砖制备装置,涉及固废焚烧炉技术领域,具体为一种固废焚烧炉用的高抗氧化砖制备装置,包括底台,所述底台的顶部固定连接有下模具,所述下模具的内部开设有模槽,所述模槽的下模具的左侧安装有输送带,所述模槽的右侧安装有液压杆,所述液压杆的左端固定连接有推板,所述模槽的右侧开设有收集口,所述收集口的连通有储料仓。该固废焚烧炉用的高抗氧化砖制备装置,通过液压缸一推动顶出块向上移动,使顶出块将砖坯推出,然后液压杆推动推板向左移动,将砖坯推动到输送带上,利用输送带将砖坯输送走,能够自动进行下料,提高了加工的效率。

标签:
固废
江苏 - 无锡 来源:中冶有色网 2023-03-19
用于有机污染固废处置连续进出料氮气密封系统

本实用新型涉及一种用于有机污染固废处置连续进出料氮气密封系统,所述密封系统包括有机污染固废处置设备;所述密封系统还包括进料氮气气密系统和出料氮气气密系统;所述进料氮气气密系统包括进料气密缓冲罐;所述进料气密缓冲罐包括第一入料口、第一出料口和第一进气口;所述第一出料口与所述有机污染固废处置设备的进料口相连通;所述第一进气口安装有第一供氮阀;所述出料氮气气密系统包括出料气密缓冲罐;所述出料气密缓冲罐包括第二入料口、第二出料口和第二进气口;所述第二入料口与所述有机污染固废处置设备的出料口相连通;所述第二进气口安装有第二供氮阀。本实用新型可以有效实现隔绝外部空气,防止害气体逸散。

标签:
固废
江苏 - 无锡 来源:中冶有色网 2023-03-19
蓄热式燃烧与含碳固废无害化处理耦合系统

本实用新型适用于蓄热式高温燃烧技术与含碳固废无害化处理的耦合领域,提供了一种蓄热式燃烧与含碳固废无害化处理耦合系统,包括燃烧室、助燃风机和抽烟机,所述燃烧室的左下端焊接连接有空气A烧嘴,且燃烧室的右下端焊接连接有空气B烧嘴,所述燃烧室的左上端固定连接有燃气A烧嘴,且燃烧室的右上端固定连接有燃气B烧嘴,所述空气A烧嘴的外端与二位四通换向阀的左上端相连通,所述二位四通换向阀的右上端螺栓连接有助燃风机。该蓄热式燃烧与含碳固废无害化处理耦合系统,有效利用含碳固废中的有效热能,且方便利用高温分解二噁英,并且再次利用快速降温有效避免二噁英的再次生成。

标签:
固废
江苏 - 无锡 来源:中冶有色网 2023-03-19
用于固废处理的精馏塔

一种用于固废处理的精馏塔,解决了现有的固废处理精馏时,一般是在破碎设备处破碎后,再转运到精馏塔处,提高精馏塔进行精馏,将需要回收的资源进行回收,操作繁琐,成本高,同时效率也较低,不利于固废的精馏的问题,其包括精馏塔本体,所述精馏塔本体底端的中部设置有排水口,精馏塔本体一侧的底部设置有进气口,精馏塔本体一侧的顶部安装有布水器,精馏塔本体顶端的中部设置有排气口,精馏塔本体另一侧的中部固定有安装架,安装架的一端安装有控制开关,安装架的顶端安装有破碎机构,本实用新型固废在进行精馏时,无需单独寻找破碎设备破碎后再进行上料的转运,降低了操作步骤和转运成本,提高了效率,有利于固废的精馏。

标签:
固废
江苏 - 无锡 来源:中冶有色网 2023-03-19
有机固废物裂解炉的加热炉体

本实用新型提供了一种有机固废物裂解炉的加热炉体,包括呈条状并形成燃烧室的耐火保温基座,设置于耐火保温基座上方的炉体保温层,炉体保温层容置水平轴向转动的炉体,炉体保温层与炉体之间形成环形腔体,耐火保温基座沿炉体纵向延伸方向的侧壁设置若干燃烧器,燃烧器连接嵌入耐火保温基座并与燃烧室连通的燃烧嘴,燃烧嘴的中轴线与炉体的底部之间的距离为炉体外径的1/3。通过本实用新型所揭示的一种有机固废物裂解炉的加热炉体,能够显著地提高对裂解炉炉体的受热均匀度,并使得裂解炉炉体的热胀冷缩更加均匀,从而延长了裂解炉炉体的使用寿命,并能够防止裂解炉炉体内的有机固废物在高温裂解过程中发生焦化现象。

标签:
固废
江苏 - 无锡 来源:中冶有色网 2023-03-19
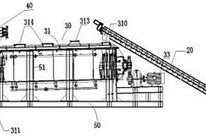
固废回收用粉碎装置
固废回收用粉碎装置 1097     
 0

本实用新型公开了一种固废回收用粉碎装置,包括入料粉碎框,所述入料粉碎框的底部固定安装有碎料滑斗,所述碎料滑斗的底部固定安装有碎料出料管,所述入料粉碎框的内壁安装有轴承,所述入料粉碎框的内壁通过轴承转动连接有支撑转轴。通过两个减速电机驱动其输出端的支撑转轴,使两个支撑转轴带动其表面的固废触辊相向转动,再从入料粉碎框顶部投入固废材料,即可使固废材料在两个固废触辊转动挤压,被粉碎凸条和触压板以及固废触压块挤压粉碎,从而使固废材料在被固废触辊挤压的同时被粉碎凸条和触压板粉碎,从而达到了便于同时对固废材料进行挤压和粉碎的效果,实现了提高固废材料预处理效率的目标,使用起来更加灵活、更加方便。

标签:
固废
江苏 - 无锡 来源:中冶有色网 2023-03-19
固废处理用手工拣选辅助工具

本实用新型公开了一种固废处理用手工拣选辅助工具,包括第一夹持杆、第二夹持杆、防滑套、限位勾、圆环、弹簧、螺纹柱、限位块、套环、连接线、直杆、弧形部、插杆、安装块、夹板、三角部和齿条,所述第一夹持杆和第二夹持杆为对称配合设置,且第一夹持杆和第二夹持杆通过轴转动连接,所述第一夹持杆和第二夹持杆底部均设置有直杆,且直杆顶部设置有插接在第一夹持杆或第二夹持杆内部的插杆,该固废处理用手工拣选辅助工具,可方便在固废处理时的手工拣选,可夹持不同形状的固废,能自动弹开,还能根据需要手动调节开口的大小,能根据需要调节整体的长度,能悬挂,还能防止从手中滑落,方便使用。

标签:
固废
江苏 - 无锡 来源:中冶有色网 2023-03-19
含盐有机固废的过滤系统

本实用新型涉及一种含盐有机固废的过滤系统,包括过滤部分、萃取部分和干燥部分,过滤部分包括待过滤物料储罐、过滤设备,所述待过滤物料储罐和所述过滤设备之间设置有物料进料管和物料回料管以构成待过滤物料的循环;萃取部分包括萃取剂储罐,萃取剂储罐和过滤设备之间设置有萃取剂进液管和萃取剂回液管以构成萃取剂的循环,萃取剂进液管或萃取剂回液管还连接萃取剂收集管用于回收萃取剂;干燥部分包括干燥器、冷凝器和包装机,干燥器用于收集过滤设备产生的湿滤渣,冷凝器用于冷凝干燥器产生的气相,包装机用于打包干燥器产生的固相。本实用新型用于降低含盐固废盐含量和固废减量,可以提高产品收率降低生产消耗以减少固废产生。

标签:
固废
江苏 - 无锡 来源:中冶有色网 2023-03-19
固废焚烧烟气脱硫脱硝工艺

本发明涉及气体净化技术领域,具体为一种固废焚烧烟气脱硫脱硝工艺,将固废焚烧产生的高温烟气冷却后再进行碱液喷淋处理,将处理后的烟气通入脱硫脱硝设备中,脱硫脱硝设备内填充有预活化后的吸附剂,经过吸附剂处理后的烟气再经除雾处理后即可得到净化后的烟气,经测试,本发明固废焚烧烟气脱硫脱硝工艺可以极大的降低由于固废焚烧所产生烟气中的含硫、含硝气体,具有极佳的净化效能,其中脱硫效率≥98%,脱硝效率≥86%。

标签:
固废
江苏 - 无锡 来源:中冶有色网 2023-03-19
电子固废回收全流程智能解析方法及系统

本发明涉及一种电子固废回收全流程智能解析方法,包括获取电子固废产生量历史数据构建多元灰色模型,对多元灰色模型的预测值进行误差补偿,获得电子固废产生量预测值;基于预测值构建回收网点选址模型并对其进行求解,获得回收网点位置分布,根据回收网点位置分布构建分拣中心选址模型并对其进行求解,获得分拣中心位置分布;基于回收网点位置分布和分拣中心位置分布构建回收人员调度模型、回收车辆调度模型、长期供货模型及短期调货模型,分别对其进行求解,获得回收人员调度方案、回收车辆调度方案、长期供货方案及短期调货方案;对方案进行可视化处理。本发明针对电子固废回收全流程进行了智能解析,实现电子固废回收的信息化及智能化。

标签:
固废
江苏 - 无锡 来源:中冶有色网 2023-03-19
有机固废物裂解炉
有机固废物裂解炉 933     
 0

本实用新型提供了一种有机固废物裂解炉,包括炉体,水平延伸入炉体的输送机构及出料管,输送机构与出料管呈同轴水平设置;炉体的内壁面设置若干螺旋设置的导流板,输送机构包括内置螺杆的输送管,输送管位于炉体内部的管段上设置受料斗,炉体靠近受料斗的一端设置若干环状布置并设置于炉体内壁上的出料斗,出料斗沿炉体径向向外方向所形成的底部与导流板沿炉体径向向外方向所形成的底部部分连通。本实用新型所揭示的有机固废物裂解炉不仅实现了对有机固废物的高效输送与裂解产生的杂质的高效排出,并提高了裂解炉单次裂解有机固废物的裂解处理能力。

标签:
固废
江苏 - 无锡 来源:中冶有色网 2023-03-19
固废填埋场辅助压实装置

本实用新型涉及固废填埋辅助设备技术领域,公开了一种固废填埋场辅助压实装置,所述第二气缸的两侧分别安装有第一支撑体和第二支撑体,所述第二气缸的上方连接有移动机构,所述第一支撑体和第二支撑体的外侧均安装有固定机构。本实用新型设备通过增加了一种移动装置,通过气缸的伸缩杆带动移动板来回移动,再通过固接在移动板下表面的气缸收缩带动压块体撞击下方的固废,通过该移动装置,增大了所需压实固废的面积,提高了工作效率,本实用新型设备通过增加了一种固定装置,通过固定桩对设备整体进行固定,使设备在工作时即使压到坚硬固废也不会因为受力不均衡而出现设备倾斜及倾倒危险,降低了因设备不稳定所造成的危害。

标签:
固废
江苏 - 无锡 来源:中冶有色网 2023-03-19
可提高收集效率的固废垃圾处理装置

本实用新型公开了一种可提高收集效率的固废垃圾处理装置,包括固废垃圾处理装置主体,所述固废垃圾处理装置主体的底部固定有安装座,所述固废垃圾处理装置主体的外侧设置有废气颗粒收集机构;本实用新型设置有废气颗粒收集机构,粉尘过滤棉能够对废气内的颗粒进行二次过滤,且可通过对第一电极柱以及第二电极柱通电,部分有机固废垃圾燃烧不充分后生成的一氧化碳可被点燃,避免一氧化碳在生产现场浓度较高的情况,确保现场生产人员的安全,能够提升对废气内颗粒的收集效率;本实用新型设置有遮挡机构,通过安装杆卡入固废垃圾处理装置主体的入料口内,从而方便的完成遮挡板的安装,安装过程简单方便。

标签:
固废
江苏 - 无锡 来源:中冶有色网 2023-03-19
粘性固废进料装置
粘性固废进料装置 1190     
 0

本实用新型提供一种粘性固废进料装置,其包括:进料仓、输送线、干燥机;所述进料仓包括搅拌式料斗,搅拌式料斗的下方出口通过输送线与干燥机进行物料传输,干燥机包括壳体以及位于壳体中的螺旋桨叶,壳体具有固废入口、固废出口、烟气入口以及烟气出口,输送线自下方出口延伸至固废入口,螺旋桨叶自固废入口延伸至固废出口,烟气入口以及烟气出口开设于壳体上,烟气入口靠近螺旋桨叶的下游端设置,烟气出口靠近螺旋桨叶的上游端设置。本实用新型通过加热方式降低固废的粘性,使其符合焚烧的干燥性要求。同时,还可以提高待焚烧的固废的热量及热值,确保固废进料顺畅。且在解决了粘性固废进料装置进料困难的问题的同时,不产生额外费能。

标签:
固废
江苏 - 无锡 来源:中冶有色网 2023-03-19
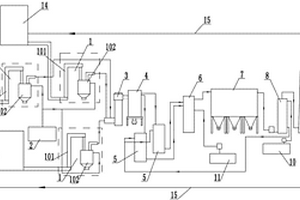
能同时焚烧废液、废气和固废的立式焚烧炉

本发明公开了一种能同时焚烧废液、废气和固废的立式焚烧炉,包括连接管、观火口、第一燃烧机构、第二燃烧机构、进料机构和出料机构;所述第一燃烧机构包括第二焚烧炉。本发明在第一焚烧炉和第二焚烧炉的底部位置设置的出料机构,底部采用刮板出渣机出灰,具有方便操作,减少人工劳动的麻烦和辛苦;且第一焚烧炉和第二焚烧炉的底部设置的燃烧看可以在焚烧废液废气的同时焚烧固废,增加焚烧炉装置的焚烧多样性;通过特有的补氧风接口将固废吹散飞腾,增加其与火焰的接触面积,保障固废充分燃烧,避免因底部固废燃烧不完全堆集的有机气体在达到一定浓度后产生气爆,具有高效率焚烧的优点,且具有焚烧彻底的优点。

标签:
固废
江苏 - 无锡 来源:中冶有色网 2023-03-19
有机固废热解耦合小型燃煤炉排炉系统及方法

本发明公开了一种有机固废热解耦合小型燃煤炉排炉系统,包括立式移动床热解反应器,立式移动床热解反应器顶部的关风器一连接给料机出口,给料机的入口连接料仓出口。本发明还公开了一种有机固废热解耦合小型燃煤炉排炉方法。本发明避免了热解内燃,有效限制了反应最高温度,避免有机固废内的挥发性重金属和KCl等无机物质的大量释放,使其固化在热解焦中,起到有机固废无害化处置的目的;有机固废热解荒煤气通过喉口与燃煤烟气混合后在二燃室内绝热再燃,可起到降低NOx含量的目的;整个系统将有机固废热解系统耦合到燃煤炉排炉装置,既解决了有机固废单独热解能量不给自给的难题,又解决了燃煤炉排炉低碳化改造的难题。

标签:
固废
江苏 - 无锡 来源:中冶有色网 2023-03-19
基于固废处理工艺的余热利用装置

本实用新型公开了一种基于固废处理工艺的余热利用装置,包括固废焚烧炉和余热利用单元;固废焚烧炉:其外弧面设置的开口处左侧通过铰链铰接有炉门,固废焚烧炉的外弧面上端设有预处理桶,预处理桶的下端出料口处设有螺旋输送机,螺旋输送机的出料口与固废焚烧炉外弧面设置的进料口相连通;余热利用单元:设置于固废焚烧炉与预处理桶之间;其中:还包括控制开关组,所述控制开关组设置于预处理桶的外弧面下端,控制开关组的输入端电连接外部电源,该基于固废处理工艺的余热利用装置,使得固废能够更加全面的进行干燥和预热,提高处理效率,能够对固废处理产生的余热进行有效合理的利用。

标签:
固废
江苏 - 无锡 来源:中冶有色网 2023-03-19
电子固废产生量智能预测方法及系统

本发明涉及一种电子固废产生量智能预测方法,包括获取待预测地区与电子固废产生量相关的历史数据,将历史数据随机划分为训练集和测试集;利用训练集建立电子固废产生量机理模型,对机理模型进行求解,得到机理模型的输出预测序列;对机理模型输出预测序列与实际的电子固废产生量之间的误差进行智能补偿,得到电子固废产生量智能预测结果;利用测试集对电子固废产生量智能预测结果进行测试,以评估最终的电子固废产生量智能预测结果的性能。本发明在机理建模的基础上,对机理模型的建模误差进行智能补偿,在提高固废产生量预测精度的同时,使得电子固废产生量的预测具有自主学习与自适应能力,能够为电子固废回收体系的规划提供参考。

标签:
固废
江苏 - 无锡 来源:中冶有色网 2023-03-19
共用烟气处理的固废焚烧和固废熔融系统

本发明提供的共用烟气处理的固废焚烧和固废熔融系统,其可以降低系统的投资,同时占地面积较小,非常适用于推广使用。其包括:回转窑、熔融炉、二次燃烧室和余热回收系统,其特征在于:所述二次燃烧室包括两个焚烧烟气入口、出渣口和焚烧烟气出口,所述二次燃烧室底部设置所述出渣口,顶部设置所述焚烧烟气出口,在所述出渣口和所述焚烧烟气出口之间设置助燃风进气管;所述焚烧烟气入口设置于所述助燃风进气管下部;所述回转窑和所述熔融炉的排烟口分别连通一个所述焚烧烟气入口;所述焚烧烟气出口连通所述余热回收系统。

标签:
固废
江苏 - 无锡 来源:中冶有色网 2023-03-19
餐厨固体废物处理系统
餐厨固体废物处理系统 1205     
 0

本发明公开了一种餐厨固定废物处理系统,其包括等离子发生装置、生物柴油发生器、风机和用于排放尾气的烟囱,其中,所述等离子发生装置包括等离子体反应器和等离子体发生电源,所述等离子反应器上设置有进气口a和出气口a,所述生物柴油发生器上设置有所述进气口b、出气口b和柴油出口,所述进气口a通过风机进气管路与风机相连通,所述出气口a通过连接管路与进气口b相连通,所述出气口b与所述风机进气管路相连通,所述风机通过排气管路与烟囱相连通。上述餐厨固定废物处理系统以凝集生物柴油后的尾气回馈作为等离子体工作气氛,形成的餐厨废物处理系统可连续、稳定地工作,并达到真正的无害化效果。

标签:
固废
江苏 - 无锡 来源:中冶有色网 2023-03-19
固体废弃物焚烧装置控制柜

本实用新型公开了一种固体废弃物焚烧装置控制柜,包括侧边通过铰链连接的柜体和柜门,所述柜体的上部安装有塑壳断路器(1)、小型断路器(2)和熔断器(3),并排设置的小型断路器(2)和熔断器(3)依序安装在塑壳断路器(1)的右侧,塑壳断路器(1)的下方设有控制器(5),控制器(5)的下方设有并排设置的软启动器(6)和中间继路器(7),柜体的下部设有接线端子(8);所述柜门的上部设有多功能表(9)且多功能表(9)的下方设有触摸屏(11)。本实用新型通过合理布局各部件的位置,使得柜内外结构简洁且便于布线;能够控制焚烧装置启动、停止、运行,并且能够直观的展示当前状态,使得焚烧装置能够安全、可靠、高效运行。

标签:
固废
江苏 - 无锡 来源:中冶有色网 2023-03-19
固体废物焚烧炉用耐腐蚀砖生产设备及使用方法

本发明公开了一种固体废物焚烧炉用耐腐蚀砖生产设备及使用方法,属于耐腐蚀砖生产技术领域,包括工作箱和加工装置,工作箱放置于地面,加工装置安装在工作箱上,加工装置包括振动组件、旋转组件和研磨组件,振动组件安装在工作箱的顶部,旋转组件安装在振动组件上,研磨组件安装在旋转组件上,本发明通过振动组件将结块的颗粒和未结块的颗粒区分使原料混合时不会因结块的颗粒未散发开混合影响耐腐蚀砖的品质,旋转组件可通过旋转切换的方式便于操作人员对原料颗粒进行上料以及配合振动组件对原料颗粒筛分,研磨组件可使结块的颗粒研磨成细小的颗粒,使耐腐蚀砖生产制造时不会因原料颗粒的结块影响到耐腐蚀砖的品质。

标签:
固废
江苏 - 无锡 来源:中冶有色网 2023-03-19
增强纤维混凝土放射性固体废物处置容器的制作模具

一种增强纤维混凝土放射性固体废物处置容器的制作模具,主要包括箱体,所述箱体为增强纤维高性能混凝土材质,所述箱体为正方体,箱体的四个角为圆弧倒角,所述箱体内包含4个形状大小一致的圆柱形桶体,所述箱体底部设有两条叉车槽,所述箱体外壁的底部、中部和顶部均包裹环形加强筋,本容器包容性好、抗渗性、屏蔽性和、耐久性和抗冲击性好。

标签:
固废
江苏 - 无锡 来源:中冶有色网 2023-03-19
固体有机废物高温好氧发酵罐

本实用新型公开了固体有机废物高温好氧发酵罐,所述发酵罐包括发酵罐体、供风系统、引风系统、螺旋搅拌翻泥装置及出泥装置。通过本实用新型系统处理后,可有效降低污泥含水率,去除部分病原菌等有毒有害物质,并不产生二次污染,显著减少了污泥处理成本。本实用新型处理的最终产物还可进行资源化利用,完美实现了污泥的减量化、无害化、稳定化、资源化的目的。

标签:
固废
江苏 - 无锡 来源:中冶有色网 2023-03-19
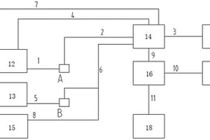
固体废弃物电气自动化控制系统

本实用新型涉及一种控制系统,具体地说,涉及一种固体废弃物电气自动化控制系统。其包括变频单元、启动单元和控制单元,变频单元用于将电流进行调节,并将电流分别传输至启动单元和控制单元;启动单元用于启动电机工作,同时保护电机不被电流损坏;控制单元用于对燃烧室进行信息采集和实时控制。本实用新型设计,通过设置的信号交换模块将信号采集模块中的信息分别传输至处理模块和信号控制模块中,同时信号交换模块保证信号控制模块和处理模块的信息交流畅通,系统处理的指令和燃烧室内部的情况传输至信号控制模块,供操作者监控和做出进一步的指令,实现对燃烧室进行进一步的控制,提高监控的精确性和控制的稳定性。

标签:
固废
江苏 - 无锡 来源:中冶有色网 2023-03-19
增强纤维混凝土放射性固体废物处置容器及其制作模具和制作方法

一种增强纤维混凝土放射性固体废物处置容器,主要包括箱体,所述箱体为增强纤维高性能混凝土材质,所述箱体为正方体,箱体的四个角为圆弧倒角,所述箱体内包含4个形状大小一致的圆柱形桶体,所述箱体底部设有两条叉车槽,所述箱体外壁的底部、中部和顶部均包裹环形加强筋,本容器包容性好、抗渗性、屏蔽性和、耐久性和抗冲击性好。

标签:
固废
江苏 - 无锡 来源:中冶有色网 2023-03-19
上一页 56 57 58 59 60 ... 61 下一页
共61页    到第

中冶有色为您提供最新的江苏无锡有色金属固/危废处置技术理论与应用信息,涵盖发明专利、权利要求、说明书、技术领域、背景技术、实用新型内容及具体实施方式等有色技术内容。打造最具专业性的有色金属技术理论与应用平台!

全国热门有色金属设备推荐
展开更多 +
全国热门有色金属技术推荐
展开更多 +

 

江西省隆恩特环保设备有限公司
宣传

报名参会
更多+

报告下载

有色专家
更多+

矿冶科技集团有限公司
中国工程院院士
北京科技大学
主任/教授
湖南有色金属研究院
教授级高工/原总工程师
北京科技大学
副院长/教授
重庆理工大学
教授
赤泥综合利用研究报告2025
推广

热门技术
更多+

推荐企业
更多+

福建省金龙稀土股份有限公司
宣传

发布

在线客服

公众号

电话

顶部
咨询电话:
010-88793500-807