青岛垚鑫智能科技有限公司
宣传

位置:中冶有色 >

有色技术频道 >

> 固/危废处置技术

分类:
全部
矿山技术
冶金技术
材料制备及加工技术
环境保护技术
分析检测技术
 
全部
废水处理技术
大气治理技术
固/危废处置技术
土壤修复技术
地区:
全部
北京
天津
上海
重庆
河北
山西
辽宁
吉林
黑龙江
江苏
浙江
安徽
福建
江西
山东
河南
湖北
湖南
广东
海南
四川
贵州
云南
陕西
甘肃
青海
内蒙
广西
西藏
宁夏
新疆
其他
其他
展开
 
全部
其他

其他有色金属固/危废处置技术理论与应用

免费发布技术信息>>
用于固体燃料,尤其是稻草捆,且废气量达到最优的气化锅炉

本发明涉及一种用于燃烧固体燃料,尤其是稻草捆的气化锅炉,用于加热或者提供热水。本发明特点在于最佳燃烧以及灰烬分离。本发明的目的在于尽可能的完全燃烧细小颗粒并且达到使灰烬尽可能从热交换器的燃烧气流中分离。根据权利要求1的第一个特征,燃烧室和气化室在同心排列的炉箅和燃烧室旁边包含有侧凹坑。粗颗粒被集中在上述的凹槽中,小颗粒则被燃烧气体带至燃烧室中.根据上述权利要求1的第二个特征,一个圆柱型的燃烧箱做为附件部份连接于燃烧室的出口。通过所述第二个燃烧箱,燃烧时间被大大延长了,使含有细粉并已氧化的气体得到充分燃烧。根据第三个特征,做为附加部份的一个圆柱型的灰尘分离器连接到燃烧箱上。

标签:
固废
其他 - 其他 来源:中冶有色网 2023-03-19
利用微生物水解和发酵处理城市固体废物(MSW)的方法

本发明一种提供处理MSW的方法,包括以下步骤:-向微生物发酵反应器提供未分拣MSW流,在所述反应器中在足以将活的乳酸菌浓度保持至少10.000.000.000CFU/L的条件下将MSW在35-75℃的温度和10-50重量%的非水含量下搅拌发酵1-72小时,和-从反应器中去除发酵的未分拣的MSW流并使其进行分离步骤,其中去除不可降解的固体以提供生物可降解组分的浆料。此外,提供根据所述方法制备的生物可降解组分的浆料。

标签:
固废
其他 - 其他 来源:中冶有色网 2023-03-19
含氧化铝并经耐热稳定化之催化剂及其制造方法

一种催化剂包括(a)活化氧化铝(b)实质水不溶性整体状稳定剂,其量足以使活化氧化铝稳定化以防降解(c)一种或多种铂族金属催化组分。整体状稳定剂可为硫酸钙、硫酸锶、硫酸钡中之一种或多种。活性氧化铝(和/或其前体)与整体状稳定剂颗粒例如γ氧化铝与硫酸钡颗粒之混合物,可于水介质中制成浆状液并涂于载体基质上。可将一种或多种铂族金属催化组分分散于活化氧化铝上,例如分散于活化氧化铝与整体状稳定剂之混合物上。然后于空气中焙烧成催化剂。

标签:
固废
其他 - 其他 来源:中冶有色网 2023-03-19
向固体废料燃烧炉中加入三次空气以控制NOx

本申请公开了通过加入三次空气和减少二次空气,可以还原来自废料能 源转化(WTE)炉的NOX排放物。在温度相对较低的炉区域中,在与所述二 次空气相隔一定距离处,向所述WTE加入所述三次空气。也可以向具有三 次空气的炉中加入第二NOX还原系统(例如使用氨或尿素的选择性非催化 还原(SNCR)系统),以实现期望的高水平的NOX还原。SNCR添加剂在紧 接着所述三次空气处引入到所述WTE锅炉。

标签:
固废
其他 - 其他 来源:中冶有色网 2023-03-19
用于处理高总溶解固体废水的系统和方法

提供了使得能够有效地生物处理高盐浓度流体流(例如,废碱)以降低流体流中的COD浓度的系统和方法。

标签:
固废
其他 - 其他 来源:中冶有色网 2023-03-19
废水中生物固体的改善消化

本发明提供了一种加强对废水污泥进行生物消化的方法。该方法使用二氧化氯来加快和提高需氧或厌氧消化的效率。

标签:
固废
其他 - 其他 来源:中冶有色网 2023-03-19
用于原位热碱处理有机废物以提高固体厌氧降解和生物气生成的方法

公开了一种用于处理有机废物的方法,所述方法包括如下步骤:将包括有机废物的进料流引入至第一反应器中;由所述第一反应器生成流出物;和将所述第一反应器中的所述流出物提供至所述第二反应器,其中,所述第一反应器维持在pH大约6.5到大约10.0。还公开了适于运行和/或使用所述方法的设备。

标签:
固废
其他 - 其他 来源:中冶有色网 2023-03-19
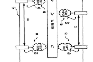
用于基于半分批给料填料机的城市固体废物燃烧的选择性非催化还原系统的动态控制

本发明通过更准确地预测由城市废物燃烧器产生的氮氧化物(NOX)产量来控制选择性非催化还原(SNCR)系统中的反应物流量水平。在一个实施例中,反应物水平对应于测得的炉温。反应物水平可以具有一个来自先前测得的NOX的基线水平,该基线水平接着根据温度测量结果被变更。慢速控制器可以使用在延长时段上的NOX测量结果来限定基础反应物水平,快速控制器可以使用诸如炉温等额外信息来变更基础反应物水平。快速控制器可进一步接收两个额外信号,这两个信号单独或者一起添加,以在最小化来自反应物的氨逃逸的同时最大化NOX控制。这两个信号是来自燃烧控制器的前馈信号和来自燃烧区下游的氨分析器的反馈信号。

标签:
固废
其他 - 其他 来源:中冶有色网 2023-03-19
用于厌氧生物学地净化含固体的废水的反应器

本实用新型涉及一种用于厌氧净化废水,尤其是从造纸工业中排出的废气的反应器,该反应器包括一个反应容器、至少一根在所述反应容器的下部区域内布置的用于将待净化的废水输入所述反应器中的输入管、至少一根用于将已净化的水输出的输出管以及至少一根沉积物排出件,其中,所述反应容器具有至少一个向下逐渐变细的漏斗并且所述沉积物排出件位于所述漏斗的下端。在此应当由此实现沉积物选择性的输出,即,至少一根用于输送液体的输入管通入所述漏斗的下端。

标签:
固废
其他 - 其他 来源:中冶有色网 2023-03-19
废水处理和固体回收系统

一种固定式或移动式水处理系统包括过滤废水以从废水中去除无机和有机的污染物的初级筛除罐,并且包括向离开初级筛除罐的废水提供电荷的电凝聚单元、在一个或多个沉降罐中进行的用于从废水中去除污染物的紫外光处理和氧化处理以及用于从废水中去除污染物的一个或多个过滤器。

标签:
固废
其他 - 其他 来源:中冶有色网 2023-03-19
用于处理固体废物的方法和装置

在生物处理之前,有机废物被抛光以去除可漂浮的污染物。在一种应用中,压制的有机废物在被送入湿式厌氧消化器之前被抛光,任选地与废水处理厂污泥共消化。有机废物通过在将有机废物的团块抛向筛网(3,4)的同时使空气流过抛出的团块而抛光。抛光可以在具有转子(6)的装置中进行,所述转子在圆柱形筛网(2,3,4)内具有离散桨叶(9,10)。

标签:
固废
其他 - 其他 来源:中冶有色网 2023-03-19
将废热用于CO2的车上回收和存储的可逆固体吸附方法和系统

本发明公开了一种方法和系统,所述方法和系统用于车上处理用于为车辆提供动力的碳氢燃料内燃机(ICE)排放的包含CO2的废气流以便减小排出到大气中的CO2的量,包括:在所述车辆上的处理区域,所述处理区域包含用来从所述废气流提取CO2的具有预定容量的俘获剂;与处理区域的CO2排出出口流体连通的压缩区域,所述压缩区域用来减小CO2的体积;存储区域,所述存储区域用来接收已压缩的CO2以便暂时存储在所述车辆上;和废气导管,所述废气导管与所述处理区域的已处理的废气流出口流体连通。

标签:
固废
其他 - 其他 来源:中冶有色网 2023-03-19
由废料制成固体燃料的方法

由废料制成防腐燃料的方法,废料首先在切碎机(1)切碎,接着在装置(2)中移去基本上全部电池。在用磁选装置(3)除去铁基金属后把废料装到磨碎装置(4)内。之后进行尺寸分类(5)及密度分类(6),移去塑料(7)。生石灰加到混合器(10)中,随后废料用压力制成粒状(11),及进行热处理(12)。即使废料原料的成分变化,得到的燃料仍是生物稳定的和热值可调至稳定。

标签:
固废
其他 - 其他 来源:中冶有色网 2023-03-19
废塑料粉碎物的制造方法及固体燃料或矿石还原材料

本发明提供一种废塑料粉碎物的制造方法,其能够以低成本将废塑料进行细粉碎而得到粉碎物,且提高粉碎物的生产率。所使用的废塑料粉碎物的制造方法的特征在于,将废塑料在软化熔融温度以上且不生成可燃性分解气体的温度下熔融,同时以100(1/秒)以上的剪切速度进行混炼后,冷却、固化而制成固化体,粉碎该固化体。优选的是软化熔融温度为160℃,不生成可燃性分解气体的温度为270℃以下。另外,所使用的废塑料粉碎物的制造方法的特征在于,将废塑料在160~270℃下熔融,同时以100(1/秒)以上的剪切速度进行混炼后,冷却、固化而制成固化体,粉碎该固化体。优选的是使用挤出机进行熔融、混炼,尤其是优选使用双螺杆挤出机。

标签:
固废
其他 - 其他 来源:中冶有色网 2023-03-19
固体废弃物减量装置
固体废弃物减量装置 1138     
 0

一种固体废弃物减量装置,主要是在猪舍适当位置设有一个真空马达,该真空马达以输气管与集粪筒相接;該输气管之管身设于猪圈的近侧,并在该猪圈适当设有至少一具控制阀之歧管;封闭的集粪筒上端设有歧管,可与输气管之歧管端相接,于集粪筒身上端侧边连接有具吸嘴之伸缩软管,而集粪筒是置于一承载车上以便自由移动,当启动真空马达产生之吸力,就可直接操作伸缩软管吸取猪粪进入集粪筒,而气体则回流至输气管中。

标签:
固废
其他 - 其他 来源:中冶有色网 2023-03-19
具有固体水力分离的活性污泥需氧生物法及用于在废水处理站运行的水力分离器

本专利公开了废水处理中使用的方法和设备,其涉及具有水力分离的活性污泥的需氧生物处理,具有内部污泥收集和再循环功能及大气或氧气的溶解,这些均通过在生物反应器中共享固体保留和气体溶解功能的设备实现,从而增大二次倾析器的水力负荷能力及生物反应器的负荷吸收能力,因而使处理能力相对于传统活性污泥法几乎翻倍。

标签:
固废
其他 - 其他 来源:中冶有色网 2023-03-19
用于加工混合固体废弃物的系统和方法

包含湿有机材料和干有机材料的混合物的固体废弃物可以使用机械分离进行分离以产生富含湿有机物的湿有机流以及富含干有机物的干有机流。使用特别适合于所分离的湿有机流和干有机流的不同转化技术分别将分离的湿有机流和干有机流转化成可再生或可再循环的产品。

标签:
固废
其他 - 其他 来源:中冶有色网 2023-03-19
用包含蛋白酶的酶组合物溶解城市固体废物的方法及其酶组合物

本发明披露了一种用于用酶组合物溶解或水解城市固体废物的方法,该酶组合物包含:(i)纤维素分解酶组合物,和(ii)选自由以下组成的组的蛋白酶:(a)与SEQ ID NO:1的氨基酸1至177具有至少50%、55%、60%、65%、70%、75%、80%、85%、90%、95%或100%同一性的蛋白酶、或其具有蛋白酶活性的片段;(b)与SEQ ID NO:5具有至少50%、55%、60%、65%、70%、75%、80%、85%、90%、95%或100%同一性的蛋白酶;(c)与SEQ ID NO:32具有至少50%、55%、60%、65%、70%、75%、80%、85%、90%、95%或100%同一性的蛋白酶、或其变体;(d)与SEQ ID NO:33具有至少50%、55%、60%、65%、70%、75%、80%、85%、90%、95%或100%同一性的蛋白酶;和(e)与SEQ ID NO:36的氨基酸199至564具有至少50%、55%、60%、65%、70%、75%、80%、85%、90%、95%或100%同一性的蛋白酶。

标签:
固废
其他 - 其他 来源:中冶有色网 2023-03-19
利用农业废弃物的环保固体燃料、其制备方法及制备系统

本发明的环保固体燃料的特征在于,通过对由稻糠、花生壳、棉花杆中的一种或两种以上的组合形成的材料进行间接碳化来制备的木炭并向上述木炭中添加作为添加材料的水分、淀粉、二氧化硅及碳酸钠来制备而成,在上述添加剂中,以1300g的上述木炭为基准,添加300~500g的上述水分、40~50g的淀粉、100~300g的二氧化硅、5~30g的碳酸钠。因此,具有如下的优点,即,燃烧时所产生的作为全球变暖的主要原因的二氧化碳的量少,减少余烬引起的扬尘及微尘,可将余烬二次利用为肥料或堆肥,因此,不产生对作为废弃物的烬进行再处理的再处理费用。

标签:
固废
其他 - 其他 来源:中冶有色网 2023-03-19
用于从城市固体废物生产燃料气体的方法

在从固体城市废物分离包含生物细胞的有机部分之后,使有机部分在比细胞膜破裂压力高的压力下被挤出通过具有小孔径的孔的网格,使得大部分细胞膜破裂并且产生面团状稠度的凝胶。该凝胶然后被装载进在其中凝胶易于受细菌攻击的生物消化器中。

标签:
固废
其他 - 其他 来源:中冶有色网 2023-03-19
在油水混合物阶段通过离心分离去除固体废物以提纯植物油的方法

本发明公开了一种在油水混合物阶段通过离心分离去除固体废物以提纯植物油的方法,含有植物油的工业萃取,包括通过使用一种溶剂获得豆油,所述溶剂通常含有一种碳氢化合物的混合物,其主要成分是己烷,过滤萃取器持续运作并且逆流交换,提供了一种优化的萃取和良好的性能,通过在油和溶剂的混合物(油水混合物)中的离心过滤分离方法替代了传统油水混合物的提纯过程,在离心分离方法中把包含在油水化合物中的固体去除,让它回到萃取器后产生的最终产品是有更好质量的油和卵磷脂,同时通过避免在热交换器和溶剂蒸馏器中产生污垢,从而为工艺流程提供更好的性能,减少停机时间和降低燃料消耗,导致更低的生产成本。

标签:
固废
其他 - 其他 来源:中冶有色网 2023-03-19
油污染的颗粒状固体尤其是废催化剂的清洗

本发明涉及用于处理油污染的含有金属的固体特别是废催化剂的方法。所述固体用密相气体清洗,然后从所述经清洗的固体再生金属。

标签:
固废
其他 - 其他 来源:中冶有色网 2023-03-19
基于农业废料制造固体燃料的系统

本申请涉及一种基于农业废料制造固体燃料的系统,从上到下依次包括送料气密闸门(法语为SAS)、反应塔、格栅盒、固体燃料收集系统和固体燃料输出气密闸门,系统还包括与反应塔和格栅盒联接的气体回收及热气发生回路,其中,反应塔为下大上小的锥形并包括位于格栅盒上方且与格栅盒邻近的高温反应区和位于反应区上方的低温冷却区,其中,格栅盒包括多孔的格栅和格栅支撑件,格栅叠置在固定的格栅支撑件上并能相对于格栅支撑件在一水平方向上往复运动。格栅的工作直径为3米至4米,格栅支撑件包括固定的框架以及固定到框架内的相互平行并间隔第一距离的多个横梁和相互平行并间隔第二距离的多个纵梁,多个横梁与多个纵梁相交并固定到彼此。

标签:
固废
其他 - 其他 来源:中冶有色网 2023-03-19
焚烧固体废物的方法
焚烧固体废物的方法 1063     
 0

本发明揭示了一种在气—固反应器中焚烧固体废物的方法,在该气—固反应器中,废物被导入一个温度介于550℃至750℃之间的流化床中进行干燥、气化和部分焚烧,焚烧产物在位于流化床上方的自由空间内,在介于850℃至930℃间的温度中再燃烧,部分燃烧气体被再次导入流化床中。为确保燃烧残渣中的铬(VI)含量低于1.0毫克/每千克残渣,燃烧残渣与浓度至多为30%的硫酸铁和/或氯化铁和/或硫酸锰溶液混合,硫酸铁和/或氯化铁和/或硫酸锰的加入量为铬含量的两倍至三倍,混合物在80℃至200℃温度中混合均匀。

标签:
固废
其他 - 其他 来源:中冶有色网 2023-03-19
用于特别是从废气分离二氧化碳的固体反应器、系统和方法

在此描述一种用于存储和释放二氧化碳的系统(100),包括至少一个固体反应器(1),包括至少一个用于将经固体反应器的入口(3)送入的含有二氧化碳的气体或流体压缩的压缩器(7,8),其中压缩器(7,8)是以一定方式构建,从而对借助固体反应器的出口(2)从反应器送出的、脱除了二氧化碳的气体或流体进行绝热膨胀,并且包括至少一个逆流换热器(6),其适于实现经压缩的含有二氧化碳的废气或流体与脱除了二氧化碳的气体或流体的热交换。还描述一种用于存储和释放二氧化碳的固体反应器,包括气密的或流体密封的具有内腔的壳体,包括至少一个用于将流体馈入的入口,并且包括至少一个用于将气体或流体排出的出口,其中壳体的内腔是被至少两个不同的固体填充,其中一个固体用于存储热能,且另一固体用于再生式存储和释放二氧化碳。还描述一种用于存储和释放二氧化碳的方法。

标签:
固废
其他 - 其他 来源:中冶有色网 2023-03-19
用于巴氏灭菌、水解和碳化的方法和装置

本发明提出在不同的温度和压力下、在交替的废物流中使用热水解(或热碳化),以实现高消化速率和巴氏灭菌速率的最佳混合,同时仍实现粘度大幅度降低。在公开的实施方案中,结合热水解(或热碳化)和巴氏灭菌的方法包括但不限于并联安置废物流、串联安置所述废物流,利用并联的热输入和串联的热交换器来优化水解速率,最大限度地减少高压罐的使用,优化能源使用,并管理固体的粘度特性。

标签:
固废
其他 - 其他 来源:中冶有色网 2023-03-19
用于从固体废物中吸收液体、气味和水分的卫生颗粒,其制备方法和用途

本发明涉及一种具有高吸收特性的颗粒材料,其可用于吸收来自固体废物的液体和水分,所述颗粒通过加工天然原料例如木薯块和甘蔗渣而获得。其具有高的性能以及高的吸收和中和气味的能力,并且废物被保留在易于处理的稳定的颗粒材料中。它是无毒的,由可再生材料制成,并且对动物或处理它的人的健康无害。它实用、卫生并且操作方便。所得颗粒可作为宠物使用的“猫砂”。还描述了制备该颗粒材料的方法。

标签:
固废
其他 - 其他 来源:中冶有色网 2023-03-19
在活性污泥法中利用天然固体添加剂的废水处理

本发明涉及一种改善活性污泥法中废水处理的效率和稳定性的方法,其利用天然矿物质的混合物作为固体添加剂,所述固体添加剂用作污泥载体。

标签:
固废
其他 - 其他 来源:中冶有色网 2023-03-19
固体废物的除去
固体废物的除去 934     
 0

本发明涉及在自动化分析装置中将固体废物丢弃到废物箱的方法;包括废物箱的自动化分析装置,以及;包括自动化分析装置和计算机控制器的系统。

标签:
固废
其他 - 其他 来源:中冶有色网 2023-03-19
用于消化固体废弃物的系统及方法

本发明大体来说涉及用于消化固体废弃物的系统及方法,其简化了固体物处置。在某些实施例中,厌氧甲烷提取发生达一时间周期(例如,从1周到4周),此后好氧堆肥工艺在同一腔室中开始。有机废弃物保持在原位,且迫使(例如,空气中的)氧气进入到所述腔室中达额外时间周期(例如,从2周到4周)。在好氧阶段结束时,所述工艺产生稳定且无病原体的粗堆肥产物。可进一步处理并掺和所述粗堆肥以形成高价值工程土壤。

标签:
固废
其他 - 其他 来源:中冶有色网 2023-03-19
上一页 52 53 54 55 56 ... 58 下一页
共58页    到第

中冶有色为您提供最新的其他有色金属固/危废处置技术理论与应用信息,涵盖发明专利、权利要求、说明书、技术领域、背景技术、实用新型内容及具体实施方式等有色技术内容。打造最具专业性的有色金属技术理论与应用平台!

全国热门有色金属设备推荐
展开更多 +
全国热门有色金属技术推荐
展开更多 +

 

江西省隆恩特环保设备有限公司
宣传

报名参会
更多+

报告下载

有色专家
更多+

矿冶科技集团江苏北矿金属循环利用科技有限公司
书记 / 总经理
太原理工大学
院长/教授
中南大学
中国工程院院士
江西铜业集团有限公司
党委书记、董事长
中南大学
院长/教授
赤泥综合利用研究报告2025
推广

热门技术
更多+

推荐企业
更多+

福建省金龙稀土股份有限公司
宣传

发布

在线客服

公众号

电话

顶部
咨询电话:
010-88793500-807