青岛垚鑫智能科技有限公司
宣传

位置:中冶有色 >

有色技术频道 >

分类:
全部
矿山技术
冶金技术
材料制备及加工技术
环境保护技术
分析检测技术
 
全部
废水处理技术
大气治理技术
固/危废处置技术
土壤修复技术
地区:
全部
北京
天津
上海
重庆
河北
山西
辽宁
吉林
黑龙江
江苏
浙江
安徽
福建
江西
山东
河南
湖北
湖南
广东
海南
四川
贵州
云南
陕西
甘肃
青海
内蒙
广西
西藏
宁夏
新疆
其他
其他
展开
 
全部

有色金属环境保护技术理论与应用

免费发布技术信息>>
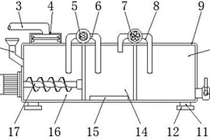
处理造纸厂废水的蒸馏及热回收系统

本实用新型公开了一种处理造纸厂废水的蒸馏及热回收系统,包括废水池、填料式蒸馏塔、板式蒸馏塔和冷凝器,所述废水池、填料式蒸馏塔、板式蒸馏塔所在位置由高到低依次降低,所述填料式蒸馏塔设置有与废水池连通的进水管道,所述填料式蒸馏塔和板式蒸馏塔的顶端出气口通过蒸汽管道连接到冷凝器,所述填料式蒸馏塔的底端出液口通过液体管道连接到板式蒸馏塔的进液口,所述板式蒸馏塔的底端出液口连接添加剂储存装置。本实用新型与现有技术相比,其将污水中的造纸纤维及添加剂加以回收利用,从而节省了一部分原料的开支,最后排出的水杂质含量低,符合环保要求,可直接进行排放;同时污水处理中的热量被循环利用,最大程度的减少了热量的散发。

标签:
废水处理
江苏 - 盐城 来源:中冶有色网 2023-03-19
便于运输的废水收集桶

本实用新型属于废水收集桶技术领域,尤其为一种便于运输的废水收集桶,包括底座和转杆,所述底座下端的中部安装有操作杆,且操作杆的外侧连接有链条,所述联动杆的上端连接有横杆,所述活动筒的下端连接有下桶体,所述下桶体的外侧开设有安装孔,所述上桶体外侧的上部安装有大转环,所述小转环的内部设置有挤压杆,所述挤压块的外侧设置有工作槽,所述转杆安装在上桶体的上部。该便于运输的废水收集桶,设计了具有搅拌过滤功能的结构,解决了传统装置不方便对废水进行处理的问题,设计了具有定位功能的结构,解决了传统装置不方便转移的问题,同时设计了具有联动卡合功能的结构,解决了传统装置不方便清理维护的问题。

标签:
废水处理
浙江 - 杭州 来源:中冶有色网 2023-03-19
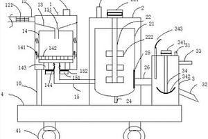
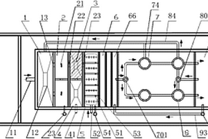
脱硫废水膜处理装置
脱硫废水膜处理装置 807     
 0

本实用新型属于废水处理技术领域,尤其为一种脱硫废水膜处理装置,包括装置主体,所述装置主体的内部开设有反应池,且所述装置主体的内部位于所述反应池的一侧开设有净化池,并且所述装置主体的内部位于所述净化池的一侧开设有排放池,所述装置主体的一侧固定有进药管,所述进药管的一端贯穿所述装置主体位于所述反应池的内部;通过在装置主体的一侧通过螺丝固定有电机,同时电机输出轴上的搅拌轴贯穿所述装置主体位于所述反应池的内部,当化学药剂通过进药管导入至反应池中的时候通过电机带动搅拌轴的转动从而可以将化学药剂与废水充分的结合从而可以实现化学药剂与废水中的重金属离子充分的反应从而将重金属离子沉降下来。

标签:
废水处理
江苏 - 南京 来源:中冶有色网 2023-03-19
具有分层过滤功能的废水回收装置

本申请涉及废水回收设备技术领域,提供一种具有分层过滤功能的废水回收装置,包括:过滤箱和絮凝箱,过滤箱内上下间隔设有至少两个分层框,各分层框上设有过滤组件,过滤箱的侧壁上设有至少两个更换通槽和清洁通槽,各所述更换通槽处可拆卸式设有密封板,所述清洁通槽处可拆卸式设有密封塞;所述过滤箱的底部与所述絮凝箱通过导管连接,所述导管上设有过滤水泵,所述絮凝箱的顶部设有用于对所述絮凝箱内进行搅拌的搅拌组件,所述絮凝箱的顶部设有絮凝剂添加用的环槽,所述环槽的底部设有多个均匀间隔设置的连通所述絮凝箱内部的通孔。该废水回收装置能将过滤和絮凝工艺有效结合,保证了废水回收效率,且具有过滤及絮凝效果好的优点。

标签:
废水处理
湖南 - 怀化 来源:中冶有色网 2023-03-19
玉米原料酒精发酵废水收集器

本实用新型公开的属于环保装置技术领域,具体为一种玉米原料酒精发酵废水收集器,包括安装板、过滤筒、组合法兰、侧箱和暂存筒,所述安装板的底部通过螺丝连接所述过滤筒和所述暂存筒,所述过滤筒的底部螺纹连接所述组合法兰,所述组合法兰的底部螺纹连接有沉淀筒,所述沉淀筒的侧壁通过螺丝固定连接所述侧箱,所述安装板的顶部通过螺丝固定连接有收集筒,该种玉米原料酒精发酵废水收集器,通过配件的组合运用,在安装板的底部设置可进行过滤的过滤桶,且过滤桶的底部连接有沉淀筒,沉淀筒壳在废水收集过程中,对杂质进行沉淀,并配合携带抽取泵的侧箱转移到暂存筒中,不会对进行废液转移的辅助筒进行堵塞,保证了酒精发酵废水收集的稳定性。

标签:
废水处理
河南 - 焦作 来源:中冶有色网 2023-03-19
减压膜蒸馏浓缩染整废水处理装置

本实用新型公开了一种减压膜蒸馏浓缩染整废水处理装置,包括固定架、储液罐和减压膜蒸馏浓缩罐,所述固定架一侧固定设置有储液罐,所述固定架另一侧固定设置有减压膜蒸馏浓缩罐,所述固定架顶部一侧表面固定设置有输料泵,且输料泵输入端通过管道与储液罐相连。本实用新型通过输料泵、恒温加热器和输液管,可有效的对染整废水进行加热,并输送至减压膜蒸馏浓缩罐中,通过疏水微孔膜,可有效的对染整废水蒸馏淡化,对染整废水去除挥发性物质,通过进气管,可有效的对减压膜蒸馏浓缩罐进行输送强风,使得疏水微孔膜另一侧的水蒸汽通过排气管输送至恒温冷凝器,进而得到蒸馏水,适合被广泛推广和使用。

标签:
废水处理
浙江 - 嘉兴 来源:中冶有色网 2023-03-19
应用于酚氰废水处理的生物流化床

本实用新型属于废水处理应用技术领域,具体公开了一种应用于酚氰废水处理的生物流化床,由长方形箱体,及设置长方形箱体两端上部的进水管、出水管,及设置在方形箱体两端底部的放水管,及设置在长方形箱体外壁的第一侧人孔、第二侧人孔,及设置在长方形箱体顶部外壁的第一顶方人孔、第二顶方人孔、第三顶方人孔,及设置在长方形箱体上的第一排气管、第二排气管,及设置在长方形箱体内的曝气组件,及设置在长方形箱体一端且与曝气组件相配合使用的溢流曝气组件组成。本实用新型的一种应用于酚氰废水处理的生物流化床的有益效果在于:其整体结构设计合理,解决现有生物流化床所存在的问题,能对酚氰废水进行快速、高效和稳定的流化处理要求。

标签:
废水处理
江苏 - 无锡 来源:中冶有色网 2023-03-19
涂装废水处理装置
涂装废水处理装置 831     
 0

本实用新型公开了一种涂装废水处理装置,包括电离装置、臭氧发生装置和电浮气泡发生装置,电离装置包括依次设置的至少两级电离反应槽,电浮气泡发生装置的曝气吸口设于电离装置最后一级反应槽的进水口处,曝气输出管路的曝气出口设于电离装置最后一级反应槽的进水口处,电浮气泡发生装置的水汽混合罐吸入水和臭氧混合后通过曝气管路送入曝气器转变为纳米级气泡,纳米级气泡由曝气输出管路输出至曝气出口进入电离装置的最后一级电离反应槽,有效吸附废水中的有机物、悬浮物,把其浮到水面去,最后通过推渣器排出。该涂装废水处理装置结构简单,占地面积小,不需任何药剂就能有效去除废水中漆渣,使水更加净化,大大提高喷漆房循环水利用率。

标签:
废水处理
江苏 - 苏州 来源:中冶有色网 2023-03-19
强化去除多种重金属废水处理的可移动式设备

本实用新型提供一种强化去除多种重金属废水处理的可移动式设备,该设备采用了分梯度处理含多种重金属镉,锌,铜,铅,汞,砷废水处理技术,即根据废水中重金属浓度高低分三级处理,依次为高浓度即重金属强力捕捉和化学沉,中等浓度即絮凝吸附,以及低浓度即凯得菲和混搭活性炭强力吸附直至达标排放,实现了多种重金属废水同时达标排放,无二次污染。

标签:
废水处理
湖南 - 长沙 来源:中冶有色网 2023-03-19
移动撬动式酸洗磷化废水处理装置

本实用新型提供了一种移动撬动式酸洗磷化废水处理装置,包括吸附池、沉淀池和中和池,所述吸附池包括活性炭吸附剂入口和废水入口,所述吸附池还设有震荡混匀仓,所述震荡混匀仓通过多个固定链连接在所述吸附池内壁,其顶部与活性炭吸附剂入口和废水入口连通,其内部设有活性炭滤网,所述震荡混匀仓还连接有震荡电机,其底部设有弹性连接管,所述弹性连接管通过第一连接管与所述沉淀池连接。通过对酸洗磷化废水进行过滤、活性炭吸附、石灰乳澄清液沉淀和中和反应,除去其中的大颗粒杂质、磷酸根和氢离子,从而达到排放标准,减少排放液对环境的污染。

标签:
废水处理
天津 - 天津 来源:中冶有色网 2023-03-19
消毒处理制药废水装置
消毒处理制药废水装置 1238     
 0

一种消毒处理制药废水装置,本实用新型属于污水处理领域,包括依次连通的废水收集池,臭氧预处理池,UASB厌氧生物系统,CASS好氧生物系统,CMF超滤系统,消毒池,臭氧机,释放器,回流装置等;在臭氧预处理池中安装隔板,廊道及回流装置;优点是处理制药废水效率更高,安全环保、操作管理简单,去除率更高,运行更稳定、运行费用更低。可广泛应用在制药废水处理领域。

标签:
废水处理
云南 - 昆明 来源:中冶有色网 2023-03-19
搅拌式皮草废水处理装置

本实用新型公开了一种搅拌式皮草废水处理装置,包括搅拌箱,所述搅拌箱的一端侧壁上固定有第二驱动电机,所述第二驱动电机输出轴的一端贯穿搅拌箱的一端侧壁并延伸至搅拌箱内,所述第二驱动电机的输出轴末端固定有第二转动杆,所述第二转动杆上等间距固定多个第二搅拌杆,所述第二搅拌杆上固定有第二搅拌叶。本实用新型结构合理,通过第一驱动电机和第二驱动电机的配合,实现了对搅拌箱里的废水进行充分搅拌,通过第二伺服电机、第二螺杆、移动块的配合,实现了对搅拌位置的移动,提高了搅拌的面积,通过过滤罐实现了对皮草废水进行了过滤,避免了直接排放对环境的污染和破坏,操作简单,防止了废水沉积,提高了处理效率。

标签:
废水处理
浙江 - 温州 来源:中冶有色网 2023-03-19
节能环保型高浓度难降解有机废水的处理设备

本实用新型公开了一种节能环保型高浓度难降解有机废水的处理设备,涉及有机废水处理技术领域。本实用新型包括处理箱,处理箱上表面安装有电机,处理箱内壁顶面安装有轴套,轴套内安装有转杆,转杆的周侧面安装有安装槽和第一搅拌杆,安装槽内安装有驱动齿轮和从动齿轮,从动齿轮连接有第二搅拌杆,处理箱内壁的侧面安装有滑槽,滑槽内安装有过滤网,处理箱两侧面安装有超声波发生器。本实用新型通过设置多个第一搅拌杆和多个第二搅拌杆,第一搅拌杆能够对溶液进行横向搅拌,转杆带动驱动齿轮转动,第二搅拌杆进行转动,能够进行纵向搅拌,加快酸碱液与废水的反应速率;设置超声波发生器,方便对处理后的废水内部的有机分子进行进一步分解。

标签:
废水处理
山东 - 烟台 来源:中冶有色网 2023-03-19
医药中间体化工废水处理设备

本实用新型公开了一种医药中间体化工废水处理设备,包括搅拌箱和进料口,所述搅拌箱的上方固定连接有进料口,所述搅拌箱上表面中心处的上方设有伺服电机,所述伺服电机的左边固定连接有电机座,所述电机座与搅拌箱外部上表面固定连接,所述伺服电机的输出端固定连接有转轴,所述转轴与搅拌箱转动连接,所述转轴的外侧沿中心对称固定连接有第一搅拌桨,且第一搅拌桨有四个,所述转轴远离伺服电机的一端固定连接有主动锥齿轮,此医药中间体化工废水处理设备能够使得化工废水与废水处理原料通过搅拌充分反应,结构简单,实用性强。

标签:
废水处理
山东 - 德州 来源:中冶有色网 2023-03-19
造纸废水深度处理设备

本实用新型涉及废水处理技术领域,且公开了一种造纸废水深度处理设备,包括机座,所述机座的顶部固定安装有进污漏斗,所述机座的顶部固定安装有方型污水管,所述机座的顶部且位于方型污水管的前方和后方均固定安装有液压缸,两个所述液压缸的输出端均固定安装有液压杆,两个所述液压杆之间固定安装有升降杆,该造纸废水深度处理设备,通过启动液压缸配合液压杆、升降杆和一号连接杆带动一号过滤箱向方型污水管中移动,同时在一号连接杆向下移动过程中通过一号卡扣配合杠杆、支撑架、二号卡扣和二号连接杆带动二号过滤箱向上移动与方型污水管慢慢脱离,实现了对废水连续处理的效果,有效防止过滤箱堵塞。

标签:
废水处理
江西 - 南昌 来源:中冶有色网 2023-03-19
用于废水处理效果检测的装置

本实用新型涉及一种用于废水处理效果检测的装置,包括检测箱本体结构,所述检测箱本体结构的上方设置有电机,所述电机的下方设置有旋转主轴结构,所述旋转主轴结构上等距离的设置有旋转叶片结构,所述旋转叶片结构通过固定片连接在所述旋转主轴结构上,所述检测箱本体结构上方设置有进料口,所述旋转主轴结构的下方设置有过滤网层结构,所述过滤网层结构的下方设置有PH检测器装置,所述检测箱本体结构的下方设置有排水管结构,所述排水管结构上设置有阀门,所述检测箱本体结构的下方设置有支撑装置和移动装置,本实用新型可以使得废水监测装置移动到需要进行废水检测的位置,同时通过所述搅拌叶片结构可以将处理后的废水均匀后进行检测。

标签:
废水处理
江苏 - 南京 来源:中冶有色网 2023-03-19
便于清理的废水除污用过滤装置

本实用新型涉及废水处理技术领域,且公开了一种便于清理的废水除污用过滤装置,包括过滤仓,所述过滤仓的左侧连通有进水管,所述过滤仓的底部连通有数量为两个的废料管,所述过滤仓的右侧连通有出水管,所述过滤仓的顶部内部活动安装有数量为两个的连接块且两个连接块相互滑动连接,两个连接块的底部均固定安装有分别位于两个废料管右侧的滤网,两个所述连接块的相对一侧均固定安装有内部为螺纹设置的套筒。该便于清理的废水除污用过滤装置,解决了传统的废水除污用过滤装置通常使用螺栓将过滤板直接固定安装于装置内部进行使用,其安装过程繁琐且费时,不便于清理过滤板的问题。

标签:
废水处理
湖北 - 武汉 来源:中冶有色网 2023-03-19
适用于废水治理的蒸馏净化装置

本实用新型提供了一种适用于废水治理的蒸馏净化装置,包括支撑移动装置,支撑移动装置包括支撑底座,支撑底座上设置有废水蒸馏装置,废水蒸馏装置包括蒸发箱,蒸发箱上侧设置有锥形接口,锥形接口通过折弯导管与冷凝器连接,冷凝器下侧设置有收集箱,蒸发箱内设置有回流自清洁装置,回流自清洁装置包括两个电动滑轨,每个电动滑轨内均设置有电动滑块,每个电动滑块之间设置有连接架,连接架下侧等间距平行设置有若干个电机,每个电机的输出端均设置有清洁刷,连接架上侧设置有喷嘴,通过本实用新型,实现了可以在蒸发废水后及时的清理蒸发箱内的颗粒杂物,避免异味产生,节约了人力物力,并且安装起来十分的方便,价格较低,很是实用。

标签:
废水处理
云南 - 昆明 来源:中冶有色网 2023-03-19
全自动含煤废水处理装置

本实用新型的名称为全自动含煤废水处理装置,属于废水处理技术领域,主要解决矿井废水不易处理、净化的问题,按照处理流程依次设置有沉淀箱(1)、反应箱(3)和净化箱(4),所述沉淀箱(1)中设置有用于充分搅拌污水的叶轮(12),所述沉淀箱(1)中底部设置有可拆卸的用于吸附絮状物的沉淀板(2),所述反应箱(3)中设置有可拆卸的MBR反应器(31)。本实用新型将废水中的煤炭颗粒物、重金属物质沉淀后,再过滤掉其中的微生物,最后杀死细菌,可得到符合排放标准的干净水。

标签:
废水处理
安徽 - 合肥 来源:中冶有色网 2023-03-19
水性涂料生产废水悬浮体脱稳剂使用设备

本实用新型提供一种水性涂料生产废水悬浮体脱稳剂使用设备。所述水性涂料生产废水悬浮体脱稳剂使用设备包括前端加药系统及与之相连的反应系统,所述反应系统包括反应池、生化池、流通道及回流管道,所述反应池通过流通道与所述生化池连通,所述生化池通过所述回流管道与所述反应池回流连通。本实用新型提供的水性涂料生产废水悬浮体脱稳剂使用设备应用于水性涂料生产废水悬浮体脱稳剂,设备具有定量加料反应以及回流反应的功能,减少人工劳动,可持续使用。

标签:
废水处理
河北 - 保定 来源:中冶有色网 2023-03-19
微生物发酵废水处理装置

本实用新型涉及一种微生物发酵废水处理装置,它包括微生物废水储罐、一级沉淀室、二级沉淀室、搅拌处理室、药液储罐、污泥储罐、消毒室和干燥室,微生物废水储罐与一级沉淀室的左侧上部入口相连,一级沉淀室的右侧下部出口与二级沉淀室的左侧上部入口相连,二级沉淀室的右侧下部出口与搅拌处理室相连,搅拌处理室与药液储罐相连,搅拌处理室的出口与消毒室相连;所述一级沉淀室的底端设有出渣管道I,二级沉淀室的底端设有出渣管道II,出渣管道I与出渣管道II均与污泥储罐相连,污泥储罐与干燥室相连。该结构不仅能够将废水中的沉淀物回收利用,而且避免了二次污染的发生,具有工艺简单、运行成本低且绿色环保等优点。

标签:
废水处理
河南 - 郑州 来源:中冶有色网 2023-03-19
废水处理的深度搅拌装置

本实用新型公开了一种废水处理的深度搅拌装置,其结构包括搅拌池、排放池、过滤箱,其特征在于:所述搅拌下方与排放池相连接、所述排放池下方与过滤箱相连接、所述搅拌池上设有横板、所述横板中央上方设有电机、所述电机上方设有卡板、所述搅拌池右侧外壁上设有进水管、所述搅拌池左侧外壁上设有计时器、所述排放池下端设有排放闸,本实用新型当废水通过进水管流入搅拌池后,搅拌桨将会开始运行对废水进行搅拌,此时计时器也会开启,当计时器的计时结束时,排放闸将会开始,废水通过搅拌后,通过排放闸流入过滤箱里,通过过滤箱内的纳米过滤棉过滤后,干净的水将从出水口排出。

标签:
废水处理
河南 - 郑州 来源:中冶有色网 2023-03-19
基于MBR-RO技术的电镀废水在线回用装置

本实用新型公开了一种基于MBR-RO技术的电镀废水在线回用装置包括进水阀、MBR预处理系统、RO系统、废水回收槽、电镀槽、漂洗槽,进水阀、MBR预处理系统、RO系统、废水回收槽、电镀槽依次连接,漂洗槽与RO系统连接,MBR预处理系统包括电镀废水进水口、膜生物反应器壳体、淹没式膜组件、排污口,淹没式膜组件安装在膜生物反应器壳体中。每一级反渗透膜产生的透析水分段采出,回流至漂洗槽中,用作镀件的漂洗液,最终浓缩液送入回收槽中,留待回用。本实用新型具有能耗低、效率高、占地少、容易实现自动控制,且操作维护简单方便的优点。

标签:
废水处理
广东 - 广州 来源:中冶有色网 2023-03-19
煤电一体化废水资源化智能处理系统

本实用新型提供一种煤电一体化废水资源化智能处理系统,包括依次连接的用于将煤矿废水过滤浓缩后与电厂废水混合成煤电水再进行反应和浓缩的预处理系统,用于对煤电水纳滤分成一价盐溶液和二价盐溶液的纳滤分盐系统,用于将一价盐溶液和二价盐溶液浓缩的浓缩减量系统,用于将浓缩后的一价盐溶液和浓缩后的二价盐溶液结晶固化并得到固体盐和产水的结晶固化系统和用于对预处理系统、纳滤分盐系统、浓缩减量系统和结晶固化系统在线监控和智能处理的PLC控制柜。本实用新型将煤矿废水预处理后和电厂废水合二为一,再经过纳滤系统结晶,通过PLC控制系统自动运行,得到两种可利用的副产物,可有效的处理煤电一体化废水。

标签:
废水处理
北京 - 北京 来源:中冶有色网 2023-03-19
印染用废水净化处理装置

本实用新型涉及印染技术领域,且公开了一种印染用废水净化处理装置,包括基座,所述基座的顶部固定连接有印染池,所述印染池的内底壁固定连接有过滤箱,所述过滤箱的一侧固定连接有第一过滤网,所述过滤箱的一侧开设有过滤孔,所述过滤箱的内底壁固定连接有安装轨。该印染用废水净化处理装置,能够在印染结束后将印染池中的废水进行充分且有效的净化处理,净化效果和净化效率显著提高,废水的污染率和危害程度降低,净化处理后的废水能够达到国家规定的对外排放的标准,在一定程度上保护了环境,达到了节能环保的目的,实用性和使用效果得到增强,使用者用于净化处理印染废水的使用需求得到满足。

标签:
废水处理
广东 - 广州 来源:中冶有色网 2023-03-19
化工废水新型去离子吸附处理系统

本实用新型公开了一种化工废水新型去离子吸附处理系统,包括废水处理罐,废水处理罐的顶端开设有固定螺孔,固定螺孔内部连接有固定螺杆,固定螺杆贯穿废水处理罐与驱动装置连接,驱动装置的上部设置有散热孔,驱动装置的动力输出端传动连接有转轴,转轴的杆体上设置有去离子吸附板,去离子吸附板设置有四个,四个去离子吸附板呈十字形排列在套筒的外壁上,套筒套接在转轴的杆体上,且转轴的杆体上设置有限位板,限位板设置有两个,在去离子吸附板表面设置过滤板,相较于传统的去离子吸附板,过滤板将化工废水中的微小颗粒物隔离在外部,以确保废水的去离子吸附反应更加充分。

标签:
废水处理
湖南 - 衡阳 来源:中冶有色网 2023-03-19
石灰乳法回收脱硫废水中钙镁离子的系统

本实用新型专利涉及一种石灰乳法回收脱硫废水中钙镁离子的系统,属于环保技术领域的废水综合回收利用。本实用新型针对电厂脱硫废水中的钙镁离子和硫酸根离子浓度较高的特点,向电厂脱硫废水中投加石灰乳对钙镁离子进行分离,再经过回收利用制得料浆状氢氧化镁产品及硫酸钙和氯化钠副产品;本实用新型既做到了废水的减量减排,同时实现了废水的资源化利用。

标签:
废水处理
河北 - 保定 来源:中冶有色网 2023-03-19
低溶解氧处理印染废水装置

本实用新型公开了一种低溶解氧处理印染废水装置,其特征在于,包括高浓度印染废水处理装置和低浓度印染废水处理装置,所述高浓度印染废水处理装置包括依次连接的阶梯式格栅一、调节池一。气浮池、低溶解氧曝气池一、排水池、在线检测池;所述低浓度印染废水处理装置包括依次连接的阶梯式格栅二、调节池二、低溶解氧曝气池二、催化氧化池、竖片滤池、回用水池。本实用新型是一种高效的拦污和截污的格栅设备,该机型具有很高的污染物捕获率,可保证后续处理装置的有效实施。经过装置处理后,废水可以满足排放标准和回用标准。

标签:
废水处理
上海 - 上海 来源:中冶有色网 2023-03-19
基于计算机控制的废水处理系统

本实用新型公开了一种基于计算机控制的废水处理系统,包括依次连通的废水蒸发单元、湿式除尘器和酸碱综合反应单元。本申请通过利用电厂锅炉尾部或高炉尾部烟气的余热将雾化后的废水蒸发排放,不需要另外准备蒸汽或加热装置来使废水蒸发,大幅度降低了能耗;通过将废水直接雾化反应,不需要进行预浓缩和软化处理,进一步降低了水处理的成本;此外,该系统还设有湿式除尘器和酸碱综合反应单元,可对废水蒸发后产生的蒸汽进行过滤和净化,以避免污染环境。此外,本实用新型通过计算机对整个系统进行控制,自动化程度高,控制十分方便。

标签:
废水处理
重庆 - 重庆 来源:中冶有色网 2023-03-19
电镀废水中的重金属去除装置

一种电镀废水中的重金属去除装置,包括反应槽,该反应槽上设置有一用于将重金属捕捉剂加入到反应槽内的加料口、用于将废水加入到反应槽中的进水口、以及用于将与重金属捕捉剂反应后的废水从反应槽中导出的出水口;离心筒,该离心筒与出水口连通,离心筒的底部设置有第一出渣口以及净水出口;与净水出口连通的静置槽,静置槽的底部设置有第二出渣口、上部设置有排水口;泵,其输入端与净水出口连通、输出端与静置槽连通。本实用新型的结构简单、操作方便,简化了电镀废水的处理工艺,同时,本实用新型能够较为彻底的去除电镀废水中的重金属,提高了电镀废水处理的效率。

标签:
废水处理
广东 - 清远 来源:中冶有色网 2023-03-19
上一页 4942 4943 4944 4945 4946 ... 5000 ... 5981 下一页
共5981页    到第

中冶有色为您提供最新的有色金属环境保护技术理论与应用信息,涵盖发明专利、权利要求、说明书、技术领域、背景技术、实用新型内容及具体实施方式等有色技术内容。打造最具专业性的有色金属技术理论与应用平台!

全国热门有色金属设备推荐
展开更多 +
全国热门有色金属技术推荐
展开更多 +

 

江西省隆恩特环保设备有限公司
宣传

报名参会
更多+

2025年10月15日 ~ 17日
2025年10月17日 ~ 19日
2025年10月31日 ~ 11月02日
2025年11月07日 ~ 09日

报告下载

有色专家
更多+

鞍钢集团有限公司
中国工程院院士
中南大学
中国工程院院士
长沙矿冶研究院
总经理
任灵宝金源矿业股份有限公司
技术发展部经理
中铝检测科技(郑州)有限公司/国家轻金属质量检验检测中心
正高级工程师
赤泥综合利用研究报告2025
推广

热门技术
更多+

推荐企业
更多+

福建省金龙稀土股份有限公司
宣传

发布

在线客服

公众号

电话

顶部
咨询电话:
010-88793500-807