青岛垚鑫智能科技有限公司
宣传

位置:中冶有色 >

有色技术频道 >

> 新能源材料技术

分类:
全部
矿山技术
冶金技术
材料制备及加工技术
环境保护技术
分析检测技术
 
全部
功能材料技术
复合材料技术
新能源材料技术
合金材料技术
加工技术
地区:
全部
北京
天津
上海
重庆
河北
山西
辽宁
吉林
黑龙江
江苏
浙江
安徽
福建
江西
山东
河南
湖北
湖南
广东
海南
四川
贵州
云南
陕西
甘肃
青海
内蒙
广西
西藏
宁夏
新疆
其他
其他
展开
 
全部
成都
自贡
攀枝花
泸州
德阳
绵阳
广元
遂宁
内江
乐山
南充
眉山
宜宾
广安
达州
雅安
巴中
资阳
阿坝藏族羌族自治州
甘孜藏族自治州
凉山彝族自治州

四川成都有色金属新能源材料技术理论与应用

免费发布技术信息>>
新能源园林喷灌车
新能源园林喷灌车 827     
 0

本发明公开了一种新能源园林喷灌车,包括喷灌基座以及设置在喷灌基座顶部的储水喷灌装置和安装在喷灌基座左侧面上的喷灌架装置,储水喷灌装置由储水箱以及喷灌泵组成,储水箱内转接有向下伸延的拌匀轴,储水箱下方的喷灌基座内设有第一滑接腔,拌匀轴底部尾梢探到第一滑接腔内且尾梢固定设有第一锥转轮,第一锥转轮右侧的第一滑接腔内滑接有第一滑接块,第一滑接块上侧的左侧面内设有第一驱动装置,第一驱动装置左侧配合连接有探到第一滑接块左侧面外且用以与第一锥转轮配合连接的第二锥转轮,第一滑接腔下方的喷灌基座内设有第二驱动装置;本发明结构简单,操作方便,方便拆卸和安装,便于移动搬运以及维护工作,省时省力,拌匀均匀,提高了工作效率。

标签:
新能源
四川 - 成都 来源:中冶有色网 2023-03-18
新能源电动汽车用新型动力电池包结构

本发明涉及一种新能源电动汽车用新型动力电池包结构,包括电池箱体,设置于电池箱体上部与电池箱体形成密封结构的顶盖板;电池箱体与顶盖板之间自下而上依次设置有底部支撑板、电池模块组件、骨架绝缘垫板、顶盖板骨架和顶盖绝缘垫板;电池箱体设置为由箱体短侧板、箱体长侧板和箱体底板拼接而成;电池模块组件与箱体底板不接触。本发明简化了动力电池包的加工工艺,降低了生产成本,提高了电池包的防尘等级,提高了电池包的强度和刚性。

标签:
新能源
四川 - 成都 来源:中冶有色网 2023-03-18
具备安全防护功能的新能源用充电桩

本实用新型提供了一种具备安全防护功能的新能源用充电桩,包括:底座、固定杆、充电桩本体以及顶棚,充电桩本体设置在底座的顶部,底座的顶部设置有两根支撑杆,两支撑杆分别位于充电桩本体的两侧,顶棚设置在两支撑杆的顶部,两支撑杆与顶棚的连接处均设置有缓冲组件,两支撑杆上分别设置有供固定杆的两端插入的插孔,固定杆与顶棚底部之间还设置有支撑结构,解决了现有技术中存在的当遇到恶劣的天气环境时,现有的现有的充电桩容易被损害的问题。

标签:
新能源
四川 - 成都 来源:中冶有色网 2023-03-18
新能源汽车配件加工用挤出机

本实用新型涉及一种新能源汽车配件加工用挤出机,包括机架,机架上设置有挤出筒,该挤出筒的上端设置有入料口,该入料口上连接有粉碎装置,所述粉碎装置包括粉碎筒和输料管,粉碎筒与机架连接且通过输料管与入料口连接,粉碎筒的顶端设置有筒盖,筒盖上连接有驱动电机、粉碎轴和粉碎刀片,粉碎轴穿过筒盖与驱动电机连接,另一端伸入到粉碎筒中,粉碎刀片与伸入到粉碎筒中的粉碎轴连接,所述挤出筒上连接有挤出组件,所述挤出组件包括旋转电机和螺杆本体,所述螺杆本体与旋转电机相连接。本实用新型中粉碎刀片以及驱动电机的配合设计可以很好地对塑料颗粒原料进行粉碎,从而得到均匀的塑料原料,使得其在挤出筒中可以更好的进行熔融处理。

标签:
新能源
四川 - 成都 来源:中冶有色网 2023-03-18
新能源汽车用充电桩散热结构

本实用新型涉及散热结构技术领域,尤其是一种新能源汽车用充电桩散热结构,包括壳体,壳体四角均设有耳板,耳板和充电桩内壁固定连接,壳体顶面均匀开设有多个出气孔,壳体底面和两个侧面均开设有进气孔,壳体两侧壁均开设有凹槽,凹槽内设有导热板,两个导热板外侧均匀设有多个吸热片,且吸热片另一端延伸至壳体外侧设置,壳体内腔中央位置处设有弧形板,弧形板沿圆周方向均匀设有多个风扇,弧形板底面两端均倾斜设有支杆,支杆底端和壳体内底面固定连接。本实用新型中操作简单,使用方便,散热效率高,具有缓冲功能,保护吸热片和导热板。

标签:
新能源
四川 - 成都 来源:中冶有色网 2023-03-18
新能源电池预警装置
新能源电池预警装置 1041     
 0

本实用新型公开了一种新能源电池预警装置,具体涉及电池预警领域,包括固定座,所述固定座的数量设置为两个,其中一个所述固定座内部设有丝杆,所述丝杆外部套设有安装座,所述丝杆一端外部设有套筒,所述套筒外部设有轴承座,所述套筒一端固定连接有摇把,两个所述固定座顶部均设有固定架,所述固定架与固定座之间固定连接,所述固定架内部固定连接有风扇,所述风扇一侧设有导热片,所述风扇另一侧设有防尘网,所述防尘网与固定架之间设置为可拆卸连接。本实用新型通过摇动摇把,套筒顺时针旋转,丝杆收缩,两个固定座靠近,将套筒逆时针旋转,丝杆伸出,两个固定座远离,可用于固定不同大小长度的电池。

标签:
新能源
四川 - 成都 来源:中冶有色网 2023-03-18
新能源振动筛分机
新能源振动筛分机 799     
 0

本实用新型公开了一种新能源振动筛分机,具体涉及筛分机技术领域,包括筛分机本体,所述筛分机本体一侧设有防护机构,所述筛分机本体另一侧设有吸尘机构;所述防护机构包括伸缩杆和防护板,所述防护板与筛分机本体一侧固定连接,所述伸缩杆设在防护板一侧,所述伸缩杆顶部固定设有固定板,所述固定板另一侧设有固定框并延伸入固定框内部,所述固定框内部设有转轴。本实用新型通过把手的设计,可以调节光伏板的角度,使光伏板能对准太阳,提高了太阳能的利用率,通过防护机构的设计,可以在不需要使用光伏板时可以将光伏板收起,避免了光伏板的损坏,增长了光伏板的使用寿命。

标签:
新能源
四川 - 成都 来源:中冶有色网 2023-03-18
新能源汽车电池组连接线

本实用新型公开了一种新能源汽车电池组连接线,具体涉及电线领域,包括耐磨层,所述耐磨层内侧设有绝缘层,所述绝缘层内部中间设有支撑圆柱,所述支撑圆柱外侧设有防护层,所述防护层两侧固定连接均有第一支撑架,所述第一支撑架的数量设置为四个,四个所述第一支撑架呈均匀对称分布。本实用新型通过第一支撑板和第二支撑板对电线与安装扣14接头处进行支撑,当电线与安装扣14接头处受到较大的折弯的时候,支撑块挤压第一支撑板,绝缘层挤压第二支撑板,支撑圆柱给第一支撑板和第二支撑板提供支撑,支撑竖板给两个相邻的第一支撑板提供支撑,避免了在遇到折弯时电线与其两端的安装扣14接头部分极易产生折断或者破裂。

标签:
新能源
四川 - 成都 来源:中冶有色网 2023-03-18
新能源汽车隐藏式充电连接端子

本实用新型公开了一种新能源汽车隐藏式充电连接端子,包括安装板、连接端子、连接套以及设置在连接端子尾部的连接线,所述安装板的内部开设有呈矩形结构的滑孔,所述滑孔的内部两侧对称固定连接有两组滑条,所述滑孔的内侧位于两组滑条之间滑接有滑板,所述滑板的外部呈水平滑嵌有贯穿滑板的拉块,所述安装板的内部靠近拉块的一侧开设有配合拉块使用的限位槽。本实用新型中,首先,采用隐藏式结构,这种隐藏式结构降低了连接端子的老化和受潮现象的产生,从而提升了连接端子的防护性,其次,内部设置有固定支撑机构,这种结构可将外露的连接端子进行限位固定处理,从而提升了连接端子固定支撑的稳定性。

标签:
新能源
四川 - 成都 来源:中冶有色网 2023-03-18
新能源汽车多接头充电桩

本实用新型公开了新能源汽车多接头充电桩,包括底板,底板的上端对称设有两个支撑板的上端侧壁连接有第一挡板,底板的上端侧壁固定连接有壳体,壳体的内部设有放置腔,壳体的上端侧壁贯穿设有与放置腔相互连通的升降槽,壳体的两端侧壁均贯穿设有与放置腔相互连通的滑动槽,壳体的两端侧壁均固定连接有抬升装置,两个抬升装置相对的侧壁均贯穿滑动槽并延伸至放置腔内,两个抬升装置的上端侧壁固定连接有受力板,受力板的上端侧壁固定连接有充电器。本实用新型结构设计合理,操作简单,能够避免充电器直接暴露在外界,从而能够对充电器起到很好的保护效果。

标签:
新能源
四川 - 成都 来源:中冶有色网 2023-03-18
新能源振动筛分机
新能源振动筛分机 993     
 0

本实用新型公开一种新能源振动筛分机,包括箱体,所述箱体底部蓄电池和支撑脚,所述箱体顶部设有进料口,所述箱体内从上到下分别设有三层筛网,所述三层筛网空间依次减小,所述箱体侧面靠近底部的位置设有振动器和变速箱,所述变速箱与振动器电连,所述箱体侧面通过支架设有太阳能电池板,所述太阳能电池板与蓄电池电连,所述蓄电池分别与振动器和变速箱电连。本实用新型能保证筛分的顺利进行,并且在筛分的过程中可根据情况调节振动器的速度,以满足不同的需求。

标签:
新能源
四川 - 成都 来源:中冶有色网 2023-03-18
适用于新能源汽车的远程锁车控制系统

本实用新型涉及远程锁车领域,公开了一种适用于新能源汽车的远程锁车控制系统。包括中控锁控制器、锁车开关、五角继电器、四角继电器和远程控制单元,所述中控锁控制器的第一端连接锁车开关的第一端,所述中控锁控制器的第二端连接五角继电器的常闭回路的静触点,所述常闭回路的动触点连接锁车开关的第二端,所述五角继电器的转换回路的动触点连接四角继电器的线圈回路Ⅰ的第一端,所述线圈回路Ⅰ的第二端和四角继电器的静触点均连接供电端,所述四角继电器的动触点连接锁车开关的第二端,所述远程控制单元连接五角继电器的线圈回路Ⅱ的第一端,所述线圈回路Ⅱ的第二端接地。适用于所有常规的中控锁控制器,形成锁车开关的电压差,进行远程锁车。

标签:
新能源
四川 - 成都 来源:中冶有色网 2023-03-18
新能源汽车的充电器
新能源汽车的充电器 961     
 0

本实用新型公开了一种新能源汽车的充电器,包括交直流转换电路,与交直流转换电路连接、用于采集充电过程中的电流信号、电压信号的信号采集电路,与信号采集电路连接的控制器,以及与交直流转换电路、信号采集电路和控制器连接的直流供电电路;所述控制器包括STM32系列的微控制器U3、高压运放电路、涓流充电计时芯片U16和存储器U15;所述信号采集电路包括电压采集电路、充电电流采集电路、剩余电流采集电路、前端PE线线电流检测电路、前端PE线线电压检测电路、主回路继电器驱动电路。通过上述方案,本实用新型具有结构简单、检测到位等优点,在充电器技术领域具有很高的实用价值和推广价值。

标签:
新能源
四川 - 成都 来源:中冶有色网 2023-03-18
新能源汽车用节能型电动汽车充电桩

本实用新型属于电动汽车充电桩领域,尤其是一种新能源汽车用节能型电动汽车充电桩,针对现有电动汽车充电桩功能单一,无法调节光伏板的吸收位置,环保节能效果较差的问题,现提出如下方案,其包括充电桩本体,所述充电桩本体的顶部固定安装有防护顶板,防护顶板的顶部开设有凹槽,凹槽内转动安装有转盘,转盘的顶部固定安装有转动板,转动板上固定套设有第一齿轮,所述转盘的顶部开设有电机槽,电机槽内固定安装有第一电机,第一电机的输出轴上固定连接有第二齿轮,第一齿轮与第二齿轮啮合。本实用新型结构合理,操作方便,该电动汽车充电桩功能丰富,可以调节光伏板的吸收位置,环保节能效果较好。

标签:
新能源
四川 - 成都 来源:中冶有色网 2023-03-18
新能源汽车零部件加工用夹紧装置

本实用新型公开了一种新能源汽车零部件加工用夹紧装置,包括桌面,所述桌面的表面固定有固定架,所述固定架的内部贯穿开设有螺孔,所述螺孔的内部贯穿放置有螺杆,所述螺孔和螺杆通过螺纹相连接,所述固定架的内部相对于螺杆的上方开设有腔室,所述腔室和螺孔相互贯通,所述腔室的内部放置有紧固板,所述紧固板的横截面设置为弧形结构,所述紧固板的内弧面和螺杆的表面相互挤压;通过设计的紧固杆、紧固槽和紧固板,能够对螺杆进行进一步加固,有效防止螺杆因外界因素而发生转动,保证了设备能够牢牢的夹持住零部件,让零部件的位置保持不动,使得对零部件的加工工作能够顺利的进行,极大的提高了成品的合格率。

标签:
新能源
四川 - 成都 来源:中冶有色网 2023-03-18
新能源汽车配件制造用表面处理台

本实用新型属于处理台技术领域,尤其为一种新能源汽车配件制造用表面处理台,针对现有的处理台大多缺少对配件进行夹持的功能,从而造成在对配件进行加工的时候配件的稳定性较差的问题,现提出如下方案,其包括支撑台,支撑台的内部转动安装有螺纹杆,螺纹杆的外侧螺纹连接有螺纹帽,螺纹帽的底部滑动安装在支撑台的底部内壁上,螺纹帽的顶部延伸至支撑台的外侧并转动安装有转动支撑杆的底端,支撑台的顶部一侧转动安装有处理台,转动支撑杆的顶端转动安装在处理台的底部一侧。本实用新型设计合理,通过设置的螺纹杆,人工转动螺纹杆,从而使得转动支撑杆转动,从而使得处理台得到不同的倾斜角度,从而用于不同的加工需求。

标签:
新能源
四川 - 成都 来源:中冶有色网 2023-03-18
专用新能源吸霾车
专用新能源吸霾车 1179     
 0

本实用新型公开了专用新能源吸霾车,包括车体,车体的顶部设有吸霾装置,吸霾装置包括具有进风口和第一出风口的箱体,箱体内设有第一过滤网、第二过滤网和第三过滤网,且第一过滤网、第二过滤网和第三过滤网能够过滤的颗粒物的直径依次减小;还包括用于清洗第一过滤网、第二过滤网和第三过滤网的喷淋组件,喷淋组件冲洗掉的颗粒物落在传输带上,通过吸尘风机可将颗粒物吸入过尘通道,颗粒由传输过滤网送入集尘室中,集尘室的底部设有集尘箱,集尘箱的上方设有用于将颗粒物压缩的压缩装置。本实用新型具有能够对车体行进周边的空气进行清洁,有效对霾中所含的颗粒物进行清理,同时能够对霾中颗粒物进行收集,便于后续处理,避免再次污染的特点。

标签:
新能源
四川 - 成都 来源:中冶有色网 2023-03-18
新能源汽车用移动式直流充电桩

本实用新型涉及直流充电桩技术领域,尤其为一种新能源汽车用移动式直流充电桩,包括支撑底座,所述支撑底座的基面中间处安装有支撑架,所述支撑架正面的下侧中间处安装有收卷组件,所述支撑架的正面并且与收卷组件对应的位置安装有防护组件,所述支撑架的正面并且位于防护组件的上侧安装有充电桩本体,所述充电桩本体的下侧安装有充电枪,所述充电枪的下侧并且与充电桩本体之间安装有充电线缆,所述支撑架的上侧安装有遮雨棚,所述支撑底座的底部中间处安装有支撑气缸,所述支撑底座基面的前后两侧对称开设有安装槽,所述安装槽的内部安装有转动座,整体设备结构简单,便于移动,方便收卷线缆,且稳定性和实用性较高。

标签:
新能源
四川 - 成都 来源:中冶有色网 2023-03-18
新能源汽车用动力电池组热管理装置

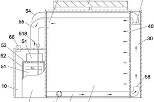
本实用新型公开了一种新能源汽车用动力电池组热管理装置,具体涉及新能源技术领域,包括电池箱,所述电池箱内壁开设有空腔,所述电池箱一侧设有控温机构,所述控温机构包括水箱,所述水箱内部一侧固定连接有电热丝,所述电池箱顶部固定连接有第一水泵,所述第一水泵的进水口固定连接有抽水管,所述电池箱后侧设有第二水泵。本实用新型通过电热丝给水箱内部的水加热,然后利用第一水泵将水箱内部已经被电热丝加热的水输送至空腔内部,然后通过第二水泵抽出的水通过出水管流进水箱内部,从而反复加热,然后使空腔内部的水温度不断变高,从而通过水浴加热的方法对电池组进行预热,利用水浴加热的原理可以对电池组均匀加热。

标签:
新能源
四川 - 成都 来源:中冶有色网 2023-03-18
新能源汽车用的电池箱

本实用新型涉及新能源汽车技术领域,特别是涉及一种新能源汽车用的电池箱,包括箱体,箱体内部下端从左至右依次固定连接有三块下固定板,且相邻两块下固定板之间均固定连接有下导杆,箱体内部中端设有蓄电池,箱体内部且位于蓄电池下端设有支板,且支板下端从左至右依次固定连接有三块上固定板,两块相邻上固定板之间均固定连接有上导杆,每根上导杆和每根下导杆的左右两端均滑动连接有导块;通过支板对蓄电池进行支撑,而四块夹板将蓄电池四周进行夹紧,压板将蓄电池进行向下压紧,然后结合减震弹簧、缓冲弹簧及弹簧伸缩轴的缓冲性,使蓄电池可以受到来自上下及四周的缓冲效果,使蓄电池在箱体内的减震效果较好。

标签:
新能源
四川 - 成都 来源:中冶有色网 2023-03-18
智能新能源燃料灶具
智能新能源燃料灶具 1003     
 0

本实用新型公开了一种智能新能源燃料灶具,包括灶具壳体,所述灶具壳体的下端固定连接有具有支撑作用的固定柱,且灶具壳体的底部安装有加热装置,并且加热装置与呈波浪形结构的加热管相连接,所述蒸煮桶设置在灶具壳体的内部,且蒸煮桶的侧壁和底部均设置有通孔,所述限位机构设置在蒸煮桶的上端,且限位机构关于蒸煮桶的垂直中轴线呈对称设置。该智能新能源燃料灶具,通过水位传感器的设置,能够在灶具壳体内部的水蒸发减少时,及时报警,提醒人员注意,防止水烧干,造成安全事故,并且通过限位机构的设置,能够非常便捷的对蒸煮桶进行限位,防止蒸煮桶在灶具壳体中发生晃动,导致食物发生杂乱,实用性高。

标签:
新能源
四川 - 成都 来源:中冶有色网 2023-03-18
新能源空铁系统
新能源空铁系统 886     
 0

本实用新型公开一种新能源空铁系统,转向架的驱动轮连接有驱动制动装置,转向架或车厢组件内设置有连接第一发电组件的第一蓄电池组,第一蓄电池组电连接驱动制动装置,用于提供电能;转向架设置有能量反馈模块,能量反馈模块电连接驱动制动模块,用于将驱动制动模块的负转矩转化为电能并存储;轨道上设置的第二发电组件连接有若干第二蓄电池组,第二蓄电池组连接有若干用电设备,本申请的第一发电组件利用氢燃料发电或铝空气发电对第一蓄电池组补充电能,第二发电组件利用太阳能、风能等新能源发电给轨道上用电设备提供电能,具有绿色环保的优点;同时能量反馈回收系统通过回收制动能量作为驱动电能的补充,扩充运行的有效距离,节约能源消耗。

标签:
新能源
四川 - 成都 来源:中冶有色网 2023-03-18
新能源汽车电池包吊具设备

本实用新型公开了一种新能源汽车电池包吊具设备,属于夹具设备技术领域,解决了现有技术中搬运新能源汽车电池包时由于电池包重量大,导致搬运过程中容易掉落的问题,本实用新型包括机架,所述机架上方连接有吊环,机架上连接有控制把手,所述控制把手上分别安装有上升按钮、下降按钮、夹紧按钮和放松按钮,机架的底部还安装有多个夹爪,机架内安装有锁紧气缸,所述锁紧气缸连接有多个电控阀,所述电控阀均与操作把手电性连接,锁紧气缸还与夹爪连接,所述夹爪与锁紧气缸之间连接有旋转机构。本实用新型安全性高,操作方便,运行稳定。

标签:
新能源
四川 - 成都 来源:中冶有色网 2023-03-18
新能源生物甲酯燃料生产用存储装置

本实用新型涉及生物甲酯燃料技术领域,且公开了一种新能源生物甲酯燃料生产用存储装置,包括存储仓,所述存储仓的底部固定安装有数量为两个的支撑座,所述存储仓的顶部固定连接有一端贯穿并延伸至存储仓内部且数量为两个的进料管,所述存储仓的底部固定连接有数量为两个且一端贯穿并延伸至存储仓内部的出料管,所述存储仓的顶部固定安装有电机。该新能源生物甲酯燃料生产用存储装置,通过设置固定仓,将旋转杆的一端装入固定仓,通过设置插销,将旋转杆进行固定,通过设置固定伸缩杆和固定弹簧,当旋转杆的一端装入固定仓时,固定伸缩杆和固定弹簧压缩,由于固定弹簧的张力,旋转杆的安装更加稳固。

标签:
新能源
四川 - 成都 来源:中冶有色网 2023-03-18
新能源助力宽温度段调控的除湿干燥设备

本实用新型公开了一种新能源助力宽温度段调控的除湿干燥设备,除湿干燥设备包括除湿室和干燥室,除湿室设置在干燥室一侧,干燥室另一侧设置有送风室,送风室与干燥室的共壁上设置有送风孔;除湿室中设置有除湿装置和干燥装置。除湿干燥设备还包括设置在干燥室顶部的太阳能空气集热器,太阳能空气集热器一侧设置有集热器进气口,另一侧设置有与排风管道B连接的集热器排风管道,集热器排风管道的管路上设置有调节排风量的集热器电磁调节阀。本实用新型采用常规能源加上新能源助力与宽温度段自动调节,可对需要不同干燥温度的不同品种的粮食、林产品与中药材进行除湿干燥。

标签:
新能源
四川 - 成都 来源:中冶有色网 2023-03-18
发电效率高的自发电式新能源汽车用防倾杆

本发明具体涉及一种重量轻、扭转刚度可变、发电效率高的自发电式新能源汽车用防倾杆。所述防倾杆包括中央连接筒;中央连接筒的两端分别与一个连接扭杆的一端套在一起,连接扭杆包括与中央连接筒同轴设置的一根中心杆,沿中心杆的径向方向环形阵列设置一排或多排导电杆;穿出连接臂的导电杆的外侧面还与圆弧形扭力发电杆的一端连接,所述的扭力发电杆包括两条螺旋状的发电线圈相互盘旋形成的DNA式双螺旋结构;沿发电线圈的轴向、两条发电线圈之间设置多组发电单元;发电单元中的两个永磁体之间的初始间隙可以设置的很小,当间隙变化时,产生的感应电流很大,有效提高了发电效率。

标签:
新能源
四川 - 成都 来源:中冶有色网 2023-03-18
新能源汽车的智能动力控制系统

本发明公开了一种新能源汽车的智能动力控制系统,包括车辆信息采集模块、控制模块、车载电脑和CAN总线,所述信息采集模块通过所述CAN总线与将采集的信息发送至所述车载电脑,所述车载电脑与所述控制模块连接。

标签:
新能源
四川 - 成都 来源:中冶有色网 2023-03-18
新能源汽车专用隔热玻璃

本发明公开了一种新能源汽车专用隔热玻璃,包括第一玻璃基板1、第二玻璃基板2和第三玻璃基板3,所述第二玻璃基板2位于第一玻璃基板1和第三玻璃基板3之间,所述第二玻璃基板2与第一玻璃基板1之间设置有隔热层4,所述第二玻璃基板与第三玻璃基板之间设置有胶结层5。本发明的隔热玻璃结构简单、成本低,隔热和防紫外线效果好,提升了用车舒适度。

标签:
新能源
四川 - 成都 来源:中冶有色网 2023-03-18
新能源汽车车联网系统
新能源汽车车联网系统 1104     
 0

本发明公开了一种新能源汽车车联网系统,传感器模块连接车载智能终端,车载智能终端和控制智能终端连接云物联网平台,云物联网平台连接外置服务端,车载智能终端包括壳体,壳体的前端面设置有液晶触控显示屏,壳体的内部设置有中央控制电路板,液晶触控显示屏、胎压检测器、加速度传感器、速度传感器、定位模块和无线网络模块均连接中央控制电路板。本发明有益效果:本发明车载智能终端、控制智能终端、云物联网平台、传感器模块和外置服务端,将能源车各个传感器数据集成到智能终端上,用无线网络传输到云物联平台上,另外将外置服务端的相关数据传输到云物联平台上,采用控制智能终端对能源车及与能源车相关的服务进行配合控制。

标签:
新能源
四川 - 成都 来源:中冶有色网 2023-03-18
新能源电池悬挂式防震装置

本实用新型提供一种新能源电池悬挂式防震装置,包括底座、悬挂铰接机构和托架组合,所述悬挂铰接机构设置在底座的顶部,所述托架组合设置在悬挂铰接机构的顶部,所述底座上设有前支板、挡板和后支板,所述前支板上设有连接销,所述悬挂铰接机构包括弹簧和铰接结构,所述铰接结构上设有压力板、滑销和连接孔,所述弹簧一端设置在压力板上,所述弹簧的另一端设置在挡板上,所述悬挂铰接机构通过连接孔和连接销配合与前支板连接,所述托架组合包括防水罩和托板,所述防水罩设置在托板的顶部,所述托板的顶部设有偏心锁组合,该新能源电池悬挂式防震装置设计新颖,安全可靠,方便快捷,适合推广。

标签:
新能源
四川 - 成都 来源:中冶有色网 2023-03-18
上一页 28 29 30 31 32 ... 44 下一页
共44页    到第

中冶有色为您提供最新的四川成都有色金属新能源材料技术理论与应用信息,涵盖发明专利、权利要求、说明书、技术领域、背景技术、实用新型内容及具体实施方式等有色技术内容。打造最具专业性的有色金属技术理论与应用平台!

全国热门有色金属设备推荐
展开更多 +
全国热门有色金属技术推荐
展开更多 +

 

江西省隆恩特环保设备有限公司
宣传

报名参会
更多+

报告下载

有色专家
更多+

武汉理工大学
副主任/研究员
中南大学
中国工程院院士
武汉工程大学
教授
昆明理工大学
教授
云南锡业集团(控股)有限责任公司
副总经理
赤泥综合利用研究报告2025
推广

热门技术
更多+

推荐企业
更多+

福建省金龙稀土股份有限公司
宣传

发布

在线客服

公众号

电话

顶部
咨询电话:
010-88793500-807