青岛垚鑫智能科技有限公司
宣传

位置:北方有色 >

有色技术频道 >

> 加工技术

分类:
全部
矿山技术
冶金技术
材料制备及加工技术
环境保护技术
分析检测技术
 
全部
功能材料技术
复合材料技术
新能源材料技术
合金材料技术
加工技术
地区:
全部
北京
天津
上海
重庆
河北
山西
辽宁
吉林
黑龙江
江苏
浙江
安徽
福建
江西
山东
河南
湖北
湖南
广东
海南
四川
贵州
云南
陕西
甘肃
青海
内蒙
广西
西藏
宁夏
新疆
其他
其他
展开
 
全部
合肥
芜湖
蚌埠
淮南
马鞍山
淮北
铜陵
安庆
黄山
阜阳
宿州
滁州
六安
宣城
池州
亳州

安徽芜湖有色金属加工技术理论与应用

免费发布技术信息>>
电动汽车用锂离子电池组的制造方法

本发明公开了一种电动汽车用锂离子电池组的制造方法,包括如下步骤:(1)选取要配组的单体电池;(2)按照电动汽车电机功率及续航里程参数要求,并联多个单体电池组成一个电池单元;(3)串联数个电池单元组成一个电池模块;(4)串联数个电池模块组成一个电池组;(5)将电池组放入外壳中,外壳内顶部设置一个绝缘板。采用本发明的方法组装安全,能保证电池配组后的一致性,能更好地发挥电池的功效,适合大批量应用于电动汽车上。

标签:
加工技术
安徽 - 芜湖 来源:北方有色网 2023-03-18
锂电池组散热结构及其散热方法

本发明公开了一种锂电池组散热结构,包括电池底部固定板、48V混动电池、气流驱动装置和电池风罩,48V混动电池安装在电池底部固定板上,气流驱动装置套接在48V混动电池外部,气流驱动装置的底部连接在电池底部固定板上,电池风罩罩在48V混动电池和气流驱动装置的外围,电池风罩底部连接在电池底部固定板上。气流驱动装置包括气流驱动板和弹簧,气流驱动板套接在48V混动电池的外围,弹簧的一端连接在电池底部固定板上,弹簧的另一端连接在气流驱动板上。本发明通过结构的设计,利用整车运动过程中的惯性力,使电池内部的结构气流驱动板运动,带动内部空气流动,从而起到冷却电池的作用,此过程中不需要其它能源。本发明还公开了一种锂电池组散热方法。

标签:
加工技术
安徽 - 芜湖 来源:北方有色网 2023-03-18
锂离子动力电池梯次利用回收方法

本发明公开了一种锂离子动力电池梯次利用回收方法,包括以下步骤:剔除表面不平整、有变形、裂纹和漏液的动力电池包串联单体,剔除内阻数值与中间内阻值偏差大于20%的动力电池包串联单体;根据实际容量与额定容量比值确定动力电池包串联单体的梯次利用用途;然后将实际容量为额定容量10%以下的动力电池包串联单体挤压破碎,将破碎后的动力电池包串联单体中的固液组分分离,然后将固体组件中的正负极材料分拣出来,分别进行再生处理进行二次回收利用,将电解液中的六氟磷酸锂分离出来用于重新配制电解液;能够充分地再次利用废旧动力电池包串联单体中的固液组分,有利于减少废弃物的排放以保护环境,且有利于原料的重复利用以节约资源。

标签:
加工技术
安徽 - 芜湖 来源:北方有色网 2023-03-18
锰酸锂前驱体球形氢氧化锰的制备方法

本发明涉及锂离子电池材料领域,特别涉及一种锰酸锂的前驱体球形氢氧化锰的制备方法。以纯水为底液,温度升至40~80℃;加入氨水和碱液,调节底液的碱度和pH,使其分别维持在10~40和8.5~10.5;然后加入体积比为0.5~2.0%的防氧化剂,持续通入氮气,开启搅拌,控制搅拌转速在60~180r/min;将锰盐溶液、碱液和氨水并流加入底液中,在40~80℃发生沉淀反应;控制反应体系的料浆固含量、pH值和碱度,从而产生氢氧化锰晶核,晶核逐渐长大成为球形或类球形氢氧化锰结晶体。本发明采用并流加料方式,得到结晶性很好的氢氧化锰球形粉体,产品易于过滤洗涤,同时抗氧化能力较强。

标签:
加工技术
安徽 - 芜湖 来源:北方有色网 2023-03-18
锂离子电池负极浆料的制作方法

本发明公开了一种锂离子电池负极浆料的制作方法,包括如下步骤:步骤一、将负极主材粉料、SP粉料和CMC粉料进行干混搅拌以得到混合粉料;步骤二、在混合粉料中加入水溶剂进行浸湿以得到浆料A,水溶剂占混合粉料总重量的40~66%,步骤三、对浸湿的浆料A进行捏合以得到浆料B;步骤四、在浆料B加入水溶剂进行分散以得到浆料C,水溶剂占混合粉料总重量的34~60%;步骤五、在浆料C中加入SBR乳液进行分散,得到负极浆料。所得到浆料相比于改善前工艺制备的浆料稳定性良好,极片电阻小、一致性良好等。

标签:
加工技术
安徽 - 芜湖 来源:北方有色网 2023-03-18
基于电池管理系统的锂电池健康状态评估方法

本发明公开了一种基于电池管理系统的锂电池健康状态评估方法,首先根据电池管理系统获得电池基本信息,主要包括电池总工作电压、每块电池单体电压、电池容量、电池荷电状态、最高/最低电池温度等;其次定义一系列与电池健康状态相关的参数并规定各项性能指标权重;然后采用数值计算公式得到电池健康状态值,并与评估对应表确定电池当前健康状态。本发明提出的电池健康状态评估方法,简单有效,尤其适用于配置了电池管理系统的锂电池组的健康状态评估,可为电池的运行维护提供技术支撑。

标签:
加工技术
安徽 - 芜湖 来源:北方有色网 2023-03-18
大容量动力锂离子电池极耳打孔装置

本发明公开了一种大容量动力锂离子电池极耳打孔装置,包括支撑部,与所述支撑部固定连接的驱动部和夹持部,以及与所述驱动部连接的执行部;所述支撑部用于支撑整个装置,所述夹持部用于卡紧所述电池极耳,所述驱动部用于直接向所述执行部提供机械动力并带动所述执行部做直线运动,其中,所述执行部内嵌设有冲孔刀,相应的所述夹持部及所述支撑部中分别设有与所述冲孔刀相配的通孔,所述通孔的位置与所述冲孔刀的位置相对应。本发明所述冲孔装置具有结构合理、使用简便、操作安全、占地面积小的特点,并且具有容易成孔、打孔效率高的优点,还能够减少电池的安全隐患。

标签:
加工技术
安徽 - 芜湖 来源:北方有色网 2023-03-18
锂离子电池电芯的配组方法

本发明提供了一种锂离子电池电芯的配组方法,包括以下步骤:剔除电芯的保有量、交流内阻、自放电参数的异常点;对电芯进行满充,然后进行满放,计算充放电平台压差,根据充放电平台压差对电芯进行分级;再计算电芯从60%SOC放电到40%SOC的放电平台容量,根据放电平台容量进行二次分组;将同一组的电芯通过串并联自动成组。本发明考虑了电芯实际充放电过程中的锂离子脱嵌的动力学平衡和放电平台一致性,相较依据容量进行分组的方法,显著提高了电芯包整体容量发挥,使其从原来的85%~92%的容量转换率提高到94%~97%,且降低了模组产热、减少内耗,操作简单易行。

标签:
加工技术
安徽 - 芜湖 来源:北方有色网 2023-03-18
锂电池生产用连续输送分拣式电量检测设备

本发明公开了一种锂电池生产用连续输送分拣式电量检测设备,包括安装支撑架、驱动辊、第一电机和输送带,所述驱动辊轴承安装在安装支撑架的内侧,且驱动辊的前侧设置有第一电机,第一电机固定在安装支撑架上为驱动辊提供旋转驱动力,所述输送带设置在驱动辊的外侧表面,驱动辊旋转时可带动输送带移动,所述输送带的外侧表面固定有挡板。该锂电池生产用连续输送分拣式电量检测设备设置有挡板、吸附口和活动塞,通过挡板可将电池在输送带上定位,检测时配合吸附口对电池表面的吸引可使电池在输送带上保持良好的稳定性,且检测后通过活动塞的复位移动可自动解除吸附口对电池的吸附力,方便后续将电池从输送带上排下收集。

标签:
加工技术
安徽 - 芜湖 来源:北方有色网 2023-03-18
新型锂电池防爆保护盖帽

本实用新型提供一种应用于锂离子动力电池压力保护装置领域的新型锂电池防爆保护盖帽,所述的防爆阀门(4)设置为将顶盖(1)包裹的结构,防爆阀门(4)边沿设置为翻边并向防爆阀门(4)中心弯折并紧密包裹顶盖(1)的边缘的结构,顶盖(1)与防爆阀门(4)连接的外侧通过槽形的密封圈(2)卡住顶盖(1)与防爆阀门(4)密封,包边侧设置一个以上的焊点(9),焊点(9)的位置在防爆阀门(4)翻边包裹顶盖(1)边缘重叠的部分(8)焊头自上而下压紧焊点焊接。采用本实用新型的方案,能根据盖帽的规格,进简化结构,并减少环形垫片,电阻更小并非常稳定。

标签:
加工技术
安徽 - 芜湖 来源:北方有色网 2023-03-18
锰酸锂前驱体球形氢氧化锰洗涤装置

本实用新型涉及一种锰酸锂前驱体球形氢氧化锰洗涤装置,涉及化工机械设备技术领域。包括罐体,其特征在于,所述罐体侧壁设有多个排液管,所述排液管沿罐体侧壁纵向排布,多个排液管之间的间距为100~150mm,所述排液管直径为32~75mm。本实用新型洗涤装置,提高了锰酸锂的前驱体球形Mn(OH)2的洗涤质量,洗涤效果良好,对Na+、SO42+等离子洗净度高,且无洗涤死角。

标签:
加工技术
安徽 - 芜湖 来源:北方有色网 2023-03-18
锂离子电池浆料的搅拌设备

本实用新型公开了一种锂离子电池浆料的搅拌设备,包括搅拌罐和设在搅拌罐上的搅拌机构,所述搅拌机构包括外搅拌结构和内搅拌结构以及用于驱动搅拌结构的驱动结构,所述外搅拌结构和内搅拌结构均位于搅拌罐内,驱动结构位于搅拌罐外部,所述外搅拌结构为U型搅拌结构,内搅拌结构位于U型搅拌结构内侧。该锂离子电池浆料的搅拌设备结构设计合理,外侧为U型搅拌结构,U型搅拌结构内设有两组搅拌结构,位于内侧的两组搅拌结构并且不同,可有效提高搅拌效率和搅拌均匀性。

标签:
加工技术
安徽 - 芜湖 来源:北方有色网 2023-03-18
锂离子电池电极膜片制造设备

本申请属于锂离子电池制造设备技术领域,尤其涉及一种锂离子电池电极膜片制造设备,包括在线测厚装置、涂布控制装置、涂布成膜装置和传送机构,在线测厚装置和涂布成膜装置均对应传送机构的传送路径设置,涂布控制装置用于根据在线测厚装置所测得的膜片厚度信息控制涂布成膜装置调整涂料的喷涂量。在线测厚装置实现对电极膜片的实时厚度测量,并将测量结果实时反馈至涂布控制装置,涂布控制装置则可对在线测厚装置所反馈的电极膜片的膜片厚度信息进行分析,一旦发现该厚度信息偏离涂布控制装置内预设的中心值,则可向涂布成膜装置发出指令,控制涂布成膜装置实时调整涂料的喷涂量,如此便实现了对电极膜片厚度的监测、分析和调整的闭环控制。

标签:
加工技术
安徽 - 芜湖 来源:北方有色网 2023-03-18
锂电池电芯浆搅拌装置

本实用新型公开了一种锂电池电芯浆搅拌装置。本实用新型包括底板,其特征在于:所述底板下壁固定连接有四个可固定滑轮,所述底板上壁固定连接有箱体,所述箱体内底部设有减速电机,所述箱体内壁固定连接有金属板,所述减速电机的输出轴固定连接有转轴,所述转轴远离减速电机的一端固定连接有转盘,所述转盘上壁设有凹槽,所述箱体上壁设有开口,所述开口内部设有箱盖,所述箱盖下壁固定连接有第一转动杆,且第一转动杆下端位于凹槽内,所述第一转动杆侧壁固定连接有螺旋式叶片,本实用新型通过设置一个螺旋式叶片和两个侧壁的搅拌器使得锂电池电芯浆在箱体中搅拌均匀,防止硬性沉淀,提升搅拌效果。

标签:
加工技术
安徽 - 芜湖 来源:北方有色网 2023-03-18
多路并联锂电池组管理控制装置

本实用新型涉及电池管理技术领域,具体的说是一种能够满足大电流供电需求,有效延长锂电池组的使用寿命,提高电能利用率的多路并联锂电池组管理控制装置,其特征在于设有控制器、至少一路用于检测单一电池组输出电流的电流检测电路、至少一路用于将单一电池组与其余电池组并联的并联接入控制电路、至少一路用于调整单一电池组的输出电流的限流电路,其中电流检测电路、并联接入控制电路、限流电路分别与控制器相连接,电流检测电路串接在单一电池组的放电电路中,限流电路并入单一电池组的放电电路两端,放电电路中设有并联接入开关,并联接入开关与并联接入控制电路相连接,具有结构合理、成本低、易于实现等显著的优点。

标签:
加工技术
安徽 - 芜湖 来源:北方有色网 2023-03-18
锂电池膜片圆片冲制机构

本实用新型提供一种应用于锂离子电池生产设备技术领域的锂电池膜片圆片冲制机构,所述的锂电池膜片圆片冲制机构的机构本体(1)的上平板(2)上安装多个伸缩气缸(4),每个伸缩气缸(4)的伸缩杆(5)延伸到上平板(2)下方位置,每个伸缩杆(5)上安装一个冲头(6),伸缩气缸(4)与能够控制伸缩气缸(4)的伸缩杆(5)伸缩的控制开关连接,本实用新型所述的锂电池膜片圆片冲制机构,结构简单,成本低,能够方便快捷地从膜片上完成圆片冲制,确保冲制的圆片不会和冲头粘连,有效解决现有技术中涂抹工人制取圆片时耗时费力问题,从而提高效率,降低劳动强度。

标签:
加工技术
安徽 - 芜湖 来源:北方有色网 2023-03-18
锂电池保护板过流值检测模块

本实用新型公开了一种锂电池保护板过流值检测模块,包括输入阻抗模块、信号调制放大模块、采样保持模块、输出驱动模块、主控制模块、上位机、锂电池保护板和恒流控制模块,主控制模块的输出端分别与采样保持模块以及恒流控制模块相连接,采样保持模块的输入端与信号调制放大模块的输出端连接,采样保持模块的输出端与输出驱动模块连接,输出驱动模块与主控制模块连接,主控制模块与上位机相连接,恒流控制模块通过输入阻抗模块与信号调制放大模块的输入端相连接,恒流控制模块与锂电池保护板相连接。本实用新型具有以下优点:1、能够准确测试锂电池保护板过流门槛值;2、进行全数字化设计,且设计了人机界面,提高了可操作性。

标签:
加工技术
安徽 - 芜湖 来源:北方有色网 2023-03-18
耐高温型锂电池专用溶胀胶带

本实用新型公开了一种耐高温型锂电池专用溶胀胶带,包括溶胀胶带卷筒,所述溶胀胶带卷筒包括外层、溶胀胶带基层和涂布压敏胶粘剂层,所述外层位于溶胀胶带基层下方,所述涂布压敏胶粘剂层位于溶胀胶带基层上方,所述外层和溶胀胶带基层之间设置有绝缘膜层、耐高温隔热膜层和有机硅胶涂层,且耐高温隔热膜层位于绝缘膜层和有机硅胶涂层之间,所述外层外侧固定连接有阻燃级聚丙烯薄膜,所述阻燃级聚丙烯薄膜外壁表面涂覆有耐磨保护涂层,本实用新型涉及溶胀胶带技术领域。该耐高温型锂电池专用溶胀胶带,可以有效解决传统锂电池专用溶胀胶带耐高温性能不好的问题,使得溶胀胶带材料在受到高温时不易变形,提升溶胀胶带的性能。

标签:
加工技术
安徽 - 芜湖 来源:北方有色网 2023-03-18
微胶囊阻燃剂及其制备方法和应用及一种锂离子电池

本发明公开了一种微胶囊阻燃剂及其制备方法和应用及一种锂离子电池,利用高分子聚合物材料原位聚合包裹阻燃剂形成以阻燃剂为内芯材料,高分子聚合物材料为外壁材料的微胶囊阻燃添加剂,其可选择性低加入到锂离子电池正极、负极或者电解液中,在过充、挤压或针刺时胶囊受热破裂,阻止电池因热失控发生起火爆炸,从而降低风险提升电池安全性能。

标签:
加工技术
安徽 - 芜湖 来源:北方有色网 2023-03-18
二硫化钛的负极材料及其锂电池的制备方法

本发明的目的是提供一种二硫化钛负极材料及其锂电池的制备方法,先将二硫化钛、乙炔黑和偏氟乙烯三者混合加入N-甲基-吡咯烷酮制成浆料涂覆在铜箔上制成负极,之后将负极与锂正极、聚丙烯微孔膜和LiPF6/碳酸乙烯酯/碳酸二甲酯制成所需电池,制成的电池容量大,充放电循环性能优异,比容量损失低。

标签:
加工技术
安徽 - 芜湖 来源:北方有色网 2023-03-18
锂离子电池氧化亚硅复合负极材料及其制备方法

本发明公开了一种锂离子电池氧化亚硅复合负极材料的制备方法,包括以下步骤:1)将氧化亚硅在惰性气氛下高温烧结,生成纳米硅颗粒和无定形二氧化硅;2)准确称取一定量的经烧结后的氧化亚硅和导电剂,加入行星式球磨机中,混合球磨,即得到氧化亚硅复合负极材料,其中,氧化亚硅占氧化亚硅复合负极材料总质量的30%~90%。本发明所制备的氧化亚硅复合负极材料具有高容量、循环性能好及导电性能好,其原材料成本较低,制备工艺简单,易于工业化生产。

标签:
加工技术
安徽 - 芜湖 来源:北方有色网 2023-03-18
锂离子动力电池的配组方法

本发明公开了一种锂离子动力电池的配组方法,所述配组方法包括以下步骤:将电芯按照容量进行分档;剔除各个档次中电压、内阻异常的电芯;对电芯进行快速充放电,绘制伏安特性曲线;将各档次的单体电池的伏安特性曲线与该档次的标准伏安特性曲线进行重合对比分析,选出与标准伏安特性曲线重合度高的单体蓄电池;将同档次中选出的电池进行串并,组装成电池组;该方法是结合了静态参数和动态参数对锂电池组的一致性筛选的方法;较现有的配组方法不仅结合了静态参数,而且结合了伏安特性曲线,是一种新型分选的动态分析方法,其能大幅度提高分选精度,提高配组的动力电池的寿命。

标签:
加工技术
安徽 - 芜湖 来源:北方有色网 2023-03-18
锂动力电池保护设备
锂动力电池保护设备 1186     
 0

本实用新型涉及电池保护技术领域,更具体地说,是一种锂动力电池保护设备,包括防护箱以及顶盖,所述顶盖活动设置在防护箱上,所述保护设备还包括:滑动座,数量为若干个且对称活动设置在防护箱内;安装座,活动设置在防护箱内,安装座连接在相邻滑动座之间;以及多级缓冲系统,设置在防护箱和安装座之间,用于对电池做多级缓冲保护工作。相对于传统的直接采用弹簧进行缓冲保护的结构,本装置保护效果更好,降低锂动力电池的受损概率。

标签:
加工技术
安徽 - 芜湖 来源:北方有色网 2023-03-18
显示效果好的锂电池充放电换取柜

本实用新型公开了一种显示效果好的锂电池充放电换取柜,其包括充电柜本体,充电柜本体上端的前侧设置有显示屏和摄像头,且充电柜本体上设置有清理机构,所述清理机构包括固定于充电柜本体上端前侧的安装罩,安装罩的右侧壁固定有安装箱,安装罩的左侧内壁上固定有导气箱,所述安装罩的内侧转动安装有横向的转动横杆,且转动横杆的右端传动连接有固定于安装罩右侧的驱动电机;所述转动横杆的左端固定有位于导气箱内侧的扇叶。本实用新型中整个锂电池充放电换取柜不仅具备常规的充换电功能,且还能定期的自动清理显示屏和摄像头上的灰尘,使得显示效果好,方便正常使用,且不需要人工进行清理,使用灵活且便利。

标签:
加工技术
安徽 - 芜湖 来源:北方有色网 2023-03-18
锂离子动力电池最大使用电流的确定方法

本发明公开了一种锂离子动力电池最大使用电流的确定方法,属于车用锂离子电池领域。所述方法包括:采用该电池额定容量的1/3的电流对其充放电2~3次,充满电后搁置1~2h;测量该电池以及测试设备的端电压;采用标称容量大小1C的电流将该电池放电到放电终止电压,采用1C的电流充电12min,分别采用0.5C*n电流放电,将放电时间为12S,放电电压为放电设置电压时的电流确定为最大放电电流;采用1/3C电流对该电池充放电2~3次,充满电后搁置1~2h;采用1C的电流对该电池充电至充电上限电压,采用1C的电流放电18min,分别采用0.5C*m电流充电,将充电时间为12S,充电电压为充电设置电压的电流确定为最大充电电流。本发明通过准确计算最大使用电流,避免过充电和过放电现象。

标签:
加工技术
安徽 - 芜湖 来源:北方有色网 2023-03-18
动力锂离子电池极片的真空烘箱

本发明的目的是提出一种动力锂离子电池极片的真空烘箱,以改善传统真空烘箱中存在的极片烘干效果一致性差、自动化程度差的问题。本发明的动力锂离子电池极片的真空烘箱包括箱体、内置有计时单元的控制单元和与箱体连通的抽真空设备、保护气供应设备,所述箱体内设置有加热部件,关键在于所述箱体内安装有由主电机带动旋转的底盘,所述底盘上安装有极片托架,所述极片托架设有若干层极片托板;所述箱体内部设置有温度传感器,所述温度传感器、抽真空设备、保护气供应设备、主电机、加热部件均与控制单元连接,并受控制单元控制。

标签:
加工技术
安徽 - 芜湖 来源:北方有色网 2023-03-18
锂离子电池极片柔韧性测试工装

本实用新型公开了一种锂离子电池极片柔韧性测试工装,其特征在于:包括测试支架,在所述测试支架上设有第一圆柱轴和卷轴,电池极片两端分别卷绕在所述第一圆柱轴和卷轴上,在所述第一圆柱轴和卷轴之间设有调节电池极片所受张力的第二圆柱轴。本实用新型锂离子电池极片柔韧性测试工装,结构简单,使用方便,提前直观预判极片的柔韧程度,具有较强的实用性和较好的应用前景。

标签:
加工技术
安徽 - 芜湖 来源:北方有色网 2023-03-18
用于锂电池储能的电池管理系统

本实用新型涉及一种用于锂电池储能的电池管理系统。包括电池组、PC机、电池控制单元、多个电池监测单元、高压单元和远程终端模块。该电池管理系统通过电池监测单元BMU对电池组的开路电压、温度等参数进行实时的监测,经过BMU中MCU转换后,通过CAN总线实时发送给电池控制单元BCU。同时,高压单元HVU测量电池包总电压、电流、绝缘电阻状态并发送至电池控制单元BCU。而后电池控制单元BCU估算出电池组各单体电池的SOC、SOH等状态信息,并进行进一步的均衡决策,同时控制充电机将电池系统接入电网和接通负载。这种用于锂电池储能的电池管理系统便于管理人员实时了解掌握电池系统状态,提高储能系统的工作性能、整体效率,提高了系统的安全性、可靠性,降低了成本。

标签:
加工技术
安徽 - 芜湖 来源:北方有色网 2023-03-18
大功率锂电池保护板检测仪

本实用新型涉及电气设备技术领域,具体地说是一种大功率锂电池保护板检测仪,其特征在于控制器分别与充电检测电路、放电检测电路、报警电路相连接,所述充电检测电路包括电流检测回路、电压检测回路,所述放电检测电路设有负载电阻、电流检测回路、电压检测回路,负载电阻串联在电流检测回路中,电压检测回路并联在负载电阻两端,本实用新型各项参数以及检测标准可以通过RS232通信接口电路以及参数设置电路随时更新、设置,能够适用于多种型号的锂电池组产品的检测,能够有效提高产品出厂检测效率,节省检测环节,降低工作人员劳动强度,具有结构合理、操作简便等显著的优点。

标签:
加工技术
安徽 - 芜湖 来源:北方有色网 2023-03-18
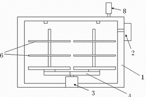
用于锂电池老化的装置
用于锂电池老化的装置 1149     
 0

本实用新型公开了一种用于锂电池老化的装置,包括电池老化室、加热器、电池放置台,所述加热器设在电池老化室内顶部,电池放置台设在电池老化室内底部,所述加热器与电池放置台错开设置。加热器设置在电池老化室上部,待老化锂电池与加热器错开设置在电池老化室下部,电池老化室内的老化温度均匀,老化效果佳。

标签:
加工技术
安徽 - 芜湖 来源:北方有色网 2023-03-18
上一页 26 27 28 29 30 ... 48 下一页
共48页    到第

北方有色为您提供最新的安徽芜湖有色金属加工技术理论与应用信息,涵盖发明专利、权利要求、说明书、技术领域、背景技术、实用新型内容及具体实施方式等有色技术内容。打造最具专业性的有色金属技术理论与应用平台!

全国热门有色金属设备推荐
展开更多 +
全国热门有色金属技术推荐
展开更多 +

 

江西省隆恩特环保设备有限公司
宣传

报名参会
更多+

报告下载

有色专家
更多+

中南大学
中国工程院院士
郑州大学
校长/党委书记
武汉理工大学
外籍院士/教授
矿冶科技集团有限公司工程公司
副总经理
江西理工大学
副处长/教授
赤泥综合利用研究报告2025
推广

热门技术
更多+

推荐企业
更多+

福建省金龙稀土股份有限公司
宣传

发布

在线客服

公众号

电话

顶部
咨询电话:
010-88793500-807