青岛垚鑫智能科技有限公司
宣传

位置:中冶有色 >

有色技术频道 >

分类:
全部
矿山技术
冶金技术
材料制备及加工技术
环境保护技术
分析检测技术
 
全部
废水处理技术
大气治理技术
固/危废处置技术
土壤修复技术
地区:
全部
北京
天津
上海
重庆
河北
山西
辽宁
吉林
黑龙江
江苏
浙江
安徽
福建
江西
山东
河南
湖北
湖南
广东
海南
四川
贵州
云南
陕西
甘肃
青海
内蒙
广西
西藏
宁夏
新疆
其他
其他
展开
 
全部
合肥
芜湖
蚌埠
淮南
马鞍山
淮北
铜陵
安庆
黄山
阜阳
宿州
滁州
六安
宣城
池州
亳州

安徽合肥有色金属环境保护技术理论与应用

免费发布技术信息>>
圆盘多层过滤器
圆盘多层过滤器 889     
 0

本实用新型涉及一种圆盘多层过滤器,属于过滤器领域,包括过滤器本体,所述过滤器本体两侧均设有滑道,所述滑道上设有滑块,所述过滤器本体内腔设有集水装置,所述集水装置上方设有筛网,所述筛网两侧通过延长杆与滑块连接,所述集水装置底部设有出水管,所述出水管底部两侧分别连接第一处理管与第二处理管,所述出水管内腔底部设有水质检测仪,所述第一处理管与第二处理管内腔均设有电磁阀,所述第一处理管一侧连接废水吸附罐,所述过滤器本体底部连接电动转盘,所述电动转盘底部连接安装座,通过筛网将固体垃圾与废水进行分离,通过中央处理器来选择不同电磁阀的开关,智能化高,实用性强。

标签:
固废
安徽 - 合肥 来源:中冶有色网 2023-03-19
无机酸溶处理秸秆的方法

本发明属于农业化工处理技术领域,涉及酸溶法处理秸秆,尤其涉及一种无机酸溶处理秸秆的方法。本发明所述方法包括:将秸秆粉碎成段,用常见无机强酸如盐酸,硝酸,硫酸等,作为溶解剂,利用控制变量法以单酸的各浓度梯度探究其对溶解率的影响为目标,找出最佳酸溶液及其最佳浓度,继而探究各最佳浓度的酸液两两混合、三者混合对溶解率的影响;溶解24小时后加入氢氧化钠溶液进行中和,然后进行过滤操作,保留滤液,或保留黑色粉末状物碳材料。本发明所用常见强酸溶液,价廉易得,溶解之后的溶液通过碱中和,得到的中性滤液不会污染环境,可进一步浓缩得到固体废渣便于处理;另外,碳化得到的碳材料可在气体吸附分离中得到应用,充分实现废物利用。

标签:
固废
安徽 - 合肥 来源:中冶有色网 2023-03-19
彩色多功能环保路侧石的制作方法

本发明涉属于新型建材,涉及一种道路、公路上使用的路侧石,特别涉及一种彩色多功能路侧石的制造方法。其是由结构层、彩色表面层和彩色内侧面层构成,结构层可大量地使用钢渣、矿渣、煤灰、玻璃、陶瓷掺入适量的水泥制成。彩色表面层在水和砂中掺入适量的彩色颜料,制作出各种用户所需的色彩。使用这样的彩色多功能环保路侧石,不仅能够美化环境,而且大量的利用了工业废渣、建筑垃圾等固体废弃物,节约其堆放用地,减少了污染,而其彩色的外层增大了路面与路侧石的色差,方便了车辆、行人的通行。

标签:
固废
安徽 - 合肥 来源:中冶有色网 2023-03-19
机械生产路侧石的工艺方法

本发明涉及一种用机械生产路侧石的工艺方法,该工艺方法生产出的路侧石至少包括面层(1)和结构层(2),其所用材料中面料为由包括彩色颜料构成的彩色面料,骨料由包括固体废弃物、建筑垃圾的废弃材料形成,面料与骨料皆为经搅拌后,通过液压侧石成型机强力压制形成至少包括面层和结构层的侧石,该工艺生产出的侧石面层呈现出上述彩色颜料所显示的颜色。

标签:
固废
安徽 - 合肥 来源:中冶有色网 2023-03-19
环保抑菌塑料地板及其制造工艺

本发明公开了一种环保抑菌塑料地板,包括如下重量份原料:废旧塑料80‑90份、活性碳酸钙60‑80份、氯化聚乙烯4‑7份、木粉纤维2‑4份、硬脂酸钙8‑14份、无机纳米颗粒6‑12份、碱性氨基酸0.7‑2.5份、无机抑菌活性物质0.14‑0.28份、十水焦磷酸钠1.5‑4.5份、月桂基磷酸酯0.15‑0.3份、增塑剂DPO12‑18份。另外本发明还公开了一种制造上述环保抑菌塑料地板的工艺。本发明的塑料地板,充分利用了固体废弃物,保护环境,且降低了塑料地板的制造成本,同时对大肠杆菌、金黄色葡萄球菌等菌种的抑制杀死率达到99.5%以上,抗菌抑菌效果明显。

标签:
固废
安徽 - 合肥 来源:中冶有色网 2023-03-19
钛白粉制作方法
钛白粉制作方法 768     
 0

本发明公开了一种钛白粉制作方法,包括如下步骤;步骤1:富钛料经粉磨后,与石油焦从沸腾层上方加入沸腾炉;步骤2:从氧化工序返回的循环氯气从炉底加入,反应气体先经旋风分离器将未反应的固体粉尘和不挥发的氯化物从反应气体中分离出来,随后进行逐级冷却、冷凝,先分离出亚铁的氯化物,再分离中沸点的氯化物三氯化铁;步骤3:用冷四氯化钛喷淋办法冷凝收集低沸点的四氯化钛,经过滤除泥浆,得到粗四氯化钛,向粗四氯化钛中加入氢化镁粉,以将粗四氯化钛中的三氯氧钒和/或四氯化钒分别还原为二氯氧钒和/或三氯化钒。本发明通过氯化法进行生产钛白粉,使得制作方法更加简单,废气废料更少,降低钛白粉的生产成本,提高钛白粉行业的经济效益。

标签:
固废
安徽 - 合肥 来源:中冶有色网 2023-03-19
利用服装厂多余蒸汽联产加气混凝土砌块的生产工艺

本发明公开了一种利用服装厂多余蒸汽联产加气混凝土砌块的生产工艺,是将服装厂废弃的服装材料,经过粉碎以及和偶联剂进行混合包覆,得到再生纤维添加料,并将其输送到服装厂现场配置的加气混凝土砌块生产线中,与其余加气混凝土砌块的原料制成加气混凝土砌块半成品,放入生产线的蒸压釜中;同时将服装厂烫熨所用管道蒸汽的多余水蒸汽经过调温、调压后引入到加气混凝土砌块生产线的蒸压釜中,对其中的加气混凝土砌块半成品进行蒸压养护直至出釜即得所述加气混凝土砌块。本发明充分利用固体废弃物,节约能源,并降低加气混凝土砌块的制造成本。

标签:
固废
安徽 - 合肥 来源:中冶有色网 2023-03-19
铝锭连续铸造铝液导流槽

本发明涉及一种铝锭连续铸造铝液导流槽,包括工作台、炉架、熔融炉、导流装置、扒渣装置、保温炉和废渣框,所述工作台上端左侧焊接有炉架,炉架上端通过焊接的方式安装有熔融炉,熔融炉下端焊接有导流装置,导流装置右侧上端安装有扒渣装置,导流装置右侧下端设置有保温炉,保温炉通过焊接的方式安装在工作台上端,工作台上端右侧通过滑动配合的方式安装有废渣框。本发明提供的一种铝锭连续铸造铝液导流槽,可以解决人工扒渣效率低、扒渣后的铝液质量差,以及现有铝锭铸造加工设备只经过一次扒渣,扒渣后铝液内部存在较多的固体杂质颗粒,导致连续铸造出的铝锭组织不均匀,存在针孔、气泡等质量问题等问题。

标签:
固废
安徽 - 合肥 来源:中冶有色网 2023-03-19
细粒度尾矿砂的回收利用方法

本发明提供一种细粒度尾矿砂的回收利用方法,将尾矿砂与粘土、石灰石作为原材料生产道路用水泥熟料,根据原材料的组分,结合化学反应前后生成化合物的变化情况,建立关联规则,基于此,精确的计算原材料掺配比例,并通过参数调整,控制水泥性能和质量,选择细粒度的尾矿砂,减少研磨工序,各组分之间相容性较好。本发明充分利用铁尾矿组分优势、磷石膏缓凝作用以及粉煤灰增强水泥后期强度,确保在道路工程使用中具有较好性能,同时最大程度利用固体废弃物尾矿,促进尾矿砂的资源循环高效利用,使废物资源化、资源高效化、成果环保化。

标签:
固废
安徽 - 合肥 来源:中冶有色网 2023-03-19
布料前处理染色工艺用染料加工设备

本发明公开了染色加工技术领域的一种布料前处理染色工艺用染料加工设备,包括混合箱和矩形框,混合箱中设有搅拌组件,矩形框中设有移动组件,移动组件的底部连接有刮料组件,混合槽中对应设有筛选槽,且刮料组件伸入筛选槽中,本发明通过通过将待筛选的物料投入筛选槽中,通过筛选板和振动组件进行筛选,加快筛选,提高筛选效果;通过搅拌电机对进入混合槽中的固体物料和液体物料进行充分,通过移动组件使刮板组件移动,将筛板上留下的杂质废料移动至导料板处并下落,进入收集箱中,以便对杂质进行收集处理,及时将筛选槽中的杂质废料排出。

标签:
固废
安徽 - 合肥 来源:中冶有色网 2023-03-19
粉煤灰中稀土元素的富集分离提取方法

本发明公开了一种粉煤灰中稀土元素的富集分离提取方法,包括以下步骤:将粉煤灰进行研磨至粒径200目以下,称取粉煤灰于圆底烧瓶中,加入体积分数为50%的盐酸混合,加热,搅拌,使用中速滤纸进行过滤;在滤液中加入NaOH溶液,待反应完成后,过滤并分离沉淀;使用盐酸溶解沉淀,之后加入草酸丙酮溶液,加热至近沸;使用氨水调节溶液pH值至2.0后加水稀释,并保温1h;冷却后进行过滤,并使用草酸溶液进行多次洗涤,将沉淀置于马弗炉中灼烧30min,灼烧后物质即为混合稀土氧化物粗提取物。本发明充分利用了工业固体废弃物粉煤灰,变废为宝,具有工艺操作简便、提取率高、粗提取物稀土元素含量高的特点,适合推广应用。

标签:
固废
安徽 - 合肥 来源:中冶有色网 2023-03-19
铁路隧道沟槽视觉智能翻盖板与智能清淤一体化装备

本发明公开了铁路隧道沟槽视觉智能翻盖板与智能清淤一体化装备,包括底板,所述底板的上侧对称固定连接有两个第一导向杆,两个所述第一导向杆的外侧共同套设有承载板,所述底板的上侧固定连接有第一电机,所述底板的上侧与第一电机的输出轴末端均设置有第一链轮,两个所述第一链轮的外侧共同设有第一链条,所述第一链条与承载板固定连接,所述承载板的上侧设置有移动板,所述移动板的上侧固定连接有框体,所述框体的上侧固定连接有第三电机。本发明结构设计合理,实现了对盖板的自动化移动,便于对沟槽的清理,其次实现了对沟槽内固体杂质的破碎,并用清水进行冲洗,最后将废水与杂质输送进行输料框内,将废水与杂质分离。

标签:
固废
安徽 - 合肥 来源:中冶有色网 2023-03-19
新型生物质新能源颗粒及制备方法

本发明属于新能源技术领域,提供了一种新型生物质新能源颗粒及制备方法,本发明提供一种新型生物质新能源颗粒,该生物质新能源颗粒改变了传统的生物质新能源颗粒主要以农作物秸秆、木材加工废弃物、工业有机废弃物和城市固体有机垃圾等为原料的配方模式,增加了山桐子油、皇竹草生物炭等成分,提高了生物质新能源颗粒的燃烧热值。

标签:
固废
安徽 - 合肥 来源:中冶有色网 2023-03-19
新型环保高强保温材料及其制备方法

本发明公开了一种新型环保高强保温材料及其制备方法,包括以下重量份的原料:硅藻土5‑10份、熟石膏粉10‑14份、增稠剂2‑4份、植物性增强胶25‑35份、淀粉胶10‑14份、水泥10‑20份、陶瓷废渣12‑20份、矿石填料60‑80份、轻集料6‑8份,助剂5‑7份、钢纤维6‑10份、隔热填料15‑25份。本发明的保温材料,导热系数小、强度高、耐热阻燃性能较强,其采用了大量的固体废弃物,节约了资源、保护了环境,材料耐腐蚀、耐冷热冲击;同时本发明提供的制备方法,其材料成本较低、原料易得、且工艺简明,具有较高的实用价值和良好的应用前景。

标签:
固废
安徽 - 合肥 来源:中冶有色网 2023-03-19
餐余垃圾回收处理的方法

本发明公开了一种餐余垃圾回收处理的方法,主要包括以下步骤:垃圾初级分类;干湿分离;高温蒸煮;挤压脱水脱油;破碎干垃圾和固体物料;将得到的细小颗粒经干燥灭菌后配入多种营养性成分,混合后在50~90℃的环境下烘干,烘干后的含水量为0.5~5%,然后将烘干后的物料送入环模复饲料专用制粒机进行颗粒压制,压制成20~100目的颗粒细度,制得饲料;将分离出来的废水送入厌氧发酵池中,并加入发酵菌种发酵5~10天产生沼气,发酵温度为20~30℃;将分离出来的废油进行醇化处理。本发明消除了餐余垃圾对生态环境的破坏,处理时不会产生了二次污染,是一种合理化、工业化的餐余垃圾处理方法,具有巨大的经济效益和社会效益。

标签:
固废
安徽 - 合肥 来源:中冶有色网 2023-03-19
钛石膏简易改性改良膨胀土路基填料的制备方法

本发明提供了一种废弃钛石膏简易改性改良膨胀土路基填料的制备方法,涉及岩土工程技术领域。该方法用经过简单物理改性后的钛石膏粉末作为固化剂改良膨胀土路基;将钛石膏掺加到膨胀土中,控制含水率为18%‑20%,充分搅拌,使其均匀,干钛石膏的质量为膨胀土干土质量的20%‑25%。本发明不仅可以降低固化剂成本,更能实现固体废弃物钛石膏的资源化利用,具有较好的经济效益及社会效益。

标签:
固废
安徽 - 合肥 来源:中冶有色网 2023-03-19
养殖系统
养殖系统 734     
 0

本发明提出了一种养殖系统,包括:养殖槽,所述养殖槽连接有第一水流净化装置及第二水流净化装置,所述第一水流净化装置及第二水流净化装置同时连接有储水槽;本发明通过使用加氧装置为养殖槽提供足够的氧气、使用分离器对废水及固体排泄物进行分离分置处理及使用水流净化装置对废水进行处理后再利用,能够为养殖槽提供充足的氧气、保证养殖槽内空气机环境的清新度,更加有利于生物的生长。

标签:
固废
安徽 - 合肥 来源:中冶有色网 2023-03-19
固液气三相产物分类排出垃圾燃烧炉

本发明公开了一种固液气三相产物分类排出垃圾燃烧炉,生活垃圾从顶部填入炉腔内,空气从底部通入炉腔内,使得炉腔内垃圾从底部向上燃烧,燃烧产生的水份以蒸气的形式随循环气体带出炉体,循环气体在炉体外经冷却去除冷凝水后返回炉腔进行二次燃烧,燃烧产生的气体通过二次燃烧,实现充分燃烧,最终尾气通过尾气出口排出,尾气中的热量通过热交换利用,在炉腔底部燃烧产生的固体废渣通过排渣口排出,废渣通过分离能够循环利用,从而实现垃圾燃烧产生的固液气三相产物分类处理利用,最大程度上降低垃圾处理过程中的环境污染。

标签:
固废
安徽 - 合肥 来源:中冶有色网 2023-03-19
由陶粒砂制备的透水砖及其制备方法

本发明涉及一种由陶粒砂制备的透水砖,所述透水砖包括底坯,其由包括以下重量份数的原料制备得到:陶粒砂60~80份,水泥20~30份,促进剂0.5~1份,减水剂5~10份。在优选的方案中,该透水砖还包括面砂层。本发明将固体废弃物再生砂除尘灰和铸造废灰转化为免烧结陶粒用于制备透水砖,具有良好的经济和社会效益。该透水砖具有良好的抗压强度、保水性和透水速率,完全满足透水砖的使用标准。

标签:
固废
安徽 - 合肥 来源:中冶有色网 2023-03-19
生活垃圾渗滤液过滤装置

本发明公开了一种生活垃圾渗滤液过滤装置,包括污水池和净水箱,污水池和净水箱的侧壁分别一一对应连接有进水管和出水管,所述污水池的内壁连接有竖直设置的隔板。本发明结构简单,利用曝气机排气,使污水中的油污浮到表面,有油池的表面油污粘在撇油带上,并随其一起转动,刮油板将撇油带表面的油污刮取,并流入废油箱,实现废油的去除和收集,而污水则从连接管进入多棱框中,过滤板在旋转过程中对其进行过滤,避免杂质聚集在某一个过滤板,提高其过滤效率,最后利用泵体抽取净水箱内净水,并从喷头排出,对过滤板进行反冲洗,避免污水中的固体颗粒附在过滤板内表面,降低其过滤效率。

标签:
固废
安徽 - 合肥 来源:中冶有色网 2023-03-19
高强保温隔音阻燃环保墙体材料及其制备方法

本发明公开了一种高强保温隔音阻燃环保墙体材料,包括以下重量份的原料:稳定剂2‑4份、尾矿填料25‑35份、增强添加物10‑14份、水泥30‑40份、陶瓷废渣12‑20份、矿石填料15‑25份、改性膨胀珍珠岩6‑8份,助剂5‑7份、钢纤维6‑10份、隔热填料15‑25份。本发明的墙体材料的强度高、保温性能好、吸音效果优越、耐热阻燃性能较强,其采用了大量的固体废弃物,节约了资源、保护了环境,材料耐腐蚀、耐冷热冲击;同时本发明提供的制备方法,其材料成本较低、原料易得、且工艺简明,具有较高的实用价值和良好的应用前景。

标签:
固废
安徽 - 合肥 来源:中冶有色网 2023-03-19
垃圾处理方法
垃圾处理方法 887     
 0

本发明公开了一种垃圾处理方法,通过将生活垃圾从顶部送入燃烧炉炉腔内,将空气从底部通入炉腔内,使得炉腔内垃圾从底部向上燃烧,燃烧产生的水份以蒸气的形式随循环气体带出炉体,循环气体在炉体外经冷却去除冷凝水后返回炉腔进行二次燃烧,燃烧产生的气体通过二次燃烧,实现充分燃烧,最终尾气通过尾气出口排出,尾气中的热量通过热交换利用,在炉腔底部燃烧产生的固体废渣通过排渣口排出,废渣通过分离能够循环利用,从而实现垃圾燃烧产生的固液气三相产物分类处理利用,最大程度上降低垃圾处理过程中的环境污染。

标签:
固废
安徽 - 合肥 来源:中冶有色网 2023-03-19
含油污泥脱水碳化处理的方法及系统

本发明涉及固体废物处理技术领域,提供了一种含油污泥脱水碳化处理的方法和系统。本发明将含油污泥进行调质分离,实现含油污泥的预脱水和部分油品的回收,将调质污泥脱水后进行碳化处理,实现含油污泥的减量化和无害化;将碳化处理产生的气液混合物进行气液分离,得到不凝气和油水混合物;将不凝气焚烧后产生的第一高温烟气作为脱水处理的热源,将油水混合物进行油水分离,进一步回收油品;当碳化物为危险废物时,通过气化、高温熔融和激冷排渣将其进行彻底无害化。本发明提供的方法可实现含油污泥的彻底无害化处理,经济效益好,易于产业化推广及应用;本发明提供的系统运行成本低,设备投资小,可处理高含水率、高污染性的含油污泥。

标签:
固废
安徽 - 合肥 来源:中冶有色网 2023-03-19
右旋糖酐-聚天冬氨酸阴离子絮凝剂的制备方法及其应用

本发明提供了一种右旋糖酐‑聚天冬氨酸阴离子絮凝剂的制备方法及其应用。所述制备方法包括步骤:将右旋糖酐与聚天冬氨酸(钠)混合,加入环氧氯丙烷,用氢氧化钠调节pH至8‑10,在25‑60℃水浴加热反应1‑5h,反应结束后加入乙醇获得沉淀,洗涤纯化后干燥,得到淡黄色干燥固体,即为所述右旋糖酐‑聚天冬氨酸阴离子絮凝剂。本发明制备的右旋糖酐‑聚天冬氨酸阴离子絮凝剂可用于豆清废液的澄清并回收滤渣饲料化利用。本发明的絮凝剂安全无毒、可生物降解,具有良好的生物相容性,用于豆清废液的絮凝澄清,形成的絮凝物可回收用作动物饲料。

标签:
固废
安徽 - 合肥 来源:中冶有色网 2023-03-19
锅炉灰渣生产的泡沫砖及其制备方法

本发明公开了一种锅炉灰渣生产的泡沫砖,其特征是由下述重量份的原料制得:废玻璃40-50,锅炉灰渣10-20,硬脂酸钡2-4,草炭5-10,滑石粉2-4,双飞粉3-5,氟化钙4-8,十二烷基硫酸钠2-4,木质素磺酸钠0.5-1,聚苯乙烯磺酸钠1-2,黄原胶1-2,黄腐酸钠1-2,复合填料10-15,水40-60。本发明的泡沫砖添加锅炉灰渣作为原料生产泡沫砖,既提高了泡沫砖的耐腐蚀性,改善了产品的外观,又有效回收利用固体废物,避免污染环境,具有较好的社会效益和经济效益。

标签:
固废
安徽 - 合肥 来源:中冶有色网 2023-03-19
用于一体化预制泵站的预粉碎装置

本实用新型公开了一种用于一体化预制泵站的预粉碎装置,涉及预制泵站技术领域。本实用新型包括预制筒体,预制筒体的中部贯穿有一进水管,预制筒体的内表面上固定安装有一预粉碎装置;预粉碎装置包括壳体、传动机构和破碎机构;壳体为一矩形腔体,壳体的一侧面顶部开有一进水口;壳体的内部对称固定有一L型板,L型板与壳体形成一腔室;壳体的底面对称连通有破碎筒,破碎筒的底部开有一流水口。本实用新型通过利用进水管内废水的动能和势能来带动传动机构进行转动,从而使得破碎机构上的破碎叶片对废水中的杂质和固体垃圾进行破碎,保证了预制泵站的废水提升和处理能力,并减轻了人们的维修压力,降低了预制泵站的经济成本。

标签:
固废
安徽 - 合肥 来源:中冶有色网 2023-03-19
床身结构及具有该床身结构的AC五轴水刀机床

本实用新型涉及水刀机床技术领域,具体地说,公开了一种床身结构及具有该床身结构的AC五轴水刀机床,其包括床身架,床身架上设有收集箱,收集箱中的底端部设有潜污泵,潜污泵上设有伸出收集箱的排水管;收集箱中还设有位于放置架下方且用于对废水进行收集的集料斗,收集箱中设有位于集料斗下端开口下方的过滤板安装架,过滤板安装架的上端部设有过滤板,过滤板的一端抵靠在收集箱的内壁上,收集箱中靠近过滤板的侧壁上设有位于过滤板上方的出料口,过滤板上端面设有可滑动的框形架。本实用新型较佳的实现了物料加工时废水以及固体废料的去除,从而不仅较佳的提升了对于物料的加工效率,同时也较佳的降低了工作人员的劳动强度。

标签:
固废
安徽 - 合肥 来源:中冶有色网 2023-03-19
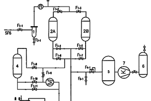
高压电网灭弧气体六氟化硫的处理装置

本实用新型涉及高压电网灭弧气体六氟化硫的处理装置。解决了现有技术中没有专门的、处理能力达到国家六氟化硫新气标准的小型化处理设备的问题。该装置包括过滤器、两个主吸附器和辅助吸附器;两个主吸附器内均填充有固体吸附剂,两个主吸附器并联后连通着辅助吸附器,辅助吸附器内填充有吸附剂;两个主吸附器和辅助吸附器的进、出口管道上分别设控制阀。本实用新型能确保六氟化硫废气经处理后达到我国电力要求纯度99.8%以上的国家新气标准;可单独处理六氟化硫废气,也可与目前各类现有的国内外回收回充设备配套使用;该处理装置的结构设计合理,一用一备的主吸附器布置确保设备能连续处理废气。

标签:
固废
安徽 - 合肥 来源:中冶有色网 2023-03-19
生物质电厂灰渣的资源化利用方法

本发明属于生物质电厂灰渣的资源化处理,具体涉及一种生物质电厂灰渣的资源化利用方法。包括如下步骤:针对灰渣中存在的二噁英等有机污染物和重金属离子污染,在灰渣中加入固化剂,然后通过电弧放电等离子体处理,可以实现二噁英等有机污染物的消除和重金属离子的固化。将固化后的灰渣粉末与废弃塑料颗粒和添加剂等一起通过热压成型,可以得到灰渣基环保托盘。本发明所用原材料主要为固体废弃物,所得的灰渣基环保托盘不含离子型重金属、成本低廉、抗酸碱、耐腐蚀、不受潮、不霉变、强度和承载能力高、阻燃性能佳等优点,为生物质电厂灰渣和废弃高分子材料的回收和资源化利用提供了一条新途径,具有广阔的应用前景和良好的经济效益。

标签:
固废
安徽 - 合肥 来源:中冶有色网 2023-03-19
建筑用隔音材料的制备方法

本发明提供一种建筑用隔音材料的制备方法,包括以下步骤:a、将硅藻土、碳素纤维、固体氧化物和碳酸盐混合搅拌,得到粉料;b、将粉料置于高温煅烧炉中煅烧,冷却至常温,再球磨得到材料一;c、将PVC树脂、废橡胶、丙烯酸改性树脂和硅溶胶混合密炼,加入植物乳液、阻燃剂、润滑剂和抗静电剂加热反应,得到材料二;d、向材料二中加入材料一、乙酸乙酯、十二烷基苯磺酸钠和木质磺酸钠,加热反应,导入双螺杆挤出机中,挤出成型,再蒸汽养护。本发明制备的隔音板材具有良好的致密性和吸音隔音功能,同时具有防潮防霉、净化空气的作用,并且利用废橡胶、榴莲壳等原料,成本低廉,实现废物利用、绿色环保。

标签:
固废
安徽 - 合肥 来源:中冶有色网 2023-03-19
上一页 23 24 25 26 27 ... 75 下一页
共75页    到第

中冶有色为您提供最新的安徽合肥有色金属环境保护技术理论与应用信息,涵盖发明专利、权利要求、说明书、技术领域、背景技术、实用新型内容及具体实施方式等有色技术内容。打造最具专业性的有色金属技术理论与应用平台!

全国热门有色金属设备推荐
展开更多 +
全国热门有色金属技术推荐
展开更多 +

 

江西省隆恩特环保设备有限公司
宣传

报名参会
更多+

报告下载

有色专家
更多+

鞍钢集团有限公司
中国工程院院士
武汉工程大学
教授
矿冶科技集团
副所长/研究员
赣州江钨钨合金有限公司
副总经理
中冶沈勘秦皇岛工程技术有限公司
原矿山院院长/教授级高工
赤泥综合利用研究报告2025
推广

热门技术
更多+

推荐企业
更多+

福建省金龙稀土股份有限公司
宣传

发布

在线客服

公众号

电话

顶部
咨询电话:
010-88793500-807