青岛垚鑫智能科技有限公司
宣传

位置:中冶有色 >

有色技术频道 >

> 加工技术

分类:
全部
矿山技术
冶金技术
材料制备及加工技术
环境保护技术
分析检测技术
 
全部
功能材料技术
复合材料技术
新能源材料技术
合金材料技术
加工技术
地区:
全部
北京
天津
上海
重庆
河北
山西
辽宁
吉林
黑龙江
江苏
浙江
安徽
福建
江西
山东
河南
湖北
湖南
广东
海南
四川
贵州
云南
陕西
甘肃
青海
内蒙
广西
西藏
宁夏
新疆
其他
其他
展开
 
全部
长沙
株洲
湘潭
衡阳
邵阳
岳阳
常德
张家界
益阳
娄底
郴州
永州
怀化
湘西土家族苗族自治州

湖南长沙有色金属加工技术理论与应用

免费发布技术信息>>
磁共振式的无人机无线充电系统

本发明提供了一种磁共振式的无人机无线充电系统,所述系统的基本拓扑为四线圈磁共振式,包括:供电单元、发射单元、中继单元和接收单元。所述供电单元用于将工频交流电转换成低压直流电,并为蓄电池充电及发射单元供电;所述发射单元用于将低压直流电转换成高频交流电,并将电能耦合给中继线圈;所述中继单元用于将接收到的电能以磁共振的方式向外发射;所述接收单元用于接收电能,并将交流电转换成直流电后为无人机的锂电池充电。所述系统通过变拓扑控制,结合接收单元输出特性实现恒流‑恒压法充电,既避免有线充电的“对准”难题,又摆脱传统无线充电的低效率困境,在不返航时,通过就地的无线充电站点自动充电,提升无人机的续航能力。

标签:
加工技术
湖南 - 长沙 来源:中冶有色网 2023-03-19
三维石墨烯及制备方法

本发明提供了一种三维石墨烯材料,其内部具有孔径在2nm以下微孔,材料的比表面积为281~392m2/g;材料的拉曼光谱中D峰强度G峰强度之比为1.25~1.21。同时提供了其制备方法,是在氧化石墨烯组装法合成三维石墨烯的现有技术中,直接通过改变超声和搅拌的时间改变氧化石墨烯的尺寸,使得制备的三维石墨烯具有丰富的孔隙和较大的比表面积。本发明的制备方法简单且容易控制。材料具有大量的微孔,比表面积大可以有效地降低电流密度、缓解金属锂的体积膨胀从而抑制枝晶的生长。

标签:
加工技术
湖南 - 长沙 来源:中冶有色网 2023-03-19
双吡啶基甲醇的制备方法

本发明提供了一种双吡啶甲醇的制备方法,以2‑氯吡啶为原料,经过LTMP锂化加成的方法得到目标产物,该化合物是药物化学领域的重要中间体。

标签:
加工技术
湖南 - 长沙 来源:中冶有色网 2023-03-19
中空结构紧密结合型高性能硅/石墨化碳复合材料及其制备方法和应用

本发明提供一种中空结构紧密结合型高性能硅/石墨化碳复合材料及其制备方法。所述硅/石墨化碳复合材料包括由硅颗粒构成的内层以及由石墨化碳材料构成的外层,内外层之间结合紧密且具有一定的间隙,形成中空结构;其制备方法具体为将二氧化硅与金属镁粉按一定比例均匀混合,混合物在一定二氧化碳流量的气氛下进行镁热还原,采用稀酸对还原产物进行处理,除去中间层杂质产物,即得到最终产品。本发明通过在二氧化碳气氛下进行镁热还原,一步生成硅和石墨化度高的碳材料,制得中空结构且结合紧密的硅基复合材料;该复合材料稳定性好,能有效缓冲硅体积膨胀,提高电化学性能,制备方法简单、能耗低,原料来源广泛,可以广泛应用于锂离子电池负极材料领域。

标签:
加工技术
湖南 - 长沙 来源:中冶有色网 2023-03-19
低比表高压实磷酸铁的制备方法

本发明公开了一种低比表高压实磷酸铁的制备方法,包括以下步骤:S1、取铁源与磷酸混合,制备成铁磷混合溶液;取磷酸盐制备成磷盐溶液;S2、将磷盐溶液加入到铁磷混合溶液中得到反应液,反应后制得磷酸铁浆料;S3、将磷酸铁浆料洗涤后脱水即得所述磷酸铁;控制铁与磷盐的摩尔浓度,磷酸与铁的物质的量,磷盐的加料速度。该方案通过提升铁磷盐浓度,使得反应时晶核增多,同时,延长加料时间,减缓晶体生长速度,并通过增加磷酸用量,使得颗粒团聚得更好,减少空隙,形成剖面无孔且粒度更大的磷酸铁;利用该磷酸铁制备的磷酸铁锂的压实密度更高。

标签:
加工技术
湖南 - 长沙 来源:中冶有色网 2023-03-19
无线充电发射器、接收器、充电装置及无线充电方法

本发明公开了一种无线充电发射器、接收器、充电装置及无线充电方法,无线充电发射器包括第一微控制器、驱动电路、谐振发射电路、PPM解码电路和电源电路;无线充电接收器,包括谐振接收电路、全桥整流电路、DC-DC转换电路、电流传感器、锂电池、模拟采样电路、第二微控制器和PPM发射电路;无线充电装置包括上述无线充电发射器和接收器。本发明利用电磁耦合原理,传送电磁能量,同时,原边线圈和次边线圈兼做通信线圈,通过脉冲位置调制方式(PPM)传递充电反馈数据,对传输功率进行智能控制,实现方式简单、传输功率大、功耗低、成本低等优点,可广泛应用于各类10W及10W以下功率的数码产品。

标签:
加工技术
湖南 - 长沙 来源:中冶有色网 2023-03-18
粉末合金铸型件防锈水及其制备方法

本发明提供一种粉末合金铸型件防锈水及其制备方法。该防锈水专门针对粉末合金铸型件防锈,特别是针对铁、铜、锂粉末金属铸型。该防锈水由以下组分按重重百分比组成:水性石油磺酸钠4%~10%、吡咯烷酮2%~7%、肌醇六磷酸1%~5%、稀土化合物1%~4%、1-苯基-5-巯基四氮唑0.5%~2%、硫脲0.5%~2%,余量为纯净水。该防锈水稳定性好、使用简单、防腐蚀性能强。

标签:
加工技术
湖南 - 长沙 来源:中冶有色网 2023-03-18
超低空遥控飞行植保机

本发明公开了一种超低空遥控飞行植保机,包括机架主体、起落架、可折叠悬臂机构、动力机构、喷洒机构、锂电池组和飞控系统;飞控系统包括手动控制模块、全自动控制模块、自动悬停模块和喷洒管理模块;自动悬停模块在植保机接收不到无线遥控器的遥控信号时控制植保机自动悬停。本发明在植保机上安设多种安全报警系统,当植保机飞离操控范围,接收不到控制信号等紧急情况下,能够自动空中悬浮待命,在紧急情况下也可以通过无线遥控器上的一键悬停保护按钮实现植保机的自动悬停,从而保证植保机的意外安全;本设备装设有喷洒管理系统,能对喷洒的轨迹、时间、地点、喷洒量、喷洒对象、喷洒效果等喷洒数据进行记录、查询和监控。

标签:
加工技术
湖南 - 长沙 来源:中冶有色网 2023-03-18
智能跟随型充电机
智能跟随型充电机 756     
 0

本发明公开了一种智能跟随型充电机。该充电机可根据锂离子动力电池荷电状态的变化动态调整充电电流,它由:电源模块、电池荷电状态监测模块、跟随调整模块等几部分构成。该充电机还可用于电容电池、镍氢动力电池、超级电容器、铅酸电池等储能器件的充电。该充电机可明显缩短电池的充电时间,并对延长电池的使用寿命具有明显的效果。

标签:
加工技术
湖南 - 长沙 来源:中冶有色网 2023-03-18
镍钴锰三元前驱体及其间歇式制备工艺

本发明属于锂离子电池材料技术领域,公开了镍钴锰三元前驱体及其间歇式制备方法。在成核阶段,通过控制pH值和碱度,得到分散性与球形度均较好的晶核;成核阶段结束后,进入生长阶段,通过精准的分料与流量控制,得到球形度好、压实密度高的前驱体材料。制备得到的前驱体二次颗粒呈球形,一次颗粒为叠片状,叠片厚度为50~400nm;粒径D50为2.0~4.0μm,振实密度为2.0~2.3g/cm3,比表面积为5~15m2/g。本发明通过常规工艺参数调整以及分料等手段,即实现了目标镍钴锰前驱体的制备,工艺简单,可操作性强,无附加成本。

标签:
加工技术
湖南 - 长沙 来源:中冶有色网 2023-03-18
叠片装置及叠片机
叠片装置及叠片机 1117     
 0

本发明提供一种叠片装置及叠片机,属于锂电池制造设备技术领域,包括:叠台机构,沿周向间隔设置有若干个;纠偏机构,沿周向间隔设置有若干个,每个纠偏机构位于相邻两个叠台机构之间;上料机构,可转动地设置于叠台机构的上方,上料机构包括沿周向设置的若干个取料结构,若干个取料结构的旋转中心、若干个纠偏机构的中心以及若干个叠台机构的中心共心设置,每个取料结构能够在相邻的纠偏机构和叠台机构之间转换。本发明提供的一种叠片装置,在若干个取料结构旋转过程中实现对若干个叠台机构的上料,并且,利用极片单元和复合料带、或者是极片单元和复合单元、或者是复合单元和复合单元进行叠片,提高了叠片效率。

标签:
加工技术
湖南 - 长沙 来源:中冶有色网 2023-03-18
改性石墨材料及其制备方法和用途

本发明公开了一种改性石墨材料及其制备方法和用途。所述改性石墨材料包括石墨基体及包覆于所述石墨基体表面的氮掺杂多孔碳层,所述石墨基体与所述氮掺杂多孔碳层呈一体结构。采用其作为负极材料应用于锂离子电池,表现出高能量密度、高倍率性能、动力学性能优异的优势。

标签:
加工技术
湖南 - 长沙 来源:中冶有色网 2023-03-18
无定型高掺铝氢氧化钴及其制备方法和应用

本发明涉及锂离子电池技术领域,公开了无定型高掺铝氢氧化钴及其制备方法和应用。该无定型高掺铝氢氧化钴的化学式为:Cox(OH)2·Aly(OH)3,其中,y为0.05‑0.50,x+y=1;所述氢氧化钴的颗粒形状为片状,且所述颗粒的宽为0.02μm‑1.00μm,长为0.05μm‑5.00μm。本发明提供的无定型高掺铝氢氧化钴具有铝掺杂量高且元素分布均匀、粒度分布集中、颗粒分散性好、压实密度高以及一次颗粒为片状的优点。

标签:
加工技术
湖南 - 长沙 来源:中冶有色网 2023-03-18
磷酸钴粉体材料的制备方法

本发明公开了一种磷酸钴粉体材料的制备方法,包括以下步骤:(1)将可溶性钴盐溶于第一溶剂中,混合得到溶液A;将可溶性磷盐溶于第二溶剂中,混合得到溶液B;所述溶液A和溶液B中至少一种添加有增稠剂;(2)将溶液A和溶液B混合得到混合溶液,保持所述混合溶液的pH在5~7之间,反应至完全后得到悬浊液;(3)将所述悬浊液进行后处理,得到磷酸钴粉体材料。本发明通过减缓材料成核后的生长速度,使材料在纳米态结束反应,得到粒径为10~200nm的非晶态磷酸钴粉体团聚颗粒,应用于锂离子正极活性材料包覆可获得极为均匀的包覆层,并显著提高正极材料的循环性能及高温存储性能。

标签:
加工技术
湖南 - 长沙 来源:中冶有色网 2023-03-18
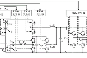
基于混合能源的电机驱动控制系统及其控制方法

本发明公开了一种基于混合能源的电机驱动控制系统及其控制方法,本发明从设计混合能源拓扑结构入手,将混合能源驱动系统分解成若干子系统(桥式电路),针对这些子系统分别设计控制器使这些子系统互相联系起来组成复合控制系统,从而合理地分配超级电容的电流与锂电池的电流,在电机系统启动、加速时由超级电容提供能量;在电机系统制动时超级电容吸收制动能量存储起来;将混合能源的控制与电机系统的伺服控制结合起来,将电机抗外界扰动时需要的额外功率分配给超级电容提供,增加了系统的抗干扰能力。

标签:
加工技术
湖南 - 长沙 来源:中冶有色网 2023-03-18
镁合金及其表面处理方法

本发明一种镁合金表面处理方法,包括以下步骤:S1、镁合金表面预处理,得到干净粗糙的镁合金表面;S2、活化处理,将镁合金置入含活化粒子的活化液溶液中,进行活化;S3、电氧化钝化,再将镁合金置入电氧化溶液,采用恒压氧化的控制方法,在镁合金表面形成钝化膜。对镁合金表面进行活化后,再通过电解的方式对活泼镁合金表面电氧化钝化,可牢固地将具有化学沉积活性的金属粒子镶嵌于钝化膜中,采用先活化再电氧化形成一层具有活性的电氧化钝化膜后再进行化学镀镍的工艺,克服镀液对镁合金基底的直接腐蚀而使镁合金施镀困难,适用于所有镁合金基底材料,特别对高活性稀土镁合金及镁锂合金基材的化学镀镍具有较好的效果。

标签:
加工技术
湖南 - 长沙 来源:中冶有色网 2023-03-18
三元正极材料的表面改性方法

本发明提出了一种三元正极材料的表面改性方法,采用乙酰丙酮金属组合物溶液作为三元正极材料的包覆溶液,利用等离子体辅助化学气相沉积(PECVD)技术制备锂离子电池三元正极材料的包覆材料。等离子体高能辐射促使元素分解并在材料表面沉积,实现沉积速度可控,沉积包覆量可控,沉积包覆种类可控,包覆层材料梯度化可控。该方法反应温度低、速率快、成本低、包覆元素含量可控。

标签:
加工技术
湖南 - 长沙 来源:中冶有色网 2023-03-18
利用氧化石墨烯缓冲剂制备焦磷酸镍负极材料的方法

一种利用氧化石墨烯缓冲剂制备焦磷酸镍负极材料的方法,包括以下步骤:将氧化石墨烯分散液加入到有机溶剂中,调节pH值,得氧化石墨烯缓冲剂;将可溶性含有焦磷酸根的化合物加入到氧化石墨烯缓冲剂中,超声溶解,再将可溶性镍盐在有机溶剂中均匀分散,进行混合,搅拌反应,对反应产物进行洗涤,干燥,烧结,即得焦磷酸镍负极材料。本发明利用氧化石墨烯作为缓冲剂,提供成核位点,加速成核,工艺简便易行,成本低;所得产品纯度高,具有良好的电化学性能,可以广泛应用于锂电储能、新能源材料等领域。

标签:
加工技术
湖南 - 长沙 来源:中冶有色网 2023-03-18
缓释离子型接地地极
缓释离子型接地地极 812     
 0

本发明公开一种缓释离子型接地地极,包括中空的接地圆筒体、盖体和左、右接线端子,接地圆筒体四壁上开设有若干个渗透孔,此渗透孔均匀分布于接地圆筒体的轴向和周向上,接地圆筒体内填充有内填充剂,接地圆筒体外侧面包覆有若干个外填充剂层;内填充剂由以下组分组成:石墨、四氟硼酸锂、膨润土、氧化钠、二氧化硅、高密度聚乙烯树脂、聚环氧乙烷、碳酸二乙酯、γ‑丁内酯、α‑甲基‑γ‑丁内酯、所述外填充剂层由以下组分组成:硫酸镁、亚硝酸钠、硫酸锌、碳酸钙、甲基二磺酸、聚丙烯酰胺、碳酸亚乙酯、亚甲基二萘磺酸钠。本发明既有效避免了长时间雨水流动导致的活性离子流失,也可以长时间释放离子,也减小对接地圆筒体内外侧壁的腐蚀,延长了缓释离子型接地地极使用寿命。

标签:
加工技术
湖南 - 长沙 来源:中冶有色网 2023-03-18
多功能电子计步器
多功能电子计步器 1169     
 0

本发明公开了一种多功能电子计步器,包括顶盖、液晶显示屏透镜、LED灯、控制按钮、液晶显示屏、第一密封圈、电路控制板、九轴陀螺仪、GPS接收模块、单片机、蓝牙模块、音乐播放模块、壳体、锂电池、振动马达、防水扬声器、手带卡块、第二密封圈;本发明具有较好的防水效果,能有效避免水进入计步器内部;具有手机防丢失功能,当手机与计步器之间的距离超过一定值时,计步器会发生振动;具有语音导航功能,大大方便了佩戴者的日常出行,避免佩戴者外出时发生迷路的现象;具有音乐播放功能,佩戴者锻炼身体的过程中,通过计步器与蓝牙耳机的连接;实现音乐播放,能够有效的帮助佩戴者放松心情,提高锻炼的效果。

标签:
加工技术
湖南 - 长沙 来源:中冶有色网 2023-03-18
复合正极及其制备方法

本发明提供了一种复合正极,包括铝箔、电极层、粘结剂和导电剂,所述电极层涂覆于所述铝箔表面,所述电极层包括基体层,包覆所述基体层的聚合物层,以及位于基体层中的芯层。本发明所提供的复合正极,电极层的基体层外包覆导电聚合物层,在基体层中填充芯层,同时利用了基体层的一维管道的物理限制作用和化学成分的吸附作用,解决了现有技术中,锂硫电池硫正极充放电过程中生成的中间产物多硫离子的穿梭效应,会使电池比容量、循环保持率较低,整体电化学性能低的问题,采用本发明的方法制备得到的复合正极,在0.1C倍率下首次放电比容量为762.1mAh g‑1,经过100次循环后,循环保持率高达79.3%。

标签:
加工技术
湖南 - 长沙 来源:中冶有色网 2023-03-18
制备纳米羟基氧化钴锰的方法

本发明公开了一种制备纳米羟基氧化钴锰的方法,包括以下步骤:(1)调节乙酸锰与乙酸钴的混合溶液的pH值至2.5~6;(2)向步骤(1)后的混合溶液中通入氧化性气体进行氧化反应,反应后离心、洗涤、烘干,得到所述纳米羟基氧化锰钴。本发明的制备方法可一步加工得到纳米羟基氧化钴锰,该纳米羟基氧化钴锰可应用于超级电容器及锂离子电池等相关领域。本发明的制备方法所涉及原料廉价易得,成本低,合成工艺简单易实现,产品质量稳定且工艺重复性能好,反应可以在较短时间内完成,效率高。

标签:
加工技术
湖南 - 长沙 来源:中冶有色网 2023-03-18
用于后张预应力锚头的封锚材料及其制备方法

一种用于后张预应力锚头的封锚材料,包括以下质量百分比的组分:硅酸盐水泥67%~72%;硫酸盐水泥25%~30%;塑性膨胀剂0.01%~0.02%;流变剂0.01%~0.02%;硫酸锂0.04%~0.06%;硼酸0.40%~0.60%;复合超细活性矿粉1.0%~2.5%;减水剂0.15%~30%;阻锈剂0.02%~0.06%。该材料的制备方法,包括步骤:S1、按照质量比称取各组分并搅拌均匀;S2、按照质量比为0.26~0.28的水胶比取试验用水并手动搅拌至水浸入粉末中;S3、采用搅拌机进行搅拌;S4、降低搅拌速度,多次测量浆液的流动度经时损失;S5、测量浆液的泌水率。本发明具有水胶比低、高流动度、早强、微膨胀等优点。

标签:
加工技术
湖南 - 长沙 来源:中冶有色网 2023-03-18
氟化石墨烯的制备方法

一种氟化石墨烯的制备方法,包括以下步骤:(1)使用石墨制备氧化石墨烯;(2)在氟化石墨烯制备装置的储存罐中加入600ml水,再加入步骤(1)所制得的氧化石墨烯;(3)开启超声波和微波,加入含氟化合物8~17g,加热至80℃,搅拌3小时,自然冷却至常温后得到反应产物;(4)将反应产物压滤洗涤至pH=7后进行喷雾干燥,得到氟化石墨烯粉末。本发明操作简单,制备时间短,无污染,成本低,产量高,可用于锂电池电极材料、润滑材料,也可用于医药、催化或者做特种喷涂材料,还可直接或合成做发动机气缸的耐磨材料。

标签:
加工技术
湖南 - 长沙 来源:中冶有色网 2023-03-18
人居小区粪便、厨余收集、处理与冷、热、电能联供方法

一种人居小区粪便、厨余收集、处理与冷、热、电能联供方法,是将人居小区的粪便和厨余等有机垃圾引入沼气池,产生的沼气经脱硫净化、除水和升压后送入微型燃气轮发电机组发电,并入电网对小区供电;微型燃气轮机组发电过程排出的烟气则引入烟气型溴化锂冷/热机组,就地对该人居小区供热/供冷,本发明系统的优点是既节约了市政建设投资,又减少了环境污染,同时又增加了新的能源及扩大了这种新能源综合利用渠道。

标签:
加工技术
湖南 - 长沙 来源:中冶有色网 2023-03-18
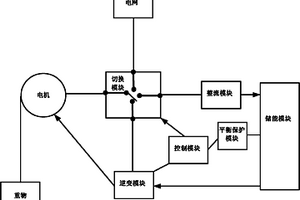
起重机的自馈式电能回收系统及方法

本发明公开了一种起重机的自馈式电能回收系统及方法,该系统为:电网、整流模块、逆变模块、控制模块和起吊重物的电机均与切换模块相接,整流模块和逆变模块均与储能模块相接,逆变模块与电机相接,储能模块为超级电容器、锂离子电池、混合超级电容器或电容电池。所述的起重机的自馈式电能回收系统还包括平衡保护模块。该方法为:在上述系统的基础上,根据不同情况确定不同的系统工作模式:电网供电模式、启用充电模式以及逆变模式。本发明具有明显的节能效果。

标签:
加工技术
湖南 - 长沙 来源:中冶有色网 2023-03-18
分解硬石膏的方法
分解硬石膏的方法 717     
 0

一种分解硬石膏的方法,包括以下步骤:(1)硬石膏、煤炭粉碎烘干:将硬石膏、煤炭分别粉碎,在90-110℃下分别烘干至水分重量百分含量≤10%;(2)配制催化剂:称取如下重量百分比的催化剂原料:氧化镁5-30%,氯化锂5-20%,硫酸铝20-45%,氧化硅5-30%,混合均匀;在90-110℃下烘干至水分重量百分含量≤10%;(3)取如下重量百分比的硬石膏75-85%、煤炭10-20%、催化剂3-8%,混合均匀,加热到600-800℃,保温反应30-50分钟,即成。本发明之分解硬石膏的方法,同时加入煤炭和催化剂,起还原、催化和促进燃烧的作用,在达到同样的分解率和质量水平的情况下,能有效降低硬石膏的分解温度,降低能耗,降低生产成本。

标签:
加工技术
湖南 - 长沙 来源:中冶有色网 2023-03-18
高容量、长循环镍钴锰三元正极材料及其制备方法

本发明公开了一种高容量、长循环镍钴锰三元正极材料,晶粒尺寸为200nm~300nm;所述三元正极材料的残余应力为0.15~0.3。本发明的制备方法:按照化学计量比将三元正极材料前驱体和锂源混合;将混合料进行第一阶段烧结和第二阶段烧结,且第一阶段的烧结温度比第二阶段的烧结温度高5℃~20℃;将烧结后的物料冷却、过筛,获得高容量、长循环镍钴锰三元正极材料。本发明的三元正极材料的晶粒尺寸为200nm~300nm,残余应力为0.15~0.3,残余应力在该范围内的三元正极材料可以保证电池同时兼顾较佳的容量和循环性能。

标签:
加工技术
湖南 - 长沙 来源:中冶有色网 2023-03-18
分层级碳包覆硅微纳复合负极材料及其制备方法、应用

本发明公开一种分层级碳包覆硅微纳复合负极材料及其制备方法、应用,该制备方法包括:将纳米硅分散在溶剂中原位包覆酚醛树脂或聚多巴胺得到前驱体粉末,将前驱体粉末与氰胺类小分子、铁系过渡金属盐混合,高温碳化处理得到分层级碳包覆硅微纳复合负极材料。该分层级碳包覆硅微纳复合负极材料具有双重碳包覆:第一重是纳米硅颗粒表面均匀包覆碳层,第二重是碳包覆硅纳米颗粒形成的聚集体表面被一层氮掺杂片层碳膜均匀包覆,且碳包覆硅纳米颗粒之间原位生长了碳纳米管。分层级碳包覆硅微纳结构一方面提高了硅负极材料的结构和界面稳定性,另一方面改善了硅负极的导电性,用作锂离子电池负极材料显著改善了硅的循环稳定性和倍率性能。

标签:
加工技术
湖南 - 长沙 来源:中冶有色网 2023-03-18
粗磨液及其制备方法
粗磨液及其制备方法 871     
 0

本发明提供了一种粗磨液及其制备方法,包括以下质量百分数的组分:碳化硼粉末30%‑40%、悬浮防沉剂0.3%‑0.8%、分散稳定剂1%‑5%、pH调节剂1%‑10%、润湿剂1%‑5%、螯合剂1%‑4%,溶剂为去离子水;所述悬浮防沉剂包括硅酸镁锂和/或硅酸镁钠;粒径小于150μm的碳化硼粉末含量占碳化硼粉末总量的50%,粒径大于150μm的碳化硼粉末含量占碳化硼粉末总量的50%,其中,粒径小于40μm的碳化硼粉末含量占碳化硼粉末总量的3%。本发明中所述粗磨液,对氧化锆陶瓷的切削速率达到1c/min,表面粗糙度为15.35nm左右,所述粗磨液具有使用寿命长、制备方法简单和成本低廉的优势。

标签:
加工技术
湖南 - 长沙 来源:中冶有色网 2023-03-18
上一页 22 23 24 25 26 ... 125 下一页
共125页    到第

中冶有色为您提供最新的湖南长沙有色金属加工技术理论与应用信息,涵盖发明专利、权利要求、说明书、技术领域、背景技术、实用新型内容及具体实施方式等有色技术内容。打造最具专业性的有色金属技术理论与应用平台!

全国热门有色金属设备推荐
展开更多 +
全国热门有色金属技术推荐
展开更多 +

 

江西省隆恩特环保设备有限公司
宣传

报名参会
更多+

报告下载

有色专家
更多+

南昌航空大学
副院长/教授
中国矿业大学(北京)
院长/教授
江西铜业集团有限公司
党委书记、董事长
江西理工大学
教授
国家钨与稀土产品质量检验检测中心
主任
赤泥综合利用研究报告2025
推广

热门技术
更多+

推荐企业
更多+

福建省金龙稀土股份有限公司
宣传

发布

在线客服

公众号

电话

顶部
咨询电话:
010-88793500-807