青岛垚鑫智能科技有限公司
宣传

位置:北方有色 >

有色技术频道 >

分类:
全部
矿山技术
冶金技术
材料制备及加工技术
环境保护技术
分析检测技术
 
全部
功能材料技术
复合材料技术
新能源材料技术
合金材料技术
加工技术
地区:
全部
北京
天津
上海
重庆
河北
山西
辽宁
吉林
黑龙江
江苏
浙江
安徽
福建
江西
山东
河南
湖北
湖南
广东
海南
四川
贵州
云南
陕西
甘肃
青海
内蒙
广西
西藏
宁夏
新疆
其他
其他
展开
 
全部
广州
韶关
深圳
珠海
汕头
佛山
江门
湛江
茂名
肇庆
惠州
梅州
汕尾
河源
阳江
清远
东莞
中山
潮州
揭阳
云浮

广东惠州有色金属材料制备及加工技术理论与应用

免费发布技术信息>>
迷你负离子发生装置
迷你负离子发生装置 800     
 0

本实用新型提供的迷你负离子发生装置,包括壳体以及置于壳体内的充电芯片、锂电池、电源管理芯片、微电脑管理电路、负离子发生器,锂电池分别与充电芯片、电源管理芯片和微电脑管理电路连接,负离子发生器分别与微电脑管理电路和电源管理芯片连接,可通过充电芯片向锂电池充电,锂电池通过电源管理芯片向负离子发生器供电,同时直接向微电脑管理电路供电,微电脑管理电路控制负离子发生器释放负离子氧;壳体包括负离子释放口,负离子发生器发出的负离子氧通过负离子释放口向外部释放。本实用新型体积小巧,重量不足45克,可随身佩戴,续航达24小时;可保持人体呼吸周边近1立方米范围达到万级负离子氧的发生量,是旅行、工作随身携带的好器皿。

标签:
加工技术
广东 - 惠州 来源:北方有色网 2023-03-18
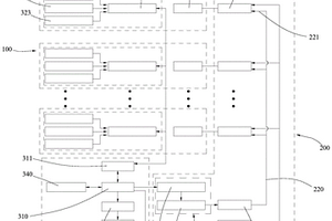
可自动识别开关和停电的灯具电路

本实用新型公开了一种可自动识别开关和停电的灯具电路,所述灯具电路包括:反激电路,所述反激电路包括两路电路,一路电路给锂电池充电,一路给应急灯照明;充电控制电路,与所述反激电路连接,用于给所述锂电池充电;应急电路,与所述锂电池连接,用于在停电无电时对所述锂电池充电。

标签:
加工技术
广东 - 惠州 来源:北方有色网 2023-03-18
具有快速旋转功能的周转车

本实用新型涉及锂电池周转车技术领域,具体是一种具有快速旋转功能的周转车,包括放置板和底板,放置板的底部外壁固定安装有连接块,所述连接块的底部安装有齿盘,所述安装架的底部设置有万向轮,底板的一侧设置有转向机构,所述转向机构包括与齿盘啮合,本实用新型将装置推动至到达目标位置,控制液压杆将万向轮收回,使底板直接与地面接触,然后通过转动摇把带动锥齿轮二转动,通过锥齿轮二与锥齿轮一的啮合进而带动蜗杆转动,最终通过蜗杆与齿盘的啮合使得放置板带动其顶部放置的锂电池转动,实现对放置板的旋转,在对质量较大的锂电池搬动时,可以轻松快速的旋转,快速调节锂电池的卸货方向,对操作转向的空间要求较小,方便使用。

标签:
加工技术
广东 - 惠州 来源:北方有色网 2023-03-18
汽车电池壳体
汽车电池壳体 1089     
 0

本实用新型涉及一种汽车电池壳体,包括相互配合的罐体和盖体,所述盖体与罐体扣合形成容纳腔,所述容纳腔内壁开设有通风槽,所述通风槽与开设于罐体底部的散热孔连通,所述盖体顶面开设有风孔,所述容纳腔内还设置有若干散热管,所述散热管两端分别与散热孔及风孔连接,所述罐体外壁贴合设置有散热片。本实用新型在原有汽车锂电池壳体的散热结构基础上加装了贯穿锂电池内部的散热管,并使得散热管两端分别与散热孔及封孔连接,为锂电池内部提供散热功能,利用风冷将散热管内吸收的热量排出。有效延长了电池的使用寿命。同时有效避免了锂电池长期使用后存在的安全隐患。

标签:
加工技术
广东 - 惠州 来源:北方有色网 2023-03-18
汽车电瓶反充电装置
汽车电瓶反充电装置 1157     
 0

本实用新型提供了一种汽车电瓶反充电装置,应用于所述汽车电瓶,包括输入输出接口、锂电池模块、电池充电模块、控制模块、电流放大检测模块以及电流输出模块;所述电池充电模块的输入端与所述输入输出接口连接、输出端与所述锂电池模块连接、控制端与所述控制模块连接,所述电流放大检测模块的输入端与所述锂电池模块连接、输出端与所述控制模块连接,所述电流输出模块的输入端与所述锂电池模块连接、输出端与所述输入输出接口连接、控制端与所述控制模块连接。实施本实用新型,方便用户操作,不易出错,在汽车电瓶正常时,可对该装置进行充电,在汽车电瓶亏电时,可快速对汽车电瓶进行反充电,进而快速启动汽车。

标签:
加工技术
广东 - 惠州 来源:北方有色网 2023-03-18
具有充电功能的无线路由器

本实用新型涉及一种具有充电功能的无线路由器,包括无线路由器主体,所述无线路由器主体包括对无线路由器集中控制的中央处理单元及与中央处理单元连接的无线路由单元,所述无线路由器还包括与中央处理单元连接的充电单元,所述充电单元包括锂电池及其保护电路、充电电路、充电管理模块及放电电路,所述充电管理模块分别与充电电路、放电电路、锂电池及其保护电路及中央处理单元连接,所述充电管理模块通过检测充电电路、放电电路的电压,控制锂电池的充电或放电,所述锂电池还通过充电管理模块为无线路由器主体供电。在无线路由器无外接电源时为无线路由器提供工作电压,同时还可为外接设备充电,使该无线路由器具有充电功能,使用方便。

标签:
加工技术
广东 - 惠州 来源:北方有色网 2023-03-18
热压化成夹具及化成设备

本实用新型的热压化成夹具及化成设备,包括底板、触点组件及夹持组件,触点组件包括弹性触片及弹性件,弹性件分别与弹性触片及底板相抵接,以使弹性触片具有远离底板的趋势,夹持组件包括托盘、夹子及导电片,托盘可拆卸地设置于底板上,托盘上靠近底板的一侧面上设置有金属触片,夹子设置于托盘远离底板的一侧面上,导电片设置于夹子上,且导电片与金属触片相连接,夹子用于夹紧锂电池的电极,托盘与底板相互靠近时,以使金属触片与弹性触片相抵接。如此,将托盘设置为可拆卸的方式,使得托盘能够从底板上取下,相比于传统的将锂电池直接安装在化成柜上,本申请的热压化成夹具能够降低锂电池的上下料难度,从而提高锂电池的化成效率。

标签:
加工技术
广东 - 惠州 来源:北方有色网 2023-03-18
电池极片激光造孔装置
电池极片激光造孔装置 1172     
 0

一种电池极片激光造孔装置,包括:支撑柱、移动机构及机构打孔机构,移动机构包括竖移导轨、横移导轨及连接组件,竖移导轨设置于支撑柱上,连接组件滑动设置于竖移导轨上,且与横移导轨滑动连接,连接组件用于连接竖移导轨及横移导轨,激光打孔机构设置于横移导轨的一端,激光打孔机构用于对电池极片的涂层进行激光打孔。本实用新型设置激光打孔机构,对锂离子电池极片的涂层进行打孔,通过对激光功率参数的控制,精确调节极片的孔隙率,对锂离子电池的倍率性能实现精准调节,设置竖移导轨及横移导轨,可以通过移动激光打孔机构来对锂离子电池极片进行全面均匀打孔,避免另外增加传送装置对锂离子电池极片进行传送,结构更加简单,灵活性更好。

标签:
加工技术
广东 - 惠州 来源:北方有色网 2023-03-18
压芯机
压芯机 990     
 0

本实用新型公开了一种压芯机,涉及锂电池生产领域,包括工作台,所述工作台上设有支撑架,所述工作台上设有环形转盘和驱动环形转盘转动的驱动装置,所述工作台上绕环形转盘轴线环形阵列设有若干二次压芯装置,所述支撑架上于每一二次压芯装置正上方均设有一次压芯装置,所述环形转盘上设有若干治具槽,每一所述治具槽内均设有升降座,所述升降座沿环形转盘径向设有若干下工件槽,所述治具槽内设有供二次压芯装置贯穿的贯通槽,所述升降座与贯通槽过盈配合,所述工作台上于环形转盘内设有固定台,所述固定台上设有上下料机械手,所述上下料机械手一侧设有出料通道。对锂电池进行多次压芯,确保锂电池压实,避免锂电池电池芯发生侧漏。

标签:
加工技术
广东 - 惠州 来源:北方有色网 2023-03-18
照明灯具
照明灯具 953     
 0

本实用新型属于照明技术领域,尤其涉及一种照明灯具,包括外壳、以及安装于外壳上的安装杆、照明灯、太阳能模块、调光电源、锂电池和感应装置;调光电源和锂电池均设置于外壳内;太阳能模块与锂电池电性连接,锂电池与调光电源电性连接,调光电源与照明灯和感应装置电性连接;外壳上设有弧形安装板,弧形安装板位于外壳远离太阳能模块的一端,安装杆滑动连接于弧形安装板上;感应装置与安装杆同侧设置,照明灯位于外壳背向感应装置一侧。随着安装杆在弧形安装板上的滑动,安装杆与外壳之间的角度随之变化,如此,安装拆卸均十分方便,可以根据需求安装本照明灯具,使本照明灯具使用范围更加广泛。

标签:
加工技术
广东 - 惠州 来源:北方有色网 2023-03-18
新型的自行车动力电池

本实用新型公开了一种新型的自行车动力电池,包括锂电芯,所述锂电芯的底端固定连接有电池支架,且电池支架的底端安装有保护板,所述锂电芯的顶端设置有下胶壳,且下胶壳的内部左侧设置有固定螺母,所述固定螺母的底端安装有充电口,所述保护板的底端设置有上胶壳,且上胶壳的左侧顶端安装有USB防尘塞,且USB防尘塞的右侧与USB板的左侧相连接,所述下胶壳的顶端设置有电量显示板,所述上胶壳的右侧固定有放电口。本实用新型通过减小多组锂电芯的尺寸,使电池体积减小,携带方便,通过遮盖装置防止放电口随意打开,挡板结构阻挡了外界的灰尘和水汽,通过旋转旋转头,电池拆装简便,降低了维修人员的工作量。

标签:
加工技术
广东 - 惠州 来源:北方有色网 2023-03-18
可充电耳内式助听器
可充电耳内式助听器 805     
 0

本实用新型涉及一种可充电耳内式助听器,包括助听器本体和充电盒,所述助听器本体包括外壳、电源模块、以及传音模块,所述电源模块和传音模块均收容在外壳内;所述电源模块包括锂电池和第一导电件,所述锂电池固设在外壳内,所述第一导电件的一端与锂电池的电极连接,另一端自外壳内部延伸至外壳表面。本实用新型使用锂电池作为电源,大大增加电池寿命,且无需更换电池。通过充电盒的第二导电件与助听器本体的第一导电件接触来对电池充电,使充电方便快捷,且便于收纳,避免助听器丢失。外壳设有一按键,通过设定程序,使用该唯一的按键即可完成助听器的开关和音量调节,简化了操作,且有利于减小助听器体积。

标签:
加工技术
广东 - 惠州 来源:北方有色网 2023-03-18
设置有温控保护电路的执法记录仪

本实用新型公开了一种设置有温控保护电路的执法记录仪,包括:温控单元及与温控单元连接的温度感应器,所述供电电源包括依次连接的充电电路、锂电池、电源管理电路及温度补偿电路,所述电源管理电路与温控单元连接,所述温控单元根据温度感应器的温度信号分别控制电源管理电路与温度补偿电路之间的通断和控制锂电池与电源管理电路之间的通断;所述锂电池还通过一手动开关与温度补偿电路连接,所述手动开关控制锂电池与温度补偿电路之间的通与断,在高温环境进行高温断电保护,在低温环境进行加热保护。

标签:
加工技术
广东 - 惠州 来源:北方有色网 2023-03-18
太阳能植保无人机
太阳能植保无人机 879     
 0

本发明公开了一种太阳能植保无人机,包括机体和喷淋部,还包括供电部,所述供电部包括设置在机体外壁的太阳能电池板,所述太阳能电池板串联有稳压整流模块和整流二极管,所述供电部还包括设置在机体上的锂电池,所述锂电池与太阳能电池板并联设置,所述喷淋部包括储液箱和喷头,所述储液箱设置于机体底部,所述喷头与机体固定连接,且所述喷头与储液箱通过输液管道连接。本设计新型太阳能无人机能够在飞行时利用太阳能电池板和锂电池共同向无人机供电,减少锂电池电量的消耗,从而增加植保无人机的有效作业时间,提高作业效率。

标签:
加工技术
广东 - 惠州 来源:北方有色网 2023-03-18
耐磨耐腐蚀附着力好的搪瓷釉料

本发明涉及一种搪瓷釉料。一种耐磨耐腐蚀附着力好的搪瓷釉料,由以下质量百分比的组分组成:石英20~30%、云母15~25%、长石15~25%、氧化钙或氧化钡或氧化锂2~5%、氧化钠2~5%、三氧化二铝2~5%、氧化硼2~5%、氧化钴1~3%、聚乙烯蜡粉1~3%、氟化钙2~5%。进一步的,各组分及质量百分比优选为:石英30%、云母20%、长石22%、氧化钙或氧化钡或氧化锂5%、氧化钠5%、三氧化二铝4%、氧化硼4%、氧化钴3%、聚乙烯蜡粉2%、氟化钙5%。本发明釉料附着力好、耐磨、耐腐蚀。?

标签:
加工技术
广东 - 惠州 来源:北方有色网 2023-03-18
冷却风箱
冷却风箱 1017     
 0

本实用新型公开了一种冷却风箱,包括箱体、进风通道、高压冷却机构、排风通道和输送机构,所述输送机构和高压冷却机构均设置在箱体内,所述高压冷却机构冷却输送机构上输送的极片;所述高压冷却机构与进风通道连通,所述排风通道与箱体连通。本实用新型可以对烘烤处理后的锂电池极片等产品进行冷却,锂电池极片等产品冷却时通过输送机构进行边输送边冷却,可以提高锂电池极片等产品的冷却效率,从而可以提高整个锂电池极片等产品的生产加工效率。

标签:
加工技术
广东 - 惠州 来源:北方有色网 2023-03-18
磷酸盐材料、其制备方法和用途

本发明公开一种磷酸盐材料的制备方法,所述方法包括以下步骤:(1)将铁盐、锰盐、锂盐、碳源和铕源溶于含磷螯合剂的水溶液中,在50~110℃下搅拌过滤,除去水分得磷酸盐材料前驱体;(2)将磷酸盐材料前驱体移入高温气氛炉中,在氩气、氮气或氮氢混合气气氛中,以5-10℃/min的速率加热升温到400-500℃,恒温焙烧1-4小时,再以同样的速率升温到600-750℃,恒温焙烧6-12小时后冷却到室温,得磷酸盐材料。本发明方法制备的磷酸盐材料具有均匀相,能很好的发挥LiFePO4和LiMnPO4的协同效应,具有更好的容量和电压。本发明还公开了采用所述方法制备得到的磷酸盐材料及其在锂电池正极材料中的用途。

标签:
加工技术
广东 - 惠州 来源:北方有色网 2023-03-18
数据线的质量检测设备

本实用新型涉及检测领域,尤其涉及一种数据线的质量检测设备,包括机箱,机箱的前端安装有显示器,显示器一侧安装有光标盘,光标盘的下端安装有开关,显示器的另一侧安装有端口,机箱后端安装有USB接口,USB接口的下端安装有Type‑c接口,Type‑c接口的下端安装有Type‑b接口,Type‑b接口的一侧安装有充电口,充电口连接有锂电池,锂电池安装在机箱的内部,锂电池的上端安装有电路板,锂电池的一侧安装有绝缘电阻,绝缘电阻连接有电阻丝,绝缘电阻的一侧安装有处理器,处理器连接在微控制器的一端,微控制器的另一端连接有转换器,转换器的一端连接有传感器,该设备在单独使用检测数据线的同时,还设置有端口可以使该设备连接电脑或者PC软件实现更多功能。

标签:
加工技术
广东 - 惠州 来源:北方有色网 2023-03-18
复合隔膜及其制备方法和用途

本发明涉及一种复合隔膜及其制备方法和用途。所述复合隔膜包括基膜,以及涂覆在所述基膜至少一侧的复合涂层,所述复合涂层包括相互分散的陶瓷和聚合物。所述陶瓷和聚合物相互分散,使得所述复合隔膜具有良好的热稳定性和电解液的浸润性,优异的机械性能,同时提升电池的硬度,使锂离子电池的安全性能得到极大的改善。所述陶瓷、聚合物和基膜的相互配合,使得所述复合隔膜具有较低的透气度值和较高的锂离子的传导率,有效降低锂离子电池的内阻,同时提升锂离子电池的安全性能和硬度,可广泛应用于动力离子电池等储能器件。

标签:
加工技术
广东 - 惠州 来源:北方有色网 2023-03-18
新能源动力电池系统注液式消防系统

一种新能源动力电池系统注液式消防系统包括锂电池模块、注液装置及主控装置。锂电池模块包括多个并联设置的电池箱,每一电池箱内均容置有锂电池组;注液装置包括储蓄机构、引流管道及多个注液头,储蓄机构用于存储灭火液体,引流管道与储蓄机构连通,引流管道上设置有多个分流支管,多个注液头一一对应安装于多个分流支管上;主控装置包括控制主机及多个检测控制模块,多个检测控制模块一一对应容置于多个电池箱内,且多个检测控制模块均与控制主机电连接,控制主机与储蓄机构电连接,主控装置用于监控锂电池模块中的各个电池,且根据收集到的信息控制注液装置对发生火情的电池进行精确灭火,提高电池系统的安全性。

标签:
加工技术
广东 - 惠州 来源:北方有色网 2023-03-18
易分散炭黑导电剂及其制备方法和用途

本发明涉及一种易分散炭黑导电剂及其制备方法和用途;所述易分散炭黑导电剂包括炭黑及接枝在所述炭黑表面的羧甲基纤维素,接枝在炭黑表面的羧甲基纤维素在水中具有较好的溶解性,进而有利于阻止炭黑的团聚,有利于形成导电剂分散良好的锂离子电池浆料;本发明所述易分散炭黑导电剂用于锂离子电池浆料,相较于传统炭黑,其能降低锂离子电池的内阻,进而改善其倍率性能,本发明所述易分散炭黑导电剂尤其适用于高功率锂离子电池。

标签:
加工技术
广东 - 惠州 来源:北方有色网 2023-03-18
非水性电化学电池及其制备方法

本发明属于化学电池领域,它公开了一种非水性电化学电池及其制备方法,该电化学电池包括具有正极涂层且整体作为正极的正极集流体、负极、电解液和隔膜,所述的集流体和负极上均设有极耳,正负所述负极是金属锂或锂铝合金;正极单位面积的容量与负极单位面积的容量之比值小于1.0;正极理论总容量与负极理论总容量之比值大于1.0。在制备方法中,所述的正极、负极隔膜叠放时,正极的起始端与负极的起始端是错位叠放。该工艺减少了制程短路率,在保障大电流放电能力的前提下,使电池的安全性能大大提高。

标签:
加工技术
广东 - 惠州 来源:北方有色网 2023-03-18
分段加热辊压机构与极片辊压方法

本发明公开了一种分段加热辊压机构与极片辊压方法。本发明的分段加热辊压机构包括相对设置的工作辊,所述工作辊的外侧设置有分段加热组件,进行锂电池极片辊压时,可由所述分段加热组件对所述工作辊进行沿轴向的分段加热,从而改变所述工作辊对应加热区域的辊凸度,使所述工作辊沿轴向获得精确的辊凸度变化,可适应性的对锂电池极片进行精准加热辊压,改善锂电池极片沿纵向的厚差均匀性,确保生产的锂电池极片的质量。本发明的极片辊压方法基于所述的分段加热辊压机构进行辊压,可根据生产状况实时调节极片厚度异常区域对应的加热头的加热功率,从而确保辊压的极片的厚度均匀性,可辊压生产质量稳定的极片。

标签:
加工技术
广东 - 惠州 来源:北方有色网 2023-03-18
充放电管理电路和充电电池

本申请公开了一种充放电管理电路和充电电池,充放电电路包括充电线路和放电线路,以及用于切换连接至充电线路和放电线路的电池管理回路;所述放电线路包括串联连接的DC‑DC稳压回路和动态负载回路;所述充电线路包括串联连接的同步交换式充电回路和电压逆向保护电路;充电电池,包括锂电池、与锂电池的负极连接的金属外壳、安装在锂电池正极的绝缘帽盖;所述帽盖内设置有控制板,所述控制板上设置有充放电管理电路;所述控制板上突出所述帽盖设置有导电金属突起,连接至所述电池管理回路的总连接点。本申请的有益效果是锂电池电芯设计的充电电池可以稳定输出1.5V电压,可以高效充电并可随时LED查看电芯电量。

标签:
加工技术
广东 - 惠州 来源:北方有色网 2023-03-18
基于PACK工艺的聚合物电芯生产装置

本发明公开了一种基于PACK工艺的聚合物电芯生产装置,包括主体,主体的下表面固定连接有四个支撑座,支撑座正面设置有控制开关,主体的上表面固定连接有保护外壳,主体的上表面滑动连接有两个连接座,夹紧气缸贯穿夹紧支架的上表面与夹紧块固定连接。本发明的有益效果是:在调节组件的作用下使得锂电池处于中心位置,当需要对不同尺寸的锂电池进行折边时,通过调节组件使得两个连接座的位置调节到合适的位置,即使得两个第一折边块之间的距离和第二折边块之间的距离与锂电池折边尺寸相同时即可,从而能够对不同尺寸的锂电池进行折边。

标签:
加工技术
广东 - 惠州 来源:北方有色网 2023-03-18
碳片盖膜及其制备方法和用途

本发明涉及一种碳片盖膜及其制备方法和用途,将锂电池中的玻璃纤维盖膜替换为碳片盖膜,一方面,碳片盖膜具有良好的硬度和可裁切性能,可以满足锂电池电芯对不同盖膜形状的要求,可以解决玻璃纤维盖膜因质地较软造成的扎翻、脱落和变形等问题,有利于阻隔不同电芯中碳球正极与锂片负极的接触,避免电芯内部短路对电芯使用寿命及长期可靠性的影响,另一方面,碳片盖膜中加入了催化剂,增强了盖膜的还原活性,可以让盖膜参与至锂电池反应的过程中,作为活性物质还原的场所,使得活性物质能够在碳片盖膜上还原。

标签:
加工技术
广东 - 惠州 来源:北方有色网 2023-03-18
具有核壳结构的固态电解质复合材料及其制备方法和应用

本发明提供一种具有核壳结构的固态电解质复合材料及其制备方法和应用。所述固态电解质复合材料包括固态电解质以及位于固态电解质表面的含锂化合物包覆层,所述方法包括以下步骤:将固态电解质放置于原子层气相沉积设备的反应腔室中,控制反应温度,将锂源和其他前驱体材料以间隔脉冲的形式,由惰性气体作为载气通入反应腔室中原子层气相沉积在固态电解质表面,两次脉冲间隔保持惰性气体吹扫状态。本发明通过原子层气相沉积法在固态电解质表面包覆一层具有优异的空气稳定性的含锂化合物材料,隔绝空气与固态电解质的直接接触,从而提升其对空气的稳定性,并且保证了固态电解质复合材料的锂离子传输能力。

标签:
加工技术
广东 - 惠州 来源:北方有色网 2023-03-18
内置电池电动窗帘的充电系统

本发明公开了一种内置电池电动窗帘的充电系统,包括驱动控制模块、无线充电发射单元、无线充电接收单元和卷绳动力装置,所述驱动控制模块分别与所述无线充电发射单元、所述无线充电接收单元和所述卷绳动力装置电性连接,本发明主要是通过电量感应器感应到锂电池电压低,并将低电压信号传送到驱动控制器,驱动控制器通过无线信号发射器发出充电信号,第二无线接收器接收到无线信号发射器所发送出的充电信号,并将充电信号传送到充电处理器,充电处理器控制启动无线充电发射线圈,并为其供电,使锂电池可以通过自动感应进行自动控制充电,不需人工将锂电池拆出充电,一定程度上给内置锂电池的充电带来便捷。

标签:
加工技术
广东 - 惠州 来源:北方有色网 2023-03-18
纽扣电池的制备方法及其纽扣电池

本发明涉及电池领域,公开了纽扣电池的制备方法及其纽扣电池。其制备方法包括以下步骤:提供共价有机框架材料,将共价有机框架材料加入含锂溶液中,对锂化处理后共价有机框架材料进行洗涤后,再进行干燥处理,得到锂化共价有机框架材料;对锂化共价有机框架材料进行压制处理,得到固态电解质薄膜;提供正极片及负极片,对正极片、负极片及固态电解质薄膜进行裁切操作;提供底壳及顶盖,将圆形状的正极片、固态电解质薄膜及负极片放置于底壳中,将顶盖盖合于底壳中,并进行封口操作,得到纽扣电池。本发明制备得到的电解质薄膜具有良好的低温导离子导电性,组装得到的纽扣电池表现出良好的循环稳定性,提高了纽扣电池的倍率性能及循环寿命。

标签:
加工技术
广东 - 惠州 来源:北方有色网 2023-03-18
混合电容器的正极及其制备方法和用途

本发明涉及一种混合电容器的正极及其制备方法和用途,所述正极包括集流体,以及依次位于集流体表面的粘结层和正极材料层,所述粘结层包括第一粘结剂,所述正极材料层中包括第二粘结剂、导电剂、正极活性物质和富锂化合物,所述导电剂中包括第一导电剂和第二导电剂,所述第一导电剂包括石墨粉、导电碳黑或乙炔黑中的至少一种,所述第二导电剂包括石墨烯类材料以及一维碳材料中的至少一种。本发明提供的正极中,粘结层提高集流体与正极材料层的结合能力,降低极片内阻,正极材料层中的导电剂、富锂化合物和正极活性物质等物质相互配合,提升了正极的能量密度和倍率性能,同时在充电过程中提供锂离子进入负极,实现负极的免预锂化。

标签:
加工技术
广东 - 惠州 来源:北方有色网 2023-03-18
上一页 21 22 23 24 25 ... 127 下一页
共127页    到第

北方有色为您提供最新的广东惠州有色金属材料制备及加工技术理论与应用信息,涵盖发明专利、权利要求、说明书、技术领域、背景技术、实用新型内容及具体实施方式等有色技术内容。打造最具专业性的有色金属技术理论与应用平台!

全国热门有色金属设备推荐
展开更多 +
全国热门有色金属技术推荐
展开更多 +

 

江西省隆恩特环保设备有限公司
宣传

报名参会
更多+

报告下载

有色专家
更多+

中国科学院赣江创新研究院
院长
昆明理工大学
校长
洛阳有色矿业集团有限公司
生产技术部经理
北京航空航天大学、中国工程院
院士
西北有色金属研究院、中国工程院
院士
赤泥综合利用研究报告2025
推广

热门技术
更多+

推荐企业
更多+

福建省金龙稀土股份有限公司
宣传

发布

在线客服

公众号

电话

顶部
咨询电话:
010-88793500-807