青岛垚鑫智能科技有限公司
宣传

位置:北方有色 >

有色技术频道 >

分类:
全部
矿山技术
冶金技术
材料制备及加工技术
环境保护技术
分析检测技术
 
全部
功能材料技术
复合材料技术
新能源材料技术
合金材料技术
加工技术
地区:
全部
北京
天津
上海
重庆
河北
山西
辽宁
吉林
黑龙江
江苏
浙江
安徽
福建
江西
山东
河南
湖北
湖南
广东
海南
四川
贵州
云南
陕西
甘肃
青海
内蒙
广西
西藏
宁夏
新疆
其他
其他
展开
 
全部
广州
韶关
深圳
珠海
汕头
佛山
江门
湛江
茂名
肇庆
惠州
梅州
汕尾
河源
阳江
清远
东莞
中山
潮州
揭阳
云浮

广东惠州有色金属材料制备及加工技术理论与应用

免费发布技术信息>>
隐身太阳能灯
隐身太阳能灯 1127     
 0

一种隐身太阳能灯,包括控制器、墙砖形主体(1)、LED灯板(3)、太阳能板(4)和锂电池(6);其中,所述墙砖形主体包括一框形壳体(11)和透镜(12);所述太阳能板、所述框形壳体和所述底板组合成一箱体,所述LED灯板、控制器和锂电池安装于所述箱体内;所述框形壳体上设有锁墙安装挂孔(111);所述控制器、LED灯板、太阳能板和锂电池之间相互电连接;所述控制器包括控制板(2)和开关,所述开关用于切换所述LED灯板的亮灯工作模式。

标签:
加工技术
广东 - 惠州 来源:北方有色网 2023-03-18
卷针机构
卷针机构 1288     
 0

本实用新型涉及锂电池制造设备技术领域,特别涉及到一种卷绕型锂电池的制造设备。一种卷针机构,包括与电机连接可由电机带动旋转的主固定座,和与主固定座对应设置在滑轨上的副固定座,主固定座和副固定座用于固定卷针的两端,所述的卷针为两个半圆形的主卷针和副卷针对合而成圆柱体,所述主卷针一端为半圆形体,另一端扩大成圆柱形体,副卷针一端为半圆形体,另一端也扩大成圆柱体。本卷针机构的卷针两个半圆形的主卷针和副卷针对合而成圆柱体,卷针直径设计在1.0~3.0mm之间,该卷针机构卷针直径缩小,从而可以缩小卷针卷绕的卷芯的直径,有效地增加圆柱形锂电池的容量。

标签:
加工技术
广东 - 惠州 来源:北方有色网 2023-03-18
可太阳能充电的人体感应LED路灯

本实用新型公开了一种可太阳能充电的人体感应LED路灯,包括灯柱、开关孔和感应控制电路,所述灯柱上端固定有灯架,且灯架另一端固定有灯座,所述灯座下端安装有LED灯珠板,且LED灯珠板外部设置有灯罩,所述灯柱上端安装有太阳能光伏板,且太阳能光伏板通过导线与锂电池电性连接,所述锂电池安装于电池安装盒内,且电池安装盒一侧开设有电池更换口,所述灯柱内开设有开关孔,且开关孔另一端与控制开关连接,所述控制开关下端安装有热释电红外传感器,且热释电红外传感器与锂电池通过导线电性连接。本实用新型外观大方雅致,造型新颖,通过太阳能板充电智能式人体感应LED路灯,节省电力,能源环保,使路人的生活更加方便、惬意。

标签:
加工技术
广东 - 惠州 来源:北方有色网 2023-03-18
辅助车辆启动装置
辅助车辆启动装置 747     
 0

本实用新型提供了一种辅助车辆启动装置,所述装置通过正负引线连接所述车辆的车载蓄电池的正负极柱,包括锂电池模块、放电开关、放电模块、控制模块以及检测模块,其中,所述放电开关、所述放电模块和所述检测模块分别与所述控制模块连接,所述放电开关还分别与所述锂电池模块和所述放电模块连接;所述放电开关在正常状态下断开。本实用新型在检测到车辆处于启动打火状态时,使锂电池模块为车辆启动提供瞬间的大电流,以启动车辆,避免了在车辆启动时车载蓄电池直接进行大电流放电,缓解车载蓄电池的容量衰减情况,大幅度提高了车载蓄电池的使用寿命。而且,在由意外情况导致蓄电池电力不足的情况下,仍然能启动车辆。

标签:
加工技术
广东 - 惠州 来源:北方有色网 2023-03-18
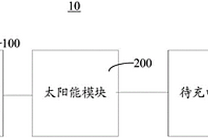
太阳能充电手表电路
太阳能充电手表电路 1260     
 0

本实用新型涉及电路设计技术领域,公开一种太阳能充电手表电路,包括芯片、太阳能模块及待充电模块,太阳能模块包括光伏板、输入芯片及滤波单元,光伏板与输入芯片电连接,输入芯片与芯片电连接,滤波单元与芯片电连接;及,待充电模块包括锂电池单元,锂电池单元与输入芯片电连接。通过设置太阳能模块,能够通过太阳能对手表内的锂电池进行充电,从而避免用户需费时力寻找新电池,也减少了对环境的污染。同时,本申请也避免用户需要频繁充电,使得充电更加的便捷。

标签:
加工技术
广东 - 惠州 来源:北方有色网 2023-03-18
电池远程控制系统
电池远程控制系统 860     
 0

本实用新型涉及一种电池。一种电池远程控制系统,包括蓄能系统,所述蓄能系统通过稳压器连接有信息收集与定位模块,信息收集与定位模块通过移动通信网络与远程控制中心进行信号连接。所述信息收集与定位模块为SIM芯片及与SIM芯片连接的GPS芯片。所述蓄能系统为磷酸锂铁电池组及磷酸锂铁电池组的电池管理系统,并由外部电力系统或太阳能光伏板系统为磷酸锂铁电池组供电。本实用新型可将电池实时信息通过移动通信网络源源不断的传送到远程控制中心,便于管理者的管理与处理,GPS芯片可将电池的位置坐标通过移动通信网络传输至远程控制中心,对电池起到定位追踪作用,有效防止电池失窃,减少后续搜寻的时间与减少人力、物力的消耗。

标签:
加工技术
广东 - 惠州 来源:北方有色网 2023-03-18
转镍定位装置
转镍定位装置 1038     
 0

本实用新型涉及一种转镍定位装置,该转镍定位装置包括:底板、安装块、焊接压片和定位档条。安装块设置于底板上,安装块与焊接压片枢接,安装块固定设置有第一磁铁。焊接压片包括相连接的连接部和焊接部,连接部与安装块枢接,焊接部远离连接部的一端设置有焊接框;焊接部与第一磁铁磁性相吸设置。定位档条滑动设置于底板上,定位档条与焊接压片形成有用于放置锂电池电芯的定位区域,焊接框用于朝锂电池电芯的铝极耳的方向转动。该转镍定位装置的结构简单、成本低廉,适用于各种铝极耳大小不一的锂电池电芯。

标签:
加工技术
广东 - 惠州 来源:北方有色网 2023-03-18
列车双主机火灾报警装置

本实用新型具体涉及一种列车双主机火灾报警装置,包括报警器顶板,所述报警器顶板的底端连接有火灾报警器壳体,所述火灾报警器壳体内部设有的空腔左侧设有锂电池,所述锂电池的左侧顶端连接有无线信号发射器,所述火灾报警器壳体内部底端设有第二温度传感器,本实用新型使用时通过无线信号发射器的设置,可方便列车控制室内的人们对锂电池的更换与充电,保障了本火灾报警装置的正常预警,通过蜂鸣器与报警器本体的设置,当列车车厢内发生火灾报警使,能够警示旅客做好疏散逃离的效果,有效保障了旅客的人生财产安全,通过集风罩与通风槽的设置,能够烟雾进行有效的引导,检测精确度更高,有效的避免了不必要的损失,检测性能效果好更好。

标签:
加工技术
广东 - 惠州 来源:北方有色网 2023-03-18
壁挂式家庭储能电源
壁挂式家庭储能电源 705     
 0

本实用新型公开了一种壁挂式家庭储能电源,涉及储能设备领域,包括挂架和机箱,机箱前后端分别设有箱盖与挂钩组件,机箱远离箱盖的内壁上沿重力方向依次设有固定支架、横向支架和支撑支架,固定支架下表面设有锂电池控制板,机箱顶壁可拆卸设有与锂电池控制板电性连接的转接板,横向支架和支撑支架之间沿水平方向设有若干电池模组,横向支架与支撑支架均沿电池模组排列方向延伸,每一电池模组上端均与横向支架可拆卸连接,每一电池模组下端均与支撑支架可拆卸连接。使锂电池控制板、转接板与各个电池模组能够快速装入机箱内,有利于提升生产效率,并且机箱整体挂在预装于墙壁的挂架上,在检修储能电源的过程中,实现了对机箱整体的快速拆卸安装。

标签:
加工技术
广东 - 惠州 来源:北方有色网 2023-03-18
提高散热性能的电池组外壳

本实用新型公开了一种提高散热性能的电池组外壳,所述电池组外壳的底部并排设置有若干个卡座,每个所述卡座的相对两壁面设置有往上延伸的隔板,所述隔板之间形成腔体用于插设锂电池;所述电池组外壳的内侧部设置有散热管,所述散热管在所述隔板的高度方向上走管,并且沿着所述卡座的排列方向往前延伸,从而在所述卡座的侧面形成散热区域,所述散热管对准每个所述腔体。本实用新型针对每个锂电池的安装空间作出改良,将散热措施布置得更加精细化,有效吸收并且转化锂电池产生的热量,降温过程中并不需要引入外部动能,成本低廉、静态高效、占用空间小,十分适合在动力电池组的外壳中实施应用。

标签:
加工技术
广东 - 惠州 来源:北方有色网 2023-03-18
强附着力脱醇有机硅灌封胶生产用冷却装置

本实用新型公开了一种强附着力脱醇有机硅灌封胶生产用冷却装置,包括冷却扇与运送带,所述运送带的外部四周设置有聚乙烯袋,所述聚乙烯袋的内部装有溴化锂溶液,所述运送带的内部两端均安装有电滚筒,所述电滚筒的前后两端均设置有滚筒轴,所述滚筒轴的下方安装有滚筒支撑腿,所述滚筒支撑腿的下方前后两侧均安装有支撑横柱,所述支撑横柱的下方设置有行走轮,本实用新型设置了溴化锂溶液装袋,并且把装袋的溴化锂溶液紧贴在输送带上,依此对脱醇有机硅灌封胶进行冷却,冷却扇对脱醇有机硅灌封胶进行风冷散热,冷却效果好,并且冷却结束后就可以进行灌装,还可以推动本装置使行走轮转动,带动本装置移动,使用方便。

标签:
加工技术
广东 - 惠州 来源:北方有色网 2023-03-18
无线固定电话
无线固定电话 759     
 0

本实用新型涉及一种无线固定电话,其包括无线座机和电源适配器,所述座机内置有可与无线移动通信网络通信的通信模块、可通过外接电源适配器与市电相连的电源模块、与所述电源模块相连的可充电电池、以及与电源模块输出端相连的锂电池充电管理模块,所述锂电池充电管理模块的输出端还连接有多个充电接口。所述锂电池充电管理模块包括多个电压转换电路以及连接在其后的多个充电管理和保护电路,所述多个充电接口分别与对应的充电管理和保护电路相连。本实用新型提高了无线固定电话的利用率,节约了资源和空间。

标签:
加工技术
广东 - 惠州 来源:北方有色网 2023-03-18
车用供电系统
车用供电系统 832     
 0

一种车用供电系统,用于给负载提供电源,包括:磷酸铁锂电池包和DC/DC变换器,所述DC/DC变换器的正电压输入端连接磷酸铁锂电池包的输出电压端,所述DC/DC变换器的输出端连接负载的电源端。由于采用磷酸铁锂电池包经过DC/DC变换器降压后给车内负载供电,不仅电路简单,实现容易,而且不具有污染性,更加环保。

标签:
加工技术
广东 - 惠州 来源:北方有色网 2023-03-18
电池电芯封装结构
电池电芯封装结构 1173     
 0

本实用新型锂电池封装技术领域,具体是一种锂电池电芯的封装结构,其在电芯前端设置有面盖,电芯后端设置有底盖,预先注塑成型的面盖与底盖之间通过凹凸卡合扣位连接,所述面盖中设置有保护电路基片,保护电路基片中设置有可与电芯正、负极联接的金属片。所述的保护电路基片通过注塑封装固定于面盖上,保护电路基片的金属片裸露在外,所述的面盖与电芯前端之间还设置有起填充作用的支架。本实用新型锂电池采用预先注塑成型的面盖和底盖来封装电芯,避免了把整个电芯置于模具中注塑封装所带来的损坏,本实用新型减少了生产工序,降低了生产成本。

标签:
加工技术
广东 - 惠州 来源:北方有色网 2023-03-18
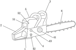
多功能园林锯
多功能园林锯 767     
 0

本实用新型所提供的一种多功能园林锯,包括支架,还包括设置在所述支架上的拖手、提手、电机、驱动装置和锯齿,驱动装置内部安装有储能锂电池组,驱动装置上还设置有显示屏和USB接口,电机外侧设置有扬声器、充电插孔和启动开关,储能锂电池组连接所述显示屏、USB接口和充电插孔,显示屏通过语音模块连接扬声器,所述储能锂电池组通过所述启动开关连接所述电机,所述锯齿安置在所述电机上,本实用新型所提供的一种多功能园林锯,有效改善了噪音污染和空气污染,而且操作十分灵活,既保护了环境又提高了工作效率,使用起来很方便。

标签:
加工技术
广东 - 惠州 来源:北方有色网 2023-03-18
具有自检功能的应急灯

本实用新型涉及一种具有自检功能的应急灯,包括主控电路及与其连接的自检电路、用于存储自检信息的存储电路、用于输出自检信息的输出接口电路、恒流驱动电路及LED光源。所述自检电路包括光源检测电路和/或电池容量检测电路;所述电源电路包括锂电池、AC/DC转换电路,AC/DC转换电路输入端接交流市电,输出端连接电池保护电路,电池保护电路与锂电池连接。本实用新型内设自检电路,可实现定期自检,保障应急灯的可靠性,且自检报告可输出给相关部门供查询,对故障情况及时作出处理;同时采用锂电池作为备用电源,市电断开后可更长时间供电,为所述应急灯多功能化提供必要基础,并配有电池保护电路,提高应急灯电源稳定性。

标签:
加工技术
广东 - 惠州 来源:北方有色网 2023-03-18
便于安装连接的电子烟电池

本实用新型公开了一种便于安装连接的电子烟电池,包括电子烟外壳,电子烟外壳顶部的一侧开设有开孔,电子烟外壳的内腔滑动卡接有锂电池,开孔的内腔滑动套接有密封外壳,密封外壳和电子烟外壳之间设置有固定装置;固定装置包括螺纹套筒,螺纹套筒套设于密封外壳和电子烟外壳外壁的一端,密封外壳底部的一侧固定连接有定位块,定位块滑动卡接于电子烟外壳的内部。本实用新型利用电子烟外壳、锂电池、密封外壳和固定装置的相配合使用,固定装置包括螺纹套筒、定位块、连接板和卡条,从而转动取下螺纹套筒,滑动密封外壳,就可以使密封外壳与电子烟外壳分离,从而就可以对锂电池进行拆卸,从而提高其实用性能。

标签:
加工技术
广东 - 惠州 来源:北方有色网 2023-03-18
灾害监测预警装置
灾害监测预警装置 1094     
 0

本实用新型涉及一种灾害监测预警装置,包括立柱、控制模块、水位传感器、振动检测仪、温湿度仪和锂电池,所述控制模块、所述水位传感器、所述振动检测仪、所述温湿度仪和所述锂电池分别安装于所述立柱上,所述锂电池分别与所述控制模块、所述水位传感器、所述振动检测仪、所述温湿度仪电性连接,所述水位传感器的信号、所述振动检测仪的信号、所述温湿度仪的信号输出端分别与所述控制模块的信号输入端连接,所述立柱的顶部设有报警器和喇叭,当周围环境出现异常时会发出警报声。本实用新型能够对不同灾害进行监测预警,使用方便,有利于提高人们对自然灾害的应变效率,保护人生财产的安全,在降低成本的同时,还节省了人力资源。

标签:
加工技术
广东 - 惠州 来源:北方有色网 2023-03-18
无线电烙铁
无线电烙铁 1033     
 0

本实用新型涉及一种无线电烙铁。所述电烙铁包括手柄、安装于手柄上的烙铁头,手柄内设有电子线路和锂电池,所述电子线路包括加热电路、用于给锂电池充电的充电电路、低压报警电路、低压断路保护电路等。所述电烙铁可通过安装于手柄上的插头连接外部电源充电也可以通过充电器接口连接充电器充电。所述电烙铁采用可充电锂电池供电,为无线便携式烙铁,摆脱了电源线的束缚,使用方便;其自身具有两种充电方式,并具有低压断路保护和报警功能,增加了其智能化和人性化设计,使用更加安全可靠。

标签:
加工技术
广东 - 惠州 来源:北方有色网 2023-03-18
具有数字音量控制功能的助听器电路

本实用新型公开了一种具有数字音量控制功能的助听器电路,涉及助听器领域,包括音频处理模块、稳压模块、锂电池、充电管理模块、音量控制模块、麦克风和喇叭,音频处理模块分别与麦克风、喇叭、稳压模块电连接,稳压模块与锂电池电连接,锂电池电连接有充电管理模块,音频处理模块的控制脚与音量控制模块电连接,音频处理模块包括音频处理芯片U1及其外围电路,音量控制模块包括微处理器U2、电阻R7、电阻R10、电阻R16和触摸感应电路。取消手动物理开关,利用霍尔检测开关实现自动开机,利用触摸感应技术实现功能操作,实现对音量增益的精确控制,使操作步进增益均匀增加或减小,提高操作体验与产品寿命,增强用户体验。

标签:
加工技术
广东 - 惠州 来源:北方有色网 2023-03-18
防滑且可辅助手机散热的智能手机保护外壳

本实用新型公开了一种防滑且可辅助手机散热的智能手机保护外壳,包括外壳本体,所述外壳本体的外表面设置有若干个防滑凸起,所述防滑凸起上设置有若干个散热孔,所述外壳本体的外表面设置有若干个气囊孔,所述外壳本体内边框的一侧设置有凹槽二,所述凹槽二内嵌入有手机屏保,所述外壳本体的内部嵌入有微型锂电池,所述微型锂电池与电源插头电性连接,所述微型锂电池的一端设置有加速度传感器,所述加速度传感器的一侧设置有气体发生器,所述气体发生器的一侧设置有控制芯片,所述气体发生器的一侧设置有感应器,本实用新型手机屏保上摄像头处设置有圆孔,圆孔上嵌入有高清摄像镜片,增大手机的像素,使拍出来的照片更加的清晰。

标签:
加工技术
广东 - 惠州 来源:北方有色网 2023-03-18
北斗定位器
北斗定位器 735     
 0

本实用新型公开了一种北斗定位器,包括外壳,所述外壳内部通过弹簧弹性连接有安装室,所述安装室底部固定连接有锂电池,所述锂电池顶部固定安装有中央处理器,所述安装室两侧分别安装有数据存储模块和GPRS模块,所述安装室顶部固定连接有信号传输模块,所述外壳顶部固定连接有第一保护壳,所述第一保护壳内部位于外壳上表面外螺纹连接有天线,本实用新型通过设置了外壳和安装室,安装室和外壳通过弹簧弹性连接,将中央处理器、锂电池、信号传输模块、GPRS模块和数据存储模块安装于安装室内部,避免震动对安装室内部的影响,解决了现有的部分北斗定位器紧靠橡胶垫减震,减震效果不好,容易损坏北斗定位器,造成定位偏差的问题。

标签:
加工技术
广东 - 惠州 来源:北方有色网 2023-03-18
改进的正极浆料、制备方法及正极极片的制备方法

本发明属于电化学锂一次电池技术领域,具体涉及一种改进的正极浆料、制备方法及正极极片的制备方法。改进的正极浆料重量百分比组成为:电解二氧化锰85~95﹪,导电剂2~7﹪,粘结剂Ⅰ1~3﹪,粘结剂Ⅱ2~5﹪,各组份的重量百分比之和达到100%;粘结剂Ⅰ是聚丙烯酸酯、丙烯腈多元共聚化合物、羧甲基纤维素钠中的一种;所述粘结剂Ⅱ是聚四氟乙烯。改进正极浆料均匀涂覆于锂一次电池正极集流体;干燥后的正极集流体经辊压、分切成片,再烘干制得正极片。本发明使用两种不同耐热温度的粘结剂,其中一种耐温较低的粘结剂达到分解温度分解,达到增加极片孔隙、提高极片吸液量。从而充分发挥正极片的导电性能,锂电池的导电性能好。

标签:
加工技术
广东 - 惠州 来源:北方有色网 2023-03-18
氧化锌纳米材料及制备方法、电子传输薄膜、发光二极管

本发明属于发光二极管技术领域,尤其涉及一种氧化锌纳米材料的制备方法,包括步骤:获取氢氧化锂溶液和无水醋酸锌;在无水无氧的环境下,将所述无水醋酸锌与所述氢氧化锂溶液混合溶解后,进行热反应,分离得到氧化锌纳米材料。本发明提供的氧化锌纳米材料的制备方法,以氢氧化锂和无水醋酸锌为原料,在无水无氧的环境下通过热反应制得氧化锌纳米材料,通过对反应原料及反应条件参数的合理调控,从而使制得的氧化锌纳米材料的粒径为5~7纳米的,粒径小,分散稳定性好,能隙宽,达到3.7eV。

标签:
加工技术
广东 - 惠州 来源:北方有色网 2023-03-18
电子玩具彩色弹性球
电子玩具彩色弹性球 1091     
 0

本实用新型公开了一种电子玩具彩色弹性球,包括球体,所述球体的外表面固定有突刺,所述球体的内部中间固定有锂电池,所述锂电池的外表面通过震动开关连接有LED灯珠,所述LED灯珠的外表面通过软弹簧连接有下壳和上壳,且所述下壳和上壳均通过支撑柱与锂电池连接,所述下壳和上壳的外表面黏贴有彩色块,该种电子玩具彩色弹性球设置有上壳、下壳、凸块、凹槽、魔术贴和固定杆,当弹性球长时间使用后内部零件出现损坏时,使用者可以撕开魔术贴,使得与魔术贴固定的固定杆被拔出,随后使用者即可将上壳和下壳进行拆卸,从而可以对弹性球内部的零件进行维修或者更换,从而避免了弹性球拆卸较为不便不利于维修的情况。

标签:
加工技术
广东 - 惠州 来源:北方有色网 2023-03-18
电池塑料外壳结构
电池塑料外壳结构 998     
 0

本实用新型公开了一种电池塑料外壳结构,它涉及18650锂电池的外壳结构。它包括卷芯、正极极耳、负极极耳、正极盖板、负极盖板和壳体,卷芯采用锂电极片卷绕的18650聚合物卷芯,卷芯的直径为16.8mm-17.2mm,卷芯的两端引出有正极极耳、负极极耳,卷芯外侧设置有一层壳体,正极极耳、负极极耳的外侧设置有正极盖板、负极盖板,正极盖板、负极盖板分别提高正极铆钉、负极铆钉与正极极耳、负极极耳铆接。本实用新型结构简单,设计合理,具有良好的绝缘性,提高了18650锂电池的安全性,降低风险,实用性强,前景广阔。

标签:
加工技术
广东 - 惠州 来源:北方有色网 2023-03-18
蓝牙电池极片点焊装置

本实用新型公开一种蓝牙电池极片点焊装置,包括基座、调节组件及推送组件,调节组件包括调节架、调节块及调节件,推送组件包括推送架、移动滑块、推送平板、极片档条及极片推动块,推送架设置于调节块上,移动滑块滑动设置于推送架上,推送平板设置于推送架上,极片档条设置于推送平板上,极片推动块滑动设置于推送平板上,并且极片推动块与移动滑块连接。本实用新型可以调整推送极片的方向及位置,并且还可以准确限定极片的推送长度,从而保证极片焊接位置的准确性,进而提高极耳和电池电芯的连接稳定性;同时还可以有效地提高锂电池的质量,并保证在检测过程中,提高检测的通过率,提高锂电池的品质,降低锂电池的不良品率。

标签:
加工技术
广东 - 惠州 来源:北方有色网 2023-03-18
插扣式内置电池
插扣式内置电池 1197     
 0

一种插扣式内置电池,包括两块金属壳体、软包装锂电芯、由接触片组件与电路保护板组成的外接端子、限定并锁紧外接端子的锁紧装置。金属壳体在其厚度方向上四周设有搭接台阶,在台阶上设有多个榫扣和其他插接型连接结构。当锂电芯、锁紧装置、外接端子装入金属壳体的凹腔以后,金属壳体两部分通过搭接台阶和多个榫扣则相互紧紧锁住,并把锂电芯、外接端子、锁紧装置固定在其凹腔之内。金属壳体设置的多个插入式锁扣使电池及其内器件安装十分方便,且提高了内置电池自身的刚度,并能将内置电池的多种元件相互紧紧锁住。由于该实用新型结构紧凑,缩小了内置电池所占空间,提高了电池单位体积容量。

标签:
加工技术
广东 - 惠州 来源:北方有色网 2023-03-18
石墨负极材料及其制备方法和应用

本发明提供了一种石墨负极材料及其制备方法和应用。所述石墨负极材料为核壳型结构,所述核壳型结构的内核为石墨,所述石墨的表面包覆有聚三苯胺包覆层。本发明将聚三苯胺包覆在石墨表面,可增强石墨对锂离子的吸附能力,提高锂离子传输速度,使得石墨在电池在充电过程中能更快的完成嵌锂,缩短了充电时间,提高了充电效率,进而达到快充的目的。

标签:
加工技术
广东 - 惠州 来源:北方有色网 2023-03-18
复合电池组的电量预警方法

本发明提供了一种复合电池组的电量预警方法。所述方法包括:对至少2组由锂亚硫酰氯电池与电容器并联形成的复合电池组进行电压测试和/或电流测试;所述电压测获得锂亚硫酰氯电池的荷电状态与稳定电压的对应关系;所述电流测试获得锂亚硫酰氯电池的荷电状态与最大输出电流的对应关系;对待进行电量预警的复合电池组进行监控,根据电压进行预警,和/或根据电流进行预警。本发明提供的方法简单易行,无需经过复杂的换算,可应用于物联网智能设备中。

标签:
加工技术
广东 - 惠州 来源:北方有色网 2023-03-18
上一页 19 20 21 22 23 ... 127 下一页
共127页    到第

北方有色为您提供最新的广东惠州有色金属材料制备及加工技术理论与应用信息,涵盖发明专利、权利要求、说明书、技术领域、背景技术、实用新型内容及具体实施方式等有色技术内容。打造最具专业性的有色金属技术理论与应用平台!

全国热门有色金属设备推荐
展开更多 +
全国热门有色金属技术推荐
展开更多 +

 

江西省隆恩特环保设备有限公司
宣传

报名参会
更多+

报告下载

有色专家
更多+

南昌航空大学
副院长/教授
中国矿业大学
教授
江西铜业集团有限公司
党委书记、董事长
中国瑞林工程技术有限公司
中国工程院院士
武汉科技大学
院长 / 教授
赤泥综合利用研究报告2025
推广

热门技术
更多+

推荐企业
更多+

福建省金龙稀土股份有限公司
宣传

发布

在线客服

公众号

电话

顶部
咨询电话:
010-88793500-807