青岛垚鑫智能科技有限公司
宣传

位置:中冶有色 >

有色技术频道 >

> 新能源材料技术

分类:
全部
矿山技术
冶金技术
材料制备及加工技术
环境保护技术
分析检测技术
 
全部
功能材料技术
复合材料技术
新能源材料技术
合金材料技术
加工技术
地区:
全部
北京
天津
上海
重庆
河北
山西
辽宁
吉林
黑龙江
江苏
浙江
安徽
福建
江西
山东
河南
湖北
湖南
广东
海南
四川
贵州
云南
陕西
甘肃
青海
内蒙
广西
西藏
宁夏
新疆
其他
其他
展开
 
全部
杭州
宁波
温州
绍兴
湖州
嘉兴
金华
衢州
台州
丽水
舟山

浙江杭州有色金属新能源材料技术理论与应用

免费发布技术信息>>
节能建筑墙体结构
节能建筑墙体结构 785     
 0

本实用新型公开了一种节能建筑墙体结构,包括墙体、新能源机构和防潮湿机构,所述新能源机构包括有太阳能板,所述太阳能板固定连接在墙体的侧面,所述太阳能板的一侧固定连接有把手,所述太阳能板侧表面的两端固定连接有连接杆,所述连接杆的一侧固定连接有燕尾块,所述墙体的一侧开设有燕尾槽。通过设置太阳能板和连接杆,使得装置整体在进行使用的时候可以有效的通过该装置对装置整体进行一个提供能源的作用,并且通过设置该装置,既避免了装置无法有效的对内部提供多余能源的问题,又解决了装置在进行使用的时候无法有效进行拆卸的问题。

标签:
新能源
浙江 - 杭州 来源:中冶有色网 2023-03-18
反渗透海水淡化试验系统

本实用新型提供了一种反渗透海水淡化试验装置,包括模拟新能源发电特征的仿真电源、第一开关、第二开关、整流充电器、蓄电池组、逆变器、电气系统、仪表和控制系统、柔性反渗透海水淡化装置、海水箱等。本实用新型可用来开展仿真电源给反渗透海水淡化装置供电的试验运行研究,寻求和验证满足风电与海水淡化装置耦合运行的反渗透海水淡化工艺、电气、控制等技术条件和评价运行的可行性、经济性。不需要到海边、在风电场或光伏发电场或他们附近,就可模拟开展新能源海水淡化试验,可以节省试验设备总投资,减少建设风电场和光伏电场等对环境影响,减少试验所需的土地需求,减少试验研究的人力、时间投入,并在较短的时间得到试验数据。

标签:
新能源
浙江 - 杭州 来源:中冶有色网 2023-03-18
基于直流局域网的分布式发电系统

本实用新型涉及分布式发电技术,旨在提供一种基于直流局域网的分布式发电系统。包括分离布置的多台发电装置,以及直流局域网,直流局域网包括具有正负电缆的直流母线;发电装置是直流或交流发电装置中的至少一种,并通过一一对应的协调器并联接入直流局域网。本实用新型属于新能源的分布式发电的技术创新,有利于风力与光伏发电资源的规模化采集和开发利用。通过将多个光伏或风力发电装置的电能汇集到直流局域网,形成直流供电;或通过大中型逆变器交流供电;或通过大中型逆变器并入市电。本实用新型显著改进由微型新能源发电装置组成系统的技术经济性能、简化并网控制要求、提高并网可靠性,有利于风力与光伏发电资源的规模化采集和开发利用。

标签:
新能源
浙江 - 杭州 来源:中冶有色网 2023-03-18
基于边缘云技术的动力电池热管理调控及故障诊断系统

本实用新型公开了一种基于边缘云技术的动力电池热管理调控及故障诊断系统,包括云端、充电桩端和新能源汽车端;云端包括车企数据云平台;充电桩端包括无线通信模块、诊断模块、充电模块、显示模块;无线通信模块、显示模块、充电模块均与诊断模块相连;车企数据云平台与无线通信模块相通讯。新能源汽车端包括充电继电器、温度传感器、电压传感器、电流传感器、动力电池组、CAN总线、动力电池管理系统、风扇、车载控制器VCU、语音报警器、水泵,充电继电器、动力电池组、动力电池管理系统诊断模块均与车载控制器相连,风扇、语音报警器以及水泵均与车载控制器相连,温度传感器、电压传感器、电流传感器均与动力电池管理系统相连。

标签:
新能源
浙江 - 杭州 来源:中冶有色网 2023-03-18
电动车火烧试验装置
电动车火烧试验装置 1177     
 0

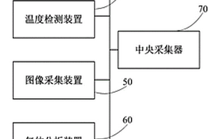
本实用新型提供了一种电动车火烧试验装置,涉及车辆试验技术领域。本实用新型的电动车火烧试验装置,所述电动车包括动力电池,包括:点火装置,用于受控地对所述动力电池进行加热,以使动力电池开始燃烧,从而为火烧试验提供火源;温度检测装置,用于监测电动车内外的温度;图像采集装置,用于监测电动车内外的图像信息;气体分析装置,用于采集电动车内部的气体,对气体的浓度和毒性进行分析;和中央采集器,收集并显示点火装置、温度检测装置、图像采集装置和气体分析装置检测到的数据。本实用新型多种测量手段集成应用,快速的发现新能源电动车的防火薄弱部位及火灾隐患点,提高新能源纯电动汽车防火安全能力,保证乘客的生命财产安全。

标签:
新能源
浙江 - 杭州 来源:中冶有色网 2023-03-18
纯电动汽车车身管路安装结构

本实用新型为了克服现有技术中新能源车冷却管路和高压线束在车身的安装形式影响密封性能,安装所需垂向空间较大的技术问题,提供一种纯电动汽车车身管路安装结构,包括卡接支架和管路卡子,卡接支架与车身相连,卡接支架包括第一本体和卡接唇边,卡接唇边与车身之间留有安装间隙,第一本体上设有锁止弹片,管路卡子包括第二本体和线路卡子,第二本体上设有安装导槽和卡接槽,卡接槽与卡接唇边相配合。本申请重构了新能源车冷却管路和高压线束在车身的安装形式,通过焊接支架和管路进行卡接,避免钣金开孔且保证密封性能,减少了安装所需垂向空间,并且横向卡接的形式比穿孔卡接强度更强。

标签:
新能源
浙江 - 杭州 来源:中冶有色网 2023-03-18
储能模块的自动充电装置

本实用新型公开了一种储能模块的自动充电装置,包括:支架、充电电极组、小电极组、顶升装置和接近开关,所述支架一侧安装有充电电极组和接近开关,另一侧安装有小电极组,所述小电极组安装在顶升装置上,通过顶升装置推动所述小电极组的上下移动。本实用新型储能模块的自动充电装置接收到储能模块存放就位信号后,通过控制系统自动控制储能模块管理系统开启,进而开始为储能模块开始充电,达到对储能模块进行自动充电过程,从而实现新能源电动汽车的智能充电系统中储能模块的自动充电功能。本实用新型储能模块自动充电装置结构设计合理、安装维护方便、信号响应速度快、可直接应用于新能源汽车智能充电系统中储能模块的存放以及其自动充电。

标签:
新能源
浙江 - 杭州 来源:中冶有色网 2023-03-18
提供了多电力信息接口的智慧气象站系统

本实用新型公开了一种提供了多电力信息接口的智慧气象站系统,包括气象站模块、接口模块、协同控制器模块和储能模块;气象站模块用于接收气象信息,气象站模块的输出端与接口模块电连接,接口模块上设有新能源信息接口、外部电网信息接口和输出负荷信息接口;协同控制器模块包括依次电连接的通讯接口单元、数据存储单元和控制单元;接口模块的输出端与通讯接口单元电连接,控制单元的输出端与储能模块电连接;数据存储单元包括新能源信息存储单元、外部电网信息存储单元和输出负荷信息存储单元。利用本实用新型,可以在实现气象监测的同时根据实时的天气信息、楼宇负荷信息、电网实时电价信息,优化楼宇储能和温度系统的运行,提高经济效益。

标签:
新能源
浙江 - 杭州 来源:中冶有色网 2023-03-18
车用充电插座
车用充电插座 1119     
 0

本实用新型提供了一种车用充电插座,属于新能源汽车技术领域。它解决了现有新能源汽车上的充电插座,其自身不具备充电工作状况监测功能的问题。本车用充电插座,包括壳体,在壳体内设有充电插板,本车用充电插座还包括法兰盘,法兰盘固设在壳体上,法兰盘上开设有正对充插电板且能供充电枪插入的通孔,法兰盘上还开设有卡槽,所述卡槽内设置有透光的导光条,卡槽内还设有LED灯,壳体内设有用于控制LED灯显示充电工作状态的控制器,LED灯连接控制器的输出端。本车用充电插座具有充电工作状态提示且结构紧凑。

标签:
新能源
浙江 - 杭州 来源:中冶有色网 2023-03-18
减速器用降噪齿轮
减速器用降噪齿轮 1089     
 0

本实用新型公开了一种减速器用降噪齿轮,所述降噪齿轮的轮辐为曲面结构,轮辐上设有若干凹坑及与凹坑数量一致的凸台,所述的凹坑及凸台在轮辐的周向上间隔设置,轮辐一面的凹坑与轮辐另一面的凸台对应设置在轮辐的同一轴向上。本实用新型的降噪齿轮与传统的平板式腹板结构齿轮相比,刚度显著增强,传递误差明显减小,系统模态增加,从而使减速器系统NVH水平得到明显提升,有效地降低了减速器噪音,在新能源车上使用,可以大幅提升新能源车的NVH水平。

标签:
新能源
浙江 - 杭州 来源:中冶有色网 2023-03-18
磁悬浮真空动力机组
磁悬浮真空动力机组 877     
 0

磁悬浮真空动力机组,磁悬浮动力机的电磁线圈室露出在壳体的外表面;不少于二台的磁悬浮动力机的输出轴固定在一起,输出轴左端固定有磁离合器的右盘,壳体上固定有离合器支架,磁离合器的左半部分安装在支架上,右盘和左半部分相对,左半部分位于壳体的外部,右盘位于壳体的内部,左半部分上固定有新能源车的动力轴;上段管通过管道通接电磁线圈室的循环冷却水进水嘴,电磁线圈室的循环冷却水出水嘴通过管道与水箱相通接,在循环冷却水出水嘴与水箱相通接的管道上安装有散热器,接水箱的顶部设置有水箱出气嘴。它可以让动力轴高速转动,这样可以提高新能源车的速度,同时它能提高电能转化为机械能的效率。

标签:
新能源
浙江 - 杭州 来源:中冶有色网 2023-03-18
用于商用车的网络系统

本实用新型提供了一种用于商用车的网络系统,属于车辆领域。该网络系统包括:网关,配置成可以兼容不同的通信协议;传统动力CAN网段,包括第一CAN和连接于所述第一CAN上的多个传统动力控制器,所述第一CAN以第一通信协议与所述网关通信连接;新能源动力CAN网段,包括第二CAN和连接于所述第二CAN上的多个新能源动力控制器,所述第二CAN以与所述第一通信协议不同的第二通信协议与所述网关通信连接。本实用新型的网络系统具有合理的整车网络架构。

标签:
新能源
浙江 - 杭州 来源:中冶有色网 2023-03-18
移动式储能电站装置
移动式储能电站装置 865     
 0

本实用新型涉及一种移动式储能电站装置,所属储能电站技术领域,包括储能箱体,储能箱体内设有储能电池体,储能电池体上设有与储能电池体相串联式电路连接的变压器,储能电池体上设有与变压器相串联式电路连接的熔断器,变压器侧边设有与储能电池体相嵌套式螺栓连接固定的充电端,充电端侧边设有与变压器相串联式电路连接的输电端,输电端与储能电池体相嵌套式螺栓连接固定,储能箱体下端设有若干滚轮。具有结构紧凑、搬运方便、充电便捷、存储电容量高、成本低和使用寿命长。解决了新能源车充电不方便的问题。提高新能源车的可持续性续航能力,避免半路抛锚的尴尬。

标签:
新能源
浙江 - 杭州 来源:中冶有色网 2023-03-18
具有处理直流故障功能的多电平换流器

本发明公开了一种具有处理直流故障功能的多电平换流器,包括三相桥式整流电路;三相桥式整流电路的每个桥臂从电网接入端至直流耦合端依次由桥臂导通开关、电抗器和模块化多电平单元串联构成;三相桥式整流电路的两条公共直流母线上均串有直流故障处理单元。本发明的多电平换流器采用全桥子模块级联而成的模块化多电平单元,并在直流侧设置直流故障处理单元,使得系统开关频率低、器件损耗小、谐波小;当直流侧发生短路故障,系统能够自限制清除直流故障电流,故无需配置大额定值的开关器件或串并联多个开关器件,大大降低了相应的成本,减小了系统的体积和重量,可广泛应用于新能源并网,城市配电、孤岛送电、远距离大容量送电等多个场合。

标签:
新能源
浙江 - 杭州 来源:中冶有色网 2023-03-18
灵活性改造机组富氧燃烧及氢储能安全利用实验系统

本发明涉及发电技术领域,特别是一种灵活性改造机组富氧燃烧及氢储能安全利用实验系统。现有富氧燃烧的燃煤机组存在氮氧化物排放不达标问题,为此本发明提供一种灵活性改造机组富氧燃烧及氢储能安全利用实验系统,包括燃烧装置和供气装置及排烟装置,同时本系统还包括氢储能装置,氢储能装置含有电解槽、氢气罐和氢燃料电池,电解槽可外接新能源供电,电解槽通过氢气管和第一氧气管分别接氢气罐和氧气罐,氢气罐通过电池供氢管和发电供氢管分别输出连接氢燃料电池和氢气发电机。本发明可将氢能、新能源和传统燃煤机融合工作充分降低氮氧化物排放,实现多个能源融合达到整个系统低碳排放。

标签:
新能源
浙江 - 杭州 来源:中冶有色网 2023-03-18
电动汽车用电子真空泵装卸支架

本发明公开了电动汽车用电子真空泵装卸支架,涉及新能源汽车电子真空泵领域,包括底座和连接支架,还包括调节机构、连接机构、防脱机构和安装机构,所述底座中开设有四个通槽,且四个通槽呈矩形设计,每个所述通槽的外侧均设置有定位卡槽,每个所述通槽内侧均设置有连接卡槽,每个所述连接卡槽所在对面一侧开设有安装槽,每个所述通槽内均设置有连接机构,该新能源汽车电子真空泵用快速装卸支架在使用的过程中由于支架与底座之间采用活动连接,使得在进行拆卸的过程中通过连接机构可以将底座快速拆卸,并且由于连接支架中设置有调节机构,便于连接支架与汽车框架之间进行连接。

标签:
新能源
浙江 - 杭州 来源:中冶有色网 2023-03-18
基于水泥企业不连续生产过程及仓储能力的电力需求响应方法

本发明公开了一种基于水泥企业不连续生产过程及仓储能力的电力需求响应方法,该方法针对水泥行业中存在不连续生产过程,增加物料仓储环节,使水泥企业集群的生产过程和可再生能源发电商的可再生能源弃电曲线或电网的过剩发电曲线进行时间调配,使水泥企业集群能在新能源弃电严重或电网发电过剩时多消纳能源,提供了一种基于水泥企业不连续生产过程及仓储能力的电力需求响应方法,有效减少电网对抽水蓄能和储能电池的依赖,增强未来新型电力系统应对大规模新能源并网带来间歇性和波动性等问题的及时消纳能力,同时助力高能耗企业节省运行成本并提高其对能源和资源的利用率,有利于实现新型电力系统与水泥企业集群需求侧响应的源荷互动和协同增效。

标签:
新能源
浙江 - 杭州 来源:中冶有色网 2023-03-18
石墨烯纳米片与SnS2的复合纳米材料及其合成方法

本发明公开了石墨烯纳米片与SnS2的复合纳米材料及其制备方法,其特征在于复合材料由石墨烯纳米片和SnS2纳米材料复合构成,石墨烯纳米片与SnS2纳米材料的之间物质量之比为1∶1-4∶1。其制备方法是是先用化学氧化法将石墨制备成氧化石墨纳米片,然后L-半胱氨酸溶解在去离子水中,并加入四氯化锡并充分搅拌使其溶解,溶液中L-半胱氨酸与四氯化锡的摩尔比在6∶1~12∶1,再将氧化石墨纳米片加入该溶液中,超声处理使氧化石墨纳米片充分分散在水热反应溶液中,通过一步水热方法合成得到石墨烯纳米片与SnS2的复合纳米材料,复合材料中石墨烯纳米片与SnS2纳米材料的物质量之比为1∶1-4∶1。本发明的方法具有反应条件温和和工艺简单的特点。本发明合成的石墨烯纳米片与SnS2的复合纳米材料作为新能源电池的电极材料等具有广泛的应用。

标签:
新能源
浙江 - 杭州 来源:中冶有色网 2023-03-18
考虑碳捕集排放的源荷双端不确定性建模方法

本发明公开了考虑碳捕集排放的源荷双端不确定性建模方法,包括如下步骤:S1、建立新能源出力不确定性模型;包括如下子步骤:S11、建立碳捕集电厂不确定性出力模型:S12、建立风力发电不确定性出力模型;S13、建立光伏发电不确定性出力模型;S14、建立水力发电不确定性出力模型;S2、建立柔性负荷不确定性模型;S3、结合新能源电力系统功率平衡模型和柔性负荷的负荷响应方式,基于碳排放量模型进行供需最优分配。根据电力系统的元和不确定性进行建模,对电力系统源荷双边进行分析,最后结合表征电力系统经济运行的碳排放量模型进行供需最优分配,保证电路系统安全运行的同时,实现最大的经济性。

标签:
新能源
浙江 - 杭州 来源:中冶有色网 2023-03-18
锂电池生产设备
锂电池生产设备 938     
 0

本发明涉及新能源生产技术领域。一种锂电池生产设备,包括机架及其上的翻转工作台、自动贴胶装置、压胶裹胶工作台和裹胶装置;自动贴胶装置位置对应翻转工作台,裹胶装置位置对应压胶裹胶工作台。该锂电池生产设备的优点是全自动完成电池的双面贴胶及端面包胶操作,加工效率高。

标签:
新能源
浙江 - 杭州 来源:中冶有色网 2023-03-18
锂电池套热缩管机
锂电池套热缩管机 1075     
 0

本发明涉及新能源电池领域。锂电池套热缩管机,包括机架组件及其上的电池上料装置、输送带装置、电池搬入装置、分度转盘组件、电池定位装置、热缩管上料装置、热缩管压紧装置、热箱组件和成品搬运装置;电池搬入装置设置在输送带装置上,电池定位装置与电池搬入装置相衔接,热缩管压紧装置与热缩管上料装置相衔接。该锂电池套热缩管机的优点是实现全自动智能操作,加工效率高。

标签:
新能源
浙江 - 杭州 来源:中冶有色网 2023-03-18
氧化石墨烯/SiO2复合材料的应用

本发明涉及无机复合材料和新能源技术的交叉领域,为解决目前单一氧化石墨烯材料易堆叠、电化学稳定性低、储电性能欠佳等问题,本发明提出了一种氧化石墨烯/SiO2复合材料的应用,首先氧化石墨烯分散液的制备,其次氧化石墨烯/SiO2的制备,然后产物处理后得到氧化石墨烯/SiO2复合材料,最后将氧化石墨烯/SiO2复合材料和导电剂混合后用粘结剂压制在集流体上制成电极材料或进一步组装成储电元件。本发明所用的原材料普通易得,成本低廉,制备过程简单安全,能耗低,可操作性强,复合材料具有良好的储电性能。

标签:
新能源
浙江 - 杭州 来源:中冶有色网 2023-03-18
风浪互补发电系统
风浪互补发电系统 1089     
 0

本发明属于新能源发电领域,具体涉及一种风浪互补发电系统,该系统由风能捕能装置及与其相连输出液压能的第一液压泵、波浪能捕能装置及与其相连的液压缸、发电机、液压马达和第一蓄能器组成;所述液压马达的输入口分别连接第一单向阀和第二单向阀,第一蓄能器通过第一节流阀与液压马达的输入口相连接;第一液压泵与第一单向阀之间还设有第一压力匹配装置,液压缸与第二单向阀之间还设有第二压力匹配装置。两套捕能装置输入的两路液压油液合流为一路输出时,两套压力匹配装置可以使得两路液压合流输入的压力等级相匹配,或者,在两路合流输入的压力等级不匹配时也不会发生由于一路输入阻碍另一路输入导致其中一套捕能装置停止运行的情况。

标签:
新能源
浙江 - 杭州 来源:中冶有色网 2023-03-18
基于电网经济运行域的调度方法及装置、电子设备

本发明公开了一种基于电网经济运行域的调度方法及装置、电子设备。本发明针对电网不确定性因素导致传统调度计划制定偏保守的问题,提出能够量化分析不确定性因素对电网调度计划安排影响的经济调度方法:确定制定电网调度计划需要考虑的不确定性因素和调度目标;根据所述不确定性因素和调度目标滚动刻画电网经济运行域,并根据实际工程需要选择电网经济运行域形态;根据所述电网经济运行域形态,基于所述电网经济运行域实时计算最优调度计划。本方法有助于提高新能源电力系统调度的智能化和精细化程度,提升新能源消纳,具有较好的应用前景。

标签:
新能源
浙江 - 杭州 来源:中冶有色网 2023-03-18
充电站的控制方法、装置和设备

本申请提供一种充电站的控制方法、装置和设备,该方法包括:服务器根据待充电车辆的标识查询待充电车辆是否为新能源车,当待充电车辆为新能源车时,充电站根据待充电车辆的品牌和型号获取待充电车辆的充电要求,并根据充电要求以及充电车位的使用率为待充电车辆分配充电车位。在待充电车辆驶向分配的充电车位的过程中生成解锁指令,以解锁分配的充电车位的控制地锁。在待充电车辆驶向分配的充电车位的过程中解锁分配的充电车位的控制地锁,即在待充电车辆到达分配的充电车位之前解锁分配的充电车位的控制地锁。待充电车辆到达分配的充电车位时无需等待或者生成解锁订单便可以直接进入分配的充电车位中,节省用户的时间,提高用户的体验感。

标签:
新能源
浙江 - 杭州 来源:中冶有色网 2023-03-18
电池系统SOP动态调整方法

本发明涉及新能源汽车技术领域,具体是一种电池系统SOP动态调整方法,在周期T1内,循环累加电池包使用的功率P是当前实际使用的放电功率,当电池系统当前允许放电功率P01从峰值允许放电功率P11逐步降到持续允许放电功率P12,持续时间T’1后,电池系统当前允许放电功率P01逐步恢复到峰值允许放电功率P11,本发明能够避免整车电池组发生过充过放的情况,导致整车电池组断电而带来的安全隐患,既能保持电池的使用安全和寿命要求,又能满足驾驶员的动力需求。

标签:
新能源
浙江 - 杭州 来源:中冶有色网 2023-03-18
并网逆变器并联系统及控制方法

本发明涉及规模化新能源发电技术领域,旨在提供一种并网逆变器并联系统及控制方法。该控制方法包括各H桥并网逆变器直流母线电压差异消除策略与驱动信号同步策略;直流母线电压差异消除通过对各DC-DC变换器控制实现,针对各DC-DC的三环控制系统中设置均压调节器、电压调节器与电流调节器;驱动信号同步策略通过在每个H桥并网逆变器的驱动电路之前设置一级驱动信号延时环节实现。本发明克服了现有技术中各直流母线电压不一致以及各逆变单元功率开关管驱动信号不一致引起瞬时环流的缺陷,能更接近理想无环流运行状态,使各并联单元能够均匀分担总并网电流。

标签:
新能源
浙江 - 杭州 来源:中冶有色网 2023-03-18
基于聚偏氯乙烯-聚苯乙烯嵌段共聚物的三维多级多孔炭的制备方法

本发明公开了一种基于聚偏氯乙烯-聚苯乙烯嵌段共聚物的三维多级多孔炭的制备方法。方法的步骤为:(1)在反应釜中加入偏氯乙烯(VDC)、两亲性大分子RAFT试剂、水溶性引发剂和去离子水,搅拌乳化,通氮除氧,升温进行RAFT活性自由基乳液聚合,降温、排除未反应VDC,得到活性PVDC乳液;(2)向以上乳液中加入苯乙烯(St)单体、水溶性引发剂,溶胀乳化,升温进行苯乙烯RAFT乳液聚合,得到PVDC-b-PS乳液,破乳凝聚、过滤洗涤、干燥得到嵌段共聚物;(3)将嵌段共聚物在马弗炉中高温直接碳化一定时间,缓慢降至常温,制得同时含有微孔、中孔和大孔的多级多孔炭。本发明制备工艺简单,得到的多级炭的结构可通过共聚物的嵌段比进行调节,在新能源、催化剂负载等领域具有良好的应用前景。

标签:
新能源
浙江 - 杭州 来源:中冶有色网 2023-03-18
基于多时间尺度协调的微网经济运行优化调度方法

本发明公开了一种基于多时间尺度协调的微网经济运行优化调度方法,该方法将微网经济运行分为日前计划与实时调度两个时间尺度,在日前计划阶段,将一个调度周期分为多个时段,基于日前预测数据,将其建模为混合整数线性规划问题;在实时调度阶段,遵从日前计划的开停机结果,基于实时超短期预测数据,将其建模为非线性规划。本发明还设计了两个时间尺度的协调配合机制,使得本方法得到的调度方案既能满足长时间尺度的经济因素,也能满足短时间尺度的微网内部电压、载流量等安全运行约束并平滑新能源的出力波动。该方法适用于任意类型、任意容量配比的由可控电源、不可控电源和储能设备组成的微型电网的并网和孤网运行中的经济运行优化调度。

标签:
新能源
浙江 - 杭州 来源:中冶有色网 2023-03-18
利用垃圾发电排放烟气余热的污泥干化和成粒系统

本发明涉及一种利用垃圾发电排放烟气余热的污泥干化和成粒系统。本发明包括污泥预处理子系统、进料子系统、供热子系统、污泥干化和成粒子系统、除尘子系统。本发明利用垃圾发电排放烟气余热干化污泥,降低了生产成本,减轻了热气向大气的排放。本发明利用垃圾发电排放烟气的余热干化污泥,可以在不用消耗新能源的情况下,将污水处理厂污泥的含水率降低,使污泥的热能资源得到最大的利用,同时使城市污泥真正得到无害化、减量化和资源化处理。

标签:
新能源
浙江 - 杭州 来源:中冶有色网 2023-03-18
上一页 20 21 22 23 24 ... 71 下一页
共71页    到第

中冶有色为您提供最新的浙江杭州有色金属新能源材料技术理论与应用信息,涵盖发明专利、权利要求、说明书、技术领域、背景技术、实用新型内容及具体实施方式等有色技术内容。打造最具专业性的有色金属技术理论与应用平台!

全国热门有色金属设备推荐
展开更多 +
全国热门有色金属技术推荐
展开更多 +

 

江西省隆恩特环保设备有限公司
宣传

报名参会
更多+

报告下载

有色专家
更多+

中南大学
副校长
紫金矿业信息化研发中心
副总经理
石家庄铁道大学
团委书记/副教授
西安建筑科技大学
院长/教授
长沙有色冶金设计研究院有限公司
正高级工程师/中国铝业首席工程师/全国有色金属行业设计大师/国家注册采矿工程师
赤泥综合利用研究报告2025
推广

热门技术
更多+

推荐企业
更多+

福建省金龙稀土股份有限公司
宣传

发布

在线客服

公众号

电话

顶部
咨询电话:
010-88793500-807