青岛垚鑫智能科技有限公司
宣传

位置:北方有色 >

有色技术频道 >

> 加工技术

分类:
全部
矿山技术
冶金技术
材料制备及加工技术
环境保护技术
分析检测技术
 
全部
功能材料技术
复合材料技术
新能源材料技术
合金材料技术
加工技术
地区:
全部
北京
天津
上海
重庆
河北
山西
辽宁
吉林
黑龙江
江苏
浙江
安徽
福建
江西
山东
河南
湖北
湖南
广东
海南
四川
贵州
云南
陕西
甘肃
青海
内蒙
广西
西藏
宁夏
新疆
其他
其他
展开
 
全部
合肥
芜湖
蚌埠
淮南
马鞍山
淮北
铜陵
安庆
黄山
阜阳
宿州
滁州
六安
宣城
池州
亳州

安徽芜湖有色金属加工技术理论与应用

免费发布技术信息>>
房车电源管理系统及房车

本实用新型公开了一种房车电源管理系统,包括磷酸铁锂电池、控制模块,所述管理系统还包括交流充电接口、直流充电接口、太阳能电池板、车载发电机,交流充电桩经交流充电接口连接ACDC模块,所述ACDC模块的输出端连接至磷酸铁锂电池的高压母线上,直流充电桩与直流充电接口连接,所述直流充电接口连接至磷酸铁锂电池的高压母线;所述太阳能电池板经第一DCDC升压模块连接至磷酸铁锂电池的高压母线;所述车载发电机经第二DCDC升压模块连接至磷酸铁锂电池的高压母线;所述控制模块分别连接至ACDC模块、第一DCDC升压模块、第二DCDC升压模块。本方案通过多种充电方式来实现对房车电源的充电,提高房车充电的兼容性,从而一定程度提高充电速率。

标签:
加工技术
安徽 - 芜湖 来源:北方有色网 2023-03-18
手机充电宝
手机充电宝 979     
 0

本实用新型提供一种手机充电宝,包括:锂电池、外壳,其特征在于:所述锂电池设置在外壳内,外壳一侧设有按键、电量指示灯、照明灯、USB接口、USB线、电源适配器接口,所述外壳上表面上设有太阳能光电板,所述USB线放置在外壳一侧的容纳腔内,所述锂电池与控制电路和DC-DC调压输出电路相连,电源适配器电路与太阳能光电板充电电路是给锂电池充电、DC-DC调压输出电路连接有照明灯、USB接口。本实用新型巧妙将太阳能光电板与充电板合二为一,在没有电源的时候也能为锂电池充电,解决了外出旅行中寻找电源的麻烦。

标签:
加工技术
安徽 - 芜湖 来源:北方有色网 2023-03-18
物料载运装置及其爬楼梯方法

本发明公开了一种物料载运装置,包括承载架、轮架一、伸缩机构、锂电池、触摸控制屏和“U”型锁扣,所述承载架上设有第一撑杆、第二撑杆和第三撑杆,且与承载架一体弯折成型有把手,所述轮架一与承载架下端连接,所述轮架一下端设有轮轴,轮轴两端转动设有支撑轮,所述伸缩机构上端和下端通过“U”型锁扣与第二撑杆和第三撑杆紧固连接,所述锂电池设有两块,且分别设于伸缩机构两侧,锂电池下端与第二撑杆连接,锂电池上端与第三撑杆连接,所述触摸控制屏固定安装在第三撑杆上,且与锂电池电性连接,实现了行驶运输和不同楼梯的爬楼越障,且在行驶和爬楼梯过程中,保持了物料的稳定承载,不会出现倾斜或者颠簸振动现象。

标签:
加工技术
安徽 - 芜湖 来源:北方有色网 2023-03-18
动力电池级联电容均衡充电方法

本发明公开了一种动力电池级联电容均衡充电方法,包括充电主电路和若干个锂电池单体,若干个所述锂电池单体相互串联设置于所述充电主电路的正负极之间,任意相邻的两个所述锂电池单体构成一个均衡基本单元,每个所述均衡基本单元中设置有一个穿梭均衡电容,每个所述穿梭均衡电容的正极端设置有一个正极双向切换开关,每个所述穿梭均衡电容的负极端设置有一个负极双向切换开关;且所述正极双向切换开关交替接通位于所述均衡基本单元中电流上游的所述锂电池单体的正负极,每个所述穿梭均衡电容的所述负极双向切换开关交替接通位于所述均衡基本单元中电流下游的所述锂电池单体的正负极。本发明能够实现动力电池组在充电时的容量快速均衡作业。

标签:
加工技术
安徽 - 芜湖 来源:北方有色网 2023-03-18
应用于光伏储能系统的能量管理方法

本发明揭示了一种应用于光伏储能系统的能量管理方法,光伏储能系统中电源包括光伏组件、锂电池和电网,系统工况可分为如下四种包括:工况1孤岛运行,光伏发电:当光伏组件输出功率大于负载功率且锂电池未充满时,执行此模式;工况2并网运行,网侧变换器逆变:当光伏组件输出功率大于负载功率,并且锂电池已处于满充状态时,执行此模式;工况3孤岛运行,电池供电:当光伏组件输出功率不足以给负载供电,且锂电池储存有电量时,执行此模式;工况4并网运行,网侧变换器整流:当光伏组件输出功率不足以给负载供电,且锂电池电量不足时,执行此模式。本发明采用自动控制能量管理方法,优先光伏储能系统的接入光伏能量,其次电池,再次电网;提高光能的利用率和自动控制效果。

标签:
加工技术
安徽 - 芜湖 来源:北方有色网 2023-03-18
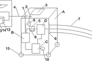
基于太阳能的故障指示器供电电源

本实用新型涉及基于太阳能的故障指示器供电电源,包括太阳能电池板模块,其输出端与锂电池充放电保护电路的输入端相连,锂电池充放电保护电路的输入输出端与可充锂电池组相连,锂电池充放电保护电路的输出端与LDO低压差线性稳压电路的输入端相连,LDO低压差线性稳压电路的输出端与输出接口电路的输入端相连。本实用新型将可充锂电池组与太阳能电池板相结合,充分利用太阳能资源,节能环保,采用可充锂电池组作为储能单位,通过LDO低压差线性稳压电路输出稳定、高品质电源给故障指示器;结构简单合理,安全易实现;电源续航能力强,循环使用,延长了电源的使用寿命,节约了成本。

标签:
加工技术
安徽 - 芜湖 来源:北方有色网 2023-03-18
电池电容产品
电池电容产品 1110     
 0

本发明公开了一种电池电容产品,涉及新能源电池领域,包括正极、负极、电解质和隔离膜,所述正极包括重量份为78%~96%主材、0%~4.8%活性炭、0%~18%导电碳黑、0%~18%碳纳米管和1%~5%聚偏氟乙烯,正极主材为全系镍钴锰酸锂、磷酸锰铁锂、锰酸锂、钴酸锂的一种或多种组合,所述负极包括重量份为50%~96%主材、0.5%~15%导电碳黑、0%~15%碳纳米管、1.5%~5%丁苯橡胶和0.5%~5%羧甲基纤维素钠,负极主材为石墨、钛酸锂、硬碳、软碳、石墨烯、活性炭的一种或多种组合,使用高强度的导电网络型正负极配方、超薄涂层、混掺多孔经的负极材料、高孔隙率隔膜、功能性电解液和厚度较大的铜铝箔集流体,使得产品具有超低温、高功率、长寿命的特点,且制成兼顾低温充电、大功率充放电和超长寿命优点。

标签:
加工技术
安徽 - 芜湖 来源:北方有色网 2023-03-18
卤素离子协助的硫化铜微米花材料及其制备方法和应用

本发明公开了一种卤素离子协助的硫化铜微米花材料及其制备方法和应用,将铜源与硫脲溶解于二次蒸馏水和无水乙醇的混合溶液中,混合均匀后,加入卤化钠,待卤化钠完全溶解后,转移至高压反应釜中进行水热反应,反应结束后自然冷却,经离心、洗涤、干燥即可。本发明用卤素离子来增大硫化铜的层间距,同时利用配位效应来调节硫化铜的结构,增大比表面积及活性边缘。以其作为锂/钠离子电池负极材料,不仅具有很大的比表面积,有利于电解液对电极材料的浸润,使锂/钠离子更多的在活性物质上脱嵌,提高锂/钠离子电池的容量;而且该材料具有较大的层间距,保证锂/钠离子在充放电过程中快速移动,提高锂/钠离子电池的循环稳定性。

标签:
加工技术
安徽 - 芜湖 来源:北方有色网 2023-03-18
快速充电移动电源
快速充电移动电源 986     
 0

本发明公开了一种快速充电移动电源,包括锂电池、壳体、充电接口和USB输出接口,所述锂电池设置在所述壳体内,所述充电接口和所述USB输出接口设置在所述壳体的外部的一侧,该快速充电移动电源还包括设置在壳体内的电路板,所述电路板与锂电池相连接,且所述电路板上连接有处理器和智能识别IC芯片;所述锂电池包括电池正极、电池负极、极耳、隔膜、电解液和外部封装结构;所述外部封装结构将电池正极、电池负极、隔膜及电解液封装其间;所述电池正极采用钴酸锂或三元材料混合物制成,所述电池负极采用石墨材料制成;所述电池正板和电池负极的极耳均采用石墨烯层。该快速充电移动电源充电速度快,电压稳定。

标签:
加工技术
安徽 - 芜湖 来源:北方有色网 2023-03-18
飞行器用供电装置
飞行器用供电装置 771     
 0

本实用新型涉及一种飞行器用供电装置,包括盒体和盖板,盒体的内部放置有锂电池,锂电池的上端连接有电线,电线的上端连接有插接头,盒体的上端敞口,盒体的内部尺寸与锂电池的外形尺寸相吻合,这样能够将锂电池牢牢的固定在盒体内;盖板的底部通过粘接剂粘接在盒体的上端,的盖板的中部设有矩形槽,矩形槽能够方便走线,为锂电池的充放电提供方便;电线穿过盖板的矩形槽,这样只有插接头和电线裸露在装置的外面,在锂电池充放电时,只需将插接头与外接的设备相连即可,操作较为方便。本实用新型具有结构简单、操作便捷、安全性能高和制造成本低等优点,能对飞行器进行供电,且使用寿命较长,充放电较为方便。

标签:
加工技术
安徽 - 芜湖 来源:北方有色网 2023-03-18
多孔碳@石墨烯负载硫的复合材料、制备方法及其应用

本发明提供了一种多孔碳@石墨烯负载硫的复合材料、制备方法及其应用,与现有技术相比,本发明将多孔碳负载在三维石墨烯表面,三维多孔结构促进正极材料与电解液充分接触,缩短锂离子传输途径。三维多孔结构具有丰富的空隙为锂离子的快速传输提供通道,有利于锂离子在正极材料内部传递和快速抵达反应活性位点,提高锂硫电池的倍率性能。此外,该复合材料具有高的比表面积,提供了大量的负载位点,从而提高锂硫电池的循环稳定性。本发明的合成步骤简单,对生产设备要求低,原料来源广泛,成本低,可进行规模化生产。

标签:
加工技术
安徽 - 芜湖 来源:北方有色网 2023-03-18
双电池供电电路
双电池供电电路 1163     
 0

本实用新型涉及一种双电池供电电路,包括一号电池和二号电池;所述一号电池的工作电压范围为3.0‑3.65V,一号电池连接有太阳能电池板;所述二号电池工作电压为3.0‑3.6V,二号电池连接有一号LDO。所述一号电池为可充电磷酸铁锂电池。所述二号电池为锂亚电池。本实用新型采用双电源供电电路,其中一路供电电源由太阳能电池供电,正常情况下由大容量的锂亚电池供电,当锂亚电池电压超过一定阈值时,可充电磷酸铁锂电池补充至电路中,保证电路电压稳定,供电平顺,有利于相关设备的安全运行,保证了生产安全。为了提高可充电磷酸铁锂电池的续航能力,采用太阳能电池为其供电,实现了多重安全保障。

标签:
加工技术
安徽 - 芜湖 来源:北方有色网 2023-03-18
快速充电背夹移动电池
快速充电背夹移动电池 1236     
 0

本发明提供一种快速充电背夹移动电池,包括电池正极、电池负极、极耳、隔膜、电解液和导电剂,所述电池正极采用可高压实的复合颗粒钴酸锂或钴酸锂、三元材料混合物或钴酸锂锰酸锂混合物制成,所述电池负极采用石墨材料或钛酸锂制成,所述正极极耳采用铝极耳,所述负极极耳采用镀镍铜极耳。通过背夹电源电芯所用正负极、电解液及隔膜、极耳材料的优化,在高能量密度快速充电条件下降低法拉第阻抗,增加离子在正负极材料中的扩散;确保在快充条件下负极表面不析锂而形成内部短路、低发热量,从而保证电芯安全和使用寿命。

标签:
加工技术
安徽 - 芜湖 来源:北方有色网 2023-03-18
混合动力汽车的燃料电池动力系统

本发明涉及一种电-电混合的燃料电池汽车动力系统,驱动电机和电机控制器构成的驱动系统,锂离子蓄电池与驱动系统相连;燃料电池发动机包括燃料电池发动机控制器和燃料电池堆,燃料电池发动机经由DC/DC变换器与驱动系统相连;所述的锂离子蓄电池、燃料电池发动机控制器和DC/DC变换器通过光纤CAN控制线与整车控制器相连。本发明中采用燃料电池发动机作为主要动力源,采用锂离子蓄电池作为辅助动力源,本发明可实现燃料电池、动力蓄电池之间功率的合理分配,从而保证燃料电池汽车的动力性、经济性、安全性以及各部件的正常寿命。

标签:
加工技术
安徽 - 芜湖 来源:北方有色网 2023-03-18
片状多孔碳包覆ZnO纳米复合材料及其制备方法与应用

本发明公开了一种片状多孔碳包覆ZnO纳米复合材料及其制备方法,其制备步骤包括:将原料二水合醋酸锌溶解在丙三醇溶液中,混匀;将所得混合溶液置于高压釜中120-240℃下反应;再将产物在350-700℃下煅烧,所得产物为片状,长度为500nm-10μm,厚度为100-500nm。本发明应用水热-溶剂热法合成前驱体,通过煅烧的方法获得多孔碳材料包覆ZnO纳米颗粒的复合材料,通过多孔碳材料的包覆,有效提高了ZnO纳米颗粒的化学稳定性,从而提高了金属氧化物作为锂离子电池储锂的容量性能和循环稳定性,在储锂性能方面有着潜在的应用前景。

标签:
加工技术
安徽 - 芜湖 来源:北方有色网 2023-03-18
新能源汽车电池内外双冷却系统

本发明公开了新能源汽车电池冷却技术领域的一种新能源汽车电池内外双冷却系统,包括动力锂电池,动力锂电池的左右两侧均安装有换能组件,位于左侧的换能组件通过管道连接有换热器,换热器通过管道连接有水箱,水箱中装有导热液,水箱通过管道连接有循环泵,循环泵通过管道与位于右侧的换能组件相连通,换能组件包括换能管,换能管的管腔内均匀设置有换能件和挡块,换能件包括转轴,转轴的顶部侧壁均匀连接有水轮叶片,水轮叶片位于换能管的管腔中,既能够对动力锂电池内部进行循环性散热,又能够避免外界空气中的灰尘进入到动力锂电池内部,从而避免因外界灰尘进入动力锂电池内部并吸附在锂电池及其电线表面所造成的不利影响。

标签:
加工技术
安徽 - 芜湖 来源:北方有色网 2023-03-18
模块化梯次利用储能电池控制方法

本发明公开了一种模块化梯次利用储能电池控制方法,包括梯次利用储能电池系统,所述梯次利用储能电池系统包括充电主电路、梯次利用负载电路、梯次利用触点开关和若干个锂电池单体,若干个所述锂电池单体相互串联设置于所述充电主电路的正负极之间,所述梯次利用触点开关用于调节与所述梯次利用负载电路并联的所述锂电池单体的数量;任意相邻的两个所述锂电池单体构成一个均衡基本单元,每个所述均衡基本单元中设置有一个穿梭均衡电容,每个所述穿梭均衡电容的正负极端各设置有一个双向切换开关,两个双向切换开关交替接通所述均衡基本单元中所述锂电池单体的正负极。本发明可以实现动力电池组的电能梯次利用和所有锂电池单体的容量均衡。

标签:
加工技术
安徽 - 芜湖 来源:北方有色网 2023-03-18
新型汽车逆变器设备
新型汽车逆变器设备 730     
 0

本实用新型涉及一种逆变器,更具体的说,是涉及到一种新型汽车逆变器设备,包括电源、高频充电器、锂电路、正弧波逆变器电路、输出电流控制器和USB输出端,所述正弧波逆变器电路通过信号线与锂电路相连,接收锂电路信号,所述电源与高频充电器相连,所述高频充电器通过导线分别与直流电路输出端和锂电路相连,所述锂电路接收高频充电器信号,所述锂电路通过导线分别与照明指示灯和USB输出端相连,所述锂电路通过信号线分别与输出电流控制器和正弧波逆变器电路相连,所述输出电流控制器和直流电输出端相连,所述正弧波逆变器电路和交流电输出端连接。本实用新型通过正弧波逆变器电路把直流电转换为交流电,采用USB输出端输出电流,方便使用。

标签:
加工技术
安徽 - 芜湖 来源:北方有色网 2023-03-18
增加有机物吸附性能的膨润土加工方法

本发明公开了一种增加有机物吸附性能的膨润土加工方法,干粉粉碎后的膨润土在混合酸溶液中充分溶胀且彻底反应,充分去除膨润土原矿中的金属氧化物和无机盐等杂质,再通过微波加热法负载镍离子,提高膨润土的催化性和活性,最后利用氯化锂改性,使锂离子快速的进入到膨润土八面晶格内,提高膨润土的电荷密度,利用微波加热使锂化膨润土层间锂离子脱去水分进入蒙脱石晶层结构中,层间电荷逐渐下降,原先附着在硅氧烷表面的水分子得以挥发,锂离子的迁移使得原本由锂离子隔开的层间硅氧烷表面逐渐连接成片,进一步提升改性膨润土的吸附性能,本发明提供的膨润土加工方法简单,成本低,对有机物的吸附效果好,应用前景广,值得推广。

标签:
加工技术
安徽 - 芜湖 来源:北方有色网 2023-03-18
梯次利用的动力电池拆解方法

本发明公开了一种梯次利用的动力电池拆解方法,包括以下步骤:构建密闭的拆解作业空间,将需要进行拆解作业的锂离子电池堆放在电池加料仓中,然后封闭拆解作业空间,抽真空然后通过氮气储罐向拆解作业空间注入氮气使拆解作业空间内部气压与外界大气相同;通过两个挤压辊的挤压作用对锂离子电池进行破裂拆解,使锂离子电池内部的电解液从锂离子电池的固体外壳中流出;经过挤压破裂后的锂离子电池堆积在电池拆解仓底部,通过在电池拆解仓的底部接一根排液管即可将液体回收物引出,最后拆解作业完毕后打开电池拆解仓将电池拆解仓内的固体回收物取出。本发明提供的一种梯次利用的动力电池拆解方法,能够自动完成锂离子动力电池的回收拆解作业。

标签:
加工技术
安徽 - 芜湖 来源:北方有色网 2023-03-18
无线网络化管理的智能航标灯装置

本实用新型涉及航运管控设备技术领域,具体的说是一种结构合理、工作稳定的无线网络化管理的智能航标灯装置,其特征在于设有主控制器MCU、北斗/GPS模块、通信模块、锂电池管理器、锂电池组、太阳能电池、航标灯、航标灯监控电路,其中主控制器MCU分别与北斗/GPS模块、通信模块、锂电池管理器、太阳能电池、航标灯监控电路相连接,锂电池管理器与锂电池组相连接,太阳能电池与锂电池组相连接,航标灯监控电路与航标灯相连接,锂电池组为整个装置提供电力,本实用新型与现有技术相比,具有结构合理、工作稳定、使用寿命长等显著的优点。

标签:
加工技术
安徽 - 芜湖 来源:北方有色网 2023-03-18
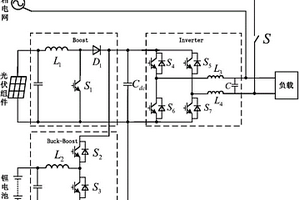
光伏储能系统并网模式下的双闭环控制方法

本发明涉及一种光伏储能系统并网模式下的双闭环控制方法,属于光伏储能技术领域,光伏储能系统由光伏组件、锂离子电池、公共电网、本地负载以及功率变换器组成,其中功率变换器包括光伏侧Boost变换器、电池侧Buck-Boost变换器以及负载侧全桥逆变器,三个变换器都跨接到公共直流母线上,从而组成一个直流微网,所述负载侧全桥逆变器工作在并网模式时采用双闭环控制。本发明通过“内环逆变器滤波电感电流环和外环直流母线电压环”,实现“提高系统的动态性能,并通过控制直流母线电压恒定从而控制光伏组件输出功率或者锂电池充电功率和网侧功率相同”的有益效果,克服了现有技术中“不能很好控制光伏组件输出功率、锂电池充电功率的流动”等技术难题。

标签:
加工技术
安徽 - 芜湖 来源:北方有色网 2023-03-18
BMS系统主动均衡模块
BMS系统主动均衡模块 1087     
 0

本发明公开了一种BMS系统主动均衡模块,包括连接电线、连接头、7串锂电池组、电路板A、6串锂电池组、芯片和电路板B,7串锂电池组设置在电路板A的左侧,6串锂电池组设置在电路板A的右侧,7串锂电池组合6串锂电池组联通构成13串锂电池组,芯片设置在电路板A的中间,连接头设置在电路板A的两侧边缘处,两侧的连接电线一端设置在电路板A的连接头上,另一端设置在电路板B上,电路板A和电路板B相互叠加,该发明的BMS系统主动均衡模块,可以直接加装在保护板和被动均衡BMS系统上,实现升级版的主动均衡BMS系统。

标签:
加工技术
安徽 - 芜湖 来源:北方有色网 2023-03-18
提高电池续航的电池管理系统

本发明公开了一种提高电池续航的电池管理系统,包括处理模块、电池监测模块、蓄能模块以及锂电池组,锂电池组由若干个串联连接的锂电池组成,蓄能模块输出端通过第一放电电路与处理模块电性连接进行供电,且蓄能模块通过第一充电电路进行充电,锂电池组通过第二充电电路进行充电,锂电池组通过第二放电电路进行放电,第一充电电路和第二充电电路内部均安装有用于导通控制的MOS开关管,且MOS开关管均通过处理模块进行控制,通过蓄能模块和锂电池组相结合的方式,不仅可以有效减少锂电池组产生的多余功耗,达到提高续航的目的,同时通过充电放电的合理分配,对整个电池组起到良好的保护作用,从而延长整体的使用寿命。

标签:
加工技术
安徽 - 芜湖 来源:北方有色网 2023-03-18
具备充放电功能的测试柜

本发明公开了一种具备充放电功能的测试柜,该测试柜包括干扰信号生成单元、辅助电源、显示单元、锂电池固定装置、锂电池监控单元和控制单元,所述干扰信号生成单元、辅助电源、显示单元、锂电池监控单元分别控制单元连接,所用锂电池固定装置用于固定锂电池组。所述干扰信号生成单元通过功率放大单元和定向天线与锂电池组连接。所述锂电池通过BMS检测仪得到数据记录发送给故障分析单元。所述干扰信号生成单元包括高斯白噪声、单频正弦波、瞬时强脉冲以及线性调频波四种干扰信号。

标签:
加工技术
安徽 - 芜湖 来源:北方有色网 2023-03-18
光伏微电网储能电池监测方法

本发明公开了一种光伏微电网储能电池监测方法,包括以下步骤:在聚合物微孔隔离薄膜的两侧各设置一个电容极片,两个电容极片的表面均涂布耐腐蚀绝缘膜;当聚合物微孔隔离薄膜或两个电容极片受到外力时,两个电容极片会发生形变使极板正对面积和极板间距发生改变,从而使两个电容极片所构成的电容器的电容值发生改变;设置枝晶锂监测装置监测步骤二中两个电容极片所构成的电容器的电容值,当两个电容极片所构成的电容器的电容值发生变化时可以触发枝晶锂监测装置发出报警信号或者控制信号。金属锂在负极引出片上结晶形成的枝晶锂过量时可以及时地报警,提示控制系统对电池内部短路采取措施。

标签:
加工技术
安徽 - 芜湖 来源:北方有色网 2023-03-18
商用power furniture储能供电系统

本发明公开了一种商用power furniture储能供电系统,包括壳体,所述壳体内部固定安装有锂电池储能设备,且锂电池连接有充电模块和供电模块,所述充电模块和供电模块连接有控制模块,所述充电模块包括太阳能电池板和充电端口,且太阳能电池板固定安装在办公楼的窗户表面,充电端口固定安装在壳体的表面,所述供电模块包括变压器、供电端口和需电设备,且供电端口固定安装在壳体上表面,变压器固定安装在壳体内部。该商用power furniture储能供电系统,将商业办公家具内部空间进行合理利用,在商业办公家具中整合入低压直流锂电池储能设备,并在各类办公桌面提供低压接口,通过太阳能电池、波谷电对锂电池储能设备进行充电。具备安全性、低能耗等优点。

标签:
加工技术
安徽 - 芜湖 来源:北方有色网 2023-03-18
动力电池性能评估方法

本发明公开了一种动力电池性能评估方法,包括以下步骤:对锂离子动力蓄电池整体电池包充电至原额定电压的1.1倍,然后再对锂离子动力蓄电池整体电池包放电至原额定电压的0.9倍;依据测试时电池管理系统记录的数据,在放电过程中选取多个不同剩余电量点,读取各个锂离子动力蓄电池串联单体的电压;剔除电压数值与中间电压值偏差大于3%的锂离子动力蓄电池串联单体,剩余的锂离子动力蓄电池串联单体即为合格;剔除表面不平整、有变形、裂纹和漏液的锂离子动力蓄电池串联单体;剔除内阻数值与中间内阻值偏差大于20%的锂离子动力蓄电池串联单体,剩余的锂离子动力蓄电池串联单体即为合格。本发明能够保证动力电池性能评估的准确性。

标签:
加工技术
安徽 - 芜湖 来源:北方有色网 2023-03-18
锂电池箱振动-冲击联合测试台

本发明涉及一种电池箱振动‑冲击联合测试台,包括冲击测试台、振动测试平台、固定框架和底座。底座上分别安装振动测试平台和固定框架;底座上安装负载支撑气囊,气囊上方安装振动测试平台,振动测试平台下方安装振动电机;固定框架安装在底座上,固定框架上固定安装冲击测试台;冲击测试台的手轮收线平台和冲击台底座固定安装在固定框架上;在手轮收线平台上安装收线轮和手摇轮,手摇轮通过蜗轮蜗杆机构驱动收线轮转动;将牵引绳一端卷入收线轮,另一端固定连接在垂锤平台的中部,中间绕过两个导向轮,垂锤平台的下方中部安装垂锤,两侧分别设置有滚子和滚子保持体,导向滑竿穿过滚子保持体。本发明具有功能全面,针对性强、扩展性强、安全性好、适应性好等特点。

标签:
加工技术
安徽 - 芜湖 来源:北方有色网 2023-03-18
锂电池保护板内阻测量方法及装置

本发明公开了一种锂电池保护板内阻测量方法及装置,包括保护板、在保护板上设有四个触点、微处理器、与微处理器分别连接的负反馈恒流源驱动电路、电压差分放大采样电路、显示电路、RS232通讯芯片和与RS232通讯芯片连接的计算机串口,保护板上的触点“1”连接内部电压;负反馈恒流源驱动电路连接保护板上的触点“2”,电压差分放大采样电路连接保护板上的触点“3”、“4”;本发明采用电路智能化方案,降低模拟电路复杂程度,提高电压的精确度,针对不同内阻值保护板多次测量,提高测量结果精确度、范围广,降低测量误差。

标签:
加工技术
安徽 - 芜湖 来源:北方有色网 2023-03-18
上一页 17 18 19 20 21 ... 48 下一页
共48页    到第

北方有色为您提供最新的安徽芜湖有色金属加工技术理论与应用信息,涵盖发明专利、权利要求、说明书、技术领域、背景技术、实用新型内容及具体实施方式等有色技术内容。打造最具专业性的有色金属技术理论与应用平台!

全国热门有色金属设备推荐
展开更多 +
全国热门有色金属技术推荐
展开更多 +

 

江西省隆恩特环保设备有限公司
宣传

报名参会
更多+

报告下载

有色专家
更多+

武汉科技大学
校学术委员会主任 / 教授
矿冶科技集团有限公司
所长/研究员级高工
昆明理工大学
教授
云南锡业集团(控股)有限责任公司
副总经理
长沙矿冶院检测技术有限责任公司
总经理
赤泥综合利用研究报告2025
推广

热门技术
更多+

推荐企业
更多+

福建省金龙稀土股份有限公司
宣传

发布

在线客服

公众号

电话

顶部
咨询电话:
010-88793500-807