青岛垚鑫智能科技有限公司
宣传

位置:北方有色 >

有色技术频道 >

> 加工技术

分类:
全部
矿山技术
冶金技术
材料制备及加工技术
环境保护技术
分析检测技术
 
全部
功能材料技术
复合材料技术
新能源材料技术
合金材料技术
加工技术
地区:
全部
北京
天津
上海
重庆
河北
山西
辽宁
吉林
黑龙江
江苏
浙江
安徽
福建
江西
山东
河南
湖北
湖南
广东
海南
四川
贵州
云南
陕西
甘肃
青海
内蒙
广西
西藏
宁夏
新疆
其他
其他
展开
 
全部
沈阳
大连
鞍山
抚顺
本溪
丹东
锦州
营口
阜新
辽阳
盘锦
铁岭
朝阳
葫芦岛

辽宁大连有色金属加工技术理论与应用

免费发布技术信息>>
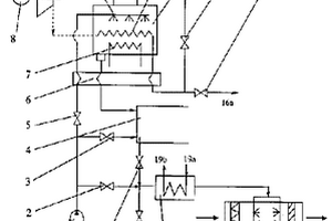
铝熔炼工艺余热的制冷制热系统

一种铝熔炼工艺余热的制冷制热系统,涉及金属铝锭的熔炼和铸造加工工艺的节能环保领域。熔炼炉与换热器管道相连接,烟气管道及阀门,其中的烟气管道与烟囱相连,换热器的另一侧与储水箱相连接,储水箱、温水型溴化锂冷水机组、冷却塔三者依次相连接,清灰装置与换热器连接,水质装置通过管路分别连接于储水箱与温水型溴化锂冷水机组、温水型溴化锂冷水机组与冷却塔之间的管路上,目标对象连接储水箱与温水型溴化锂冷水机组。本实用新型实现400‑600℃中低温余热烟气的利用,充分考虑换热、腐蚀、积灰、清灰、效率、设计、水质、控制等多方面因素,能够有效解决现存的中低温余热未被完全回收利用,高温烟气还有一定的烟尘及腐蚀性的问题。

标签:
加工技术
辽宁 - 大连 来源:北方有色网 2023-03-18
应用于大型公建的分布式能源系统

本实用新型涉及一种应用于大型公建的分布式能源系统,包括发电部分、烟气余热利用部分、缸套水余热利用部分、调峰部分和冷却水部分,所述的发电部分包括市电输入端、燃气内燃机发电机组、配电系统和建筑用电,所述的烟气余热利用部分包括三通阀门、烟气热水型溴化锂冷热水机组、散热水箱、烟气冷凝器和烟囱,所述的缸套水余热利用部分包括烟气热水型溴化锂冷热水机组和散热水箱,所述的调峰部分包括直燃型溴化锂冷热机组;所述的冷却水部分包括内燃机冷却水散热水箱和冷却塔、溴化锂机组和直燃机机组的冷却塔。具有提高能源利用效率,降低环境污染等优点。

标签:
加工技术
辽宁 - 大连 来源:北方有色网 2023-03-18
氟化物包覆的Li<sub>4</sub>Ti<sub>5</sub>O<sub>12</sub>/碳纳米管复合负极材料及其制备和应用

本发明涉及一种氟化物包覆的Li4Ti5O12/碳纳米管复合负极材料,Li4Ti5O12原位生长于碳纳米管上,Li4Ti5O12于复合负极材料上的质量含量90~95%,CNT在复合材料中的质量含量是2~8%,氟化物于复合负极材料中的质量含量是0.3~8%。以钛酸锂材料为负极的超级电容器兼具高功率密度和长循环寿命,钛酸锂原位生长于碳纳米管上,保证了锂离子超级电容器的高功率特性,而包覆的氟化物保证了锂离子超级电容器的较长的循环寿命。

标签:
加工技术
辽宁 - 大连 来源:北方有色网 2023-03-18
不饱和醇的催化合成方法

本发明公开了一种不饱和醇的催化合成方法,涉及化学合成领域。所述不饱和醇的催化合成方法是指,以醇铝或醇铝衍生物做催化剂,锂盐或镁盐做助剂,在氮气氛下,在溶剂醇中将不饱和醛还原为不饱和醇。该方法使用不饱和醛为原料,使用5%-10%的醇铝为催化剂,用锂盐或镁盐做助剂,在醇溶剂中,通过将生成的低沸点酮连续蒸出,实现了高转化率、高选择性的合成不饱和醇的新工艺。该方法的特点是使用催化量的醇铝就可得到高收率、高纯度的不饱和醇,没有发现不饱和键被还原的产物,选择性高。该方法所使用的催化剂价格便宜,操作简单,溶剂可循环使用,废水废溶剂少,符合低碳环保的要求。同已有的方法相比,本方法具有很好的工业前景。

标签:
加工技术
辽宁 - 大连 来源:北方有色网 2023-03-18
矿山人员识别及照明装置

一种矿山人员识别及照明装置,解决了现有的具有人员定位功能的矿山人员管理系统由于是一个相对独立的装置,需要矿工额外携带,不利于煤矿企业对井下人员的有效管理的问题。它包括标识卡线路板组件、锂电池和矿灯头,其特殊之处是:所述的标识卡线路板组件和锂电池设在一个盒体内,所述的锂电池通过连接线缆与矿灯头供电端连接,锂电池还通过导线与标识卡线路板组件电源端连接用来给标识卡线路板组件供电。优点是:具有人员定位识别功能并与矿灯结合在一起,携带方便,有利于煤矿企业对井下人员的有效管理。

标签:
加工技术
辽宁 - 大连 来源:北方有色网 2023-03-18
旋翼式无人机动力电池辅助保温装置

本实用新型公开了一种旋翼式无人机动力电池辅助保温装置,包括覆盖在锂电池组上表面的长方形的辅助盖板,所述的辅助盖板两侧端通过卡扣与机舱内支架固定,所述的辅助盖板包括上顶板和恒温件,所述的恒温件包括由下至上通过螺栓固定连接的下底板、加热元件和保温层;所述的加热元件通过接线头连接温控器后与锂电池组电连接。本实用新型结构简单,保温效果良好且可控,成本低、实用性强,采用带有大波纹形式的辅助盖板,且辅助盖板能覆盖在锂电池组的上表面,在辅助盖板内设置加热保温结构,通过温控器设定加热温度,保温层进行保温,当室外温度较低时,锂电池组供电性能不受外界低温影响。

标签:
加工技术
辽宁 - 大连 来源:北方有色网 2023-03-18
1-取代-1H-吡唑-4-硼酸频哪醇酯的合成方法

本发明公开了一种1-取代-1H-吡唑-4-硼酸频哪醇酯的合成方法,所述方法以1-取代-4-溴吡唑与硼酸酯、正己基锂为原料通过一锅法反应硼化生成1-取代-1H-吡唑-4-硼酸酯.氢氧化锂,然后用频哪醇交换生成1-取代-1H-吡唑-4-硼酸频哪醇酯.氢氧化锂,最后用乙酸将氢氧化锂水解掉得到。此方法原料易得、操作简便,是制备1-取代-1H-吡唑-4-硼酸频哪醇酯类化合物的适宜方法。

标签:
加工技术
辽宁 - 大连 来源:北方有色网 2023-03-18
醚类电解液、其制备方法及其应用

本申请公开了一种醚类电解液,包括溶质和溶剂;所述溶质含有锂盐;所述溶剂含有二乙二醇二甲醚和1,1,2,2‑四氟乙基‑2,2,3,3‑四氟丙基醚的混合溶液。该电解液主要采用LiTFSI和LiFSI作为电解质,G2和HFE作为溶剂配制得到新型锂硫电解液。锂硫电池充放电曲线从传统的两个电压平台减小为一个,说明此种电解液对多硫化物溶解能力较低,能有效的抑制多硫化物的穿梭效应,锂硫电池表现出了优异的循环性能。

标签:
加工技术
辽宁 - 大连 来源:北方有色网 2023-03-18
蓄能除湿/空调机组的蓄能除湿/空调方法及设备

一种蓄能除湿/空调机组的蓄能除湿/空调方法及设备,主要用于蓄能除湿中央空调和除湿干燥领域。其原理是先将电能转换成工作溶液的除湿潜能并储存,当需要对空气进行除湿处理并冷却或加热除湿后的干空气时,可将储存的溶液除湿潜能转换成空气除湿所需的能量,并回收除湿过程的热量加热干空气或对除湿后空气作喷水蒸发冷却,机组中所采用的工作溶液为溴化锂或氯化锂水溶液。本发明的优点是:工质对环境友好,机组设备简单、运行灵活、效率高,除湿能可长久储存,适用于高湿地区的蓄能除湿,蓄能除湿蒸发冷却/回热供热中央空调系统或除湿回热干燥系统,也特别适宜于将普通中央空调系统改造为蓄能除湿蒸发冷却/回热供热中央空调系统。

标签:
加工技术
辽宁 - 大连 来源:北方有色网 2023-03-18
合成环戊烯/己烯-1-硼酸频哪醇酯的工艺方法

本发明公开了一种合成环戊烯/己烯-1-硼酸频哪醇酯的工艺方法,具体步骤为:a)R1酮对甲苯磺酰腙合成;b)R2锂合成:将a)步的R1酮对甲苯磺酰腙转移至溶剂溶液中,同时加入四甲基乙二胺,滴加正丁基锂,得到R2锂;c)R2硼酸频哪醇酯的制备,将步骤b)得到的R2锂降至-78~-70℃,滴加BR3,将温度控制在-78℃以下,滴毕2h后,淬灭,萃取,浓缩有机层,减压蒸馏得到R2硼酸频哪醇酯。本发明采用不同的硼试剂,降低成本的同时,得到多条硼化路线。本发明提供一种合成环戊烯/己烯-1-硼酸频哪醇酯的新方法,工艺稳定性好,产率高,易于工业化生产。

标签:
加工技术
辽宁 - 大连 来源:北方有色网 2023-03-18
基于吸收式热泵的污泥烘干除湿系统及方法

本发明提供一种基于吸收式热泵的污泥烘干除湿系统,包括干燥机、空气降温除湿装置、空气循环风机、空气加热装置、溴化锂吸收式热泵;干燥机、空气降温除湿装置、空气循环风机、空气加热装置依次串联;空气降温除湿装置及空气加热装置分别与溴化锂吸收式热泵相连;还设置有冷却装置,当溴化锂吸收式热泵需要停机检修时备用。用溴化锂吸收式热泵作为污泥烘干除湿的动力热源和动力冷源,可以实现污泥烘干除湿的同时,回收污泥冷凝除湿过程中的热量,降低污泥烘干除湿过程中的能源消耗,且提高了污泥烘干除湿的效率,系统运行经济,未造成空气的二次污染。

标签:
加工技术
辽宁 - 大连 来源:北方有色网 2023-03-18
单原子电催化剂及其制备方法和应用

本发明公开了一种单原子电催化剂及其制备方法和应用。此发明属于锂离子电池领域。本发明主要制备了以负载单原子的碳为多硫化物电催化剂的锂硫电池正极材料,通过熔融灌硫的方式实现了硫与催化剂的复合正极,碳孔腔骨架结构可以很好地容纳高载量的硫和物理限制多硫化物的穿梭,单原子电催化剂可以极大地加快多硫化物的催化转化,从而抑制多硫化物的穿梭效应和利用率,最终获得高容量,高倍率和长循环的锂硫电池。有利于锂硫电池的商业化应用。

标签:
加工技术
辽宁 - 大连 来源:北方有色网 2023-03-18
PTC薄膜及其制备方法和热敏电阻器

本发明涉及一种热敏电阻器及其制造方法领域,具体涉及一种PTC薄膜及其制备方法和热敏电阻器。一种PTC薄膜,其制备原料包括高分子聚合物,所述高分子聚合物按照重量份计,包括:聚苯乙烯HIPS 30‑40份,聚乙烯HDPE、聚丙烯PP、聚苯乙烯PS或聚偏二氟乙烯PVDF中的一种或几种10‑20份。本发明采用两种或三种熔点不同的有机物作为基体,当锂电池温度升高时,使PTC材料发生双逾渗行为,该过程可以提高PTC材料电阻的重复性,减弱NTC效应。当锂电池发生短路或者过充等热失控时,其PTC材料电阻值随温度升高而一直增大,直到完全阻断内部电流通过,以此避免引发着火、爆炸等安全事故。

标签:
加工技术
辽宁 - 大连 来源:北方有色网 2023-03-18
合成环丙基硼酸的新工艺

本发明涉及有机化合物的合成方法。一种合成环丙基硼酸的新工 艺,a)环丙基锂的合成:以环丙基溴为原料,在无水醚类溶剂中与金 属锂在0~40℃反应得到环丙基锂;b)环丙基硼酸的合成:在-10~ 40℃温度条件下将a)步的环丙基锂转移至XB(NR)2溶液中,式中X 为卤素,R为烷基,保温搅拌2-10小时,然后加入水淬灭掉过量的 XB(NR2)2,再加入酸调节pH值2-3,分液干燥处理后得到环丙基硼 酸粗品,经过烷烃类溶剂打浆处理后得到的环丙基硼酸。本发明操作 简便,整个工艺流程无需超低温,且工艺稳定性好,易于实现工业化 生产,从而有效的提高环丙基硼酸的市场竞争力。

标签:
加工技术
辽宁 - 大连 来源:北方有色网 2023-03-18
具有热断功能的复合隔膜及其制备和应用

本发明公开了一种具有热断功能的高温稳定性的锂离子电池复合隔膜的制备方法及其在锂离子电池中的应用。以聚烯烃多孔膜为基体,在此基体的表面,利用相转化的方法,至少涂布一层耐热涂层形成复合多孔膜。本发明提供的锂离子电池用复合隔膜具有以下优点:复合膜的孔隙率高、与电解液的亲和力好,有利于电池倍率性能的提高;复合膜的耐热等级高,提高电池的安全性能;复合膜还具有高温熔断功能,进一步加强了电池的安全性能。此外,这种方法工艺简单、成本低、可操作性强,有利于进一步推广使用,是一种极具应用前景的锂离子电池隔膜。

标签:
加工技术
辽宁 - 大连 来源:北方有色网 2023-03-18
水系锌离子单液流电池
水系锌离子单液流电池 1062     
 0

本发明涉及一种水系锌离子单液流电池系统,包括一节单电池或二节以上单电池串联而成的电堆、装有电解液的储液罐;单电池包括正极、负极,其中电解液的溶质由含有锌离子的可溶性盐和含有锂离子或/和钠离子的可溶性盐组成,溶剂为水;正极活性材料为嵌入Li或/和Na离子的Mn、Co、Ni、Fe的氧化物中的一种或两种以上的混合氧化物;负极为沉积型电极。该电池由于正极反应采用锂离子或/和钠离子的嵌入及脱嵌反应,相比锌离子液流电池正极的锌离子嵌入脱嵌反应具有更高的电化学可逆性;该电池由于负极采用锌的沉积溶解,相比水系锂离子电池负极的锂离子或/和钠离子嵌入脱嵌反应具有更高的可逆性及更低的价格和更好的循环稳定性。

标签:
加工技术
辽宁 - 大连 来源:北方有色网 2023-03-18
端胺基和羧基苯乙烯/丁二烯共聚物的合成及其制备贮存稳定的改性沥青的方法

本发明公开了一种采用氮锂引发剂引发和封端法原位合成双端基分别胺基和羧基的苯乙烯/丁二烯/苯乙烯三元嵌段共聚物(SBS)的制备方法及其制备贮存稳定的改性沥青。采用氮锂为阴离子聚合的引发剂,二氧化碳为阴离子聚合的终止剂,制备了端基分别为胺基和羧基双极性官能团的SBS(N-SBS-COOH)。采用所制备的端胺基和羧基SBS与沥青混合,可有效降低SBS改性沥青的离析度和明显提高储存稳定性。

标签:
加工技术
辽宁 - 大连 来源:北方有色网 2023-03-18
负荷调节方法
负荷调节方法 1019     
 0

本发明涉及溴化锂吸收式机组控制技术领域。一种负荷调节方法,涉及单/双效溴化锂吸收式制冷机,在机组上加设冷剂调节系统,冷剂调节系统调节从蒸发器到吸收器的冷剂溢流量,从而调节机组负荷。本发明结构简单,在传统机组中加设旁通管路及溢流阀,通过控制回路实时控制,根据负荷大小进行冷剂溢液量调节,通过调节冷剂的溢流量来调节负荷,不通过控制阀调节输入热量,使机组在部分负荷时既能稳定运转,保证用户的制冷需求,又能将工艺产生的废热通过该台机组全部消耗掉,不影响用户的工艺运行。同时通过液位检测及控制器形成的控制回路保护冷剂泵,防止冷剂泵发生气蚀现象,应用范围广。?

标签:
加工技术
辽宁 - 大连 来源:北方有色网 2023-03-18
储能电池用有机电解液的处理方法

本发明公开了一种储能电池用有机电解液的处理方法。通过对电解液进行浸渍处理,使电解液与金属锂之间的反应近似平衡,增大了电解液与金属锂的相容性;应用于锂硫电池和液流锂硫电池中,有助于提高电池放电性能和降低自放电速率。

标签:
加工技术
辽宁 - 大连 来源:北方有色网 2023-03-18
星形高抗冲丁二烯/异戊二烯/苯乙烯三元共聚物树脂及其制备方法

本发明涉及一类星形高抗冲丁二烯/异戊二烯/苯乙烯三元共聚物树脂,其特征在于该聚合物是具有(SIBC-PS)n-C所示结构的星形丁二烯/异戊二烯/苯乙烯嵌段共聚物和具有(PS)n-C所示结构的星形苯乙烯均聚物的原位复合物,其中:SIBC为丁二烯/异戊二烯/苯乙烯三元共聚物嵌段,PS为苯乙烯均聚物嵌段,C为多官能团烷基锂引发剂残基,n为多官能团烷基锂引发剂的官能度且其值大于等于3;星形高抗冲丁二烯/异戊二烯/苯乙烯三元共聚物树脂中苯乙烯含量质量百分数为70%-95%,共轭二烯烃丁二烯与异戊二烯含量之和质量百分数为5%-30%,丁二烯与异戊二烯单体配比Bd/Ip质量比为95/5-5/95。本发明所涉及的树脂不仅具有较高的抗冲击性能,而且具有良好的加工性能。

标签:
加工技术
辽宁 - 大连 来源:北方有色网 2023-03-18
以氟化碳为添加剂的碳硫复合电极及制备和应用

本发明公开了一种制备以氟化碳为添加剂的碳硫复合电极及其在锂硫电池中的应用,所述以氟化碳为添加剂的碳硫复合电极,以碳硫复合物为电极主体,氟化碳颗粒均匀分布于碳硫复合物连续相内。氟化锂与锂硫电池中间产物多硫化物之间存在极性相互作用,增强电极固硫性能。产物碳可以增强电极导电性,同时放电过程便随的体积膨胀会增加电极孔隙率,增强电极的电解液浸润性和传质能力。氟化碳可以一定程度上替代导电剂的作用,尤其是对于锂硫一次电池而言在改善电池性能的同时不会造成能量密度的过多损失。以氟化碳为添加剂的碳硫混合电极具有更优异的循环性能、倍率性能和容量发挥,显著增强电极综合性能,具有良好应用前景。

标签:
加工技术
辽宁 - 大连 来源:北方有色网 2023-03-18
壳核型碳包覆金属硫化物纳米复合粒子的制备方法及其应用

本发明提供一种壳核型碳包覆金属硫化物纳米复合粒子的制备方法,纳米将所得复合粒子作为锂离子电池负极材料应用在锂离子电池领域。在自动控制直流电弧金属纳米粉体生产设备中加入一定比例的含碳源的物质和惰性气体,蒸发金属原料,获得碳包覆金属纳米粒子前驱体;然后将前驱体与硫粉混合后放入高压密封反应釜中进行热处理,得到碳包覆金属硫化物纳米复合材料,以碳包覆硫化铁粉纳米复合体材料作为活性物质,制作锂离子电极片。本发明的优点在于以原位合成的碳包覆铁、锡纳米粒子作为前驱体,低温硫化获得碳包覆硫化铁、硫化锡纳米复合粒子,具有较高的嵌/脱锂容量密度和循环稳定性,原料成本低廉,工艺简单,可规模化制备,适合工业化生产要求。

标签:
加工技术
辽宁 - 大连 来源:北方有色网 2023-03-18
稀土催化剂组合物、配置方法及其在共轭双烯烃聚合中的应用

本发明公开了一种稀土催化剂组合物、配置方法及其在共轭双烯烃聚合中的应用,该稀土催化剂组合物是由摩尔比为1:(10‑30):(15‑35)的稀土金属化合物、锂源和氯源组成,组合物中锂源是具有大分子取代基的有机锂化合物,通过该种有机锂化合物与稀土化合物及氯源接触后可制备成均相催化剂,该均相催化体系各个组分均廉价易得,且配置成的催化体系稳定性好,而且有利于制备窄分布稀土顺丁橡胶。

标签:
加工技术
辽宁 - 大连 来源:北方有色网 2023-03-18
燃料电池系统的热待机运行控制方法、燃料电池系统、存储介质以及电子装置

本发明提供一种燃料电池系统的热待机运行控制方法、燃料电池系统、存储介质以及电子装置。本发明方法,包括:计算燃料电池系统中电堆的输出电流值,降低所述燃料电池系统中电堆的输出电流值,切断电堆及系统内置锂电池并联后系统对外输出的途径,得到所述燃料电池系统的初始运行策略;基于所述燃料电池系统的初始运行策略,进入热待机第一阶段,联通电堆与燃料电池系统内置锂电池,使电堆以小电流对锂电池充电;当燃料电池系统内置锂电池达到电量充满的状态,停止执行热待机第一阶段,进入热待机第二阶段,得到所述燃料电池系统的最终运行策略。本发明的技术方案解决了现有技术中的系统二次启动时间长、系统频繁启停寿命降低的问题。

标签:
加工技术
辽宁 - 大连 来源:北方有色网 2023-03-18
溴冷机火管群冷剂蒸汽再生方法和装置

溴冷机火管群冷剂蒸汽再生方法和装置属于直 燃型溴化锂吸收式制冷领域。溴化锂直燃型吸收式制冷机采用 多孔陶瓷燃烧器平面火焰燃烧,直接加热布置于炉膛的管束, 不仅能够提高高温再热器本体的传热效率,而且水管的排列方 式可以降低NOx、CO的含量, 也就是采用火管群高温再热器。火管群高再溴化锂吸收式直燃 机,COP可以达到1.5左右,相对于目前溴化锂直燃型吸收式 制冷机体积减小1/2,燃烧排放 NOx含量低于30ppm,CO含量 也被降低到很低水平。适用于各类大、中、小型建筑和建筑群 中央空调系统中。

标签:
加工技术
辽宁 - 大连 来源:北方有色网 2023-03-18
NaMn(HCO<sub>2</sub>)<sub>3</sub>化合物及其制备和应用

本发明涉及NaMn(HCO2)3化合物及其制备方法,NaMn(HCO2)3/C锂离子电池负极材料及其制法。采用沉淀法和固相球磨法可制备NaMn(HCO2)3化合物和NaMn(HCO2)3/C锂离子电池负极材料;具有较好的锂离子电池充放电性能,循环稳定性良好,工作电压合适,可用作锂离子电池负极材料。

标签:
加工技术
辽宁 - 大连 来源:北方有色网 2023-03-18
金属有机化合物传感材料及其制备和应用

本发明涉及一种金属有机化合物传感材料及其制备和应用,金属有机化合物是由锂盐和1,4-萘二甲酸配位形成的金属有机骨架化合物,是由二维的层状结构堆积成的无线扩展的三维结构,属于P2(1)/c空间群,是单斜晶系;其结构式为Li2(1,4-ndc)(DMF),该晶体的分子式为C15H13Li2NO5,锂的配位是一个扭曲的四面体构型;该化合物的溶剂可达的空自由体积占总体积的3.9%。本发明制得的材料具有良好的溶剂分子及二氧化碳传感性能,在常温常压的条件下对不同浓度的溶剂分子及二氧化碳有响应规律,且灵敏度高,选择性好,性能稳定,易再生。

标签:
加工技术
辽宁 - 大连 来源:北方有色网 2023-03-18
碳锡纳米复合粉体的制备方法与应用

一种锂离子电池负极材料碳锡纳米复合粉体的制备方法属于纳米材料制备技术与应用领域。本发明的技术解决方案是,利用自动控制直流电弧等离子体设备,将块体金属锡或微米级锡粉压制成块并作为阳极,石墨棒作为阴极,通入一定比例的含碳气体、活性气体和惰性气体,蒸发块体靶材后获得碳包覆锡纳米复合粒子。以此粉体材料作为活性物质,制作锂离子电池负电极,其首次可逆比容量达620mAh/g。本发明的优点在于以原位合成的碳包覆锡纳米粒子为多壁碳纳米管部分填充金属锡的结构,此材料作为锂离子电池负极材料,具有较高的嵌/脱锂容量密度和循环稳定性,并且原料成本低廉,工艺简单,可规模化制备,适合工业化生产要求。

标签:
加工技术
辽宁 - 大连 来源:北方有色网 2023-03-18
冷媒污染自动监测净化系统

本发明涉及溴化锂吸收式冷/温水机或溴化锂吸收式热泵。冷媒污染自动监测净化系统,系统包括冷媒箱、液位检测装置、温度传感器、电导率仪、自动净化阀、控制器和冷媒泵,机组安装电导率仪和温度传感器自动监测蒸发器冷媒的实时电导率和温度,并将检测信号输入控制器,控制器将实时检测数据与设定值进行比对,并通过控制器控制自动净化阀将已污染的冷媒从蒸发器溢流到吸收器进行净化,在净化过程中液位检测装置实时检测蒸发器内的液位高度,并将检测信号输入控制器,控制器将实时液位数据与设定值进行比对,并通过控制器控制冷媒泵的开停。本发明系统简单实用,在机组工作过程中可自动监测冷媒污染情况和场所,并自动净化和保护冷媒泵。?

标签:
加工技术
辽宁 - 大连 来源:北方有色网 2023-03-18
便携式SOFC发电装置及其能量管理方法

本发明涉及一种便携式SOFC发电装置及其能量管理方法,所述装置包括:气体供给系统、燃料电池堆系统、电力变换系统、控制系统;所述能量管理方法包括当装置处于启动状态时,由电力变换系统中的锂电池组为负载提供电能;当装置处于运行状态时,通过负载反馈的功率需求调节燃料电池堆系统的功率输出;通过电力变换系统中锂电池组反馈的状态信息,向锂电池组输出充放电功率;当装置处于停止状态时,电力变换系统中锂电池组向控制系统输出电能。本发明结构简单、启动时间短,能量管理方法简单有效,发电装置在部分负荷下仍具有较高发电效率,可延长电堆及锂电池组使用寿命。

标签:
加工技术
辽宁 - 大连 来源:北方有色网 2023-03-18
上一页 16 17 18 19 20 ... 42 下一页
共42页    到第

北方有色为您提供最新的辽宁大连有色金属加工技术理论与应用信息,涵盖发明专利、权利要求、说明书、技术领域、背景技术、实用新型内容及具体实施方式等有色技术内容。打造最具专业性的有色金属技术理论与应用平台!

全国热门有色金属设备推荐
展开更多 +
全国热门有色金属技术推荐
展开更多 +

 

江西省隆恩特环保设备有限公司
宣传

报名参会
更多+

报告下载

有色专家
更多+

长春黄金研究院有限公司
总经理
洛阳有色矿业集团有限公司
生产技术部经理
江西理工大学
副处长/教授
赣州有色冶金研究所有限公司
副主任/高级工程师
广东省科学院工业分析检测中心
副主任
赤泥综合利用研究报告2025
推广

热门技术
更多+

推荐企业
更多+

福建省金龙稀土股份有限公司
宣传

发布

在线客服

公众号

电话

顶部
咨询电话:
010-88793500-807