青岛垚鑫智能科技有限公司
宣传

位置:中冶有色 >

有色技术频道 >

分类:
全部
矿山技术
冶金技术
材料制备及加工技术
环境保护技术
分析检测技术
 
全部
废水处理技术
大气治理技术
固/危废处置技术
土壤修复技术
地区:
全部
北京
天津
上海
重庆
河北
山西
辽宁
吉林
黑龙江
江苏
浙江
安徽
福建
江西
山东
河南
湖北
湖南
广东
海南
四川
贵州
云南
陕西
甘肃
青海
内蒙
广西
西藏
宁夏
新疆
其他
其他
展开
 
全部
沈阳
大连
鞍山
抚顺
本溪
丹东
锦州
营口
阜新
辽阳
盘锦
铁岭
朝阳
葫芦岛

辽宁沈阳有色金属环境保护技术理论与应用

免费发布技术信息>>
钕铁硼稀土永磁体表面含氟金属涂层及其制备方法

一种钕铁硼稀土永磁体表面含氟金属涂层及其制备方法,属于防腐表面处理技术领域;一种钕铁硼稀土永磁体表面含氟金属涂层,厚度为5~40μm,成分按质量比为,聚四氟乙烯:固体粉末:粘接剂=(1~30):(2~30):(20~40);其制备方法包括:(1)采用除油和酸洗或喷砂方法,预处理钕铁硼稀土永磁体表面;(2)采用离心浸甩或喷涂方法制备涂层。本发明制备涂层所用的涂料中含有的聚四氟乙烯具有优良的耐蚀性能,可以提高钕铁硼稀土永磁体表面的防腐能力;在涂覆过程中,不使用酸性镀液,预处理后,磁体的新鲜表面不被破坏,可有效提高涂层与磁体间的表面结合力;由于没有酸性废液,不对环境造成污染,属于绿色环保的涂层工艺。

标签:
固废
辽宁 - 沈阳 来源:中冶有色网 2023-03-19
智能建筑给水排水处理装置以及处理方法

本发明涉及智能建筑施工技术领域,尤其涉及一种智能建筑给水排水处理装置,包括底座、机架和蓄水槽,所述机架固定连接在底座的上表面外侧,所述蓄水槽固定连接在底座的上表面,所述蓄水槽的内腔前后两侧安装有两个过滤机构,所述机架的上表面前后两侧分别固定安装有搅拌机构和浸泡机构,所述蓄水槽右侧壁安装有自吸泵,且自吸泵的进水口与蓄水槽内腔底部连通。本发明物料搅拌和建筑材料浸泡一体化,缩小用水设备体积,便于工作人员对设备转运,具备物料搅拌和工具清洗两种功能,能减轻工作人员冲洗工具的负担,更加人性化,具有污水净化和固体废物清除能力,污水过滤稳定,污水得到循环使用,节省淡水资源,最终降低建筑施工成本。

标签:
固废
辽宁 - 沈阳 来源:中冶有色网 2023-03-19
立式连续干发酵装置
立式连续干发酵装置 967     
 0

一种立式连续干发酵装置包括搅拌升温调节罐、多点分布式进料、立式连续干发酵反应器和熟料回流混合过程,形成一种高固体浓度有机废弃物制取生物燃气的工艺方法及其发酵系统,可实现沼气工程的快速启动、厌氧发酵罐内无需搅拌、且节能,节水,减少沼液沼渣的排放量,保护环境,降低成本。

标签:
固废
辽宁 - 沈阳 来源:中冶有色网 2023-03-19
渣浴还原处理转炉钢渣的方法

一种渣浴还原处理转炉钢渣的方法,按以下步骤进行:(1)将转炉钢渣加热至1350~1450℃形成熔融渣池,加入铝灰;(2)在1350~1450℃保温0.5~1.0h,同时吹入氩气搅拌熔融渣池;(3)排放液态合金和尾渣,液态合金为工业纯铁水。本发明的方法可充分利用熔渣的物理热,可实现固体废弃物的高效利用,还可获得不含碳的工业纯铁,处理成本低,环境污染小。

标签:
固废
辽宁 - 沈阳 来源:中冶有色网 2023-03-19
利用粉煤灰生产氧化铝的方法

本发明公开了一种利用工业固体废弃物生产氧化铝的方法,尤其涉及一种利用粉煤灰制备氧化铝的方法。它包括下述步骤:生料磨制、熟料烧成、熟料溶出、氨气回收、高硅渣分离洗涤、硫酸铝溶液分解、氢氧化铝分离洗涤、氢氧化铝焙烧、循环液硫酸铵溶液蒸发等过程,产品为氧化铝。本发明不添加任何助剂,可有效提取粉煤灰中氧化铝,氧化铝的提取率可达到85%以上。

标签:
固废
辽宁 - 沈阳 来源:中冶有色网 2023-03-19
多流态人工湿地污水处理装置

本发明涉及一种多流态人工湿地污水处理装置,属于废水处理技术领域。包括布水池、复合流人工湿地池、集水排水池,其中:复合流人工湿地池包括垂直下行流人工湿地池、垂直上行流人工湿地池、水平流人工湿地池,所述布水池、复合流人工湿地池、集水排水池从左至右依次串联邻接设置,底面处于同一水平平面上,且高度相同。本发明专利保证在一套人工湿地装置中实现3种流态的同时减少水体内的生化需氧量、氮、磷和固体悬浮颗粒物等污染物。

标签:
固废
辽宁 - 沈阳 来源:中冶有色网 2023-03-19
以菱铁矿为原位铁源去除污酸中砷的方法

本发明属于危险固体废弃物处理技术领域,具体涉及一种以菱铁矿为原位铁源去除污酸中砷的方法。本发明提供了一种以菱铁矿为原位铁源去除污酸中砷的方法,包括以下步骤:将污酸和氢氧化钙溶液混合,进行中和反应,得到硫酸钙和三价砷滤液;将所述三价砷滤液和双氧水混合,进行氧化反应,得到五价砷滤液;向所述五价砷滤液和菱铁矿的混合液中通入含氧气体,进行脱砷反应,得到臭葱石和脱砷滤液。本发明提供的方法利用低成本天然矿石菱铁矿制备臭葱石高效去除污酸中的砷,污酸中和反应得到的硫酸钙含砷量低,可回收利用;铁源成本低且易于获得,可明显降低污酸处理过程中成本;除砷效率高,生成的臭葱石砷稳定性高。

标签:
固废
辽宁 - 沈阳 来源:中冶有色网 2023-03-19
短时高效NaOH预处理污泥和玉米秸秆中温共发酵产酸的方法

本发明涉及一种短时高效NaOH预处理污泥和玉米秸秆中温共发酵产酸的方法,属于固体废弃物处理技术领域。该方法能够利用NaOH预处理剩余污泥然后与玉米秸秆进行中温共发酵产挥发性短链脂肪酸。具体的:首先将玉米秸秆进行前处理作为外投碳源,再对剩余污泥进行NaOH预处理,得到预处理后的污泥和秸秆;将预处理后的污泥和秸秆送入中温厌氧静态消化装置,进行共发酵生产挥发性短链脂肪酸。本发明通过对剩余污泥进行短时高效的NaOH预处理,有利于破坏污泥絮体和细胞壁,促进胞内有机质有效释放,与玉米秸秆共发酵,进一步提高了污泥可生化性以及厌氧发酵产酸的效率,同时实现剩余污泥和玉米秸秆的减量化、资源化。

标签:
固废
辽宁 - 沈阳 来源:中冶有色网 2023-03-19
自增强莫来石多孔陶瓷的制备方法

本发明涉及一种自增强莫来石多孔陶瓷的制备方法。所采取的技术步骤为:将质量百分比为30~50%的含Al2O3和SiO2矿物或固体废弃物,25~55%的工业氧化铝粉,0.5~30%的淀粉进行配料,再外加上述混合料总质量的1~30%的铵盐类添加剂,并调整原料中Al2O3与SiO2摩尔比为3 : 2,混合、球磨、成型。再将成型后的素坯于1400~1600℃下烧结1~6小时,获得自增强的莫来石多孔陶瓷。本发明方法制备的产品是一种以莫来石为主晶相,强度高(40~80MPa),气孔率高(30~60%),孔径小的自生纤维增强的莫来石质多孔陶瓷。

标签:
固废
辽宁 - 沈阳 来源:中冶有色网 2023-03-19
病死动物无害化多级处理罐

一种病死动物无害化多级处理罐,包括腐化罐体、多个投料口、气体消毒过滤室和气体吸附室,多个投料口分别设置在腐化罐体的上端面上,气体消毒过滤室固定设置在腐化罐体上端内壁上,过滤液投放口设置在腐化罐体上端面上,气体消毒过滤室的侧壁上分别密封设置有多个导气管,多个导气管的后端插设在过滤液内,气体吸附室固定设置在腐化罐体的上端面上,气体吸附室与气体消毒过滤室联接有排气导管,在气体吸附室的上端固定设置有排气管。本发明解决了无害化集中处置动物尸体的问题,提高了处置的规范性,处理后的物质不污染环境,其中固体物可以作为有机肥料使用,从而达到既环保又变废为宝的应用效果,具有良好的使用和推广价值。

标签:
固废
辽宁 - 沈阳 来源:中冶有色网 2023-03-19
粉煤灰硫酸铵混合焙烧生产冶金级砂状氧化铝的方法

本发明涉及一种利用工业固体废弃物生产氧化铝的方法,尤其涉及一种粉煤灰硫酸铵混合焙烧生产冶金级砂状氧化铝的方法。包括下述步骤:生料制备、熟料烧成、熟料溶出、硅渣分离洗涤、硫酸铝铵溶液分解、粗氢氧化铝分离洗涤、粗氢氧化铝脱硫和低温拜耳法处理。本发明的优点效果:本发明不添加任何助剂,粉煤灰不需高温焙烧活化,可有效提取粉煤灰中氧化铝,氧化铝的提取率可达到85%以上。

标签:
固废
辽宁 - 沈阳 来源:中冶有色网 2023-03-19
利用粉煤灰制备氧化铝的方法

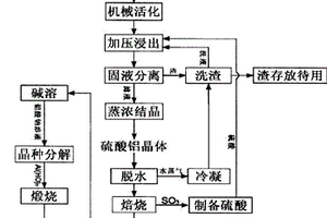
本发明公开了一种工业固体废弃物处理利用生产氧化铝的方法,尤其涉 及一种利用粉煤灰制备氧化铝的方法。它包括下述步骤:将粉煤灰机械活化; 将活化后的粉煤灰与水和浓硫酸在反应釜中反应,加热、加压反应;反应降 温后固液分离,得到硫酸铝液体,蒸发浓缩后冷却,析出硫酸铝晶体;硫酸 铝晶体脱水分解得到γ-Al2O3和SO3;将粗γ-Al2O3在碱溶液中溶解,固液分 离后得到纯净的铝酸钠溶液;向铝酸钠溶液中加入氢氧化铝晶种析出氢氧化 铝,种分后的碱液经蒸浓后可循环溶解制得的粗γ-Al2O3;制备的氢氧化铝煅 烧得到冶金级氧化铝。本发明不添加任何助剂,可使粉煤灰中氧化铝有效浸 出,氧化铝的浸出率可达到90%以上,节约能源。

标签:
固废
辽宁 - 沈阳 来源:中冶有色网 2023-03-19
改性生物炭在餐厨垃圾厌氧消化产甲烷中的应用方法

本发明属于生物炭制备领域和固体废物处理技术领域,尤其涉及一种改性生物炭在餐厨垃圾厌氧消化产甲烷中的应用方法。基于负载了铁镍复合氧化物NiFe2O4的改性生物炭颗粒的特性,将其投加到餐厨垃圾厌氧消化产甲烷系统中,负载了铁镍复合氧化物NiFe2O4的改性生物炭优化了生物炭的导电性能,补充厌氧消化所需的金属微量元素,富集厌氧功能菌群,强化产酸菌与产甲烷菌之间的电子传递过程,缓解系统酸化问题,显著提高餐厨垃圾厌氧消化的甲烷产量,并且改性生物炭具有磁性,便于回收循环利用。本发明还提出了一种用于以上用途的改性生物炭的制备方法,成本低廉、工艺简单,适合改性生物炭在餐厨垃圾厌氧消化过程中的大批量应用。

标签:
固废
辽宁 - 沈阳 来源:中冶有色网 2023-03-19
水热法制备新型绿色环保的火龙果碳点

碳点自2004年被发现以来,因其优异的光学特性被广泛的应用于各种领域。本发明属于农林废弃物资源化利用及绿色纳米材料领域,具体涉及一种通过水热法制备了新型火龙果碳点的方法。本发明以新鲜或变质的火龙果为原料,制备的碳点在乙醇作溶剂的条件下具有很高的发光强度。该方法主要步骤如下:(1)将新鲜或腐败的火龙果充分捣碎,并加入一定量的去离子水,制成火龙果碳点前驱体浊液;(2)取适量前驱体浊液在反应釜中于高温下加热4‑8小时;(3)水热反应结束后,收集反应釜器壁上的碳点固体小颗粒,在超声条件下于无水乙醇中分散,即可制备出火龙果碳点。本方法工艺简单,原料来源广泛,成本低廉,具有较强的应用前景。

标签:
固废
辽宁 - 沈阳 来源:中冶有色网 2023-03-19
结合法制备超级电容器碳电极材料的方法

本发明公开了一种结合法制备超级电容器碳电极材料的方法,属于电容器材料制备领域。本方法使用废弃生物质为碳质前驱体,以有机锌盐转化产物为模板,两者相混合。使用惰性气体保护,在500℃下一次碳化后与固体活化剂混合,在800℃下进行二次高温活化。将所得碳材料制备成电极并进行电化学测试。本发明采用活化法与模板法相结合的方式。利用了模板法控制介孔的形成,减少了的活化法所产生的介孔坍塌产生现象,同时在活化剂的刻蚀作用下制造了更多微孔。保证了良好的电容特性。

标签:
固废
辽宁 - 沈阳 来源:中冶有色网 2023-03-19
2-羟基-3-甲氧基-3,3-二苯基丙酸盐消旋体的制备方法

本发明提供了一种混旋2‑羟基‑3‑甲氧基‑3, 3‑二苯基丙酸盐的制备方法:1)将R‑2‑羟基‑3‑甲氧基‑3, 3‑二苯基丙酸‑L‑脯氨酸甲酯盐溶于混合溶剂得到溶液;2)向步骤1)所述的溶液中加入第一酸固体或者溶液进行回流;3)在反应结束后加入第二酸的溶液,分液,收集有机相;4)浓缩有机相,并将脱溶后得到的残余物溶于乙醇或甲醇,加入氢氧化物水溶液,使混旋2‑羟基‑3‑甲氧基‑3, 3‑二苯基丙酸盐析出,过滤,干燥即得。本发明还提供了S‑2‑羟基‑3‑甲氧基‑3, 3‑二苯基丙酸的制备工艺,使其收率由30%提高至40%左右,同时减少废弃物的生成,具有良好的经济效益和社会效益。

标签:
固废
辽宁 - 沈阳 来源:中冶有色网 2023-03-19
生态吊顶板及其制备方法

一种生态吊顶板,由基体及面层两部分构成。其基体采用一定比例的脱硫石膏、硅藻土、粉煤灰、生石灰、高效复合防水剂、引气剂、萘系高效减水剂及耐碱玻璃纤维。方法是经过加水调成浆料、浇筑成型、自然养护;其面层采用脱硫石膏、改性硅藻土、生石灰、托玛琳粉、羟丙甲基纤维素、高效复合防水剂、萘系高效减水剂,经过加水调成浆料、喷涂在静养后基体表面,经过自然养护即得生态吊顶板。在面层配方中辅以适当的色料,即可制得不同颜色的生态吊顶板;结合喷墨打印技术,即可制得图案可定制的生态吊顶板。本发明采用自然养护,能耗低;大量消耗固体废弃物脱硫石膏和粉煤灰;具有释放负氧离子、降低PM2.5、调节湿度、吸收和降解有害气体、吸音、保温、防火等功能,且颜色、图案可定制。

标签:
固废
辽宁 - 沈阳 来源:中冶有色网 2023-03-19
高硅型铁尾矿综合利用方法

本发明提供了一种高硅型铁尾矿综合利用方法,属于工业固体废弃物资源化利用技术领域。该高硅型铁尾矿综合利用方法,利用具有解铁脱硅功能的混合菌群对高硅型铁尾矿进行生物浸出,二次回收铁,浸出液可循环使用,同时能够有效提高浸出残渣的化学反应活性,可作为活性掺和料用于制备铁尾矿基胶凝材料,目的是实现对高硅型铁尾矿的综合利用。

标签:
固废
辽宁 - 沈阳 来源:中冶有色网 2023-03-19
卯榫结构装配式双保温空腔模块

本发明涉及一种现浇整体式墙体的卯榫结构装配式双保温空腔模块。本发明卯榫结构装配式双保温空腔模块,其模板材料是农林废弃物固体秸秆、竹板、木板等模压成型,具有无醛无毒、防火、耐紫外线,保温性能好的效果;其空腔模块是由一面纵向开设多个燕尾凹槽和多个矩型凹槽且直线长度不同的直线模板、两头带燕尾凸键的连接模板、封堵端口模板等现场装配而成。内模板与外模板之间由两头带燕尾凸键的连接模板卯榫插接形成直线空腔模块,两块直线模板端部转角接触面卯榫插接形成内外转角空腔模板。本发明具有成本低、施工中不易向外膨胀、不易出现裂缝、连接稳固等特点,是以标准化设计、工厂化生产、现场装配、一体化浇筑的新型建筑模式。

标签:
固废
辽宁 - 沈阳 来源:中冶有色网 2023-03-19
降低生活污泥含水量的改性炉渣/壳聚糖复合物及其制备方法

本发明涉及一种降低生活污泥含水量的改性炉渣/壳聚糖复合物及其制备方法,属于污水处理技术领域。将炉渣粉碎,经200目筛进行筛分,取筛下物,将炉渣粉于硫酸中浸泡2‑3h,过滤,烘干,得改性炉渣;将改性炉渣与壳聚糖混合,搅拌,得改性炉渣/壳聚糖复合物。本发明的改性炉渣/壳聚糖复合物中含有大量的Ca2+和Mg2+(来源于炉渣)。Ca2+在ECP之间以及ECP与细菌之间起架桥作用,能够保证絮体稳定存在,从而提高污泥的脱水性能,另外改性炉渣/壳聚糖复合物将炉渣固体废弃物充分利用,降低其对环境的危害,同时降低了污泥脱水的成本。

标签:
固废
辽宁 - 沈阳 来源:中冶有色网 2023-03-19
氰化尾渣的无害化处理方法

一种氰化尾渣的无害化处理方法,按以下步骤进行:(1)准备氰化尾渣作为原料,或者向氰化尾渣中加入添加剂CaO,作为混合原料;(2)将原料或混合原料加热至250~450℃进行热解,保温时间≤90min获得焙砂;(3)将焙砂直接用于回填处理,或浮选提取黄铁矿。本发明的方法除氰效果好,低温热解后的氰化尾渣达到普通固体废弃物要求。

标签:
固废
辽宁 - 沈阳 来源:中冶有色网 2023-03-19
物化联合预处理强化剩余污泥厌氧发酵产短链挥发酸的方法

本发明涉及一种物化联合预处理强化剩余污泥厌氧发酵产短链挥发酸的方法,属于固体废弃物处理技术领域。该方法首次利用超声/Fenton联合预处理强化剩余污泥产短链挥发酸。首先将污泥经超声预处理,再进行Fenton预处理,得到联合预处理后的污泥;将联合预处理后的污泥送入厌氧消化反应器中进行发酵。本发明针对传统污泥厌氧消化中存在的不足,通过超声/Fenton联合预处理剩余污泥,提高污泥可生化性,促进厌氧发酵产短链挥发酸反应进行,实现城市污水处理厂污泥的减量化、资源化。

标签:
固废
辽宁 - 沈阳 来源:中冶有色网 2023-03-19
温室气体末端物化处理器与方法

本发明属于环境保护一种温室气体末端物化器与方法,它包括带有进排气孔和注入孔的箱体,其主要特征是设置有支架托上的物化处理3层腔——迫使对接进入的温室气体飘向另设置有上下通道中,受到已设置有2.中海绵体层拦截吸附;3.下液体药品层用N2、OH吸收尾气Cl2、SO2、BR2、H2S;1.上固体药品层放干燥剂干燥SO2、Cl2,达到过滤、沉淀、蒸发、升华的净化后排放出去;在方法上分别设置有制造,式样,性能,定位设计及城乡两用法。本发明优点如下:1.温室气体末端处理,可推迟排放时间,降低热度和排放指标。2.促国内外温室气体排放标准修订。改善空气环境缓解温室效应。3.为中国“奥运会”期间的城市空气净化提供条件。4.利用机动车辆尾气的热能融雪,废塑料桶改制零部件。

标签:
固废
辽宁 - 沈阳 来源:中冶有色网 2023-03-19
负载纳米Fe3O4的生物炭应用于餐厨垃圾厌氧消化的方法

本发明属于固体废物处理与资源化利用领域,尤其涉及一种负载纳米Fe3O4的生物炭应用于餐厨垃圾厌氧消化的方法。具体包括以下步骤:将负载纳米Fe3O4的生物炭颗粒与餐厨垃圾充分混合,混合后的物料加入到厌氧消化器,调节pH至中性,进行中温序批式厌氧消化产甲烷。之后可采用磁性分离的方法对负载纳米Fe3O4的生物炭颗粒进行回收。将负载纳米Fe3O4的生物炭颗粒应用于餐厨垃圾的厌氧消化生成甲烷的过程,补充了厌氧消化所需微量元素,缓解挥发性脂肪酸的积累,强化产酸菌与产甲烷菌之间的电子传递过程,对厌氧消化有明显改善效果。另外本发明还包括一种成本低廉的负载纳米Fe3O4的生物炭颗粒的制备方法。

标签:
固废
辽宁 - 沈阳 来源:中冶有色网 2023-03-19
处理含油污泥的生物清洗剂及使用方法

本发明属于固体废弃物处理领域、具体涉及一种处理含油污泥的生物清洗剂及使用方法。生物清洗剂活性成分为单鼠李糖脂,其中,生物清洗剂中单鼠李糖脂浓度为0.01wt%~0.2wt%。本发明的油泥清洗剂绿色环保、制备简便、清洗效果好、应用范围广,基于该清洗剂的清洗方法能耗低,可应用于处理石油开采、集输、炼化等过程中产生的油泥。

标签:
固废
辽宁 - 沈阳 来源:中冶有色网 2023-03-19
粉煤灰硫酸铵混合焙烧制备氧化铝的方法

本发明涉及一种利用工业固体废弃物生产氧化铝的方法,尤其涉及一种粉煤灰硫酸铵混合焙烧制备氧化铝的方法。包括下述步骤:生料制备、熟料烧成、熟料溶出、高硅渣分离洗涤、硫酸铝铵溶液一次除铁、硫酸铝铵溶液二次除铁、一次除铁精制液还原、硫酸铝铵精制液溶液分解、粗氢氧化铝分离洗涤、粗氢氧化铝脱硫、氢氧化铝分离洗涤和氢氧化铝焙烧。本发明的优点效果:本发明不添加任何助剂,粉煤灰不需高温焙烧活化,可有效提取粉煤灰中氧化铝,氧化铝的提取率可达到85%以上。

标签:
固废
辽宁 - 沈阳 来源:中冶有色网 2023-03-19
尺寸及形貌可控MFI分子筛的制备方法

一种尺寸及形貌可控MFI分子筛的制备方法,涉及一种分子筛的制备方法,本发明公开了一种咪唑类离子液体强化无溶剂法制备尺寸及形貌可控MFI分子筛的方法。该方法包括以下步骤:首先将固体原料硅源、金属源、模板剂、矿化剂和咪唑离子液体按照一定比例混合,并进行充分研磨,研磨完成后放入水热釜中,于100~180℃条件下晶化5~96小时,随后将反应产物经过洗涤、干燥,得到最终产品;通过本发明可得到粒度分布均匀、尺寸可控的棺形MFI分子筛。该合成过程仅涉及初始原料的混合与晶化,极大简化了合成步骤,且无废液排放。

标签:
固废
辽宁 - 沈阳 来源:中冶有色网 2023-03-19
磁性生物炭制备方法及其装置

本发明涉及污染修复领域,具体涉及一种磁性生物炭的制备方法和制备装置,适用于废弃生物质的资源化利用。将生物质粉末加入至二价铁盐溶液中混匀后调节体系至碱性,静置分层收集固体产物置于热解罐中,通过充气座向热解罐中充入惰性保护气体,待热解罐中充满惰性气体后,密闭热解罐,于高温热解,即可得到磁性生物炭产物。本发明采用一步制备法热解合成磁性生物炭,在含铁试剂的选择上选用了FeSO4·7H2O一种试剂,使得生物炭表面上修饰Fe3O4得到磁性生物炭,单独利用Fe2+可以促进产物中Fe3O4的粒径更小,获得更好的磁学性能,并且避免产生其他铁氧化物;密闭缺氧条件可以避免灰分产生,提高磁性生物炭的炭得率;降低了工艺和原料的复杂程度,使操作更加方便。

标签:
固废
辽宁 - 沈阳 来源:中冶有色网 2023-03-19
褐铁矿型全泥氰化尾渣分段调控强化脱氰提铁的方法

本发明的一种褐铁矿型全泥氰化尾渣分段调控强化脱氰提铁的方法。采用连续悬浮焙烧炉对褐铁矿型全泥氰化尾渣进行破晶焙烧脱氰、还原焙烧提铁,其中焙烧产品进行磁选选别,可以获得高品位铁精矿。步骤如下:将褐铁矿型全泥氰化尾渣制备成‑0.074mm粒级含量高于50%的物料,经一级与二级预热后,进行破晶焙烧,焙烧产品经气料分离,废气除尘,固体物料先后经一级还原焙烧与二级还原焙烧,并在整个过程中,控制特定的焙烧与预热温度,产品冷却后采用搅拌磨磨矿后进行磁选,经过一粗一精一扫工艺,获得铁精矿产品。本发明工艺流程简单,节能环保。

标签:
固废
辽宁 - 沈阳 来源:中冶有色网 2023-03-19
N-取代邻苯二胺的制备方法

本发明提供一种制备通式(1)的N-取代邻苯二胺的方法。 式中R代表H、C1~C4烷基、C1~C4烷氧基、C1~C4烷基碸基,R1代表 C1~C4烷基、苯基。本发明以水、醇及其他烷烃作溶剂,在氨或胺的存在下, 用Ranery镍催化氢化还原N-取代邻硝苯胺(通式2)为N-取代邻苯二胺。 该法具有产品纯度高,收率高,易于工业化,没有固体废弃物排放,不污 染环境的特点。

标签:
固废
辽宁 - 沈阳 来源:中冶有色网 2023-03-19
上一页 15 16 17 18 19 ... 57 下一页
共57页    到第

中冶有色为您提供最新的辽宁沈阳有色金属环境保护技术理论与应用信息,涵盖发明专利、权利要求、说明书、技术领域、背景技术、实用新型内容及具体实施方式等有色技术内容。打造最具专业性的有色金属技术理论与应用平台!

全国热门有色金属设备推荐
展开更多 +
全国热门有色金属技术推荐
展开更多 +

 

江西省隆恩特环保设备有限公司
宣传

报名参会
更多+

报告下载

有色专家
更多+

北京科技大学
副院长/教授
江西特种电机股份有限公司
董事长
武汉科技大学
教授
哈尔滨工业大学
教授
北京科技大学
教授
赤泥综合利用研究报告2025
推广

热门技术
更多+

推荐企业
更多+

福建省金龙稀土股份有限公司
宣传

发布

在线客服

公众号

电话

顶部
咨询电话:
010-88793500-807