青岛垚鑫智能科技有限公司
宣传

位置:中冶有色 >

有色技术频道 >

> 加工技术

分类:
全部
矿山技术
冶金技术
材料制备及加工技术
环境保护技术
分析检测技术
 
全部
功能材料技术
复合材料技术
新能源材料技术
合金材料技术
加工技术
地区:
全部
北京
天津
上海
重庆
河北
山西
辽宁
吉林
黑龙江
江苏
浙江
安徽
福建
江西
山东
河南
湖北
湖南
广东
海南
四川
贵州
云南
陕西
甘肃
青海
内蒙
广西
西藏
宁夏
新疆
其他
其他
展开
 
全部
南京
无锡
徐州
常州
苏州
南通
连云港
淮安
盐城
扬州
镇江
泰州
宿迁

江苏无锡有色金属加工技术理论与应用

免费发布技术信息>>
锂电池盖帽快速组装设备

本实用新型公开了一种锂电池盖帽快速组装设备,包括压板和电动气缸,所述压板的下端设有多个固定孔,所述固定孔内滑动插设有锂电池本体,所述锂电池本体的下端贯穿固定孔,所述固定孔内侧壁上设有置物槽,所述置物槽内滑动插设有楔型支撑块,所述楔型支撑块靠近楔型面的一端延伸至固定孔内,所述楔型支撑块的两侧均固定连接有限位块,所述置物槽内相对的侧壁上均设有与限位块相对应的限位槽,所述限位块远离楔型支撑块的一端延伸至限位槽内,所述置物槽内侧壁上设有滑槽,所述滑槽内滑动连接有滑。本实用新型通过支撑机构的设置,在锂电池插入固定孔后进行夹持,防止锂电池松脱,从而使工作效率不受影响。

标签:
加工技术
江苏 - 无锡 来源:中冶有色网 2023-03-18
圆柱形锂离子电池用的弹性绝缘环

本实用新型公开了一种圆柱形锂离子电池用的弹性绝缘环,涉及电池技术领域,包括散热铜内环,所述散热铜内环通过多个散热铜管与弹性绝缘外环的内周面固定连接,弹性绝缘外环外周面侧下侧固定连接有四个支撑柱,支撑柱的下端高一点连接在回形框的上表面,回形框的两侧均开设有凹槽,且凹槽内放置有与凹槽相匹配的加重铁板,本实用新型中散热铜内环和散热铜管可以加强圆柱形锂离子电池的散热能力,使得圆柱形锂离子电池在高负荷的工作下可以正常工作,提高了圆柱形锂离子电池的散热能力,防止圆柱形锂离子电池高负荷工作时因为过热而发生损坏。

标签:
加工技术
江苏 - 无锡 来源:中冶有色网 2023-03-18
高韧高密封的锂电池铝塑膜

本实用新型公开了一种高韧高密封的锂电池铝塑膜,所述锂电池铝塑膜具有层状结构,由外至内依次包括PA流延膜外保护层、胶粘剂层、聚乙烯低发泡膜外缓冲层、胶粘剂层、铝箔层、胶粘剂层、聚乙烯低发泡膜内缓冲层、PP淋膜层和CPP膜热封层,其中所述胶粘剂层为聚氨酯胶粘剂、环氧树脂胶粘剂、丙烯酸树脂胶黏剂、TPU热熔胶中一种。本实用新型通过在锂电池铝塑膜中的铝箔的里、外侧加设了聚乙烯低发泡膜内、外缓冲层,有效地提高了铝塑膜的缓冲能力,抑制了由于铝塑膜产生鼓泡或加工方式原因对锂电池铝塑膜中所含铝箔产生的破坏性影响,且通过设置PP淋膜大大提高层间粘合强度,因此大大提高了锂电池铝塑膜的使用安全性和使用寿命。

标签:
加工技术
江苏 - 无锡 来源:中冶有色网 2023-03-18
新型的锂电池应用系统

一种新型的锂电池应用系统,包括与普通干电池相同外形的电池本体,所述的电池本体的两端分别为正极触头和负极触头,所述的电池本体内设置有锂电池和电压转换装置,所述的电池本体上设置有USB充电口;所述的锂电池的负极连接电池本体的负极触头,正极通过电压转换装置后连接电池本体的正极,所述的USB充电口与锂电池连接。本实用新型提供的一种新型的锂电池应用系统,能实现将锂电池的3.7VDC降到1.5VDC,再加上对其电池外形的设计,做到兼容普通1.5VDC干电池的使用;可快捷、安全的将锂电池的电压变换成干电池的电压,大幅度增加锂电池的使用/适用范围。

标签:
加工技术
江苏 - 无锡 来源:中冶有色网 2023-03-18
立式锂电扳手
立式锂电扳手 1105     
 0

本实用新型公开一种立式锂电扳手,属于铁路扳手技术领域。所述立式锂电扳手包括主机壳和手柄,主机壳内设有电机组件和冲击传动组件,且冲击传动组件位于电机组件的底部;所述立式锂电扳手还包括锂电池组件,所述锂电池组件包括电池包座和锂电池包,所述锂电池包通过滑动副和锁定机构可拆卸地安装在所述电池包座内。本实用新型提供的一种立式锂电扳手,使用锂电池包作为动力源,清洁、环保、无噪音,且不需要另外配备发电车,使用方便;所述锂电池包通过滑动副和锁定机构可拆卸地安装在所述电池包座内,便于拆卸和安装,提高了可操作性。

标签:
加工技术
江苏 - 无锡 来源:中冶有色网 2023-03-18
快速散热的锂电池结构
快速散热的锂电池结构 1026     
 0

本实用新型属于锂电池技术领域,尤其为一种快速散热的锂电池结构,包括锂电池本体,所述锂电池本体的侧表面通过辅助连接组件固定有均热板,辅助连接组件包括嵌合条与嵌合槽,所述嵌合条一体成型在均热板的侧壁,所述嵌合槽开设在锂电池本体的侧表面,所述嵌合槽嵌合放置在嵌合条的内部;锂电池侧面增设有均热板与散热板,电池内部增设有辅助导热板与连接换热板,均热板、散热板、辅助导热板、连接换热板与空气进行热量交换,便于锂电池降温,均热板通过嵌合条与嵌合槽嵌合放置在锂电池本体的侧表面,便于均热板在锂电池本体上安装,锂电池本体内部的填充块具备一定的冗余量,避免锂电池膨胀产生形变,更便于锂电池使用。

标签:
加工技术
江苏 - 无锡 来源:中冶有色网 2023-03-18
锂电池隔板
锂电池隔板 1042     
 0

本发明公开一种锂电池隔板,包括改性多孔基膜和设置在所述改性多孔基膜至少一表面的功能层;所述改性多孔基膜包含基膜主体和锂导离子化合物颗粒层,所述基膜主体的至少一表面为经过电晕预处理改性过的,所述锂导离子化合物颗粒层设置在基膜主体的经过电晕预处理改性过的至少一表面;所述功能层含有有机物且设置在锂导离子化合物颗粒层。本发明尚公开通过sol‑gel‑水热法制备含锂导离子化合物,将含锂导离子化合物的小粒径颗粒嵌于基膜主体的改性表面,从而解决现有隔膜离子电导率差、浸润性较差的缺点,同时涂覆的功能层使得锂电池隔板具有良好的粘接性和耐热性。

标签:
加工技术
江苏 - 无锡 来源:中冶有色网 2023-03-18
无白油正丁基锂的制备方法

本发明公开了一种无白油正丁基锂的制备方法,包括:将金属锂投入由氩气保护的釜中,采用含水值≤9ppm的白油作为分散介质,在熔融点180℃~190℃下经搅拌使金属锂分散成为液滴,10min内将温度降至160℃以下后停止搅拌,继续冷却至50℃后得到98%以上颗粒粒径在0.1~0.3mm范围内的锂砂;对所得锂砂进行清洗,去除其中的白油;将洗净的锂砂及溶剂投入反应釜,滴加氯代正丁烷反应生成正丁基锂。本发明克服现有锂分散技术所形成的金属锂砂颗粒均匀性差,不利于有效洗锂的要求,采用在临界点分散可以确保锂砂颗粒在0.1~0.3mm之间,既有利于洗锂步骤对白油的去除,又有利于提高合成正丁基锂的产率。

标签:
加工技术
江苏 - 无锡 来源:中冶有色网 2023-03-18
采用复叠式溴化锂制冷机的燃气轮机进气冷却系统

本发明涉及一种采用复叠式溴化锂制冷机的燃气轮机进气冷却系统。包括空气-水冷却器(1)、燃气轮机(2)、第一级溴化锂制冷机(4)和第一空冷器(5),系统增设有第二级溴化锂制冷机(6),第一级溴化锂制冷机(4)提供的冷水作为冷却第二级溴化锂制冷机(6)的冷却水;系统增设有第二空冷器(7)用以冷却第二级溴化锂制冷机(6)的冷却水并提供循环动力;第一级溴化锂制冷机(4)的第一级蒸发器(4-3)也向空气-水冷却器(1)的第一冷却盘管(1-1)提供冷水用于空气-水冷却器(1)的一级冷却,第二级溴化锂制冷机(6)的第二级蒸发器(6-3)向空气-水冷却器(1)的第二冷却盘管(1-2)提供冷水用于二级冷却。本发明用于降低燃气轮机入口空气温度。

标签:
加工技术
江苏 - 无锡 来源:中冶有色网 2023-03-18
锂离子电池及电动车
锂离子电池及电动车 1184     
 0

本实用新型公开了一种锂离子电池及电动车。锂离子电池包括外壳、电池模组、电路板和铜巴,电路板和电池模组均设置在外壳内,电池模组和铜巴分别与电路板电连接,电池模组包括多个电芯,电芯的极耳上和/或多个电芯的电连接处和/或铜巴上涂覆有压敏材料涂层。本实用新型的锂离子电池在电芯的极耳上和/或多个电芯的电连接处和/或铜巴上涂覆压敏材料涂层,压敏材料涂层在锂离子电池进行过充测试时能够感应充电电压,当充电电压达到设定电压时,压敏材料涂层的电阻将非线性增加,几乎没有电流通过,形成断路,从而锂离子电池无法继续充电,因此可有效地通过过充测试。本实用新型的电动车配置有上述的锂离子电池,进而提高了电动车的充电安全性能。

标签:
加工技术
江苏 - 无锡 来源:中冶有色网 2023-03-18
内置锂电池的电动车车架

本实用新型公开了一种内置锂电池的电动车车架,其包括中管以及与中管连接的上管、前三角下管、上叉和平叉,所述中管内安装锂电池以及与锂电池电连接的控制器,并于中管上设置充电口和出线口,且所述中管的底部安装底盖,所述前三角下管通过两侧板与平叉连接,所述中管设置于两侧板之间。上述内置锂电池的电动车车架将锂电池布置于中管之内,不仅避免了受外界恶劣环境的影响,锂电池的使用寿命长;而且固定牢靠,安全可靠性高。

标签:
加工技术
江苏 - 无锡 来源:中冶有色网 2023-03-18
硅酸镁锂化合物及其制备方法

本发明公开了一种硅酸镁锂化合物及其制备方法。将含硅、含镁和含锂的化合物配置成5%?50%的溶液或悬浮液,在pH值为6?13和反应温度为105?300℃的条件下进行水热合成1?48小时,优选140?250℃,6?24小时;反应后将溶液过滤得到胶状固体,用去离子水洗涤固体至洗涤液pH值为7?9,然后在50?120℃下真空干燥0?24小时得到本发明所述的硅酸镁锂化合物。得到的硅酸镁锂化合物中含15%?35%的硅、15%?30%的镁和2%?10%的锂,并且硅、镁、锂的原子比例为4?8:2?5:1。制得的硅酸镁锂化合物中游离碱含量低,废水含碱量低,工艺流程短,绿色环保。产品纯度高,易溶于水快速形成凝胶,透明度高,稳定性好。

标签:
加工技术
江苏 - 无锡 来源:中冶有色网 2023-03-18
新型阴阳离子Cl、Al共掺改性富锂层状正极材料的合成

本发明涉及一种掺杂改性富锂层状正极材料及其制备方法,具体涉及阴阳离子Cl、Al按照一定比例对材料进行掺杂改性,最终得到一类新型富锂层状正极材料,属于锂离子电池技术领域。所述合成方法包括如下步骤:将锂盐、金属的硝酸盐以及非金属锂盐按照摩尔比称量之后,溶入去离子水中,加入柠檬酸,用浓氨水调节pH值为7~8,然后,加热搅拌反应制得湿凝胶,烘干,得到干凝胶,再经过预烧结得到前驱体,最后高温煅烧研磨后得到富锂正极材料Li[Li0.2Ni0.15Mn0.55Co0.1-xAlx]O2-yCly(其中0≤x≤0.1;0≤y≤0.1)为改性层状富锂正极材料。本发明所述法制备出正极材料颗粒细小而均匀,表面光滑,结晶性能好,因而具有较高的放电比容量和良好的倍率性能;共掺杂,可以改善其循环性能和首次库伦效率,降低不可逆容量的损失,因而具有重大的工业化意义。

标签:
加工技术
江苏 - 无锡 来源:中冶有色网 2023-03-18
包覆固态聚合物电解质的锂金属负极及其制备方法

本发明公开了一种包覆固态聚合物电解质的锂金属负极及其制备方法。本发明的包覆固态聚合物电解质的锂金属负极,其特征在于,所述包覆固态聚合物电解质的锂金属负极是以金属锂为负极,在该金属锂的表面通过原位聚合包覆有固态聚合物电解质;所述固态聚合物电解质为碳酸亚乙烯酯与聚乙二醇(甲基)丙烯酸酯的聚合物、或者为碳酸亚乙烯酯及聚乙二醇(甲基)丙烯酸酯与骨架单体的聚合物;本发明的锂金属负极制备简单,室温电导率高,氧化分解电位>4.8V,与锂金属界面稳定性好,使用包覆该电解质的金属锂负极的金属锂电池的循环性能明显提升。

标签:
加工技术
江苏 - 无锡 来源:中冶有色网 2023-03-18
补锂方法及其应用
补锂方法及其应用 1143     
 0

本发明提供了一种补锂方法及其应用,所述方法包括以下步骤:(1)将锂粉、粘结剂和溶剂混合,得到补锂浆液;(2)在负极极片表面点涂补锂浆液,得到带有点涂颗粒的负极极片;(3)在所述带有点涂颗粒的负极极片表面涂覆固态电解质浆料,辊压得到补锂后的负极极片,本发明预先在负极极片表面通过点涂的方法涂覆一层补锂浆料,再在补锂浆料层上进一步涂覆一层固态电解质浆料,锂粉被涂层覆盖,保证了安全性,可以大规模应用于量产,同时,固态电解质层还可以提高锂离子电池的保液性能,从而提高电池物循环性能。

标签:
加工技术
江苏 - 无锡 来源:中冶有色网 2023-03-18
确定正极补锂剂添加含量的方法和应用

本发明提供了一种确定正极补锂剂添加含量的方法及其应用,所述方法包括监测负极活性物质半峰宽确认补锂含量和/或测量负极极片膜片电阻确认补锂含量,本发明综合考虑电芯能量密度,补锂效率与匀浆工艺可行性,本发明通过监测负极活性物质XRD不同衍射峰的半峰宽以及负极膜片电阻来确定最佳补锂含量。

标签:
加工技术
江苏 - 无锡 来源:中冶有色网 2023-03-18
锂电池物联网通讯装置

本发明涉及锂电池通讯技术领域,公开了一种锂电池物联网通讯装置,包括控制开关、储能单元、电压采样单元、MCU主控单元、CAN通讯单元和GPRS单元,控制开关的控制端与MCU主控单元电连接,控制开关的输入端与锂电池电连接,控制开关的输出端与储能单元电连接,电压采样单元用来检测储能单元的输出电压,并向MCU主控单元输入采样电压;MCU主控单元通过CAN通讯单元与BMS保护系统通信连接,MCU主控单元通过GPRS单元远程发送从BMS保护系统获取的锂电池的使用信息,本发明通过电压采样单元自动检测储能单元的输出电压,并通过负反馈的调节方式调节储能单元的输出电压,进而使本发明能够应用在不同规格的锂电池包上,降低电源方案配置的复杂度。

标签:
加工技术
江苏 - 无锡 来源:中冶有色网 2023-03-18
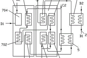
两路水同时供热的补燃型溴化锂吸收式换热系统

本发明涉及一种两路水同时供热的补燃型溴化锂吸收式换热系统,属于空调设备技术领域。包括一次网热水管路系统(1)、第一路二次网热水管路系统(2)、第二路二次网热水管路系统(3)、第一换热器(4)、第二换热器(5)、热水型溴化锂吸收式机组(6)和直燃型溴化锂吸收式机组(7),出一次网热水管路系统(1)的一次网热水先进入热水型溴化锂吸收式机组(6)的发生器(604),再进入第一换热器(4),再进入第二换热器(5),最后再流经直燃型溴化锂吸收式机组(7)的蒸发器(701);出第一路二次网热水管路系统(2)的热水回水经第一换热器(4),再经过第一路二次网热水管路系统(2)流出。本发明能实现在降低一次网热水回水温度的情况下,还能承担掉集中供热系统尖峰供热负荷。

标签:
加工技术
江苏 - 无锡 来源:中冶有色网 2023-03-18
锂离子电池用铁酸锌纳米纤维负极材料的制备方法

一种锂离子电池用铁酸锌纳米纤维负极材料及制备方法,属于高分子材料和化学电源技术领域。本发明材料是一种锂离子电池用铁酸锌纳米纤维材料,具有较大的比表面积。本发明方法首先利用静电纺丝技术制备出PAN/PVP/C4H6ZnO4/Fe(NO3)3复合纳米纤维,然后经过高温煅烧得到铁酸锌纳米纤维。本发明制备工艺简单易控制,生产成本低。本发明材料作为锂离子电池负极电极材料,克服了其他方法制备的铁酸锌纳米颗粒作为锂离子电池负极材料时首次循环效率低、循环稳定性和快速充放电能力差等缺点,提供了一种锂离子电池用铁酸锌纳米纤维负极材料及制备方法,该材料具有较高的初始放电容量和循环稳定性,提高了负极材料的高功率特性和快速充放电能力,比较适用于便携式设备中移动电源的发展要求。

标签:
加工技术
江苏 - 无锡 来源:中冶有色网 2023-03-18
阴离子掺杂改性的锂离子电池(4:4:2)型三元正极材料及其制备方法

本发明涉及一种阴离子掺杂改性的锂离子电池(4 : 4 : 2)型三元正极材料及其制备方法,属于锂离子电池领域。所述正极材料的化学通式为LiNi0.4Co0.2Mn0.4O2-zXz,X为F、Cl或Br,0<Z≤0.15;按照摩尔比称取可溶性锂盐、镍盐、锰盐、钴盐、X盐,分别用去离子水溶解后,加入柠檬酸溶液混合搅拌均匀,用浓氨水调节pH后加热蒸发得到凝胶。凝胶加热干燥后,经过两次灼烧研磨后得到产品阴离子掺杂改性的锂离子电池(4 : 4 : 2)型三元正极材料。本发明的锂离子电池三元正极材料,颗粒细小均匀达到了纳米级水平,因而具有高放电容量、优秀的循环稳定性和倍率性并且性能在高低温条件下均能保持,便于大规模工业化生产,实用化程度高。

标签:
加工技术
江苏 - 无锡 来源:中冶有色网 2023-03-18
新型锂电池模组供电系统

本发明公开一种新型锂电池模组供电系统,属于锂电池技术领域。所述新型锂电池模组供电系统包括锂电池模组、充电单元、微控制单元、电压监测模块、温度监测模块和电量平衡模块;其中,电压监测模块和温度监测模块与锂电池模组相连,获取锂电池模组的电压信息和温度信息并传输至微控制单元;微控制单元控制充电单元向所述锂电池模组充电,保证所述锂电池模组中的锂电池的电压稳定一致;电量平衡模块与锂电池模组相连,用于平衡锂电池模组的电量,使所述锂电池模组能够发挥最大功效,延长其使用寿命。

标签:
加工技术
江苏 - 无锡 来源:中冶有色网 2023-03-18
新能源电动汽车锂电池铝型材散热器

本发明公开了一种新能源电动汽车锂电池铝型材散热器,包括主体结构、配装机构以及散热机构,配装机构包括配装板、配装盒以及四组减震件,散热机构包括安装板、铝型材冷却液箱、第一铝型材中空散热柱、第二铝型材中空散热柱以及循环泵。本发明,可将新能源电动汽车锂电池安装在新能源电动汽车锂电池铝型材散热器内部,具备较好地防水防尘的效果,可有效保证新能源电动汽车锂电池的使用寿命,可有效对新能源电动汽车锂电池进行减震保护,从而有效防止因震动导致新能源电动汽车锂电池使用寿命缩短,对新能源电动汽车锂电池具有较好地散热效果,不仅可以有效保证新能源电动汽车锂电池的使用性能,还可以有效延长新能源电动汽车锂电池的使用寿命。

标签:
加工技术
江苏 - 无锡 来源:中冶有色网 2023-03-18
铝、铒包覆高镍锂离子正极材料及其制备方法

本发明适用于锂电池技术领域,提供一种铝、铒包覆高镍锂离子正极材料及其制备方法,其中所述方法包括:制备铝、铒包覆液;将锂离子正极材料分散在水中,调整pH为碱性,在搅拌的状态下先加入铒包覆液再加入铝包覆液,继续搅拌,得到悬浮液;将所述悬浮液过滤,将沉淀物烘干、焙烧、过筛,得到铝、铒包覆的锂离子正极材料。本发明方法可使金属铝、铒离子很好的溶解在溶液中并且均匀的包覆在正极材料表面,实现了水洗、包覆二合一的目标。在物化性能上有效的降低了高镍锂离子正极材料的残碱,抑制了正极材料与电解液的反应,提高了高镍正极材料的常温和高温循环性能,减少了胀气。

标签:
加工技术
江苏 - 无锡 来源:中冶有色网 2023-03-18
锂硫电池用独立功能性夹层及其制备方法

一种锂硫电池用独立功能性夹层及其制备方法,属于锂硫电池技术领域。所述独立功能夹层针对锂硫电池正极材料导电性差,放电中间产物可溶性多硫化物穿梭效应等问题,通过静电纺丝技术制得聚丙烯腈纳米纤维膜,并运用低温物理沉积技术在该纳米纤维膜上溅射氧化铝纳米颗粒,然后利用高温碳化工艺得到独立的多孔功能性夹层。其中,独立的碳化纳米纤维夹层的多孔结构促进电子转移和和锂离子传导并为多硫化物的穿梭提供物理屏障,同时碳的导电性弥补了正极活性物质硫的绝缘性缺陷。并且,极性氧化铝的加入提高了锂离子电导率,为多硫化物提供更可靠的化学吸附,通过物理、化学协同作用,进一步阻碍了多硫化物的扩散,从而实现循环稳定的高容量电池设计。

标签:
加工技术
江苏 - 无锡 来源:中冶有色网 2023-03-18
镁合金真空熔炼加锂装置

本发明公开了一种镁合金真空熔炼加锂装置,本装置组成包括配重块,加料框固定块,加料框,所述配重块为柱状结构,上部开有一螺栓孔,连接挂钩使用,下部开有两个螺栓孔,连接加料框固定块使用;所述加料框采用不锈钢条焊接而成,其上端为开口结构,可以与加料框固定块相连,紧固在加料框固定块上。因为锂元素的密度远远低于镁元素的密度,本发明可以防止锂像传统合金方式加入进去后浮在镁液表面造成锂元素的大量烧损和飞溅,并且在加料完成后吊出过程中沾附的合金溶液极少,因此能够很好的控制合金中锂的成分含量,提高合金的品位。

标签:
加工技术
江苏 - 无锡 来源:中冶有色网 2023-03-18
导电高分子材料包覆钴酸锂的正极材料及其制备方法

本发明适用于锂离子电池正极材料领域,提供一种导电高分子材料包覆钴酸锂的正极材料及其制备方法,所述方法首先通过钴源、掺杂物、锂源进行一次烧结获得钴酸锂基体,经过球磨,然后在钴酸锂基体上面沉积一层聚吡咯‑氧化铝复合膜,烘干处理后获得最终的改性导电高分子包覆高电压钴酸锂材料。导电高分子聚合物聚吡咯‑氧化铝复合材料,是一种导电性好且韧性较佳的纳米高分子改性材料,既有良好的机械强度和韧性又有优异的导电性和电化学可逆性,从而在不影响锂离子传输的情况下提高了钴酸锂颗粒耐滚压能力,最终达到提高循环性能和倍率性能的目的。同时材料的使用极片压实密度可以进一步提高。

标签:
加工技术
江苏 - 无锡 来源:中冶有色网 2023-03-18
原子层沉积制备磷酸锂薄膜的方法

本发明公开了一种原子层沉积制备磷酸锂薄膜的方法,其特征在于:本发明采用原子层沉积技术,载气气流将叔丁基锂脉冲冲入真空反应室与待镀基料发生化学自饱和吸附,并发生交换反应,在待镀基料表面生成锂置换前驱体,所述锂置换前驱体再与磷酸三甲酯发生还原反应,生成单层的磷酸锂薄膜。由于前驱体的化学吸附具有自饱和性,因此实现一个工艺周期完成一个单层磷酸锂薄层沉积,每重复一个工艺周期,则在前一个单层磷酸锂薄膜材料上层叠一个磷酸锂薄膜单层,通过控制工艺循环次数,精确控制磷酸锂薄膜的厚度。实现磷酸锂薄膜台阶覆盖率好,对于空间结构复杂的样品能够形成很好的包覆效果,镀层平整,均匀性强、稳定性高。克服了现有技术的不足。

标签:
加工技术
江苏 - 无锡 来源:中冶有色网 2023-03-18
锂电池组MOS管失效保护系统

本实用新型公开了一种锂电池组MOS管失效保护系统,涉及锂电池保护技术领域,针对背景技术提出的现有的锂电池保护装置保护性较差,当MOS管失效锂电池发生故障后,不能及时减少损失的问题,现提出以下方案,包括锂电池组本体和防护壳,锂电池组本体固定在承载板的顶端,承载板的两端分别与设置在防护壳中的减震机构连接,防护壳相对的两个侧板均开设有风孔。本实用新型中,可对锂电池组本体进行降温,当点型紫外火焰探测器探测到火焰,并将火焰信息转化为数字信号传输给控制器,控制器控制电磁阀开启,在高压作用下,干粉从电磁阀排出,喷向锂电池组本体,从而起到了灭火的作用,有效的避免了火势蔓延,降低了损失。

标签:
加工技术
江苏 - 无锡 来源:中冶有色网 2023-03-18
锂离子电池和电子设备
锂离子电池和电子设备 1076     
 0

本发明提供一种锂离子电池和电子设备。所述锂离子电池包括正极片、负极片、电解液和隔膜;所述负极片包括硅基负极活性物质、导电剂和聚丙烯酸锂粘结剂;所述电解液包括锂盐、非水溶剂和路易斯酸添加剂。本发明通过在电解液中加入路易斯酸小分子与聚丙烯酸锂中带负电的基团相互络合,进一步提升羧酸根的电负性,从而使锂离子更容易解离出来,也能提高聚丙烯酸锂粘结剂的导离子能力,从而加快锂离子的传输,提升电池的快充性能。

标签:
加工技术
江苏 - 无锡 来源:中冶有色网 2023-03-18
新型锂电池管理系统
新型锂电池管理系统 1021     
 0

本发明公开一种新型锂电池管理系统,属于电池管理技术领域。所述新型锂电池管理系统包括锂电池模组、多个数据采集单元、数据处理单元、控制模块和风扇;其中,多个数据采集单元与锂电池模组连接,从锂电池模组中采集电池信息并送至数据处理单元,数据处理单元对采集到的电池信息进行分析,并通过控制模块控制风扇的转动,对锂电池模组进行扇风散热。所述新型锂电池管理系统还包括故障诊断模块,与数据分析单元相连接,通过数据分析单元分析的电池信息,对锂电池模组是否产生故障进行诊断。

标签:
加工技术
江苏 - 无锡 来源:中冶有色网 2023-03-18
上一页 140 141 142 143 144 ... 148 下一页
共148页    到第

中冶有色为您提供最新的江苏无锡有色金属加工技术理论与应用信息,涵盖发明专利、权利要求、说明书、技术领域、背景技术、实用新型内容及具体实施方式等有色技术内容。打造最具专业性的有色金属技术理论与应用平台!

全国热门有色金属设备推荐
展开更多 +
全国热门有色金属技术推荐
展开更多 +

 

江西省隆恩特环保设备有限公司
宣传

报名参会
更多+

报告下载

有色专家
更多+

昆明理工大学
副校长
紫金矿业信息化研发中心
副总经理
湖南科技大学
所长/教授
北京科技大学
副院长/教授
矿冶科技集团
中国工程院院士
赤泥综合利用研究报告2025
推广

热门技术
更多+

推荐企业
更多+

福建省金龙稀土股份有限公司
宣传

发布

在线客服

公众号

电话

顶部
咨询电话:
010-88793500-807