青岛垚鑫智能科技有限公司
宣传

位置:北方有色 >

有色技术频道 >

> 废水处理技术

分类:
全部
矿山技术
冶金技术
材料制备及加工技术
环境保护技术
分析检测技术
 
全部
废水处理技术
大气治理技术
固/危废处置技术
土壤修复技术
地区:
全部
北京
天津
上海
重庆
河北
山西
辽宁
吉林
黑龙江
江苏
浙江
安徽
福建
江西
山东
河南
湖北
湖南
广东
海南
四川
贵州
云南
陕西
甘肃
青海
内蒙
广西
西藏
宁夏
新疆
其他
其他
展开
 
全部
南京
无锡
徐州
常州
苏州
南通
连云港
淮安
盐城
扬州
镇江
泰州
宿迁

江苏南京有色金属废水处理技术理论与应用

免费发布技术信息>>
酸性工业废水过滤净化处理一体化设备

本实用新型公开了一种酸性工业废水过滤净化处理一体化设备,包括过滤罐、过滤网、沉淀罐、滑套、冲头、集料箱和调节罐,所述过滤罐右上端设置有注水口,且注水口下方设置有导流板,所述过滤罐中间设置有过滤网,且过滤网左侧设置有排污口,所述过滤网左上方安装有传送带,且传送带外表面设置有第一刮板,并且传送带后方连接有第一电机,所述过滤罐通过第一泵体连接有沉淀罐,且沉淀罐上端安装有伺服电机。该酸性工业废水过滤净化处理一体化设备设置有滑套和转轴,在实际使用过程中,通过滑套带动转轴不断转动的同时,带动第二刮板进行上下移动,从而可快速的将沉淀罐内通过药物反应后沉积的有害物质快速的刮入集料箱内,增加了该装置的实用性。

标签:
废水处理
江苏 - 南京 来源:北方有色网 2023-03-19
工业污废水泵站污水网管自动化投药设备

本实用新型公开了一种工业污废水泵站污水网管自动化投药设备,包括主体、主电机、电热棒、小型电机和弹簧,所述主体的内部四周分别开设有料仓和导热孔,所述主体的上方设置有上端盖,所述导热孔的侧壁镶嵌有导热块,所述主体的下表面螺栓安装有下端盖,且下端盖的四周开设有排料孔,所述主电机螺栓安装在下端盖的中部,所述挡板的外侧设置有限位块,且限位块螺钉安装在下端盖的下表面,所述限位块的内部安装有弹簧,且弹簧的末端与挡板相连接。该工业污废水泵站污水网管自动化投药设备设置有导热孔和导热块,在使用的过程中,两者配合着电热棒的使用,能将温度传递到相邻的料仓中,从而避免料仓内部药粉受潮的现象,增加装置的实用性。

标签:
废水处理
江苏 - 南京 来源:北方有色网 2023-03-19
工业废水深度处理及回用的方法和装置

本发明公开了一种工业废水深度处理及回用的方法和装置,二级生化处理后的出水先进行高效好氧循环生物膨胀床水处理,以好氧生物反应塔为主体的生物反应进行水处理,从反应塔底部设有布水器进入反应器,利用反应器的布气装置,利用好氧床单元的轻质生物颗粒载体表面的微生物对进水生化处理,通过控制生物反应塔内液流上升速度达到需要的膨胀状态,进入滤池或压力滤池除去水中悬浮物,压力滤池出水达到深度处理要求。本发明的工艺按照水质优化原则,根据不同的回用目的和水质要求选择不同处理技术装置的有效组合。装置包括循环生物膨胀床、压力滤池和膜分理系统。进一步采用膜分离系统,可以满足不同回用水质的要求。

标签:
废水处理
江苏 - 南京 来源:北方有色网 2023-03-19
可循环降解工业废水中高浓度有机物的光催化智能装置

本实用新型公开了一种可循环降解工业废水中高浓度有机物的光催化智能装置,包括抛物槽聚光器、中心管、管式反应器和安装箱体,所述抛物槽聚光器共设有两个且对称固定在管式反应器的两侧,所述中心管通过连接杆固定在抛物槽聚光器的聚光面上,所述管式反应器的中轴线上固定有板式载体,所述管式反应器的顶部和底部分别设有排气管和排水管,所述安装箱体的一侧固定有cod检测仪,所述cod检测仪的一端设有检测端头。该可循环降解工业废水中高浓度有机物的光催化智能装置结构简单,设计新颖,使用方便,提高了紫外光强度,进而大大提高了光催化处理效果,另外,避免了安装紫外光设备,且光催化材料自身无损耗,大大降低了生产成本。

标签:
废水处理
江苏 - 南京 来源:北方有色网 2023-03-19
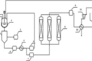
管式微滤膜工业废水回用处理设备

本实用新型涉及一种管式微滤膜工业废水回用处理设备,其包括废水浓缩槽、管式微滤膜组件机组、自动控制柜、冲洗水箱、清洗水箱、供水循环泵及清洗泵;所述管式微滤膜组件机组通过管路与废水浓缩槽固定连接,并构成水循环回路;所述水循环回路的入口处固定于废水浓缩槽的下端,入口处设置有供水循环泵,水循环回路的末端设置有浓缩回水管,浓缩回水管的出水口固定于废水浓缩槽的上端;所述管式微滤膜组件机组通过管路还与产水管连通;所述清洗水箱和冲洗水箱通过管路与管式微滤膜组件机组的废水入口端连通,在连通管路上设置有清洗泵;所述自动控制柜通过线路与固定连接于管路上的控制调节阀、控制和计量仪器构成电联接。

标签:
废水处理
江苏 - 南京 来源:北方有色网 2023-03-19
工业废水用处理剂
工业废水用处理剂 760     
 0

本发明公开了一种工业废水用处理剂,包括以下按质量份计的各组分:硝酸铬20~25份、氯化铁18~22份、亚硫酸氢钠14~19份、高锰酸钾12~16份、活性炭10~14份、正辛醛8~10份、魔芋胶6~13份、甘油单硬脂酸酯7~11份、有机膨润土5~9份和松香水4~6份。本发明的工业废水用处理剂使用方便,成本低,处理效果好。

标签:
废水处理
江苏 - 南京 来源:北方有色网 2023-03-19
含毒挥发性气体高浓度工业废水的处理工艺及系统

本发明公开了一种含毒挥发性气体高浓度工业废水的处理工艺及系统,处理工艺包括如下:步骤S1:将废水输送至隔离式多相均衡气浮装置去除废水中的油类及非溶性有机物,且获得第一处理水和废气;步骤S2:废气经引气旋流发生器处理后达标排放;步骤S3:第一处理水输送至双相循环催化氧化装置中以对有机物进行催化氧化并获得符合要求的排出水。本发明提供的处理工艺及系统能提高废水的可生化性,能降低废水中恶臭类物质的含量,也能削减废水的毒性,还能降低废水的COD和消除色度,且还具有有效防止有毒气体外逸和防止爆炸等危险发生、安全系数高、可防止废气无组织排放和能对废气进行有效处理的优点,从而避免造成二次污染,成本低。

标签:
废水处理
江苏 - 南京 来源:北方有色网 2023-03-19
矿物棉纤维分级过滤生活污水和工业废水的技术

一种矿物棉纤维分级过滤生活污水和工业废水的技术,所述分级过滤技术包括:改性岩棉过滤、太阳能催化反应和玻璃微纤维过滤三个过程;本发明目的在于解决上述不足,提供一种矿物棉分级过滤生活污水和工业废水的技术,使之污水处理效果好,投入的成本低,适宜推广,有较好的前景。

标签:
废水处理
江苏 - 南京 来源:北方有色网 2023-03-19
工业废水处理用取样装置

本实用新型属于废水处理技术领域,尤其为一种工业废水处理用取样装置,包括废水池,废水池的上端安装有取样机构;启动电动气缸,电动气缸带动导向柱向下推动定位板,定位板在滑槽的开槽方向内上下平移,进而使得防护罩能够伸入进废水池的内部,当达到取样的指定水位后,启动减速电机,减速电机带动螺纹杆转动,在螺纹杆转动的过程中,限位架外部的减震座抵在限位槽的内部,使得限位架有旋转转变为在防护罩的内部上下平移,之后底部的蓄水桶伸出防护罩外并收集指定深度的废水后,反转电机并将蓄水桶收回至防护罩内部,之后启动活动架的控制器,将蓄水桶平移至废水池边缘后,把蓄水桶拧出至限位架外部,进而方便取水并检测。

标签:
废水处理
江苏 - 南京 来源:北方有色网 2023-03-19
羧酸酯工业生产废水的回收处理装置

本实用新型公开一种羧酸酯工业生产废水的回收处理工艺,包括盐析萃取、冷却结晶、活性炭吸附以及MVR结晶等环节,工艺可针对COD为50000‑300000mg/L的废水进行零排放处理,经处理后的废水COD的可降低至68mg/L,完全符合国家一级排放标准;本工艺将有机羧酸乙酯的生产废水通过盐析萃取、冷却结晶、活性炭吸附以及MVR结晶,将有机废水中的有机羧酸乙酯以及小分子有机物乙醇等分离出来,并且得到充分利用,最终的盐析剂在整个处理过程中循环利用,达到了零排放的效果,避免现有的废水处理工艺中,废渣的排出导致的二次污染。

标签:
废水处理
江苏 - 南京 来源:北方有色网 2023-03-19
臭氧与生物活性炭组合处理工业废水的装置及方法

本发明公开了一种臭氧与生物活性炭组合处理工业废水的装置及方法,装置包括壳体,壳体内部被隔板从上到下依次分隔为反应室、回收室,壳体顶部设有臭氧箱以及进水口,位于回收室的壳体侧壁上设有储药箱,壳体底部设有支撑柱;臭氧箱底部通过出气孔与反应室连通,储药箱通过出药孔与回收室连通,臭氧箱通过传动臂与储药箱连接;反应室内设有搅拌杆与滤盘;搅拌杆内部设有螺杆;隔板上设有第一出水孔;回收室内设有转动杆以及滤网,壳体底部设有电机、第二出水孔;所述方法包括一次处理、一次过滤和二次处理、二次过滤;本发明通过设置驱动机构等组件,交替施加臭氧与生物活性炭,提高了对工业废水的处理效果。

标签:
废水处理
江苏 - 南京 来源:北方有色网 2023-03-19
工业循环冷却水的排污废水回收系统

本实用新型涉及一种工业循环冷却水的排污废水回收系统,包括用于储存排污废水的原水箱,所述原水箱的出水口通过管道连接有原水泵,所述原水泵的后方,沿水流方向安装有至少一组过滤器组件,所述过滤器的后方通过超滤膜组件与超滤水箱连接,所述超滤水箱的出水口通过管道沿水流方向依次连接高压泵、反渗透水处理设备后至产水箱进水口,所述产水箱的出水口经产水泵后将处理完毕的液体作为循环水系统的补水通过管道输送至循环系统。本实用新型可以大量减少废水的排放,系统产水含盐量优于自来水,作为循环水原水使用,也减少了自来水消耗量,并且运行成本较低,适用于具有常规循环水系统的工业类企业。

标签:
废水处理
江苏 - 南京 来源:北方有色网 2023-03-19
处理工业废水的滤膜器装置

本实用新型公开了一种处理工业废水的滤膜器装置,其主要包括支撑座,所述支撑座上壁面开设有凹槽,所述凹槽内装配有壳体,所述壳体上开设有拉门,所述壳体内可拆卸装配有过滤片,所述过滤片上涂覆有活性焦层,所述壳体左侧壁面上开设有进水孔,且壳体右侧壁面上开设有出水孔,所述壳体上壁面开设有回水孔,所述支撑座上装配有控制器,所述控制器与电源相连,该处理工业废水的滤膜器装置通过活性焦层与过滤片配合吸附容量大,可以去除溶于废水的污染物,并且动作的部件很少,维修保养起来十分的方便,可以通过回水结构和清洗结构之间的配合对装置壳体内部进行清理,清理方便,不需要人工对装置进行拆卸来维修,运行费用低廉。

标签:
废水处理
江苏 - 南京 来源:北方有色网 2023-03-19
含氟工业废水的处理装置及其处理方法

本发明公开了一种含氟工业废水的处理装置,包括底座,底座的顶部固定连接有安装座,其顶部设置有过滤箱,过滤箱内设有过滤板,过滤箱的顶部设有驱动机构,底座的顶部且靠近过滤箱的一侧依次安装有第一搅拌罐和第二搅拌罐,且第一搅拌罐和第二搅拌罐内均设有用于对含氟废水与添加剂进行混合的搅拌机构,过滤箱的另一侧设有用于对过滤的杂质进行收集的收集机构。本发明中通过第一电机转动,带动第一收卷轮和第二收卷轮转动,使得拉绳带动过滤板上升,然后通过第二收卷轮单独转动,使得过滤板一端的拉绳伸长,进而将过滤板顶部固体杂质滑落至收集盒内进行收集,避免过滤板顶部的固体杂质不方便取出对过滤板造成堵塞,提高装置处理废水的效率。

标签:
废水处理
江苏 - 南京 来源:北方有色网 2023-03-19
用于工业废水的湿式氧化处理系统以及其方法

本发明提供了一种用于工业废水的湿式氧化处理系统以及使用该系统的湿式氧化处理方法,所述湿式氧化处理系统包括:反应罐体,反应罐体内部设有反应腔和搅拌装置;加热装置,加热装置用于对反应腔进行加热;气液分离装置,气液分离装置与反应罐体的出料口相连;引发剂投加装置,引发剂投加装置通过加料管道与反应罐体相连,其还包括引发剂储罐和预热器;制氧装置,制氧装置通过氧气管道与反应罐体连通,其包括空气压缩机、缓冲罐、增压泵和气体钢瓶;以及微界面发生器,微界面发生器设置在反应腔内,用于将来自氧气管道的气体打碎成气泡,使气泡与工业废水形成气液乳化物,从而增大气体和液体的相界面积,进而加快了反应速率,减小了反应压强。

标签:
废水处理
江苏 - 南京 来源:北方有色网 2023-03-19
具有防尘效果的工业污废水处理仪表控制设备

本实用新型公开了一种具有防尘效果的工业污废水处理仪表控制设备,包括底板和控制装置本体,所述底板的上方安装有防护罩,且防护罩的端头处设置有旋钮,同时旋钮的中间位置固定有连接轴,所述连接轴的外侧安装有齿带,且齿带的端头处连接有连接块,所述控制装置本体位于底板的上表面,且控制装置本体的底部开设有卡槽,同时控制装置本体的外侧设置有挤压杆,所述挤压杆的外侧安装有第一弹簧,且挤压杆的底部安装有滑板,所述限位块的外侧开设有滑槽,且滑槽的内部安装有第二弹簧。该具有防尘效果的工业污废水处理仪表控制设备,便于对仪表控制设备进行除尘,并且便于对除尘装置进行拆卸,增强了装置的实用性。

标签:
废水处理
江苏 - 南京 来源:北方有色网 2023-03-19
工业废水催化氧化处理装置

本发明公开了一种工业废水催化氧化处理装置,涉及废水处理技术领域,旨在提供一种出水稳定、运行成本较低的工业废水处理方法。其技术方案要点是包括:依次连通的调节池、水解酸化池、生化反应池、沉淀池、砂滤装置、催化氧化装置及清水池,所述催化氧化装置包括壳体,所述壳体下部侧面有进水口,所述壳体上部侧面设置有出水口,所述壳体内的底部设置有臭氧释放区,所述臭氧释放区的上方设置有催化剂支撑,所述催化剂支撑上设置有氧化反应催化剂,所述氧化反应催化剂的上方设置有电极装置。本发明达到了出水稳定、运行成本较低的效果。

标签:
废水处理
江苏 - 南京 来源:北方有色网 2023-03-19
羧酸酯工业生产废水的回收处理工艺及装置

本发明公开一种羧酸酯工业生产废水的回收处理工艺,包括盐析萃取、冷却结晶、活性炭吸附以及MVR结晶等环节,工艺可针对COD为50000‑300000mg/L的废水进行零排放处理,经处理后的废水COD的可降低至68mg/L,完全符合国家一级排放标准;本工艺将有机羧酸乙酯的生产废水通过盐析萃取、冷却结晶、活性炭吸附以及MVR结晶,将有机废水中的有机羧酸乙酯以及小分子有机物乙醇等分离出来,并且得到充分利用,最终的盐析剂在整个处理过程中循环利用,达到了零排放的效果,避免现有的废水处理工艺中,废渣的排出导致的二次污染。

标签:
废水处理
江苏 - 南京 来源:北方有色网 2023-03-19
三羟甲基丙烷和丁醇工业废水混合处理净化装置

本实用新型公开了一种三羟甲基丙烷和丁醇工业废水混合处理净化装置,包括依次串联的预处理混凝沉淀设备、水解酸化设备、厌氧处理设备、好氧处理设备、污泥处理设备,所述厌氧处理设备和好氧处理设备内竖直设置有微生物保持层,微生物保持层的两侧设置有拦截丝网层,拦截丝网层的外侧通过活动轴设置有叶帘,厌氧处理设备和好氧处理设备上分别连接有两组进出液管路,在好氧处理设备中两个叶帘的外侧分别设置有一个曝气盘;所述预处理混凝沉淀设备中设置有搅拌罐,搅拌罐中设置有离心搅拌轮,搅拌罐的内壁上设置有沉淀收纳层。本实用新型能够改进现有技术的不足,实现了微生物的多次自动重复利用,进一步减少了污泥产生量,降低生产成本。

标签:
废水处理
江苏 - 南京 来源:北方有色网 2023-03-19
用于工业废水的旋转式电解槽及电解槽模块

本实用新型具体涉及一种用于工业废水的旋转式电解槽及电解槽模块,包括密封的长方体的槽体、圆筒状不锈钢电极SS、圆形掺硼金刚石薄膜电极BDD;圆筒状不锈钢电极SS与槽体的侧壁之间存在空间;长方体槽体上表面外端设置电动机;电动机的输出轴向下且固定连接一根延伸至槽体内的圆筒状不锈钢电极SS的内部的不锈钢实心棒,不锈钢实心棒随电动机的输出轴转动而转动且不锈钢实心棒与长方体的槽体的竖直中心轴重合;电动机与槽体之间通过不锈钢构件固定电动机;不锈钢构件一部分在槽体的外部,一部分在槽体的内部。本实用新型在进行工业废水处理时具有操作简单、运行安全、高效科学、清洁无污染等优点。

标签:
废水处理
江苏 - 南京 来源:北方有色网 2023-03-19
工业废水预处理系统
工业废水预处理系统 951     
 0

本发明公开了一种工业废水预处理系统,包括中和处理室和循环过滤室,所述中和处理室上端设置有可调节高度的喷射件,所述喷射件连接分别连接有降温室和洗液室,所述中和处理室内设置有过滤沉淀物的栅格板,所述栅格板位于搅拌件下方,所述中和处理室管路连接循环过滤室的进口,所述循环过滤室内设置有用于过滤工业废水的振动膜机构,所述循环过滤室的出口端管路连接有水质检测器,所述水质检测器与循环过滤室的进口管路连接。本发明的一种工业废水预处理系统,在保证了过滤效率的同时,无需反洗过程,减少了工序步骤,提高了工作效率。

标签:
废水处理
江苏 - 南京 来源:北方有色网 2023-03-19
用于工业废水脱泥的过滤装置

本实用新型公开了一种用于工业废水脱泥的过滤装置,其包括:底座、金属分离盒和细化盒,底座的一侧安装有收集盒,底座的另一侧安装有沉淀盒,金属分离盒通过轴杆可转动的安装在底座上,细化盒设置在金属分离盒的顶部,金属分离盒内设置有电磁吸附装置,本实用新型通过金属分离盒、细化盒、收集盒、沉淀盒的互相配合,将工业废水先经过细化盒进行切割粉碎,再进入金属分离盒内通过电磁板和控制器将金属吸附,且将废水通过排出口排入沉淀盒内与絮凝剂反应进行沉淀,泥水杂质沉淀在沉淀盒内部,清水流经过滤网从清水口排出,随后将金属分离盒通过第三电机转动一百八十度,通过电磁板将金属排出到收集盒内保存。

标签:
废水处理
江苏 - 南京 来源:北方有色网 2023-03-19
高浓度工业有机废水预处理系统及工艺

本发明属于水处理领域,具体涉及一种高浓度工业有机废水预处理系统及工艺。所述系统包括调节池、废水反应装置、臭氧发生装置、气液混合泵、微波紫外装置以及全自动H2O2投加装置,调节池的出水口连接废水反应装置,废水反应装置的第一出水口连接气液混合泵的进水口,气液混合泵的进气口连接臭氧发生装置,气液混合泵的出水口连接微波紫外装置的进水口,微波紫外装置的出水口连接废水反应装置,全自动H2O2投加装置通过阀门连接废水反应装置。本申请通过设置气液混合泵,将投加过氧化氢的废水和臭氧经过气液混合泵的充分混合,再流经微波紫外装置之后,进入废水反应装置,进行循环反应;提高了混合的均匀性,大大提高了废水处理的效果。

标签:
废水处理
江苏 - 南京 来源:北方有色网 2023-03-19
发酵工业废水膜法回用处理中膜污染控制的方法

本发明公开了一种发酵工业废水膜法回用处理中膜污染控制的方法,属于水处理领域。其步骤为:(1)发酵工业废水生化处理出水经石英砂过滤、活性炭过滤、保安过滤器预处理;(2)步骤(1)出水后进入纳滤系统,在纳滤系统先进行不加压地冲洗,再进行循环式化学清洗;(3)步骤(2)出水再进入反渗透系统,在反渗透系统中先进行不加压地冲洗,再进行循环式化学清洗,得到最终产水。本发明根据纳滤膜和反渗透膜各自的污染特征采用针对性的膜污染控制方法,减少化学清洗的次数和周期,可延长膜使用寿命30%以上,高效、稳定实现废水回用的同时,极大程度地减轻了膜污染。

标签:
废水处理
江苏 - 南京 来源:北方有色网 2023-03-19
经软化处理后的工业废水处理设备及其工艺

本发明属于工业废水处理技术领域,具体提供了一种经软化处理后的工业废水处理设备,包括PLC控制系统以及分别与PLC控制系统连接的一级OCNF处理系统、二级OCNF处理系统和一级OCRO处理系统;所述一级OCNF处理系统、二级OCNF处理系统和一级OCRO处理系统依次连通;还包括膜清洗系统,所述膜清洗系统分别与一级OCNF处理系统、二级OCNF处理系统和一级OCRO处理系统连接。采用该设备的工艺废水处理工艺,产纯水率高、无需添加化学药品进行沉淀处理、过滤通量大且成本低,结构设计合理,设备运行稳定、具有高效的产纯水能力,占地面积小,处理效果好,效率高。

标签:
废水处理
江苏 - 南京 来源:北方有色网 2023-03-19
工业废水硝化处理装置

本发明公开了一种工业废水硝化处理装置,包括总进气管、多个通过螺栓螺纹安装在总进气管底部的曝气管道和多个分别安装在曝气管道底部的曝气器,所述曝气管道上设置有用于避免维护人员在进行维修时对维修场地造成不必要的污染以提高维修效果的维护清洁部件,此工业废水硝化处理装置,以区别于现有技术,使得工作人员在对曝气器进行更换维修时,避免了在维修时对维修场地造成不必要的污染,通过维护清洁部件,在向上提升的过程中,对曝气器进行表面进行清洁,不仅方便维护人员进行维修和更换,而且在一定程度上保证了曝气器的干燥,减少了维护人员后期清扫的工作量,同时,通过叶片腔管提高曝气效果,进而提高废水处理效果。

标签:
废水处理
江苏 - 南京 来源:北方有色网 2023-03-19
利用废树脂去除高COD的工业废水处理装置

本实用新型公开了一种利用废树脂去除高COD的工业废水处理装置,包括废水处理罐以及分别连通废水处理罐顶部、中部、底部的进水管道、中间排水管道、出水管道;所述废水处理罐内顶部设置有与进水管道连通的进水装置,中部设置有与中间排水管道连通的中间排水装置,且底部往上依次设置有出水垫层及废树脂吸附层;所述进水管道上设置有进水口及反洗排水口,中间排水管道上设置有中间排水口,且出水管道上设置有出水口、正洗排水口、反洗进水口、解吸进液口。本实用新型充分利用废弃树脂的吸附特性,将其应用到工业废水上去除COD,保证了整个废水处理工艺安全运行的稳定性,并利用了其他工艺中废弃树脂,节省了投资,整个过程自动运行,不增加人工成本。

标签:
废水处理
江苏 - 南京 来源:北方有色网 2023-03-19
造纸产生的工业废水处理方法

本发明公开了一种造纸产生的工业废水处理方法,包括以下步骤:步骤一,废水的堆积:将造纸产生的废水先送入废水池里进行堆积,然后往其中加入活化的复合菌种,然后用薄膜进行封池发酵,发酵温度为35‑45℃,发酵4‑10d;步骤二,一级过滤:将步骤一发酵的废水排到一级过滤池内,一级过滤池内加入活性炭进行过滤降沉淀。本发明通过对无机、有机、微粒等进行有效处理,最后再经过超滤膜,从而将杂质等有害物质完全去除,可有效的降低废水中的COD、BOD值。

标签:
废水处理
江苏 - 南京 来源:北方有色网 2023-03-19
工业废水处理中杂质过滤装置

本实用新型涉及一种工业废水处理中杂质过滤装置,属于废水处理技术领域,包括承重支架,承重支架的顶部靠近中间位置两侧均固定安装有除杂筒。本实用新型,在需要清理杂质过滤媒介时,可通过三通阀开口朝向,使得工业废水能够排至另一侧的喷洒管处进行流出进行过滤处理,可拆除未使用一侧的过滤桶并将其拉出,拆除过滤桶顶部的封堵盖即可清理过滤桶内部的过滤芯和杂质,拆除固定板和过滤桶固定的螺钉并通过扶手将安装架拉出即可拉出过滤桶进行清理工作,这样的杂质过滤装置能够有效解决现有的过滤装置清理工作较为繁琐且在进行清理时需要关闭通水阀门影响生产效率的问题,保证了生产效率。

标签:
废水处理
江苏 - 南京 来源:北方有色网 2023-03-19
工业废水处理装置及方法

本发明提供一种工业废水处理装置及方法,包括依次设置的沉淀池、过滤吸附筒、废水处理塔、调节池和储水池,过滤吸附筒包括内筒和外筒,第一连接管进口处与外筒的外沿相切,内筒设于外筒的内部,内筒的下端开口,外筒底部连接有第一排渣管,内筒内部自下而上依次设有第一金属网、活性炭吸附层和第二金属网,内筒的顶部与第二连接管相连,废水处理塔内设有填料层,填料层的上方设有布水管,填料层的下方设有臭氧曝气管,布水管与第二连接管相连,布水管上方的废气处理塔内依次设有第三金属网和光触媒载体,光触媒载体上方的废气处理塔内设有紫外灯,废气处理塔的顶部设有排气管。本发明对工业废水的处理效果好,能够达到排放标准。

标签:
废水处理
江苏 - 南京 来源:北方有色网 2023-03-19
上一页 132 133 134 135 136 ... 140 下一页
共140页    到第

北方有色为您提供最新的江苏南京有色金属废水处理技术理论与应用信息,涵盖发明专利、权利要求、说明书、技术领域、背景技术、实用新型内容及具体实施方式等有色技术内容。打造最具专业性的有色金属技术理论与应用平台!

全国热门有色金属设备推荐
展开更多 +
全国热门有色金属技术推荐
展开更多 +

 

江西省隆恩特环保设备有限公司
宣传

报名参会
更多+

报告下载

有色专家
更多+

矿冶科技集团江苏北矿金属循环利用科技有限公司
书记 / 总经理
中南大学
中国工程院 院士
广西大学
处长/教授
赣州江钨钨合金有限公司
工程师
中南大学
院长/教授
赤泥综合利用研究报告2025
推广

热门技术
更多+

推荐企业
更多+

福建省金龙稀土股份有限公司
宣传

发布

在线客服

公众号

电话

顶部
咨询电话:
010-88793500-807