青岛垚鑫智能科技有限公司
宣传

位置:北方有色 >

有色技术频道 >

> 废水处理技术

分类:
全部
矿山技术
冶金技术
材料制备及加工技术
环境保护技术
分析检测技术
 
全部
废水处理技术
大气治理技术
固/危废处置技术
土壤修复技术
地区:
全部
北京
天津
上海
重庆
河北
山西
辽宁
吉林
黑龙江
江苏
浙江
安徽
福建
江西
山东
河南
湖北
湖南
广东
海南
四川
贵州
云南
陕西
甘肃
青海
内蒙
广西
西藏
宁夏
新疆
其他
其他
展开
 
全部
南京
无锡
徐州
常州
苏州
南通
连云港
淮安
盐城
扬州
镇江
泰州
宿迁

江苏苏州有色金属废水处理技术理论与应用

免费发布技术信息>>
从生产废水中回收硼元素的方法

本发明公开了一种从生产废水中回收硼元素的方法,属于工业污水处理领域。所述回收硼元素的方法,包括以下步骤:(1)在废水中加入乙醇钠,控制体系pH为7‑8;(2)对(1)中得到的溶液进行吸附;(3)将(2)中得到的溶液通过DCS系统控制体系pH为1‑2;(4)将(3)中得到的溶液冷却、冷析;(5)将(4)中得到的溶液离心,所得白色固体烘干得到硼酸;(6)将(5)中离心得到的母液蒸发至原体积的1/3后,进行(1)的预处理步骤。本发明提供的方法绿色环保、操作简单、成本低;得到的硼酸产品收率达95%以上,纯度达99%以上。

标签:
废水处理
江苏 - 苏州 来源:北方有色网 2023-03-19
便于清理内腔的废水处理设备

本实用新型涉及环保工业技术领域,且公开了一种便于清理内腔的废水处理设备,包括罐体,所述罐体的顶部固定连接有进水口,所述罐体内腔的左右两侧壁之间固定连接有石质层,所述石质层的顶部固定连接有吸附棉,所述吸附棉的顶部固定连接有网板,所述石质层的底部固定连接限位板,所述罐体右侧的底部固定连接有出水口,所述罐体的底部固定连接有底箱,所述罐体内腔的左右两侧壁均活动连接有刷板,两个所述刷板相对的一侧之间固定连接有顶杆。该便于清理内腔的废水处理设备,通过顶杆上下移动的同时并旋转对罐体的内壁进行清理,使得罐体的内壁始终保持清洁,保障了设备使用时的高效性,提高了设备的使用寿命。

标签:
废水处理
江苏 - 苏州 来源:北方有色网 2023-03-19
电镀废水中含铜、镍废硝酸的回收处理设备

本实用新型提供一种电镀废水中含铜、镍废硝酸的回收处理设备,包括:结晶罐,其设废水进口、浓硫酸进液口、中部开设连接通孔,底面设出液口;搅拌单元,包括电机、搅拌轴及搅拌桨;离心机,其上设进料口、氮气进口,底面设废液出液口;第一收集槽,其上设液体进口和液体出口;蒸发浓缩罐,其上设进液口,排气口;第一冷凝器,进口与蒸发浓缩罐上表面中部排气口连通;第二冷凝器,进口与第一冷凝器出口通过管路连通;第二收集槽,上设料液进口和料液出口,料液进口通过管路与第二冷凝器出口连通。所述设备能够很好地回收废液中的硝酸,回收硝酸浓度能够达到38%,并能够生产具有较高纯度的硫酸镍、硫酸铜,作为工业生产的原料。

标签:
废水处理
江苏 - 苏州 来源:北方有色网 2023-03-19
多项高级纳米催化废水处理设备

本发明公开了一种多项高级纳米催化废水处理设备,包括第一过滤箱、第二过滤箱、处理罐,第一过滤箱的进水口与进水管连接,第一过滤箱的出水口与第二过滤箱的进水口连接,处理罐由第一腔室和第二腔室构成,第一腔室和第二腔室通过活动门贯通,第一腔室上设置有污水进水口、进气口和污水出水口,第二腔室上设置有净水出水口,第一腔室还设置有控制活动门动作的水质检测传感器;第二过滤箱的出水口通过水泵与处理罐第一腔室的污水进水口连接,第一腔室的污水出水口通过水泵与第一腔室的污水进水口连接,第一腔室上的进气口与臭氧罐连接,第二腔室的净水出水口与清洁水管相连;本发明能有效地对重度污染的工业废水进行处理,处理效率高。

标签:
废水处理
江苏 - 苏州 来源:北方有色网 2023-03-19
高盐高氨氮有机废水生物处理系统的构建及使用方法

本发明涉及废水处理技术领域,具体涉及一种高盐高氨氮有机废水生物处理系统的构建及使用方法,获取种泥;将种泥投入耐盐好氧菌高密度培养反应器和高效反硝化脱氮菌高密度培养反应器;逐步提高耐盐好氧菌高密度培养反应器的进水盐度及高效反硝化脱氮菌高密度培养反应器的进水氨氮浓度,并将高耐盐好氧菌高密度培养反应器内的种泥回流到高效反硝化脱氮菌高密度培养反应器,得到两种驯化产物;将两种驯化产物混合,生物处理系统构建完成;将生物处理系统应用于高盐高氨氮污水处理或纯化后进行保存,解决了现有的污水微生物处理技术的调试周期长,容易影响系统的稳定性的问题。

标签:
废水处理
江苏 - 苏州 来源:北方有色网 2023-03-19
电化学处理医化废水的装置

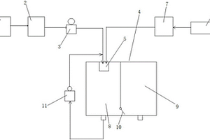
本实用新型公开了一种电化学处理医化废水的装置,包括:一级电解池、催化反应沉淀池、二级电解池和催化反应池,该电化学处理医化废水的装置所具有的优点是:成本低廉、能耗较低、处理效果好。

标签:
废水处理
江苏 - 苏州 来源:北方有色网 2023-03-19
可三重处理废水池除臭光氧设备

本实用新型公开了一种可三重处理废水池除臭光氧设备,包括机身与过滤仓,所述机身的内表面中间位置处固定安装有离子分离仓,且离子分离仓的前端外表面固定安装有指示灯,所述机身的内表面离子分离仓的一侧固定安装有光催化仓,且机身的内表面离子分离仓的另一侧固定安装有光分解仓,所述光分解仓的内表面下端固定安装有灯管底座,且灯管底座的前端外表面设有转轴,所述转轴的外表面设有卡扣。本实用新型所述的一种可三重处理废水池除臭光氧设备,设有三层过滤器、警报器和高能紫外灯管,使除臭光氧设备具有过滤和分解的功能,使光氧设备中有机气体分解成氧分子,产生游离氧,带来更好的使用前景。

标签:
废水处理
江苏 - 苏州 来源:北方有色网 2023-03-19
去除化学镀镍废水中次亚磷酸方法及去除剂配方

本发明适用于处理以次亚磷酸钠为还原剂的防蚀电镀工艺如电子、通讯的耐蚀器件加工及印制电路板工业(PCB)、电镀等行业所排放的含镍废水。本发明的处理方法中少量的亚铁离子能够催化双氧水形成羟基自由基,乙二胺四乙酸二钠能够稳定亚铁离子和三价铁离子,对于这一催化反应有促进作用,能够提高氧化效率。同时乙二胺四乙酸二钠作为一种螯合剂,与镍离子形成络合物的lgK稳为18.67,能够将次亚磷酸与镍形成的络合物中的镍置换出来,使得次亚磷酸根游离在废水中,更容易被羟基自由基氧化成正磷酸根。此外加入的聚合氯化铝铁能够与正磷酸根反应,形成共沉淀物,可将总磷降低至0.3mg/L以下。

标签:
废水处理
江苏 - 苏州 来源:北方有色网 2023-03-19
基于自动化的废水处理装置

本实用新型公开了一种基于自动化的废水处理装置,包括壳体,设置有进水口和出水口;处理池,安装在壳体内顶部,并通过进水口相连接,在处理池的顶部装有电机,搅拌器与电机相连并伸入处理池内;过滤池安装在壳体的内底部,与处理池相连,在底部设置排水口和回水口,并且均设置能完全密封的封盖,回水口将过滤池和处理池相连接;控制器设置在壳体上,与过滤池位置对应,并与排水口和回水口的封盖相连接。本实用新型利用控制器控制经过处理后的工业废水的流向,若处理后符合要求则排出回收利用,若不符合要求,废水重新流入处理池再进行处理过滤,直至水质符合要求;另外所使用的过滤装置均外延至壳体外,便于过滤装置的拆装和更换。

标签:
废水处理
江苏 - 苏州 来源:北方有色网 2023-03-19
工业用数控机床
工业用数控机床 993     
 0

本实用新型涉及数控机床技术领域,且公开了一种工业用数控机床,包括底座,所述底座的底部固定安装有支撑腿,所述底座的内腔形成有集杂腔,所述集杂腔的左侧面贯穿安装有输水管,所述输水管的输出端和输入端分别位于集杂腔的内部和底座的外部,所述集杂腔的底部设有排水管。该工业用数控机床,通过气泵的运作,将切削时产生的烟尘经过吸气头和输风管排入到集杂腔内,经过出风管吹出的风将切削时切削刀和切削件产生的热量吹散降低其温度,而且可以将切削时产生的废屑吹动,并通过通孔落入到集杂腔内,集杂腔内存储有水,烟尘和废屑将与水混合,切削工作完成后将开关阀打开,将废水排水,并对废水中的废屑进行集中收集。

标签:
废水处理
江苏 - 苏州 来源:北方有色网 2023-03-19
纺织助剂生产废水的处理装置

本实用新型公开了一种纺织助剂生产废水的处理装置。包括相连的第一处理室和第二处理室,所述第一处理室内平行设置有第一拒水膜和第二拒水膜,所述第一处理室的内壁上设置有条槽,所述第一拒水膜上具有可在条槽内移动的第一移动杆;第二拒水膜具有可在所述条槽内移动的第二移动杆,第一移动杆下方设置有第一凹槽,所述第二移动杆上方设置有第二凹槽,所述第二凹槽内设置有支撑杆,所述支撑杆可插入所述第一凹槽内。本实用新型的处理装置结构简单,通过拒水膜和亲水膜分别处理废水中的拒水杂质和亲水杂质,同时,第一处理室内设置有两层拒水膜,可在装置不停止工作的时候进行上面一层拒水膜的更换,提高整体处理效果。

标签:
废水处理
江苏 - 苏州 来源:北方有色网 2023-03-19
套管式湿法氧化废水处理器

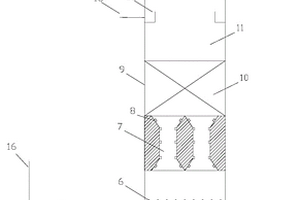
本实用新型涉及一种套管式湿法氧化废水处理器,其特征在于反应器由一组同心管(1,2,3…n)套装而成,管与管两端通过机械配合方式密封连接,内管(1,2…)末端管壁设有孔道与外管(n)相通,内管(1)设有出水口(6),外管(n)设有进水口(8),外管由保温套(7)包裹。本处理器结构简单、新颖、节能,能够改变流体流动方向,强化传热传质,提高反应效率,易于实现大批量工业有机废水处理。

标签:
废水处理
江苏 - 苏州 来源:北方有色网 2023-03-19
燃烧炉余热、废水循环利用系统

本实用新型提供一种燃烧炉余热、废水循环利用系统,用于利用燃烧炉中燃烧工业废弃物产生的热烟,包括若干台污泥烘干机、循环水池、尾气中和吸收塔、循环蒸发器和碱液循环池。燃烧炉燃烧产生接近1100℃的热烟进入污泥烘干机中对污泥进行烘干处理,热烟烘干污泥后产生废气和接近240℃的水蒸汽,产生的酸性废气进入尾气中和吸收塔内,由碱液循环池向尾气中和吸收塔内供碱液对酸性废气进行水洗中和处理;产生的水蒸汽进入循环蒸发器内蒸发获得冷凝水进入碱液循环池内作为碱液循环池的二次补水水源使用,整体形成一个余热、废液循环利用系统,做到余热、废水的循环重复利用以减少资源和能源的浪费,实现节能减排。

标签:
废水处理
江苏 - 苏州 来源:北方有色网 2023-03-19
用于医院废水处理的电解槽

本实用新型公开了一种用于医院废水处理的电解槽,包括电解槽壳体,所述电解槽壳体的下端部侧壁上设有进水口,上端设有出水口。所述电解槽壳体内设有若干平行且交错设置的阳极板、阴极板,若干所述阳极板通过阳极导电板与穿出所述电解槽壳体的阳极导电柱连接,若干所述阴极板通过阴极导电板与穿出所述电解槽壳体的阴极导电柱连接。所述电解槽壳体内还设有用于冷却流体的冷却组件。本实用新型的电解槽不仅结构紧凑,操作方便,而且能有效降解医院废水中的污染物,电解效率高。

标签:
废水处理
江苏 - 苏州 来源:北方有色网 2023-03-19
降低高含盐废水化学需氧量测定误差的装置

高含盐废水化学需氧量的测定已有标准分析方法,在实际操作中,氮气吹扫流速和流量难以控制,管路配气不均匀和不稳定直接影响了测定方法的准确性和重复性。本发明通过多级减压分流的气路系统和特制的插管三角瓶来保障氮气流量的均匀性,防止溶液倒吸,尾气采用串联的两级洗气瓶吸收,吸收更加彻底。本装置简单易用,可以有效降低高含盐废水化学需氧量的误差。

标签:
废水处理
江苏 - 苏州 来源:北方有色网 2023-03-19
带有旋转释放器的废水脱色装置及脱色方法

本发明公开了一种带有旋转释放器的废水脱色装置及脱色方法,废水脱色装置包括:反应器筒体,该反应器筒体内由下至上依次为旋转释放区、紫外区、超声区、吸附区和出水区;设置于所述旋转释放区的旋转释放器,所述旋转释放器外接气水混合液进液管;设置于所述紫外区的紫外灯;设置于所述超声区的超声换能器;填充于所述吸附区内的吸附剂;以及设置于所述出水区上方的集气罩,所述集气罩通过气管连接尾气吸收装置。本发明将紫外、超声、改性炭黑催化臭氧氧化作用集成于一个反应装置中,在旋转释放器均匀布气的条件下,臭氧依次经过紫外,超声和改性炭黑催化剂作用,将臭氧转化成氧化能力更强的羟基自由基,提高了臭氧的利用率。

标签:
废水处理
江苏 - 苏州 来源:北方有色网 2023-03-19
混凝废水处理用装置
混凝废水处理用装置 1152     
 0

本实用新型公开了一种混凝废水处理用装置,属于工业废水后处理用装置技术领域。该装置包括依次连通的初混槽、初絮凝槽、中沉槽、混凝槽、pH调整槽、絮凝槽和沉淀槽,并在沉淀槽的底部设置一回流管道,通过该回流管道将沉淀槽主要经混凝步骤处理后所产生的污泥部分回流至初混槽内,与引入初混槽内的高悬浮物浓度的待处理废水进行充分搅拌混合进行吸附预处理,该装置能够提升混凝剂的利用效率,节省混凝剂的消耗量,提高混凝效率,减少化学污泥的产生量,且结构简单,便于实施,取得了良好的环境效益与经济效益。

标签:
废水处理
江苏 - 苏州 来源:北方有色网 2023-03-19
用于废水净化的预处理设备及其工作方法

本发明公开了一种用于废水净化的预处理设备及其工作方法,包括吸附池、检测机构以及控制机构,控制机构包括处理单元以及驱动单元,吸附池包括倾斜设置的第一引流板以及第二引流板,第一引流板与第二引流板呈纵向间隔分布,相邻的第一引流板与第二引流板之间形成一个三棱柱流通空间,第一引流板倾斜向上的一端与吸附池的内壁密封连接,第一引流板倾斜向下的一端与吸附池的内壁间隔预设距离,第二引流板倾斜向上的一端设置有旋转装置以及阻断板,第二引流板倾斜向下的一端与吸附池的内壁间隔预设距离,吸附池还包括吸附棒,吸附棒设置于第一引流板与第二引流板上;检测机构包括若干污染物检测装置,污染物检测装置用于检测废水中的预设污染物浓度。

标签:
废水处理
江苏 - 苏州 来源:北方有色网 2023-03-19
难降解废水的生化系统强化材料的制备方法及其应用

本发明提供了一种难降解废水的生化系统强化材料的制备方法,具体包括以下内容:将重量百分比为2%‑5%双氰胺甲醛缩聚物及5‑10%聚乙烯比咯烷酮液体混合加热,在160℃反应1‑2h,并冷却至50‑70℃;在温度为50‑70℃下加入30%‑60%硅藻土及10%‑30%活性炭,混合反应3h,直至完全为固体粉末;所述混合物冷却后既得到改性硅藻土复合材料。本发明所述方法制备得到的生化系统强化材,可显著提高生化性能,COD去除率可达到70%以上,节省基建成本,节省提标改造成本,亦可降低后续深度处理的成本。由于产品投加量低,制备简单及环保,可广泛用于各类难降解工业废水中。

标签:
废水处理
江苏 - 苏州 来源:北方有色网 2023-03-19
废水净化处理装置
废水净化处理装置 818     
 0

本发明公开了一种废水净化处理装置,包括桶状的处理箱,所述处理箱上设置有进水管和出水管,所述进水管和出水管分别与所述处理箱内部连通,所述处理箱内设置有多个处理模块,所述多个处理模块呈环形阵列设置在所述处理箱内,每个所述处理模块均包括有两个吸附体,两个吸附体之间夹有过滤体,所述处理箱的下部设置有进气管,所述进气管的一端与所述处理箱内部连通,所述处理箱的底部设置有曝气机构。本发明可以对工业废水进行过滤、吸油、有害物去除等操作,实现对废水的净化处理。

标签:
废水处理
江苏 - 苏州 来源:北方有色网 2023-03-19
含镍废水回收处理系统
含镍废水回收处理系统 1003     
 0

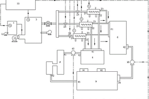
本发明涉及含镍废水回收处理系统,包括预处理单元、过滤单元、浓缩单元、回收处理单元,预处理单元包括pH调节池,过滤单元包括超滤装置、反渗透装置,浓缩单元包括MVR节能浓缩蒸发系统,回收处理单元包括冷凝水箱、冷却结晶装置,其中,反渗透装置包括一级反渗透装置、设置在一级反渗透装置和MVR节能浓缩蒸发系统之间的三级反渗透装置、与一级反渗透装置相连的二级反渗透装置,一级反渗透装置与二级反渗透装置之间设置有浓水循环管,一级反渗透装置与三级反渗透装置之间设置有淡水循环管。本发明结构简单合理、在原有工厂设备基础上加装灵活方便,具有占地面积小、投资较小、排放废水指标稳定、回收废水中的金属镍等优点,利于工业推广。

标签:
废水处理
江苏 - 苏州 来源:北方有色网 2023-03-19
过硫酸盐催化氧化有机废水的装置

本实用新型公开了一种过硫酸盐催化氧化有机废水的装置,包括反应罐和絮凝沉淀池,所述反应罐包括:罐体,所述罐体底部设置进水口、侧壁上设置出水口、内部填充过硫酸盐催化剂填料,所述出水口通过出水管连接絮凝沉淀池;导流筒,位于罐体内填料的中心处且竖向设置;泥水分离挡板,位于罐体内且位于导流筒上方,泥水分离挡板上方的罐体壁上开设回流口,该回流口通过回流管接入所述进水口;以及向所述罐体内投加氧化剂的加药装置。本实用新型装置内催化剂在反应罐中呈流化状态,可与废水和过硫酸盐氧化剂充分接触,提高催化效能;利用上升水流而不是曝气实现催化剂流化,可避免零价铁被氧气氧化,提高了催化剂利用率。

标签:
废水处理
江苏 - 苏州 来源:北方有色网 2023-03-19
高效处理高盐有机废水氨氮问题的装置

本发明公开了一种高效处理高盐有机废水氨氮问题的装置,属于工业废料处理设备技术领域。包括:换热器与精馏塔侧壁连通,精馏塔的顶部与塔顶冷凝器连通,塔顶冷凝器通过气液分离罐与精馏塔顶部的首块板连通,精馏塔下端设置有精馏塔塔釜,精馏塔塔釜的底部连通有再沸器,再沸器的顶部与精馏塔塔釜连通,再沸器的底部与凝液闪蒸罐连通,凝液闪蒸罐产生的蒸汽输回至精馏塔塔釜内。本发明提供的一种高效处理高盐有机废水氨氮问题的装置,解决了直接蒸发容易起泡和沸点升较高等问题,且同时降低系统运行成本。

标签:
废水处理
江苏 - 苏州 来源:北方有色网 2023-03-19
新型工业污水处理设备
新型工业污水处理设备 1133     
 0

本实用新型公开了一种新型工业污水处理设备,包括废水处理箱和固体颗粒分离箱;废水处理箱包括壳体,壳体的上端设有第一进水口且下端设有第一出水口,第一进水口连接污水源;壳体的内部设有处理机构;处理机构包括设于壳体内两侧的第一、第二加药装置;第一、第二加药装置皆包括旋转加药筒,旋转加药筒的侧壁设有出液孔;旋转加药筒的侧壁设有叶片;固体分离箱包括箱体和上盖,箱体内设有过滤结构,过滤结构包括环形过滤件和过滤件底座;上盖设有第二进水口,箱体的下端设有第二出水口。本实用新型提供一种新型工业污水处理设备,不仅能够实现对污水里金属离子的处理,而且能够过滤掉污水中各种粒径的固体颗粒;设置多重过滤,过滤效果佳。

标签:
废水处理
江苏 - 苏州 来源:北方有色网 2023-03-19
水力空化耦合Fenton法处理废水的装置

本实用新型提供了一种水力空化耦合Fenton法处理废水的装置,包括进水泵、预处理系统、电化学废水处理系统、加压泵、水力空化‑Fenton耦合装置、沉淀池和自控系统;采用水力空化器联合Fenton反应处理废水,可大大提高Fenton反应效率,缩短反应时间,减少反应所需药剂量,产生的污泥量也会随之减少。

标签:
废水处理
江苏 - 苏州 来源:北方有色网 2023-03-19
工业废液的低温蒸发处理方法及其处理装置

本发明涉及一种工业废液的低温蒸发处理方法以及处理装置,包含下列步骤:步骤一,前处理;步骤二,废液循环蒸发;步骤三,高压窄脉冲放电处理;步骤四,组盐回收;步骤五,废气冷凝处理;步骤六,排气。本发明还提供一种运用低温蒸发方法处理工业废液的装置,前处理系统、低温蒸发系统、直流高压窄脉冲放电系统、化学洗涤塔、蒸汽冷凝器、排气系统依次连接而成。本发明具有如下优势:可以处理的废液、废水种类广泛。可以依据废液成分不同进行处理,且处理之后只产生少量固体残渣。运行成本低。不会产生二噁英等有毒物质。尤其适用于高浓度、重污染、难生物降解有机废液、废水及化工废液、医药废液、农药废液、垃圾渗滤液的处理。

标签:
废水处理
江苏 - 苏州 来源:北方有色网 2023-03-19
自动化废水处理系统
自动化废水处理系统 1034     
 0

本实用新型公开了一种自动化废水处理系统,该处理系统包括:依次通过管道依次连接的原水池,加药装置,中水池,袋式过滤器,砂滤器,碳滤器,精密过滤器,UF过滤器,RO反渗透装置,中间水箱,回用水箱;处理系统中的泵通过模拟开关与控制器相连,通过控制器来自动控制其开闭,中水池和中间水箱中分别安装有浮球液位器,过滤器上安装有压力表。本实用新型的自动化废水处理系统,实现了废水处理系统的自动化控制,省时省力,提高了废水处理的效率。

标签:
废水处理
江苏 - 苏州 来源:北方有色网 2023-03-19
碱式硫酸铜的一种工业制备方法

本发明公开了碱式硫酸铜的一种工业制备方法,采用的原料无毒无害且廉价易得,有利于工业化量产;生产过程中采用柠檬酸根离子作为络合剂,使产品粒度得到生长,有利于清洗,一般进行两次洗涤即可,能够提高生产效率,反应完成后柠檬酸根离子残留在废水中,无毒、无污染且易降解,而且还可以与生产系统中可能存在的重金属离子(如砷、铅)进行络合使重金属离子随废水排出生产系统,有效避免重金属离子进入到目标产物中,进一步提高产物的纯度;此外,生产过程中不涉及氨氮,解决了传统方法中一直困扰的氨氮回收问题。因此本发明具有良好的社会和经济效益。

标签:
废水处理
江苏 - 苏州 来源:北方有色网 2023-03-19
印制电路板废水提炼工艺

一种印制电路板废水提炼工艺,包括:调废水pH为6至6.5;加硫化钠形成CuS沉淀;对CuS沉淀加硫酸溶解,产生硫酸铜溶液;对所述硫酸铜溶液加入铁,以置换得到铜;能够对废水中多种形态的铜进行提炼,并以单质铜的形态出现,便于保存和后续工业应用。

标签:
废水处理
江苏 - 苏州 来源:北方有色网 2023-03-19
废水处理用活性炭处理设备

本实用新型属于废水处理领域,具体的说是一种废水处理用活性炭处理设备,包括机体、机盖和过滤网;所述机盖下端插设于机体上端的内部,所述机体内部设置有过滤网;所述机体上端设置有拆卸机构,所述拆卸机构包括硬橡胶套、卡杆和防脱离组件,所述机盖下端的外壁设置有硬橡胶套,且硬橡胶套贴合于机体的顶端,所述机体上端的左右两端皆开设活动槽;解决了过滤网内部的活性炭不便于进行更换的问题,通过拆卸机构,便于操作人员将机盖取下对过滤网内部的活动性进行更换,保证活性炭吸附法处理废水所使用的设备、活性炭等正常稳定运转,提高活性炭吸附法处理工业废水的工作效率,同时提高了操作的便捷性。

标签:
废水处理
江苏 - 苏州 来源:北方有色网 2023-03-19
上一页 100 101 102 103 104 ... 118 下一页
共118页    到第

北方有色为您提供最新的江苏苏州有色金属废水处理技术理论与应用信息,涵盖发明专利、权利要求、说明书、技术领域、背景技术、实用新型内容及具体实施方式等有色技术内容。打造最具专业性的有色金属技术理论与应用平台!

全国热门有色金属设备推荐
展开更多 +
全国热门有色金属技术推荐
展开更多 +

 

江西省隆恩特环保设备有限公司
宣传

报名参会
更多+

报告下载

有色专家
更多+

中南大学
中国工程院院士
郑州大学
校长/党委书记
任灵宝金源矿业股份有限公司
技术发展部经理
中国矿业大学(北京)
教授
中铝检测科技(郑州)有限公司/国家轻金属质量检验检测中心
正高级工程师
赤泥综合利用研究报告2025
推广

热门技术
更多+

推荐企业
更多+

福建省金龙稀土股份有限公司
宣传

发布

在线客服

公众号

电话

顶部
咨询电话:
010-88793500-807