青岛垚鑫智能科技有限公司
宣传

位置:北方有色 >

有色技术频道 >

> 废水处理技术

分类:
全部
矿山技术
冶金技术
材料制备及加工技术
环境保护技术
分析检测技术
 
全部
废水处理技术
大气治理技术
固/危废处置技术
土壤修复技术
地区:
全部
北京
天津
上海
重庆
河北
山西
辽宁
吉林
黑龙江
江苏
浙江
安徽
福建
江西
山东
河南
湖北
湖南
广东
海南
四川
贵州
云南
陕西
甘肃
青海
内蒙
广西
西藏
宁夏
新疆
其他
其他
展开
 
全部
南京
无锡
徐州
常州
苏州
南通
连云港
淮安
盐城
扬州
镇江
泰州
宿迁

江苏泰州有色金属废水处理技术理论与应用

免费发布技术信息>>
用于化工废水处理装置
用于化工废水处理装置 1222     
 0

本实用新型公开了一种用于化工废水处理装置,包括装置主体,所述装置主体的下端外表面设置有滚轮,且滚轮的上端设置有收集机构,所述收集机构的上端设置有排水口,且排水口的上端设置有过滤网,所述过滤网的上端设置有搅拌机构,且过滤网的外部设置有反应池,所述反应池的一侧设置有调节机构,且反应池的上端外表面设置有进水口。本实用新型所述的一种用于化工废水处理装置,通过搅拌机构,可以使废水与药物搅拌的更加充分均匀,有利于更好的对废水进行处理,通过收集机构,可以对金属颗粒进行回收,有利于节约金属资源,通过调节机构,可以智能调节吸附异味的量与速度,有利于提高装置的实用性,带来更好的使用前景。

标签:
废水处理
江苏 - 泰州 来源:北方有色网 2023-03-19
染料中间体对位酯生产废水的处理方法

本发明公开了一种染料中间体对位酯生产废水的处理方法:将废水进入MVR蒸发系统浓缩并分离出高温硫酸钠将浓缩液与氧化氯进行混合氧化,氧化后鼓泡脱氯并过滤;所得废水进行配水并加复合营养后,进入UASB塔内进行厌氧生化处理,再进入立式氧化槽内,经过光合菌的生化处理和曝气,自立式氧化槽的出水进入含有生活污水污泥菌种并装有曝气装置的CASS池中,进行曝气生化处理;最后进行沉淀。本发明根据对位酯生产废水有机物浓度高、高盐、成分复杂的特点,在各个步骤的相互配合下,可以高速、高效、低运行成本的予以处理,出水达到GB8978~96标准,其中COD小于500mg/L。

标签:
废水处理
江苏 - 泰州 来源:北方有色网 2023-03-19
钒矿生产废水再利用装置及其工艺

本发明属于废水处理技术领域,具体涉及一种钒矿生产废水再利用装置及其工艺。所述装置,废水输入管线与凝水预热器、蒸汽预热器和蒸发器依次相连,蒸发器的液相出口与稠厚器A的进口相连,稠厚器A的稀料出口与蒸发器的进料口相连,稠厚器A的稠料出口与热离心中转罐的进口相连,热离心中转罐与刮刀离心机A和高温母液中转罐依次相连,高温母液中转罐的出口分别与蒸发器的进料口、换热器的热源进口相连,换热器的热源出口与结晶罐、冷离心中转罐和稠厚器B依次相连,稠厚器B的稀料出口与刮刀离心机B相连,稠厚器B的稠料出口与双级活塞推料离心机相连。本发明结构简单、科学合理,处理能耗低、效率高,产盐纯度高;所述的工艺,适用性好。

标签:
废水处理
江苏 - 泰州 来源:北方有色网 2023-03-19
废水处理的工艺
废水处理的工艺 969     
 0

本发明公开了一种废水处理的工艺,在该废水中加入乳化剂后再配入燃料油中,制备成乳化燃料油乳液,可直接用于燃烧,乳化燃料油乳液中的燃料油100份,废水4‑25份,乳化剂0.5‑1.5份,本发明采用乳化燃烧技术改善燃烧性能,可不经处理而直接用于燃料油乳液,减少物理上的不完全燃烧和排烟损失,节能、低成本和环保。

标签:
废水处理
江苏 - 泰州 来源:北方有色网 2023-03-19
去除废水中重金属的反应设备

本实用新型涉及一种去除废水中重金属的反应设备,包括筒体、隔离筒、废水进管、格栅、搅拌器、混凝沉淀反应器,筒体底部连接冲洗管,筒体上部或中部或中上部内设一层或多层格栅,格栅上固定穿接隔离筒,隔离筒底部开口且低于最下一层格栅,废水进管穿过筒体接入隔离筒内连接进水分布器,隔离筒内穿接搅拌器,搅拌器的叶片低于进水分布器、高于隔离筒底部开口,废水进管上部的筒体侧壁接有废水出管。其结构紧凑,使用便捷,能有效兼顾处理作业周期、沉淀和排放效果。

标签:
废水处理
江苏 - 泰州 来源:北方有色网 2023-03-19
小型乳化含油废水处理设备

本实用新型公开了一种小型乳化含油废水处理设备,包括电气控制系统和废水处理设备,所述废水处理设备包括依次相连的综合调节池、PH调节池、还原反应器、絮凝反应器、固液分离设备、回调节池、中间水池、沉淀罐、石英砂过滤池、活性炭过滤池和清水池,还包括若干加药桶,若干所述加药桶与PH调节池、还原反应器、絮凝反应器、回调节池和中间水池均相连。本实用新型所公开的废水处理设备中增设有综合调节池,使得水质水量均衡,便于废水的后期处理,本设备处理后的水质清澈,洁净且能够替代普通洗涤水回用。

标签:
废水处理
江苏 - 泰州 来源:北方有色网 2023-03-19
带有双向出水阀的废水回收设备

本发明公开了一种带有双向出水阀的废水回收设备,包括支架与回收箱,所述支架的上端内侧之间设置有箱体,所述箱体的外部顶端两侧分别固定设置有导入管、加料斗,所述导入管、加料斗的底端均与箱体相通,所述箱体的外部顶端中部开设有与圆孔,所述圆孔的内壁固定安装有轴承座,所述轴承座的内部转动安装有转杆,所述转杆的另一端位于箱体内部的中下端。本发明通过设置加料斗、电机、搅拌棍、加热棒、温度传感器、控制箱、报警器、滤水膜、控制阀、调节阀门、抽风机箱、吸气罩、波纹管,这样不仅可以对废水进行回收处理,而且还能在对箱体内废水进行加热时的温度进行实时监测以及对废水中产生的有毒气体进行吸收。

标签:
废水处理
江苏 - 泰州 来源:北方有色网 2023-03-19
在纺织废水中使用的超滤膜组件

本实用新型公开了一种在纺织废水中使用的超滤膜组件,涉及废水过滤技术领域,包括中空滤筒,所述中空滤筒顶部的外表面卡接有密封盖,所述密封盖的顶部连通有进水口,所述中空滤筒一侧的底部连通有出水口,所述中空滤筒的底部连通有浓缩水排放口,所述中空滤筒的底部卡接有过滤板,所述过滤板的一侧固定连接有连接块。本实用新型通过设置渗透筒、RO膜滤芯、连接框、螺纹杆、移动块和夹持板,转动螺纹杆带动移动块进行移动,从而带动夹持板对RO膜滤芯进行夹持的效果,避免不具备快速对RO膜滤芯进行更换导致过滤废水效率较低的情况,有利于提高对RO膜滤芯快速拆卸安装,同时有利于提高超滤膜组件过滤废水的工作效率。

标签:
废水处理
江苏 - 泰州 来源:北方有色网 2023-03-19
一体化含煤废水处理设备

本实用新型公开了一体化含煤废水处理设备,属于废水处理设备技术领域,该一体化含煤废水处理设备,包括:静置池,静置池的顶面固定连接有安装板,安装板的顶面固定连接有两个支撑杆,两个支撑杆的顶端之间固定连接有存放箱,存放箱的一侧外壁开设有出料口;以及控制组件,控制组件包括两个安装架、转轴、两个转盘、两个连杆和控制板。该一体化含煤废水处理设备,通过电机带动转轴旋转,使得控制板进行上下往复移动,控制板上移,絮化剂和助絮剂将会随着重力洒下,之后控制板将会顺着连杆的运动而落下,对出料口进行封闭,自动对絮化剂和助絮剂的添加进行控制,无需对电机进行调整,也无需工作人员进行手动添加。

标签:
废水处理
江苏 - 泰州 来源:北方有色网 2023-03-19
含焦油的有机废水处理方法

本发明公开了一种含焦油的有机废水处理方法,其特征在于:具体包括一下步骤:原材料准备:准备需要去除焦油的有机废水2L,再准备去除焦油所用到的破乳剂70~100g、混凝剂70~100g、半导体5~10g和石墨烯0.05~0.1g,使用容器分别存装好有机废水和破乳剂、混凝剂、半导体和石墨烯等材料,原材料检查:检查去除焦油所用到的破乳剂、混凝剂、半导体和石墨烯等材料。本发明一种含焦油的有机废水处理方法具有操作简单、投资设备少、所需材料少,所消耗的能源也相应的很低,方便操作者准备,对有机废水中的焦油去除效果较好,有效降低有机废水中的COD,对焦油的去除率可达到95%以上,使得本处理方法具有很好的可推广性,从而具有良好的经济效益和社会效益。

标签:
废水处理
江苏 - 泰州 来源:北方有色网 2023-03-19
化工废水处理用具有防尘结构的净化设备

本实用新型属于污水净化领域,具体为一种化工废水处理用具有防尘结构的净化设备,包括有净化槽,所述净化槽的底部固定安装有支撑腿,且净化槽的底部固定套接有连接管,所述连接管的底端固定套接有过滤槽,所述过滤槽的底部固定套接有净水排放口。通过在净化槽的顶部设置一个上挡尘板,使得灰尘不会进入到净化槽内,影响净化的效果,并且在废水进管的上连接有分流管,使得废水会散开的溅射到净化槽内腔,再辅以雾化喷头雾化药剂,使得药剂与废水之间混合的更加均匀,从而提高了装置的工作效率,使得装置使用起来更加的可靠,并且设置两个雾化喷头进行对流,加大内部的空气流动,进一步提升了装置的可靠性。

标签:
废水处理
江苏 - 泰州 来源:北方有色网 2023-03-19
钒矿生产废水再利用装置

本实用新型属于废水处理技术领域,具体涉及一种钒矿生产废水再利用装置。所述装置,废水输入管线与凝水预热器、蒸汽预热器和蒸发器依次相连,蒸发器的液相出口与稠厚器A的进口相连,稠厚器A的稀料出口与蒸发器的进料口相连,稠厚器A的稠料出口与热离心中转罐的进口相连,热离心中转罐与刮刀离心机A和高温母液中转罐依次相连,高温母液中转罐的出口分别与蒸发器的进料口、换热器的热源进口相连,换热器的热源出口与结晶罐、冷离心中转罐和稠厚器B依次相连,稠厚器B的稀料出口与刮刀离心机B相连,稠厚器B的稠料出口与双级活塞推料离心机相连。本实用新型结构简单、科学合理,处理能耗低、效率高,产盐纯度高。

标签:
废水处理
江苏 - 泰州 来源:北方有色网 2023-03-19
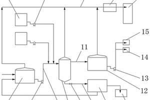
电镀废水的MVR处理装备
电镀废水的MVR处理装备 1051     
 0

本实用新型涉及一种废水处理装备,尤其涉及一种电镀废水的MVR处理装备。本实用新型通过设置废水供给装置、蒸发器、蒸汽装置,使处理后的废水达到回收及清洗标准,该装备步骤简化、设备简单、运行成本低、处理效率高。本实用新型包括:废水供给装置、蒸发器、蒸汽装置,废水供给装置,包括废液中转罐、进料管道、循环泵、物料循环管;蒸发器,包括换热管、上腔体、下腔体、布液器、蒸发腔、上管板、下管板;蒸汽装置,包括蒸汽压缩机、汽液分离器。

标签:
废水处理
江苏 - 泰州 来源:北方有色网 2023-03-19
抗体蛋白纯化废水处理方法

本发明提供一种抗体蛋白纯化废水处理方法,废水依次流经调节池、混合搅拌池、初沉池、A2/O池、二沉池、絮凝搅拌池、高效沉淀池和接触消毒池,通过对各池的反应参数进行针对性调整,使得纯化废水中的有机污染物进一步被降解为可生化的无机物和挥发性物质,进水COD的去除率能达到84.6%,处理后的废水达到国家现行相关标准要求,减少了后续生化处理系统的污染负荷;且经各步骤协同作用后,处理后的废水中氨氮、总磷和总氮都有明显下降,充分提高了废水的可生化性;该方法的可操作性强,污泥产量小,整套处理流程简单高效,且运行成本较低,经济性好。

标签:
废水处理
江苏 - 泰州 来源:北方有色网 2023-03-19
酸洗废水反应装置
酸洗废水反应装置 1127     
 0

本实用新型公开了一种酸洗废水反应装置,包括废酸收集池,废酸收集池、初级隔油器、斜板隔油沉淀池、气浮装置、中和反应槽、PH调节池、斜板填料沉淀池、板框压滤机、煅烧炉、膜生物反应器、活性碳过滤、达标废水存放池依次通过管路连通;斜板填料沉淀池一出口与板框压滤机相连,另一出口与膜生物反应器进口相连;板框压滤机通过输送带与煅烧炉连接,板框压滤机出水口与膜生物反应器进口管路相连;活性碳过滤一出口与板框压滤机相连,另一出口与达标废水存放池进口相连。本实用新型大大减少了污泥产生量和污泥含水率,有效降低了污物处理成本,达标废水回收、复用,充分利用水资,解决了资源浪费的问题。

标签:
废水处理
江苏 - 泰州 来源:北方有色网 2023-03-19
亚磷酸三甲酯生产废水处理方法

本发明公开了一种亚磷酸三甲酯生产废水处理方法,属于化工生产中废水处理的技术领域。该处理方法包括如下步骤:1.静置分层,使废水中油性溶剂和水分层;2.加热浓缩,加热至100℃~140℃,使浓缩液比重达1.05~1.20;3.冷却结晶,得结晶氯化铵和母液;4.分离干燥,分离出产物氯化铵,并干燥脱水,母液回收利用。其中优选方案是静置分层由两级废水池依次进行,加热浓缩前先用生产中蒸馏余热对废水预热,并且浓缩过程中蒸发水汽冷凝后再利用。本发明工艺简单可行,成本低,效果好,回收氯化铵含量达90~99.8%,实现资源再利用,避免环境污染,产生良好的环境、经济和社会效益。

标签:
废水处理
江苏 - 泰州 来源:北方有色网 2023-03-19
废水中单质汞和有机汞的高效脱除方法及其系统

本发明公开了一种废水中单质汞和有机汞的高效脱汞工艺,其系统包括pH调节储罐、氧化反应器、药剂反应装置、提升泵、固液分离装置、铁碳微电解填料吸附装置、活性炭吸附装置;药剂反应装置分为两级脱汞药剂反应器和一级絮凝沉淀反应器。本发明主要针对传统含汞废水处理技术方法中对单质汞、有机汞无法与絮凝沉淀药剂充分反应,处理效果差人员环境分险高等问题,采用高级氧化技术、高效脱汞药剂反应和铁碳微电解+活性碳的组合工艺进行处理,可将废水中单质汞、有机汞充分转化为易结合的离子态汞,有效提高废水脱汞反应效果,并大幅降低处理后废水中高毒性有机汞和单质汞的占比。

标签:
废水处理
江苏 - 泰州 来源:北方有色网 2023-03-19
纸板生产废水中细小纤维回收与再利用装置

本实用新型涉及一种纸板生产废水中细小纤维回收与再利用装置,其包括有:纤维回收池;舀勺,其设置于纤维回收池的上端面,所述舀勺通过电机控制其绕轴向旋转,舀勺中设置有至少一个沿其轴向延伸的开口端部,舀勺旋转过程中,其开口端部的侧壁与纤维回收池的废水上液面彼此相交;所述舀勺与纤维回收池之间设置有至少一个旋转机构;所述舀勺的端部对应位置设置有纤维回收管道与净水管道;采用上述技术方案的纸板生产废水中细小纤维回收与再利用装置,其可对纸浆生产过程中产生的废水进行回收再处理,既可将细小纤维与净水再次投入纸浆的生产,又可避免废水排放对环境造成的污染,从而在节省成本的同时实现了清洁生产。

标签:
废水处理
江苏 - 泰州 来源:北方有色网 2023-03-19
脱除废水中有机氯的方法

本发明涉及一种大流量高效率脱除废水中有机氯的方法,它能将活性炭再生产生的废蒸汽经冷凝后形成的含有高浓度有机氯的废水,经汽提塔汽提,塔底出来废水冷却后再经活性炭吸附,活性炭再生产生的废蒸汽经冷凝后形成的含有有机氯的废水排入污水池,相分离出来有机氯废水也回到污水池,以此循环高效分离有机氯。

标签:
废水处理
江苏 - 泰州 来源:北方有色网 2023-03-19
去除废水中重金属的处理系统

本实用新型涉及一种去除废水中重金属的处理系统,第一废水池经带废水输送泵的废水进管连接至混凝反应装置,药剂桶经加药泵连接至混凝反应装置,混凝反应装置底部沉降经带冲洗阀的冲洗管输送连接至叠螺机,叠螺机出水连接第一废水池、排渣连接固废收集箱,混凝反应装置上部出液经废水出管连接至第二废水池,第二废水池经废水排放泵外接排放,第一、二废水池、混凝反应器顶部接废气管,废气管上设置吸风罩,废气管外接废气洗涤塔。其能有效兼顾处理作业周期、沉淀和排放效果。

标签:
废水处理
江苏 - 泰州 来源:北方有色网 2023-03-19
高效废水生化预处理装置

本实用新型属于废水处理应用技术领域,具体公开了高效废水生化预处理装置,包括条形敞开式密封槽钢箱体、第一立式隔板、第四立式隔板、第一溢流口、条形支架板、若干个竖填料板、弹性填料、第一集泥沉淀导管、第一辅助排泥口、第五立式隔板、第二溢流挡板、第二集泥沉淀导管、第二辅助排泥口和出水口等结构。本实用新型的高效废水生化预处理装置的有益效果在于:其设计结构合理,能对进入的废水进行四级曝气、沉淀的等预处理,去除废水中所含的有害物质,而第一集泥沉淀导管、第一辅助排泥口、第二集泥沉淀导管和第二辅助排泥口结构,对四级处理的废水再次进行沉淀作业,废水中悬浮物等的沉淀处理效率高,提高了后续废水的处理品质。

标签:
废水处理
江苏 - 泰州 来源:北方有色网 2023-03-19
铜线电镀水洗后废水处理设备

本实用新型涉及铜线生产技术领域,具体为一种铜线电镀水洗后废水处理设备,包括支撑板,支撑板的上方从左至右依次设有过滤箱和废水处理箱,支撑板的下方且位于过滤箱正下方的位置上设有固体废物箱;过滤箱的底部且位于支撑板上设有第一活动封堵机构,过滤箱左侧外壁上设有进水管,且与第一活动封堵机构位于同一方向上,过滤箱的内部设有第一空腔,进水管内部与第一空腔的腔室相连通。本实用新型通过设置的过滤箱,利用过滤网对废水中的固体废物进过滤,防止废水中的固定废物太多造成堵塞的情况出现,然后利用第一活动封堵机构拉动第一板块将固体废物输送到固体废物箱中,进行清理,解决了一般废水处理设备在使用时,经常出现堵塞的现象。

标签:
废水处理
江苏 - 泰州 来源:北方有色网 2023-03-19
废水电解处理系统
废水电解处理系统 903     
 0

一种废水电解处理系统,属于电絮凝废水处理技术领域。包括废水集水池、盐水灌,其特征在于:还包括NaOH贮灌、电解箱、沉淀塔、污泥浓缩池,所述自来水分别通过进水输送管通入NaOH贮灌、盐水灌、电解箱内,所述电解箱的进口端通过管道与第一静态混合器出口相连接,电解箱的出口端通过管道与第二静态混合器进口相连接;所述废水集水池、盐水灌、NaOH贮灌通过各自的出液管与第一静态混合器进口相连接,所述NaOH贮灌还通过另一出液管与第二静态混合器进口相连接,所述第二静态混合器的出口通过输送管道与沉淀塔相连接,在沉淀塔上设置有出水口。本实用新型解决了现有技术中废水处理方式处理废水效果较差,达不到排放标准的问题,提供了一种废水电解处理系统。

标签:
废水处理
江苏 - 泰州 来源:北方有色网 2023-03-19
利用鱼糜废水回收蛋白制备抗氧化肽方法

本发明公开了一种利用鱼糜废水回收蛋白制备抗氧化肽方法,其工艺流程如下:鱼糜清洗废水→过滤→pH值调节→离心沉淀→脱脂→回收蛋白冻干→酶解→膜过滤→真空浓缩→酶解产物冻干→抗氧化活性肽;其中鱼糜废水的回收蛋白质量百分比为2.9~3.2%,用复合风味蛋白酶与中性蛋白酶作为反应酶,并在酶总添加量为3000~5000U的条件下酶解反应3.5~4.2h。本发明以鱼糜加工洗涤用水回收蛋白为底物,通过酶解法制备抗氧化肽,一方面可减少废水排放造成的污染,另一方面可提高加工产品的附加值,并获得一种安全性较高的抗氧化活性肽。而且,本发明的鱼糜废水回收蛋白来源的抗氧化肽具有较强的抗氧化性和热稳定性。

标签:
废水处理
江苏 - 泰州 来源:北方有色网 2023-03-19
园林废水处理净化装置
园林废水处理净化装置 1104     
 0

本发明公开了园林环保技术领域的一种园林废水处理净化装置,包括废水处理装置,所述废水处理装置顶部左侧安装有药粉投入口,所述废水处理装置顶部中心位置安装有电机,所述搅拌轴杆的外壁上均匀设置有搅拌叶,所述废水处理装置内腔中心位置安装有第一过滤网,所述连接管的另一端贯穿废水处理装置右侧底部与沉淀池顶部连接,所述沉淀池的内腔顶部设置有第二过滤网,所述消毒室顶部右侧安装有排气阀,所述消毒室内腔中心位置安装有第三过滤网,所述消毒室两侧内壁底部对称安装有加热装置,所述消毒室底部中心位置通过管道连接有净水箱,且废水处理装置设置在底座左侧顶部,本装置操作安全,使用简单,具有较高的实用性。

标签:
废水处理
江苏 - 泰州 来源:北方有色网 2023-03-19
十二碳醇酯生产用废水处理装置

本实用新型公开一种十二碳醇酯生产用废水处理装置,包括加注口和加注罐,所述加注口的底端设置有加注罐,在每一个加注管的表面设置有一个加注阀,在反应罐的内部设置有桨叶,桨叶一端连接有电机,将废水通过反应罐的一侧的入水口加注,通过入水口表面的流量记录废水的加注量,让后将反应罐顶端的加注罐内部的液体加注到反应罐的内部,让后通过电机带动反应罐内部的桨叶转动,将废水与加注的液体进行充分搅拌,在反应的过程中可以通过观察窗实时观测,反应完成后打开排放口底端的排放阀,将反应后的十二碳醇酯废水经行收集,相比于传统的废水处理装置,新型十二碳醇酯废水处理装置跟加适合十二碳醇酯废水处理,提升废水的处理效率。

标签:
废水处理
江苏 - 泰州 来源:北方有色网 2023-03-19
亚磷酸三乙酯生产废水处理方法

本发明公开了一种亚磷酸三乙酯生产废水处理方法,属于化工生产中废水处理的技术领域。该处理方法包括如下步骤:1.静置分层,使废水中油性溶剂和水分层;2.加热浓缩,加热至100℃~140℃,使浓缩液比重达1.05~1.20;3.冷却结晶,得结晶氯化铵和母液;4.分离干燥,分离出产物氯化铵,并干燥脱水,母液回收利用。其中优选方案是静置分层由两级废水池依次进行,加热浓缩前先用生产中蒸馏余热对废水预热,并且浓缩过程中蒸发水汽冷凝后再利用。本发明工艺简单可行,成本低,效果好,回收氯化铵含量达90~99.8%,实现资源再利用,避免环境污染,产生良好的环境、经济和社会效益。

标签:
废水处理
江苏 - 泰州 来源:北方有色网 2023-03-19
印刷版材生产用的废水净化装置

本实用新型公开了一种印刷版材生产用的废水净化装置,涉及废水净化技术领域,针对现有废水处理器无法处理废水中较大的杂质,导致过滤网被堵,同时无法分离废水中的废气的问题,现提出如下方案,包括机体,所述机体的顶部固定连接有电机,所述电机的输出轴固定连接有传动杆,所述传动杆上固定连接有扇叶、铰刀、刷板和搅动棒,所述传动杆的下方固定套设有第一锥齿轮,所述传动杆的底部固定连接有螺纹杆,所述螺纹杆上螺纹套设有套杆,所述套杆的底部固定连接有橡皮塞。本实用新型不仅可以对废水中的杂质进行粉碎处理,同时可以对废水中废气进行抽离处理,同时还可以自动进行杂质分离处理,有效的提高了废水净化的效果和效率。

标签:
废水处理
江苏 - 泰州 来源:北方有色网 2023-03-19
用于废水处理的厌氧装置

本实用新型公开了一种用于废水处理的厌氧装置,涉及废水处理技术领域。包括杂质过滤机构和厌氧反应机构,所述杂质过滤机构与厌氧反应机构之间通过水泵相连通,所述杂质过滤机构包括污水池,所述污水池的内壁转动连接有过滤板,所述污水池的顶部固定安装有驱动盒。该用于废水处理的厌氧装置,通过设置杂质过滤机构,利用过滤板再配合齿盘电机能够将其向上提拉,使得工作人员可对堆积在过滤板上的杂质进行去除,使得该杂质过滤机构能够对废水进行初步的过滤,将掺杂在其中的较大杂质进行一次过滤,从而减少杂质混杂在废水中,避免影响废水的反应效果和效率,保证了废水处理的正常进行。

标签:
废水处理
江苏 - 泰州 来源:北方有色网 2023-03-19
全厂废水零排放的系统
全厂废水零排放的系统 1150     
 0

本发明公开了一种全厂废水零排放的系统,包括用于收集全厂废水的废水收集装置(1)、烟气湿法脱硫装置(2)和脱硫废水零排放装置(3),废水收集装置(1)的排液管通过管路连接烟气湿法脱硫装置(2),所述的烟气湿法脱硫装置(2)用于排出脱硫废水的排液管通过管路连接脱硫废水零排放装置(3)。本发明的有益效果是:利用烟气湿法脱硫装置内的高温烟气对原有大水量的废水进行蒸发减量,以实现废高温烟气的热量利用和降低零排放装置处理的废水量,从而使得脱硫废水零排放装置的占地、投资、运行费用均较低。

标签:
废水处理
江苏 - 泰州 来源:北方有色网 2023-03-19
上一页 7 8 9 10 11 ... 14 下一页
共14页    到第

北方有色为您提供最新的江苏泰州有色金属废水处理技术理论与应用信息,涵盖发明专利、权利要求、说明书、技术领域、背景技术、实用新型内容及具体实施方式等有色技术内容。打造最具专业性的有色金属技术理论与应用平台!

全国热门有色金属设备推荐
展开更多 +
全国热门有色金属技术推荐
展开更多 +

 

江西省隆恩特环保设备有限公司
宣传

报名参会
更多+

报告下载

有色专家
更多+

鞍钢集团有限公司
中国工程院院士
广东省科学院资源利用与稀土开发研究所
教授
广西大学
处长/教授
江西省科学院应用化学研究所
副主任/副研究员
矿冶科技集团
中国工程院院士
赤泥综合利用研究报告2025
推广

热门技术
更多+

推荐企业
更多+

福建省金龙稀土股份有限公司
宣传

发布

在线客服

公众号

电话

顶部
咨询电话:
010-88793500-807