青岛垚鑫智能科技有限公司
宣传

位置:中冶有色 >

有色技术频道 >

分类:
全部
矿山技术
冶金技术
材料制备及加工技术
环境保护技术
分析检测技术
 
全部
废水处理技术
大气治理技术
固/危废处置技术
土壤修复技术
地区:
全部
北京
天津
上海
重庆
河北
山西
辽宁
吉林
黑龙江
江苏
浙江
安徽
福建
江西
山东
河南
湖北
湖南
广东
海南
四川
贵州
云南
陕西
甘肃
青海
内蒙
广西
西藏
宁夏
新疆
其他
其他
展开
 
全部

有色金属环境保护技术理论与应用

免费发布技术信息>>
基于激光催化降解废水中有机物的系统

本实用新型涉及废水处理技术。本实用新型的目的是要提供一种基于激光催化降解废水中有机物的系统,能够解决目前光催化技术时采用传统紫外灯光源或高功率的紫外激光器或近紫外激光器直接照射废水的问题,且同时能够在加入对应的处理软件后,可以实时监测处理情况,其技术方案可概括为:基于激光催化降解废水中有机物的系统,包括激光器及分别与激光器连接的聚焦单元和实时检测单元,所述激光器所发出的激光通过聚焦单元发出,所述实时检测单元包括白光光源、检测光路传输单元及光纤光谱仪,所述白光光源发出的白光通过检测光路传输单元传递至光纤光谱仪。本实用新型的有益效果是,方便使用,节约成本,适用于废水处理装置。

标签:
废水处理
四川 - 成都 来源:中冶有色网 2023-03-19
处理废水的多级净水装置

本实用新型公开了一种处理废水的多级净水装置,包括柱形本体及由下往上依次设置的水力循环澄清组件、水流导引组件以及过滤组件,还包括污泥浓缩组件;其中,水力循环澄清组件包括混合室、反应室、分离室和集水槽,混合室入口与进水管连通,混合室出口经喉管与反应室连通,分离室设于反应室的侧边,集水槽设于分离室的上方;污泥浓缩组件设于反应室下方并与之连通。一种处理废水的多级净水装置,打破传统水处理工艺的瓶颈,高度集成了多种水处理工段,将药剂混合、水力循环澄清、过滤等融为一体,重点解决了水中悬浮物的问题,实现了废水的合格排放,尤其适用于矿井废水,实现了含悬浮物废水在同一罐体内完成水力循环澄清、沉淀、过滤的多级净化。

标签:
废水处理
广东 - 广州 来源:中冶有色网 2023-03-19
高效压滤沉淀处理重金属废水系统

本实用新型涉及废水处理技术领域,尤其涉及一种高效压滤沉淀处理重金属废水系统。本实用新型要解决的技术问题是无法快速沉淀并进行固液分离。为了解决上述技术问题,本实用新型提供了一种高效压滤沉淀处理重金属废水系统,包括缓震底座,所述缓震底座的顶部固定安装有伸缩杆,所述缓震底座的顶部活动安装有沉淀箱,所述沉淀箱的侧表面上套接有出料管,所述伸缩杆的另一端固定连接有控制箱,所述控制箱内壁的顶部固定安装有电动机和支撑杆,所述电动机的输出端上套接有主动齿轮,所述支撑杆的表面上套设有齿轮环,而搅拌杆和搅拌叶会对沉淀箱内部的重金属废水和金属离子析出剂进行搅拌,从而可以加速重金属废水的沉淀,增加工作效率。

标签:
废水处理
湖南 - 长沙 来源:中冶有色网 2023-03-19
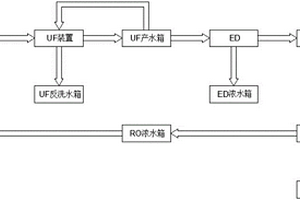
膜过滤处理钼冶炼废水零排放系统

本实用新型公开了一种膜过滤处理钼冶炼废水零排放系统,包括依次连接的原液水箱、超滤装置、超滤产水箱、电渗析膜系统、电渗析产水箱和反渗透装置,原液水箱上设有钼冶炼废水的原液入料口、反渗透浓水回流口和原液出料口,超滤装置包括依次相连的原液水泵、超滤成套装置和超滤产水箱,原液水泵的进口通过管道与原液出料口相连,原液水泵的出口通过管道连接有超滤反洗水箱,超滤反洗水箱的进出口均通过管道与超滤成套装置相连形成回路;反渗透装置上连接有用于收集合格液回用的反渗透产水箱,且反渗透浓水箱通过回流管道与原液水箱的反渗透浓水回流口相连,能有效处理钼冶炼行业废水,并使其废水资源化,最终达到废水的零排放。

标签:
废水处理
浙江 - 杭州 来源:中冶有色网 2023-03-19
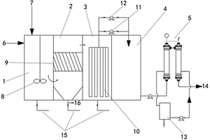
有机废水液相催化氧化处理系统

本实用新型为有机废水液相催化氧化处理系统,由进料泵(1)、反应器(2)、物料层(3)、保温层(4)、预热系统(5)、有机废水溢流口(6)、测温元件(7)、有机废水入口(8)、气体分布器(9)、流量控制器(10)及后处理系统(11)组成。装置在流程设计上综合考虑化工单元中的“三传一反”,合理利用反应产生的反应热对物料进行预热及维持反应所需要的反应温度,提高了能源的利用率,经过处理后的原废水中的有机物变成二氧化碳和水,可以达到“零排放”或回用,同时使用双重联锁控制技术进一步保证了装置使用的安全性。本实用新型具有设计合理、集成度高、废水COD脱除率高、使用安全等优点。

标签:
废水处理
天津 - 天津 来源:中冶有色网 2023-03-19
丙烯酸正丁酯中和废水降COD处理装置

本实用新型公开了一种丙烯酸正丁酯中和废水降COD处理装置,属于处理装置领域,包括第一处理箱和第一转轴,第一处理箱的下端固定连接有第二处理箱,第二处理箱的下端固定连接有第三处理箱,第一处理箱的上端通过螺栓固定卡接有箱盖,通过在箱盖的上端设置电机,通过电机带动第一转轴、第二转轴、第三转轴与搅拌件,方便同时对第一处理箱、第二处理箱与第三处理箱的内部进行搅拌,方便使得废水与药物均匀混合,而且达到了节约能源的效果,方便废水中的有害元素全部分解,而且通过隔离网、进液管、出液管、排污管、投药口与通槽的分别设置,方便废水、污垢、药物与废水的流通进行流进与流出工作,而且不会相互妨碍,设置结构合理简便。

标签:
废水处理
浙江 - 温州 来源:中冶有色网 2023-03-19
可程式恒温恒湿试验机的废水回收机构

本实用新型公开了一种可程式恒温恒湿试验机的废水回收机构,涉及废水回收技术领域,括箱体,所述箱体的内部固定连接有与箱体相会适配的导热板,导热板的底面固定连接有蛇形电热管,箱体的内侧壁固定连接有两个相对称的电动推杆,电动推杆的神缩端固定连接有推板,箱体的内侧壁固定连接有水泵,水泵的输出端固定连通有导管,导管的左端贯穿箱体并延伸至箱体的内部,导管的外表面固定连接有等距离排列的喷管,每个喷管的底面均固定连通有等距离排列的喷头,箱体的内部固定连接有与箱体相适配的隔板。该可程式恒温恒湿试验机的废水回收机构,整体能够有效的对废水进行净化,是废水实现二次回收使用,避免水资源的浪费。

标签:
废水处理
山东 - 青岛 来源:中冶有色网 2023-03-19
用于光引发剂废气废水一体化处理设备

本申请公开了一种用于光引发剂废气废水一体化处理设备,将光引发剂生产的工艺废水和废气集成于一体进行处理,利用酸化处理工艺废水析出有机物,有机物精馏后部分回收利用,工艺废水的水相通过蒸发浓缩、冷却结晶可以回收利用,废气通过水溶解吸收后,再干燥排放。本实用新型解决了目前光引发剂的生产废气、废水处理装置单独设置且占居空间大的问题。

标签:
废水处理
江苏 - 盐城 来源:中冶有色网 2023-03-19
切削液废水处理装置
切削液废水处理装置 825     
 0

本实用新型公开了一种切削液废水处理装置,涉及环保设备领域。切削液废水处理装置,其包括隔油池、调节池、臭氧氧化池、气浮池、中间水池、过滤装置、排放口、污泥池和污泥脱水装置;所述的切削液废水进水管连接隔油池入口,隔油池出口连接调节池入口,调节池出口连接臭氧氧化池入口,臭氧氧化池出口连接气浮池入口,气浮池的废水出口连接中间水池入口,中间水池出口连接过滤装置入口,过滤装置出口连接排放口;所述的气浮池上设有药剂添加口;所述污泥池用于存储气浮池中的浮渣,污泥池的浓缩污泥排放口连接污泥脱水装置。本实用新型相对于现有技术而言,对切削液废水的处理流程进行了合理的设计,能够大大提高气浮池的COD去除率。

标签:
废水处理
浙江 - 杭州 来源:中冶有色网 2023-03-19
石墨废水零排放综合利用处理系统

本实用新型涉及一种石墨废水零排放综合利用处理系统,属于环保技术领域,提供了一种简单工艺,利用向石墨废水蒸发浓缩产生的高浓盐水中加入氯化钾,便于蒸发结晶混盐,实现零排放的石墨废水零排放综合利用处理系统,所采用的技术方案为包括用于石墨废水蒸发浓缩产生的高浓盐水与氯化钾反应的反应釜,反应釜的底部连接有压滤机,压滤机与蒸发结晶器管道连接,蒸发结晶器产生的晶体进入增稠器,增稠器经离心机分离与输送机相连接,输送机经过干燥装置干燥后输送至二水氯化钙自动包装机,蒸发结晶器产生的溶液进入闪蒸器,闪蒸器的底部依次连接有增稠器、离心机,离心机经输送机输送至硝酸钾自动包装机;本实用新型广泛用于石墨行业废水的处理。

标签:
废水处理
山西 - 太原 来源:中冶有色网 2023-03-19
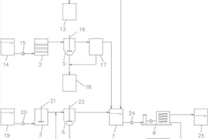
电解锰氨氮废水处理的成套装置

本实用新型涉及一种电解锰氨氮废水处理的成套装置,包括调碱箱、斜板沉淀槽、陶瓷膜水箱、出水水箱和膜吸收系统,调碱箱上设有废水进水口和加碱口,调碱箱内设有搅拌器,调碱箱连通斜板沉淀槽,斜板沉淀槽的上部出水,连通陶瓷膜水箱,陶瓷膜水箱内设有陶瓷膜组件,陶瓷膜组件通过排水管道连通出水水箱,排水管道上设有自吸泵,同时与排水管道并联的设置有反冲洗管道,反冲洗管道上设置反冲洗水泵;出水水箱的底部设置出水管,连通膜吸收系统的进水口,出水管上设置水泵,膜吸收系统的出水口连通废水出水口。本实用新型可以有效实现电解锰废水中氨氮的回收利用,减少了高浓度氨氮废水处理过程中二次污染的问题,同时成本较低,简单易行。

标签:
废水处理
北京 - 北京 来源:中冶有色网 2023-03-19
处理含PVA高浓度有机废水的装置

本实用新型公开了一种处理含PVA高浓度有机废水的装置,包括依进废水顺序排列连通的相通的铁碳微电解反应池、沉淀池、芬顿反应器与清水池,贮水箱通过计量泵与铁碳微电解反应池相连,铁碳微电解反应池与充氧机相连,在所述的铁碳微电解反应池底部填充有铁碳填料,在所述的铁碳微电解反应池上部内设置有搅拌装置,芬顿反应器分别通过硫酸亚铁进料管和双氧水进料管与硫酸亚铁补给罐和双氧水补给罐相连。本装置先通过铁碳微电解反应池先进行微电解絮凝预处理后,进一步通过聚丙烯酰胺絮凝处理,大幅降低废水COD和吸附废水中分散的微小颗粒,金属粒子及有机大分子PVA等,为后续芬顿反应器中Fenton处理节约成本,最终实现废水达标排放。

标签:
废水处理
江苏 - 南京 来源:中冶有色网 2023-03-19
废水余热回收机组
废水余热回收机组 950     
 0

本实用新型公开了废水余热回收机组,涉及余热收集装置,具体涉及从废水中收集余热的装置。该机组包括废水收集池、换热器、循环泵、热泵、冷水箱、高温热水箱和中温热水箱;废水收集池内有竖向设置的换热器;热泵内设置有蒸发器和冷凝器;换热器侧面上下分别设置有出水口和回水口,出水口和回水口分别通过管路连接蒸发器,在连接回水口的管路上设置有循环泵;冷水箱位置高热泵,热泵位置高于高温热水箱,高温热水箱位置高于中温热水箱;冷凝器的入口通过管路与冷水箱连接,冷凝器的出口与高温热水箱的入口相接,高温热水箱分别连接沐浴用水管路和中温热水箱,中温热水箱连接生活用水管路。本实用新型解决现有废水中热量不能得到充分利用的问题。

标签:
废水处理
黑龙江 - 哈尔滨 来源:中冶有色网 2023-03-19
含锰废水中无害化处理制备碱式碳酸镁和硫酸铵的工艺

本发明公开了含锰废水中无害化处理制备碱式碳酸镁和硫酸铵的工艺,将含锰废水中加入硫化铵溶液在常温下进行搅拌、反应,调节反应pH,进行沉锰;取沉锰后的含锰废水,对其进行过滤,过滤后的含镁滤液待用;将含镁滤液加入氨水,在常温条件下进行搅拌、反应,调节反应pH,再加入碳酸氢铵进行搅拌、反应,产生白色沉淀,再将反应后的溶液进行过滤,得到碱式碳酸镁沉淀和硫酸铵溶液;将碱式碳酸镁沉淀回收,得到碱式碳酸镁的纯产品;将硫酸铵溶液进行浓缩重结晶,得到纯净的硫酸铵产品。本发明对含锰废水进行回收处理,在常温的条件下即可制备碱式碳酸镁,可作为产品销售,且副产物硫酸铵也可产生经济效益,实现含锰废水的零排放。

标签:
废水处理
湖南 - 长沙 来源:中冶有色网 2023-03-19
脱硫废水零排放及资源化利用装置和方法

本发明公开了一种脱硫废水零排放及资源化利用装置和方法,应用于火电、化工、冶金等行业高盐废水处理技术领域,脱硫废水依次经过以下处理:预处理单元,降低脱硫废水中Ca2+、Mg2+和SO42‑的含量;深度处理单元,降低脱硫废水中SS、COD、硬度、NH3‑N和SO42‑的含量,深度处理单元与预处理单元相连;膜浓缩单元,得到浓盐水,膜浓缩单元与深度处理单元相连;中水回用单元,收集中水,并降低中水中的TDS含量,中水回用单元与膜浓缩单元相连;和双极膜水解离单元,得到氢氧化钠溶液和盐酸溶液,双极膜水解离单元与膜浓缩单元相连。本发明同时实现了脱硫废水的零排放和资源化利用,保护了环境,节约了能源,降低了废水处理的投入成本,设备运行稳定。

标签:
废水处理
江苏 - 盐城 来源:中冶有色网 2023-03-19
多场耦合干燥系统及干燥废水处理工艺

本发明公开了一种多场耦合干燥系统及干燥废水处理工艺,本系统包括静置箱、鼓风机、干燥塔、排气筒、冷却管道、净水箱;干燥塔的内部分为一级干燥室和二级干燥室,一级干燥室内设置有雾化器、螺旋管、匀风装置、强微波发生器以及温度传感器,二级干燥室的内部设置有弱微波发生器、喷头以及收料湿度传感器;雾化器与静置箱相连通,匀风装置通过二号夹腔与鼓风机相连通。本干燥废水处理工艺包括以下步骤:废水静置;废水一级干燥;一级干燥监测;二级干燥。本发明采用多场耦合的方式对废水进行多级干燥,干燥速度快,且干燥效果好,有效降低总体运行成本,具有很好的发展前景。

标签:
废水处理
山东 - 济宁 来源:中冶有色网 2023-03-19
全氟酮生产过程中乙腈废水的处理方法

本发明是一种废水处理方法,适用于全氟酮生产过程中乙腈废水的处理方法,主要是对废水进行电解氧化处理,直接将阴、阳两极电极插入废水中,在两极上通入低压微电流进行电解氧化,或者在两极上先通入低压常规电流进行初步电解氧化,然后再通入低压微电流进行最终电解氧化;该方法将废水中的乙腈去除的同时不产生新的污染物。

标签:
废水处理
江苏 - 南京 来源:中冶有色网 2023-03-19
利用含甲酸废水的方法
利用含甲酸废水的方法 1217     
 0

本发明提供了一种利用含甲酸废水的方法,该方法包括:将含甲酸废水进行减压蒸馏得到含甲酸蒸气和水蒸气的混合气,其中,所述含甲酸废水含有甲酸、水和油脂物质;将所述含甲酸蒸气和水蒸气的混合气直接与含有碳酸钙的浆液接触。本发明的方法,通过将所述含甲酸废水进行减压蒸馏得到含甲酸蒸气和水蒸气的混合气,然后将所述含甲酸蒸气和水蒸气的混合气直接与含有碳酸钙的浆液接触,使得按照本发明的方法能够高效的从所述含甲酸废水中回收甲酸且高产甲酸钙。

标签:
废水处理
北京 - 北京 来源:中冶有色网 2023-03-19
焦化废水结晶盐的分类提取装置及提取工艺

本发明涉及一种焦化废水结晶盐的分类提取装置及提取工艺,其至少包括能够对完成过滤和浓缩后的焦化废水进行成分分离的分离组件(3),所分离组件(3)至少包括外套管(31)和通过支撑结构(33)悬置于所述外套管(31)管腔内部的分离滤透结构(32),所述分离滤透结构(32)能够提供改变焦化废水液流的流速和/或液压的流道,使得焦化废水通过选择性地透过流道的流道壁的方式完成焦化废水的成分分离处理,其中,呈流线型的流道内设置有至少一个能够改变焦化废水液流的流道状态的混流结构(321)。本发明还涉及一种焦化废水结晶盐的分类提取工艺。

标签:
废水处理
北京 - 北京 来源:中冶有色网 2023-03-19
六氟磷酸锂废水处理所用的添加剂定量投放设备

本发明涉及废水处理技术领域,具体为六氟磷酸锂废水处理所用的添加剂定量投放设备及其处理方法,还涉及上述废水处理过程中所用的添加剂。本发明所提供的设备包括投料箱,投料箱底部均匀等距的开设有多个投料口,投料箱两侧均设置有移动组件,对应投料箱底部投料口的位置处均固定安装有投料组件,投料组件一侧设置有驱动组件。本发明的有益效果在于:通过设置移动组件实现多点投料,并且通过在投料箱底部设置投料组件实现定量投料,移动组件与投料组件相配合使投料更加均匀,有效的提高了六氟磷酸锂废水的处理效果。本发明还提供了特定的六氟磷酸锂废水处理所用的添剂,通过该添加剂对废水进行吸附、絮凝,以达到高效处理六氟磷酸锂废水的目的。

标签:
废水处理
江苏 - 苏州 来源:中冶有色网 2023-03-19
丙烯酸及其酯废水的处理系统

本实用新型提供了一种丙烯酸及其酯废水的处理系统。该处理系统包括:原水罐、废水换热器、废水加热器、氧化反应装置,所述废水换热器上设置有物料进口、物料出口、热源进口以及热源出口;氧化反应装置出来的氧化水从热源进口进入废水换热器中,热源出口连接有成品罐,物料进口与原水罐连接,物料出口连接废水加热器;氧化反应装置包括依次连接的一级氧化反应器、二级氧化反应器;一级氧化反应器内下部设置有用于分散破碎气体成气泡一级微界面发生系统,二级氧化反应器内设置有用于分散破碎气体成气泡的二级微界面发生系统。本实用新型的处理系统通过布设了微界面发生系统后,提高反应相界面的接触,不需要使用催化剂也得到了良好的废水处理效果。

标签:
废水处理
江苏 - 南京 来源:中冶有色网 2023-03-19
燃煤电厂脱硫废水零排放系统

本实用新型公开了一种燃煤电厂脱硫废水零排放系统,使用方法是将湿法脱硫后产生的废水通过三联箱技术简单预处理后,加入少量Ca(OH)2浆液混合均匀后通过喷雾干燥塔的旋转雾化器,雾化成平均粒径10~60mm的细雾滴喷入干燥塔内,利用空预器前锅炉的高温烟气作为热源,在喷雾干燥塔内将废水蒸发,水分进入烟气中,废水中的盐类干燥后被收集下来,达到脱硫废水零排放的目的,本实用新型主要目的是将原来脱硫后直接排放的废水进行蒸发、收集,在脱硫后增加了废水治理、小型预除尘工序,真正实现零排放,电除尘器除尘后的粉煤灰品质高,便于回收利用;而且成本低,效率高,便于推广。

标签:
废水处理
江苏 - 盐城 来源:中冶有色网 2023-03-19
废水净化处理剂的制备方法

本发明提供了一种碱性废水净化处理剂的制备方法,其特征在于:制备方法包括,首先,按照A组分中的重量比例称取磷酸二氢钙、硫酸铝、聚合氯化铝、聚合硫酸铁,在干式混合设备中进行充分的混合后,并在200-250℃的温度下进行干燥;然后,按照B组分中的重量比例称取氧化镁、硫酸钙、硅酸钠,在干式混合设备中进行充分的混合后,并在200-250℃的温度下进行干燥;然后,将A、B组分按比例进行充分混合,并在650-700℃的温度下进行高温处理3-5h;最后,将C组分按比例添加到A、B组分的混合物中进行充分混合,得到所述的碱性废水的净化处理剂,其是一种具有优异的、综合水处理效果的多功能废水净化处理药剂,以保证既能够高效准确的调节废水的pH值,又能有效氧化去除其中的有机或无机污染物,还能快速高效实现絮凝,并清除掉废水中的重金属离子。

标签:
废水处理
浙江 - 宁波 来源:中冶有色网 2023-03-19
氯碱生产中的废水处理系统

本实用新型公开了一种氯碱生产中的废水处理系统,包括废水池,所述废水池的一侧设有中和罐,所述中和罐与废水池之间通过第一水管相连接,所述中和罐的上端设有驱动机构,所述驱动机构的上方设有送料机构,所述送料机构和驱动机构之间设有连接机构,所述连接机构的一端与驱动机构相啮合,所述中和罐的一侧设有反应池,所述反应池和中和罐通过第二水管相连接,所述反应池的侧壁上固定连接有升降机构,所述反应池的一侧设有检测池。本实用新型通过连接机构、驱动机构和送料机构的配合使用,从而使废水在进行反应时,可以使反应物进行精确的供给,确保废水得到充分的反应,并且还可以减少反应物的浪费,使废水得到更好的处理。

标签:
废水处理
陕西 - 榆林 来源:中冶有色网 2023-03-19
废水处理装置及其系统
废水处理装置及其系统 1000     
 0

本实用新型涉及一种废水处理装置及其系统,该装置包括处理槽、溢流槽、进水管、出水管、循环管和动力机构,溢流槽设于处理槽内部,进水管连通于溢流槽,出水管一端连通于溢流槽、另一端连通于处理槽的外部,循环管的第一端连通于溢流槽底部并从溢流槽底部延伸至处理槽外部,循环管的第二端从处理槽外部穿回至处理槽中与处理槽连通,循环管还与动力机构连接;其中,动力机构用于将溢流槽中的废水通过循环管循环输送至处理槽中;处理槽用于将水位高于溢流槽上侧边缘的废水导入至溢流槽,溢流槽用于容纳来自进水管的废水和/或来自处理槽的废水,并将废水从出水管中排出。该装置具有废水反应充分、处理效率高、占地面积小的优点。

标签:
废水处理
广东 - 深圳 来源:中冶有色网 2023-03-19
电镀废水处理工艺的专用装置

本实用新型公开了一种电镀废水处理工艺的专用装置,将电镀废水分为含铬废水、含镍废水、含氰废水及综合废水进行分类处理,即含铬废水分别经过还原反应、混凝沉淀后进入中间混合系统;含镍废水分别经过氧化破络合、混凝沉淀、深度处理后进入中间混合系统;含氰废水经过氧化破氰后与综合废水混合后进入混凝沉淀系统,经混凝沉淀后进入中间混合系统进行混合得到混合废水。混合废水进行反渗透膜分离,得到的产水回用,浓缩液进行蒸发结晶,最终得到结晶盐。本实用新型可循环用于生产线,得到的结晶盐,可回收利用。

标签:
废水处理
上海 - 上海 来源:中冶有色网 2023-03-19
回收催化剂生产废水中四丙基氢氧化铵的方法

本发明涉及一种利用纳滤装置对催化剂生产废水中的四丙基氢氧化铵进行浓缩分离,经多步浓缩分离得到含四丙基氢氧化铵浓度很高的废水,对该废水调节pH进行蒸发浓缩,回收废水中的四丙基氢氧化铵;得到的稀水可进生化池处理,从而达到有效的处理有机胺废水的目的。

标签:
废水处理
湖北 - 武汉 来源:中冶有色网 2023-03-19
金属表面废水处理设备

本实用新型公开了一种金属表面废水处理设备,用于处理生产车间产生的金属表面废水,包含:反应模块,反应模块与生产车间通过管道相连,用于使金属表面废水中的金属离子反应成不溶于水的沉淀物;沉淀模块,沉淀模块设置在反应模块的下方,沉淀模块与反应模块相衔接;清水池,清水池与沉淀模块相连;过滤模块,过滤模块与清水池相连。本实用新型不仅能够将金属表面废水中的金属离子反应成不溶于水的沉淀物,并对沉淀物进行干化处理,还能够将反应后的金属表面废水进行进一步过滤;同时,设备布局紧凑,占地面积小,且操作方便,设备成本低。

标签:
废水处理
上海 - 上海 来源:中冶有色网 2023-03-19
陶瓷厂烟气脱硫废水废渣处理装置

本实用新型公开了一种陶瓷厂烟气脱硫废水废渣处理装置,包括第一主体结构,所述第一主体结构内设置有脱硫室和废水处理室,且脱硫室设置在废水处理室上方,所述脱硫室的顶部连接有进水管,所述废水处理室的底部设置有pH值检测仪,所述气泵设置在第二主体结构的底部,所述碱性溶液箱内设置有第二液泵。该陶瓷厂烟气脱硫废水废渣处理装置,设置有脱硫室,脱硫室内的碱性溶液可对烟气中的酸性物质发生反应,从而可对烟气进行第一次脱硫,同时被脱硫之后的烟气将在气泵的作用下进入除雾器内进行除尘和二次脱硫,接着在第二液泵的作用下雾化喷头将对除雾器排出的烟气喷淋碱性溶液,从而可对烟气进行第三次脱硫,进而便于提高装置的脱硫效果。

标签:
废水处理
江西 - 宜春 来源:中冶有色网 2023-03-19
废水处理系统水质监测装置

本实用新型公开了一种废水处理系统水质监测装置,包括箱体,所述箱体的顶部安装有操作台,所述箱体的内部设置有泵房,所述泵房的顶部设置有净水室和采样室,所述泵房的内部底端安装有过滤箱,所述过滤箱的一侧和后侧分别安装有第一水泵和第二水泵。该一种废水处理系统水质监测装置,在进行日常使用的过程中,启动第一水泵,通过连接管将废水导入过滤箱中,通过滤网过滤悬浮物、杂草等颗粒较大的杂质,防止管道堵塞和水泵叶轮卡滞等事故,提高了装置的使用寿命,通过采样进水管和采样出水管将过滤后的废水导入采样室,通过第一传感器、第二传感器和第三传感器对废水进行实时监测。

标签:
废水处理
湖南 - 长沙 来源:中冶有色网 2023-03-19
上一页 4975 4976 4977 4978 4979 ... 5000 ... 5981 下一页
共5981页    到第

中冶有色为您提供最新的有色金属环境保护技术理论与应用信息,涵盖发明专利、权利要求、说明书、技术领域、背景技术、实用新型内容及具体实施方式等有色技术内容。打造最具专业性的有色金属技术理论与应用平台!

全国热门有色金属设备推荐
展开更多 +
全国热门有色金属技术推荐
展开更多 +

 

江西省隆恩特环保设备有限公司
宣传

报名参会
更多+

2025年10月15日 ~ 17日
2025年10月17日 ~ 19日
2025年10月31日 ~ 11月02日
2025年11月07日 ~ 09日

报告下载

有色专家
更多+

昆明理工大学
副校长
有研科技集团有限公司
首席科学家
昆明理工大学
教授
湖南科技大学
所长/教授
红河学院
研究员
赤泥综合利用研究报告2025
推广

热门技术
更多+

推荐企业
更多+

福建省金龙稀土股份有限公司
宣传

发布

在线客服

公众号

电话

顶部
咨询电话:
010-88793500-807