青岛垚鑫智能科技有限公司
宣传

位置:北方有色 >

有色技术频道 >

分类:
全部
矿山技术
冶金技术
材料制备及加工技术
环境保护技术
分析检测技术
 
全部
废水处理技术
大气治理技术
固/危废处置技术
土壤修复技术
地区:
全部
北京
天津
上海
重庆
河北
山西
辽宁
吉林
黑龙江
江苏
浙江
安徽
福建
江西
山东
河南
湖北
湖南
广东
海南
四川
贵州
云南
陕西
甘肃
青海
内蒙
广西
西藏
宁夏
新疆
其他
其他
展开
 
全部
济南
青岛
淄博
枣庄
东营
烟台
潍坊
济宁
泰安
威海
日照
滨州
德州
聊城
临沂
菏泽

山东淄博有色金属环境保护技术理论与应用

免费发布技术信息>>
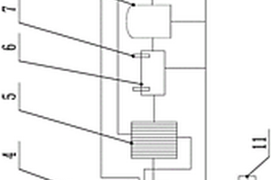
注塑设备废水零排放系统

本实用新型涉及一种注塑设备废水零排放系统,属于化工生产技术领域。本实用新型包括储水泵、水环式真空泵、回水泵和注塑机,注塑机与水环式真空泵、第一水循环罐依次相连,第一水循环罐与储水泵、第二水循环罐、回水泵、补水罐、水环式真空泵依次相连;第二水循环罐内设有废水净化装置;注塑机上设有风罩,风罩与喷淋塔、油水分离器、轻油储罐依次相连;喷淋塔和油水分离器均与第二水循环罐相连;补水罐和回水泵相连的管线与喷淋塔的顶部相连。本实用新型不仅将废水进行处理后,能够循环利用,达到废水的零排放,而且对产生的废气进行了再处理,节能环保。

标签:
废水处理
山东 - 淄博 来源:北方有色网 2023-03-19
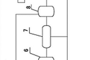
废水深度处理反应模块及水处理反应器

本实用新型公开了一种废水深度处理反应模块及水处理反应器,具体废水处理设备技术领域,包括活动管,所述活动管外部设有罐体,所述活动管两端均通过轴承分别与罐体两侧内壁活动连接,所述活动管外部套设有多个净化滤板,多个净化滤板均匀间隔设置,所述净化滤板外壁与罐体内壁固定连接,所述净化滤板一侧设有供氧装置,所述罐体一侧设有驱动装置。本实用新型整体结构通过气泵、连接管、活动管和供氧管的设置,便于将空气输送至罐体内部与废水接触,从而增加污水中的含氧量,达到复氧的目的,并且借助电机、主锥齿轮和从锥齿轮的配合驱动连接管和活动管对污水进行搅拌,使气体能充分与废水接触,从而提高复氧效率。

标签:
废水处理
山东 - 淄博 来源:北方有色网 2023-03-19
含氟废水处理工艺设备系统

一种含氟废水处理工艺设备系统,属于氟化工技术领域,其特征是,包括依次串联连接的中和池、管道混合器、斜板沉淀池、污泥池、卧式螺旋离心干燥机,中和池与盐酸罐连接,管道混合器分别与絮凝剂配置釜、混凝剂配制釜连接,卧式螺旋离心干燥机液相管路与中和池连接。本实用新型废水处理能力大,且处理后的废水含氟量完全达到标准。本实用新型的副产物可外售,经济效益和环境效益好。

标签:
废水处理
山东 - 淄博 来源:北方有色网 2023-03-19
便于回收降解废水的光氧催化设备

本实用新型公开了一种便于回收降解废水的光氧催化设备,包括光氧催化装置、过滤箱、支撑杆、支撑板和封装板,所述光氧催化装置左侧面开设有进气口,所述送水管固定连接在抽水泵,所述防护箱内固定连接有电机,所述过滤箱内固定连接有生物膜,所述漏斗的出口与紫外线消毒器固定连接。该便于回收降解废水的光氧催化设备设置有滤板、生物膜和紫外线消毒器,滤板、曝流器、生物膜和紫外线消毒器固定在过滤箱内部,且滤板在曝流器之上,曝流器在生物膜之上,生物膜在紫外线之上,顺序排列,废水经由抽水泵和上升管道输送到过滤箱内,依序经过滤板、生物膜和紫外线消毒器,能够对污水进行彻底的回收降解,提高了废水的出水率,提高了污水的利用率。

标签:
废水处理
山东 - 淄博 来源:北方有色网 2023-03-19
纺织印染废水脱色絮凝剂的制备方法

本发明提供一种纺织印染废水脱色絮凝剂的制备方法,其步骤为:1)向搪瓷釜A中依次加入质量浓度为37%的甲醛溶液15‑23%、双氰胺22‑30%和氯化铵2‑4.25%,加热至40‑50℃并搅拌20‑30分钟;2)在反应釜B中将5‑9%多聚甲醛溶解于6‑9%的浓度为2‑4mol/L的NaOH溶液中,加热至60‑80℃搅拌使其溶解;3)将步骤2)中得到的溶液加入到搪瓷釜A中,加热至60‑80℃反应1‑2小时;4)在搪瓷釜A中加入8‑12.75%的氯化铵,60‑80℃反应1‑3小时,反应结束后静置冷却到室温,即得纺织印染废水脱色絮凝剂。本方法所制得的产品具有良好的脱色效果、COD去除率及低温储存稳定性。

标签:
废水处理
山东 - 淄博 来源:北方有色网 2023-03-19
高效印染废水深度处理装置

本实用新型涉及废水处理装置领域,尤其涉及一种高效印染废水深度处理装置。其包括处理箱、隔板、拦渣网和处理组件;处理箱的两侧分别设置进水管和出水管;隔板设置在处理箱的两头,将其分隔为进水室、处理室和出水室;拦渣网设置在隔板上,使得进水室、处理室和出水室依次连通;处理组件设置在处理室上。本实用新型设置沉降剂、拦渣网、过滤网和滤芯配合,采用多种处理方式,反复净化,对废水处理全面、高效。经过一段时间的处理,取出安装架,对过滤网和滤芯进行清洁、更换,保证了处理的高效性、稳定性。设置疏通导流件,对拦渣网和过滤网进行清洁、疏通,引导水流方向,进一步提高废水处理的效率。

标签:
废水处理
山东 - 淄博 来源:北方有色网 2023-03-19
水利工程施工用废水收集装置

本实用新型公开了一种水利工程施工用废水收集装置,包括废水收集箱、导水管、限位支撑架,所述废水收集箱内部包括依次分布的进水箱、沉淀箱、膜生物反应箱、污泥箱、中水箱,所述进水箱一侧顶部设有入水口,所述托架之间安装有抽拉式过滤箱,且抽拉式过滤箱的顶部以及底部边缘处皆设有防水橡胶条,所述一体式导水管的输出端与中水箱连通。本实用新型通过在沉淀箱的外部设有观察窗,可及时观察箱内的沉淀物,当沉淀物较多是可以通过拆卸观察窗的方式对沉淀物进行清理,另外在进水箱的内部设置的抽拉式过滤箱可以对进入到进水箱的废水进行初步过滤,从而避免大体积的垃圾对装置造成堵塞,进而保证了整个装置的过滤效率。

标签:
废水处理
山东 - 淄博 来源:北方有色网 2023-03-19
含络合铜离子废水处理系统

本实用新型属于废水处理装置领域,具体涉及一种含络合铜离子废水处理系统。所述的含络合铜离子废水处理系统,包括预处理池,预处理池后面依次连接强氧化絮凝一体池、沉淀池,沉淀池底部与预处理池底部相连,强氧化絮凝一体池分为强氧化区和絮凝区,强氧化区上部开设进水口,底部设置强氧化曝气管,絮凝区上部设置絮凝剂入口,底部设置助凝剂入口,下部开设出水口。本实用新型将常规工艺中的强氧化池和絮凝池连为一体,使得污水被氧化以后,能够及时进行絮凝处理,增加了污水处理效率,减少了处理时间,可以去除大部分悬浮物和胶体,对废水中络合铜离子去除效果稳定。

标签:
废水处理
山东 - 淄博 来源:北方有色网 2023-03-19
用于处理造纸废水的絮凝剂

本发明公开了一种用于处理造纸废水的絮凝剂,絮凝剂的制备方法包括以下步骤:S1,按重量份称取水溶性聚丙烯酰胺10-18份、明矾3-9份、膨润土5-15份、壳寡糖4-12份、聚硅酸硫酸铁20-28份,按比例进行分配混合后制成絮凝剂,S2,将絮凝剂加入造纸废水中,保持水温为30-50摄氏度,PH值为6-8,然后加以搅拌,S3,搅拌结束后,等待废水静置沉淀,然后去上层的液体检测其中的BOD、COD和总悬浮物的数值,本发明中的絮凝剂具有高效和广谱的特性,其适应水质的pH范围广,pH值在4~11的范围内均有良好的效果,絮凝沉淀物紧密,沉降速度快,容易澄清分层,处理后的水质十分的清洁,而且不含铝元素,十分的环保安全。

标签:
废水处理
山东 - 淄博 来源:北方有色网 2023-03-19
纸浆废水杂质粗滤装置
纸浆废水杂质粗滤装置 1074     
 0

本实用新型涉及造纸废水处理设备技术领域,具体涉及一种纸浆废水杂质粗滤装置;所述搅拌池固定架设在主架体上,集水池设置在搅拌池的下方,所述过滤组件设置在集水池和搅拌池之间,并安装在主架体上;所述过滤组件可自动更换过滤网布;所述清洁组件独立安装,并接入搅拌池内;所述搅拌组件跨接安装在搅拌池的上方;采用本实用新型,整体构造简单,结构清洗,通过可替换式的卷料滤布,实现絮凝状杂质的粗滤,避免淤积堵塞,提高是废水处理效率,减小维护的时间和人力成本;并且分体式的各个装置,可按需进行升级与替换,确保适应各个排量和处理要求的废水标准,提升整体处理效率。

标签:
废水处理
山东 - 淄博 来源:北方有色网 2023-03-19
建筑废水用处理装置
建筑废水用处理装置 917     
 0

本实用新型公开了一种建筑废水用处理装置,包括箱体、第一滤箱、第二滤箱和滤筒,所述箱体顶部的左侧固定连通有进水管,所述箱体内腔的底部从左至右依次固定连接有第一支架、第二支架和第三支架,所述第一滤箱固定连接于第一支架的顶部,所述第二滤箱固定连接于第二支架的顶部,所述滤筒固定连接于第三支架的顶部,所述第一支架的底部固定连接有第一漏斗,第二支架的底部固定连接有第二漏斗,第三支架的底部固定连接有集水斗。本实用新型通过第一滤箱、第二滤箱、滤筒、第一滤板、滤筒和滤芯的配合,增加了对建筑废水过滤处理的效果,通过第一滤网和第二滤网的配合,实现了对废水中不同颗粒大小的杂质分类处理,增加了处理的效果。

标签:
废水处理
山东 - 淄博 来源:北方有色网 2023-03-19
用于总氮废水处理装置

本实用新型公开了一种用于总氮废水处理装置,包括处理罐和转筒,所述处理罐的内部底端固定安装有密封室,所述密封室的内部固定安装有旋转电机,所述旋转电机的驱动端转动安装有转动轴,所述密封室的上端贯穿开设有转动孔,所述转筒的下端固定安装连接块,所述转动轴的上端穿过所述转动孔固定连接所述连接块,所述转筒的外壁沿着外表面均设有细小滤孔,所述转筒的内部左右两端均设有电磁铁棒,所述转筒的内部上端固定安装有稳压器,且与所述电磁铁棒电性连接;该用于总氮废水处理装置,结构简单、操作方便,在总氮废水处理的过程中,通过在转筒中设置电磁铁棒,通过在废水中旋转转筒,将废水中稀释出的细小金属吸附在电磁铁棒中回收处理。

标签:
废水处理
山东 - 淄博 来源:北方有色网 2023-03-19
涤纶碱减量废水的处理方法

本发明提供一种涤纶碱减量废水的处理方法,包括如下步骤:A、维持或控制其温度75‑100℃水解;B、废水降温至20‑40℃,通入步骤D厌氧生化反应器的排气,再加入聚合硫酸铁净水剂,沉降处理后过滤;C、步骤B滤液打压0.05‑1.0MPa,经管道混合器多点注入5‑20m%的硫酸溶液,混合至pH3.0‑4.0,生成浆液并处理3h以上,过滤、水洗、干燥,得TA副产物;D、滤液加碳酸钙和/或氧化钙提高料液pH值至6.0以上;E、浆液过滤,滤液单独或适当掺混酶退浆废水,进行厌氧生化处理,再进一步与其它废水掺混,经有氧生化处理,达标排放。酸析生成的TA较易过滤水洗,可达99m%以上纯度;厌氧生化过程平稳、易控,生化效率高,在冬春季节不易发生操作温度过低和出水指标超标等问题。

标签:
废水处理
山东 - 淄博 来源:北方有色网 2023-03-19
用于畜禽养殖废水的重金属吸附剂及其制备方法和吸附工艺

本发明提供了一种用于畜禽养殖废水的重金属吸附剂及其制备方法和吸附工艺,属于畜禽养殖废水处理技术领域;所述的吸附剂包括如下组分,玉米秸秆、小麦秸秆、杨树叶、β-环糊精,所述的各组分的重量百分含量为玉米秸秆32-40%、小麦秸秆23-28%、杨树叶20-30%、β-环糊精10-15%;制备得到的吸附剂对畜禽养殖废水中的铜、铅和锌去除率达到80%,对砷的去除率达到70%。本发明制备的重金属吸附剂的原材料来源广、成本低,对畜禽养殖废水中的铜、铅、锌和砷去除率高,同时吸附周期短,市场应用前景广。

标签:
废水处理
山东 - 淄博 来源:北方有色网 2023-03-19
可降解有机物的中高温MVR废水的处理方法及其处理系统

本发明属于废水处理技术领域,具体涉及一种可降解有机物的中高温MVR废水的处理方法及其处理系统。该方法将高盐高COD废水预热后进入反应蒸发器中,在催化剂与氧化剂的作用下,液相发生有机物降解反应,有机物氧化为H2O和CO2,反应后的液相经浓缩、结晶,得到混合盐;气相经压缩后再次进入反应蒸发器的加热器装置中,为有机物降解反应提供热量。本发明通过耦合MVR技术和有机物降解工艺,将有机物降解时放出的热量,不仅用于反应蒸发器中的液相蒸发,还可以用于反应蒸发过程的加热和原料的预处理,有效利用了有机物降解时释放的能量,提高了能量的品位、减少了蒸气的消耗,降低了废水的治理成本。

标签:
废水处理
山东 - 淄博 来源:北方有色网 2023-03-19
电镀废水处理零排系统

本实用新型涉及一种电镀废水处理零排系统,属于电镀废水处理的技术领域。所述的电镀废水处理零排系统,包括EMD活化单元、CCRO浓缩单元、SWRO浓缩单元、SWROX浓缩单元、ED浓缩单元、蒸发结晶单元;预处理单元依次与EMD活化单元、CCRO浓缩单元、浓液罐A、SWRO浓缩单元、浓液罐B、SWROX浓缩单元、ED浓缩单元、浓液罐C、蒸发结晶单元、回用水池连接,回用水池与电镀生产线连接;CCRO浓缩单元、SWRO浓缩单元、SWROX浓缩单元均与回用水池连接;ED浓缩单元直接与浓液罐B连接。本实用新型提出一种电镀废水处理零排系统,采用多单元复合膜浓缩装置,结构紧凑,降低整套系统的运行成本。

标签:
废水处理
山东 - 淄博 来源:北方有色网 2023-03-19
印染废水用混凝剂及其制备方法

本发明属于混凝剂技术领域,具体的涉及一种印染废水用混凝剂及其制备方法。所述的混凝剂原料为二氨基二苯基甲烷、碳酸钙、硫酸铝、六水氯化镁、聚合氯化铝铁、聚硅酸铝、海藻酸钠、壳聚糖、氯化苄烷铵、二苯亚甲基山梨糖醇、聚乙烯吡咯烷酮以及四乙烯基戊胺的混合物。本发明所述的印染废水用混凝剂,无机混凝剂与有机化合物协同配合,发生吸附、螯合、混凝沉淀反应,形成很高的固化絮凝物,且能够降低固化絮凝物中的含水率,使其沉淀成分完全,大大提高了印染废水的处理效率。

标签:
废水处理
山东 - 淄博 来源:北方有色网 2023-03-19
钛白粉生产废水回用工艺

本发明属于废水回用领域,涉及一种钛白粉生产废水回用工艺,经过无阀过滤、多介质过滤、盘式过滤、超滤、保安过滤的多级过滤和一级反渗透、二级反渗透的全膜法除盐处理。本发明通过多级过滤和全膜法除盐处理,实现了在保证系统正常平稳运行的前提下,减少废水的排放量,提高了水的利用率,实现了钛白粉生产中80%以上的工艺排放废水循环利用,节能降耗。并且在创造了一定的经济效益的基础上,体现了重大的环境效益、社会效益。

标签:
废水处理
山东 - 淄博 来源:北方有色网 2023-03-19
头孢哌酮酸生产废水的处理方法

本发明属于废水处理技术领域,具体的涉及一种头孢哌酮酸生产废水的处理方法。向7‑TMCA母液中加入碱调节pH至7‑9,然后加入钾盐降温养晶,离心得到氟硼酸钾固体;向头孢哌酮酸母液中加入钙盐降温养晶,离心得到磷酸钙;将回收完磷酸钙的母液水分蒸出后离心得到氯化钙,对氯化钙进行后处理即得氯化钙纯品。本发明所述的头孢哌酮酸生产废水的处理方法,减少了废水中无机酸含量,降低了污水处理压力,产生了较好的经济效益和环保效益。

标签:
废水处理
山东 - 淄博 来源:北方有色网 2023-03-19
造纸废水综合处理系统

本实用新型涉及一种造纸废水处理装置,具体是一种生物废水综合处理系统,其特征是,包括混合调节池,混合调节池依次串接前置反硝化池、接触氧化池、第一沉淀池、芬顿氧化装置、第二沉淀池、中间水池、砂滤池和清水池,还包括污泥浓缩池,第一沉淀池和第二沉淀池与污泥浓缩池连接,污泥浓缩池还与前置反硝化池连接。本实用新型针对造纸废水、化工废水和生活废水能进行综合处理,处理好满足去除有机污染物和氨氮的要求,且产生的污泥量小。

标签:
废水处理
山东 - 淄博 来源:北方有色网 2023-03-19
涤纶碱减量废水的处理工艺

本发明提供一种涤纶碱减量废水的处理工艺,包括如下步骤:A、维持或控制其温度75‑100℃水解;B、废水降温至20‑40℃,通入厌氧生化排气与空气的混合气,再加入聚合硫酸铁净水剂,沉降处理后过滤;C、步骤B滤液打压0.05‑1.0MPa,经管道混合器多点注入5‑20m%的硫酸溶液,混合至pH3.0‑4.0,生成浆液并处理3h以上,过滤、水洗、干燥,得TA副产物;D、滤液加氢氧化钠提高pH值至6.0‑7.0,单独或适当掺混酶退浆废水,进行厌氧生化处理,再进一步与其它可用废水掺混,经有氧生化处理,达标排放。酸析生成的TA较易过滤水洗,可达99m%以上纯度;厌氧生化过程平稳、易控,生化效率高。

标签:
废水处理
山东 - 淄博 来源:北方有色网 2023-03-19
印染废水深度处理及回用装置

本实用新型涉及一种印染废水深度处理及回用装置,属于废水处理技术领域。所述的印染废水深度处理及回用装置,废水调节池与MBBR池、沉淀池、集水池、自动过滤器、臭氧脱色池和回用水池依次相连,MBBR池还与空气储罐相连;臭氧脱色池还与臭氧发生器相连。本实用新型结构简单、处理效率高、脱色效果好,实现了达标排放废水的回用,同时降低了外排水对环境的影响,还节约了水资源费和运行的成本,节能又环保。

标签:
废水处理
山东 - 淄博 来源:北方有色网 2023-03-19
基于树脂材料的废水减排装置

本申请属于废水处理技术领域,具体涉及一种基于树脂材料的废水减排装置,包括处理筒和过滤芯,处理筒中间设置有空腔,处理筒上设置有第一通孔,第一通孔垂直贯穿处理筒,第二通孔连通空腔和第一通孔后向处理筒外侧延伸,使得第二通孔横向贯穿处理筒,过滤芯上端设置有顶板,顶板上端设置有进液口,处理筒外周设置有罐体,处理筒下端固定在罐体上,罐体内周与处理筒外周具有空间,罐体上端设置有出液口,废水从进液口进入到空腔内,通过第二通孔、过滤芯后进入罐体和处理筒之间的空间,进而实现废水内的固液分离处理,过滤芯是树脂材料,树脂材料耐腐蚀、强度较高、且杂物附着在处理筒上很容易清理,整个装置便于更换部件,实用性强。

标签:
废水处理
山东 - 淄博 来源:北方有色网 2023-03-19
印染废水处理装置
印染废水处理装置 735     
 0

本实用新型涉及一种印染废水处理装置,属于废水处理技术领域。本实用新型中所述的印染废水处理装置,混凝沉淀池与粗格栅池、搅拌池、细格栅池、pH调节池、MBBR池、Fenton氧化反应池和臭氧脱色池依次相连;Fenton氧化反应池与搅拌池相连;臭氧脱色池与细格栅池相连;细格栅池的底部与搅拌池相连;pH调节池、MBBR池、Fenton氧化反应池均与压滤机相连。本实用新型处理效率高,实现了达标排放废水的回用,同时降低了外排水对环境的影响,节能环保,具有显著的经济效益。

标签:
废水处理
山东 - 淄博 来源:北方有色网 2023-03-19
硫化异丁烯副产废水的处理工艺

硫化异丁烯副产废水的处理工艺,属于含无机硫化物废水处理技术领域,其特征是,包括下列步骤:将过量盐酸加入硫化异丁烯废水中,搅拌;加入过量除臭剂,静置,过滤;蒸发滤液;除臭剂为强氧化剂。本发明解决了硫化异丁烯的环境污染问题,并具有良好的经济效益:按照年产1500吨硫化异丁烯,每吨硫化异丁烯副产废水2.5吨计算,每年可创造效益约24.6万。本发明的废水处理技术为硫化异丁烯产品的生存、发展和壮大奠定了基础。

标签:
废水处理
山东 - 淄博 来源:北方有色网 2023-03-19
聚氯乙烯废水的处理方法

一种聚氯乙烯(PVC)废水的处理方法,属于废水处理环保领域。该方法包括过滤、水解酸化、超声波处理、BAF(曝气生物处理塔)几个过程,其中水解酸化和超声波处理可以分别进行也可以同时进行。采用该组合工艺处理PVC废水,COD去除率高达80%以上,氨氮去除率接100%,且操作简单、成本低。

标签:
废水处理
山东 - 淄博 来源:北方有色网 2023-03-19
用于制浆造纸废水的环保处理方法

本发明提供了一种用于制浆造纸废水的环保处理方法。该技术方案首先将调节至特定pH值的废水与纳米碳化硅混合,经加热后过滤,向液相成分中加入二苯甲酰甲烷和聚丙烯酰胺,絮凝沉淀后进行二次过滤;对过滤所得的液相产物,向其中加入含有绿色木霉的发酵体系,并在高氧环境中曝气处理,利用绿色木霉充分降解木质素和纤维素成分;在曝气的后半段,引入硝化细菌,转化发酵产生的氨类;最后,利用高温结合超声处理的方式灭菌,并通过超声处理促进残余胶体在污水中的分散,完成处理过程。经本发明处理后的废水,其COD、BOD含量得到显著降低,且木质素和纤维素成分充分降解,可有效去除制浆造纸废水中的悬浮物及色度。

标签:
废水处理
山东 - 淄博 来源:北方有色网 2023-03-19
2-丙氧基氯乙烷废水处理装置

本实用新型属于化工生产装置领域,具体涉及一种2-丙氧基氯乙烷废水处理装置。所述的2-丙氧基氯乙烷废水处理装置,包括废水储存池,还包括第一pH调节池、反应池、第二pH调节池、絮凝沉淀池、缓冲池,废水储存池、第一pH调节池、反应池、第二pH调节池、絮凝沉淀池、缓冲池依次相连;其中,反应池上方分别设置硫酸亚铁加料罐、双氧水加料罐,反应池顶部还设置LED紫外灯。本实用新型结构简单、降解速率快、成本低廉,处理效果显著,处理后的2-丙氧基氯乙烷废水CODCr去除率达99%以上,颜色由深黄色变为无色透明,无异味残留,完全达到排放标准。

标签:
废水处理
山东 - 淄博 来源:北方有色网 2023-03-19
印花废水综合处理及回用装置

本实用新型涉及一种印花废水综合处理及回用装置,属于废水处理技术领域。本实用新型所述的印花废水综合处理及回用装置,废水调节池与混合反应池、初沉池、A/O反应池、二沉池、生物接触氧化池、终沉池、臭氧脱色池和回用水池依次相连,A/O反应池和生物接触氧化池还与鼓风机相连;臭氧脱色池还与臭氧发生器相连;生物接触氧化池(8)与消泡器和溶解氧检测器相连。本实用新型结构简单、处理效率高、脱色效果好,实现了达标排放废水的回用,同时降低了外排水对环境的影响,还节约了水资源费和运行的成本,节能又环保。

标签:
废水处理
山东 - 淄博 来源:北方有色网 2023-03-19
新型的丙烯酸废水处理工艺

一种新型的丙烯酸废水处理工艺,属于丙烯酸废水处理技术领域。其特征在于:包括如下步骤:步骤1)将丙烯酸废水加热至70~80℃后投入反应釜(5)内;步骤2)向反应釜(5)内连续投加氧化钙,并使反应釜(5)内的pH为9.5~10;步骤3)将反应釜(5)底部的渣滓送入板框压滤机(8)内处理;步骤4)对混合液蒸发结晶后分离,对蒸馏水处理后回用或排放,对结晶的乙酸钙包装收集。本新型的丙烯酸废水处理工艺既避免了材料的浪费,又充分的对废水进行了处理,能够达到直排标准,不会对环境造成污染。

标签:
废水处理
山东 - 淄博 来源:北方有色网 2023-03-19
上一页 31 32 33 34 35 ... 40 下一页
共40页    到第

北方有色为您提供最新的山东淄博有色金属环境保护技术理论与应用信息,涵盖发明专利、权利要求、说明书、技术领域、背景技术、实用新型内容及具体实施方式等有色技术内容。打造最具专业性的有色金属技术理论与应用平台!

全国热门有色金属设备推荐
展开更多 +
全国热门有色金属技术推荐
展开更多 +

 

江西省隆恩特环保设备有限公司
宣传

报名参会
更多+

报告下载

有色专家
更多+

长沙矿冶研究院有限责任公司
中国工程院院士
广西大学
处长/教授
中国矿业大学(北京)
院长/教授
矿冶科技集团有限公司工程公司
副总经理
任灵宝金源矿业股份有限公司
技术发展部经理
赤泥综合利用研究报告2025
推广

热门技术
更多+

推荐企业
更多+

福建省金龙稀土股份有限公司
宣传

发布

在线客服

公众号

电话

顶部
咨询电话:
010-88793500-807