 
						
					本发明公开了一种多孔结构的稀土掺杂氟化锆锂纳米发光材料及其制备方法和应用,所述稀土掺杂氟化锆锂纳米发光材料为正交相的Li4ZrF8纳米材料,所述Li4ZrF8纳米发光材料的粒径为50~120纳米;所述稀土掺杂氟化锆锂材料是多孔材料,其比表面积为100~500m2/g,孔径为5~20nm;所述制备方法是采用醋酸锆作为Zr的金属盐,利用高温共沉淀法合成出了稀土掺杂氟化锆锂Li4ZrF8纳米发光材料,所述材料的合成条件容易控制,重复性好,制备出的纳米发光材料分散性、均一性和重复性较好;所述Li4ZrF8稀土掺杂氟化锆锂纳米发光材料的发光性能良好,是可以用作上转换和下转换发光理想的基质材料,而且多孔结构可以作为优良的载体,在发光成像、药物运输和生物应用等领域有着巨大的发展潜力。
 
						
					 774
 774								    
								 0
 0
    							本发明公开了一种废旧磷酸铁锂电池正极材料的回收方法,包括以下步骤:先将废旧磷酸铁锂电池拆解得到的正极片置于含有稀碱液的超声处理使得磷酸铁锂材料和铝箔分离.再将磷酸铁锂材料烘干后进行在常温条件下酸浸并控制酸性溶液的量,使得反应完成后溶液pH为2.5~6.5,铁以磷酸铁的形式存在于不溶渣中,其中锂的浸出率大于97%、铁的浸出率小于0.1%,过滤得到滤液和不溶的磷酸铁,将不溶渣热处理除去其中的有机物得到正磷酸铁,滤液净化富集后加入磷酸三钠反应得到磷酸锂。整个回收过程中锂和铁的收率分别达到96%和99.5%。该方法使用的设备简单工艺流程短并高效率回收有价值的原料。
 
						
					 1044
 1044								    
								 0
 0
    							本发明公开了一种孔径一致防倾斜刮层的圆柱型锂电池实验台架,其结构包括主兜箱、显示操作端、测试衔接孔,显示操作端安装于主兜箱内部且间隙配合,斜度对孔置于托架板上方,当其有所倾斜时,其将顺着内卡条滑入内部,通过对抵在锂电池表面的外顶块进行一定的推动,由弧兜口来承受住其的推动力,当扯条在活动的同时,由串托条对其进行一定程度上的弧角防护,让叠压角产生一定的挤压,其周边的固定层将会全部失去阻力回位,将锂电池完整的固定住,其人工放入锂电池时会产生一定的倾斜,可通过锂电池的倾斜度,对其产生一定的反力,让其锂电池能够顺利的置入后,在对其进行完整的固定,让其不会对锂电池的外层产生刮损,甚至影响实验操作。
 
						
					 735
 735								    
								 0
 0
    							本发明涉及一种磷酸铁锂蓄电池间断性浮充电方法,提供直流监控器、断路开关、接触器、二极管、磷酸铁锂蓄电池组、以及旁路开关;所述磷酸铁锂蓄电池组的BMS系统实时计算电池组的SOC,并上传给直流监控器,直流监控器根据SOC值判断是否要给电池充电;当需要给电池组充电时,直流监控器控制接触器闭合,磷酸铁锂蓄电池组直接并接在母线上,母线上的充电机给磷酸铁锂蓄电池组供电;当不需要给电池组充电时,直流监控器控制接触器断开,磷酸铁锂蓄电池组脱离直流母线处于静置状态。本发明提高了系统可靠性,并且确保磷酸铁锂电池在无缝放电的前提下有效的提高电池组的整体寿命,最大程度降低电池一致性问题导致的安全隐患。
 
						
					 1047
 1047								    
								 0
 0
    							本发明提供一种表面包覆的锂离子电池的正极活性材料颗粒及其制备方法,所述表面包覆的锂离子电池的正极活性材料颗粒包括:第一金属氧化物层,包覆锂离子电池正极活性材料颗粒;第二类碳类有机层,包覆第一金属氧化物层,类碳类有机层为有机物形成内部呈高分子特性外部呈类碳性质的类碳类有机物。采用金属氧化物-类碳类有机层复合包覆,能有效均匀稳定地包覆在正极活性材料颗粒,能适用于锂离子电池的高工作电压,能够有效防止正极活性材料与电解液发生副反应;当锂离子电池电解液产生HF,其能够有效地消除其附近的电解液中的HF。当金属氧化物-类碳类有机层复合包覆的正极活性材料颗粒用于锂离子电池时,锂离子电池的高压循环性能得以提高。
 
						
					 1150
 1150								    
								 0
 0
    							本发明的一种混合导体包覆的氟化碳材料及其制备方法和锂电池,创新性针对氟化碳的离子电导性能进行改进,采用了纳米级离子导体浆料,对氟化碳进行包覆,干燥后能够均匀分布在氟化碳材料表面,形成均匀包覆;并且通过对干燥后的氟化碳材料进行高温加热,使得氟化碳材料在高温下发生分解,在氟化碳材料的内部裂纹和氟化碳材料表面生成一部分碳,形成原位碳包覆;工艺更加简单、包覆均匀性更好、材料的电子导电性与离子导电性同步得到提高;并且使用本发明方法制备的混合导体包覆的氟化碳材料作为一次锂电池的正极材料,相比传统单一电子导体包覆的氟化碳正极材料,一次锂电池材料反应动力学性能好,电压平台和能量密度明显提高。
 
						
					 1171
 1171								    
								 0
 0
    							本发明涉及一种基于超声波空化的磷酸铁锂回收试验仿真模拟方法,包括以下步骤:步骤S1:构建基于超声波的磷酸铁锂回收试验系统;步骤S2:根据基于超声波的磷酸铁锂回收试验系统,采用ANSYS‑ICEM建立二维仿真模型;步骤S3:对步骤S2得到的二维仿真模型进行简化处理;步骤S4:对简化后的二维仿真模型进行网格划分,并建立几何关联,得到对应的几何模型;步骤S5:在Fluent中导入几何模型后再导入udf模型,并进行边界条件及动网格设置,最后对设置完成简化后的二维仿真模型进行求解;步骤S6:将得到的解决结果导出,用于调用查看。本发明生成气相云图动画,可以观察到空化的分布区域,以及空化随着时间的实时变化情况。
 
						
					 1063
 1063								    
								 0
 0
    							本发明涉及一种锂电池剩余寿命结合预测方法,其根据采集的锂电池容量数据,将构造好的组合模型通过优化算法求解非线性多元函数最小值来构造一种新的预测方法,通过迭代前一次预测值的误差使得结合之后预测算法精度更高,并且以标准差作为误差判断,来计算训练集的总误差以获得最优的权重值,采用以上技术方案对于锂电池寿命预测精度有较大提高。
 
						
					 816
 816								    
								 0
 0
    							本发明一种锂电池灌胶质量的检测方法及其检测装置,检测装置(20)用于在锂电池组合(10)的铝板(11)封装灌胶层(12)的灌胶质量检测评估,包括永磁铁(21)和磁敏元件(22),永磁铁(21)和磁敏元件(22)为检测扫查移动方向(v)上顺序的设置,磁敏元件(22)检测先行永磁铁(21)的剩磁参数值。实现通过简单的剩磁检测,实现对新能源电源锂电池组合中的封装灌胶的质量分析和评估。
 
						
					 795
 795								    
								 0
 0
    							本发明涉及一种多节锂电池电压采集装置,包括组合电芯、最低节电压采集电路、高节电压采集电路、单片机、检流电路和MOSFET控制电路,所述组合电芯由多颗锂电芯串联组成,电芯串联后,最低节电芯与最低节电压采集电路连接,高节电芯与高节电压采集电路连接,所述最低节电压采集电路、高节电压采集电路的输出端分别与单片机的电压AD采样接口连接,所述检流电路的输入端与组合电芯连接,输出端与单片机的电流AD采样接口连接,所述单片机的MOSFET控制端与MOSFET控制电路连接,以通过采集到的电压信号和电流信号进行MOSFET状态控制。该电路有利于监测多节锂电池中每节电芯的电压,提高电池使用的安全性。
 
						
					 874
 874								    
								 0
 0
    							本发明提供一种纳米固体电解质及其制备方法和锂离子电池。纳米固体电解质的制备方法:将钛盐、水混合过滤得到沉淀物,然后将所述沉淀物、酸混合得到钛盐溶液;将所述钛盐溶液、锂盐、铝盐混合后再与含磷酸根的溶液混合得到溶胶,然后将所述溶胶、交联剂和引发剂混合得到凝胶前驱体;将所述凝胶前驱体干燥后研磨,然后在惰性气氛下高温烧结,再在氧化性气氛下煅烧得到纳米固体电解质Li1+xAlxTi2‑x(PO4)3,其中0<X<1。纳米固体电解质,使用所述的制备方法制得。锂离子电池,使用所述的纳米固体电解质制得。本申请提供的纳米固体电解质的制备方法制得的纳米固体电解质,粒径分布均匀,颗粒之间差异小,形貌规则有序。
 
						
					 1128
 1128								    
								 0
 0
    							本发明提供了一种锂云母循环焙烧脱氟的方法,通过锂云母在富含水蒸气的循环焙烧炉内多次循环焙烧反应的过程,达到脱氟彻底的特点。具体步骤为:将通过粉碎处理的锂云母矿粉依次投入到一级气流预热器和二级气流预热器进行干燥预热和气固分离,再传输到循环焙烧炉内与高温含水蒸气燃烧气体进行多次循环焙烧脱氟过程,脱氟后的矿粉再经旋风收尘器收集后转入冷却器中冷却得到成品。本发明所述的方法,物料在炉内循环多次,与高温水蒸汽接触反应,系统的热稳定性强,设备使用寿命长,且炉内矿粉在高温燃烧气体搅动下焙烧脱氟均匀,脱氟彻底;整套设备热量利用率高,处理量大,温度控制精确。
 
						
					 1181
 1181								    
								 0
 0
    							本发明公开了一种制备锂离子电池极片元件的装置,其包括上刀模和下刀模,上刀模包括第一成型刀模和与第一成型刀模分离设置的第二成型刀模;第一成型刀模包括极耳切割槽、第一边角切割部和第二边角切割部;所述第一边角切割部和所述第二边角切割部位于所述极耳切割槽的两侧,并分别与所述极耳切割槽邻接;所述第二成型刀模包括底侧切割部和形成在所述底侧切割部上的第一侧向切割部。本发明中的制备锂离子电池极片元件的装置包括第一成型刀模和与第一成型刀模分离设置的第二成型刀模,可通过调节第一成型刀模和第二成型刀模之间的相互位置或更换不同类型的刀模,制备出所需的多种形状的异形锂离子电池极片元件。
 
						
					 848
 848								    
								 0
 0
    							本发明提供了一种用于锂离子电池夹具化成工艺的对接机构,其中,化成夹具包括:底板,用于支撑锂离子电池;前部,连接于底板;总线插槽,与锂离子电池的电极相连,安装于前部,用于与充电插头对接;以及化成夹具侧导正对位部,设置于底板的前端面。其中,对接机构包括:底座,承载化成夹具;对接机构侧导向装置,设置于底座两侧,以从化成夹具的两侧对化成夹具进行导向;以及对接机构侧导正对位部,安装于底座的后部并与化成夹具侧导正对位部配合以对化成夹具进行导正对位,并防止总线插槽和充电插头对接时过插损坏总线插槽。从而便于对接、实现化成夹具对接过程中定位准确、防止总线插槽和充电插头对接时过插损坏总线插槽。
 
						
					 731
 731								    
								 0
 0
    							本发明提供锂电池保护板测试系统,包括主控制器、切换电路、电压测量电路、模拟电池电路、电压比较电路和可调直流电流源;所述的主控制器与切换电路、电压测量电路、电压比较电路、可调直流电流源、模拟电池电路连接;所述的切换电路与可调直流电流源连接。通过本发明可实现对锂电池保护板的全方面的测试,解决现有锂电池保护板测试系统无法进行全面测试的问题。
 
						
					 1134
 1134								    
								 0
 0
    							本发明公开了一种锂镍钴锰正极材料,其包括:含有锂镍钴锰氧化物的内核纯相层,厚度为5-8μm;含有包覆元素Li、Al、Mg、Ti、Zr的氧化物、磷酸盐或氟化物的表面包覆层,厚度为50-100nm;以及位于内核纯相层和表面包覆层之间含有掺杂元素Al、Mg、Ti、Zr或稀土元素中的一种的浅表掺杂过渡层,厚度为1-2μm。本发明锂镍钴锰正极材料在不降低比容量的前提下,可抑制循环过程中材料的溶解,具有高容量、优异的循环、倍率性能和热稳定性。
 
						
					 1005
 1005								    
								 0
 0
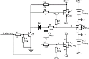
    							本实用新型公开了一种多节锂电池切换电路,包括三极管Q3、MOS管Q1、MOS管Q2、MOS管Q4、锂电池BT1和锂电池BT2,所述三极管Q3的基极连接电阻R5并接BATswitch电路,三极管Q3的集电极分别连接二极管D1、电阻R1与电阻R2,二极管D1分别连接电容C1与电阻R4,同时电容C1连接地,电阻R4连接MOS管Q2的栅极,电阻R1连接MOS管Q1的源极并接电池电压BAT+,电阻R2连接MOS管Q1的漏极并接电压B1+。本多节锂电池切换电路,实现使用5V输入进行充电,并且升压输出的电压为两节锂电池之和;可以实现均衡充电,且充电无需升压,充电时电路发热小效率高,在正常存放时不产生电路损耗。
 
						
					 1017
 1017								    
								 0
 0
    							本实用新型公开了一种用于锂电池的固定座,包括固定座,所述固定座底部的两侧均固定连接有支撑座,所述固定座的内腔固定连接有放置筒,所述固定座内腔的底部且位于放置筒的内腔固定连接有铜片,所述放置筒右侧的底部开设有走线孔,所述固定座右侧的中心处开设有集线孔。本实用新型通过紧固旋钮、集线孔、固定柱、承线座、压线板、固定板、螺纹杆和螺纹套的配合使用,能够对导线进行固定,避免其与锂电池的连接处产生松动而影响其正常使用,延长了其使用寿命,解决了现有用于锂电池的固定座在接线处很容易造成折弯,而导致导线与锂电池的连接处松动,从而影响锂电池的正常供电,降低了其使用寿命的问题。
 
						
					 1137
 1137								    
								 0
 0
    							本实用新型公开了一种多芯结构的锂离子电池,其包括:电池外壳、容置于电池外壳中的电芯,以及填充于电池外壳中的电解液,其中,电芯包括具有第一电芯结构的第一电芯和与第一电芯通过隔离膜相连且具有第二电芯结构的第二电芯,通过隔离膜相连的第一电芯的极片与第二电芯的极片极性相反。本实用新型多芯结构的锂离子电池中,电芯包括并联的具有不同电芯结构的第一电芯和第二电芯,综合了不同电芯结构的优点,在降低生产成本的同时,提高了锂离子电池的电化学性能。此外,第一电芯通过隔离膜与第二电芯连接,减小了锂离子电池的内阻,显著提高了锂离子电池的能量密度。
 
						
					 760
 760								    
								 0
 0
    							本实用新型属于电池制造领域,涉及一种锂电池使用的异型结构的镀层铝极耳。其特征在于锂电池的铝极耳的铝基层形状为十字型、双十字形、丰字形或Φ字型的异型结构,其突出部分为“翅膀”。铝极耳的一端及“翅膀”已镀上镍、镍合金、铜或铜合金镀层。铝极耳的“翅膀”的大小可以不同,也可以是左右对称或不对称的一对或多对;铝极耳上镀层与铝条的厚度可以不同或相同。锂电池包括锂电池和锂离子电池,这里的锂离子电池是聚合物锂离子电池、软包装锂离子电池、钢壳锂离子电池或塑料壳锂离子电池。采用异型结构的镀层铝极耳的电池中,伸出的各种形状的“翅膀”可以起类似散热片的作用,大大增强了电池的安全性。
 
						
					 1101
 1101								    
								 0
 0
    							本发明涉及一种检测装置,尤其涉及一种用于锂电池穿刺检测装置。本发明提供一种能够代替人工对新能源锂电池进行穿刺测试,避免工作人员被烧伤的用于锂电池穿刺检测装置。一种用于锂电池穿刺检测装置,包括有支撑座、托盘、导套、穿刺机构和防护机构,支撑座下部连接有托盘,支撑座中部连接有导套,支撑座与导套之间设有用于对锂电池进行穿刺检测的穿刺机构,支撑座下部设有用于检测时隔离锂电池的防护机构。本发明通过将锂电池放入防护壳内,若在穿刺时锂电池发生自燃,防护壳起防护作用,避免工作人员被烧伤。
 
						
					 938
 938								    
								 0
 0
    							本申请公开一种锂带生产方法,包括:表面处理:将待辊压锂带完全置于第一基材和第二基材之间,并分别对所述第一基材和所述第二基材上与所述待辊压锂带接触的表面进行表面处理使得所述第一基材与所述待辊压锂带之间的吸附力大于所述第二基材与所述待辊压锂带之间的吸附力;辊压:对所述待辊压锂带及所述待辊压锂带两侧的所述第一基材和所述第二基材进行辊压,使三者压合在一起;剥离:将所述第二基材从被所述辊压装置压合在一起的锂带、所述第一基材和所述第二基材中剥离;钝化:对所述锂带外露的表面进行钝化处理。本发明实施例中的锂带生产方法可以确保锂带生产过程中不断带,不粘接。
 
						
					 1163
 1163								    
								 0
 0
    							本申请的实施例提供了电解液和含有该电解液的锂离子电池,电解液包括:通式(I)的三腈化合物,
 
						
					 1181
 1181								    
								 0
 0
    							本发明公开了锂离子负极及其制备方法及电池的制备方法。所述的锂离子电池负极,包括负极集流体和涂覆在该负极集流体表面的活性复合材料层,所述的活性复合材料层包括负极活性材料、G‑LiPFSI、PVDF和导电剂。它具有如下优点:能对负极极片的结构及组分进行改进,能部分代替或减少粘结剂和导电剂的用量,能降低电池内阻和提高电池极片内部锂离子的电导率,能在SEI膜形成多维离子通道,增加了锂离子从活性物质脱嵌的迁移方式,降低快速充放电过程中电解质盐的损耗和极化,有效保持电池循环的容量、稳定性和安全性。
 
						
					 1124
 1124								    
								 0
 0
    							本发明公开了一种软包装锂离子电池的包装壳,旨在提供一种能够解决软包装锂离子电池涨液、发软,并可以维持长循环寿命的外壳及其组成的软包装锂离子电池。所述包装包括外壳和外壳内层表面涂覆的高分子复合材料层。该材料不仅绝缘,耐高温,电化学性能稳定,不与电解液发生任何副反应,不影响电芯性能,而且能吸收电芯内游离态的电解液,防止游离态电解液在裸电芯表面聚集而形成外观凸起,即所谓的涨液。此外,本发明还公开一种采用该包装壳的锂离子电池。
 
						
					 1005
 1005								    
								 0
 0
    							锂离子电池锡-钴合金负极材料的制备方法,涉及一种锂离子电池负极材料。提供一种具有对环境友好、成本低、初始容量大、循环性能好且易规模化生产等优点的锂离子电池锡-钴合金负极材料的制备方法。在去离子水中加入酸,控制pH=0.5~2,再加入锡源、钴源、表面活性剂和稳定剂,得溶液A;再将沉淀剂溶于去离子水得溶液B;将溶液B加入溶液A中,搅拌后将反应溶液抽滤,洗涤,得滤饼,将滤饼分散在有机溶剂中,然后将有机溶剂抽滤掉,再将滤饼烘干后粉碎即得前驱物;将所得的前驱物掺入碳源,将前驱物和碳源混合均匀后放入管式炉中加热到700~1000℃,保温2~6h后冷却至室温,即得锂离子电池锡-钴合金负极材料。
 
						
					 696
 696								    
								 0
 0
    							本发明涉及加碳化合物制备富锂固溶体正极材料的方法,特征在于:按锂、镍、锰、钴、M的离子摩尔比(1+x):(1-x)·y:(x+z-x·z):(1-x)·k?:?(1-x)·q分别称取其化合物;x、y、z、k和q同时满足:0.25≤x≤0.50,0.05≤y≤0.50,0.1≤z≤0.51,0.02≤q≤0.15,0.05≤k≤0.30,-0.10≤(2·(1-x)·y+4·(x+z-x·z)+3·(1-x)·k+2·(1-x)·q–3-x)≤0.10。将镍、锰、钴、M的化合物混合,加入碳化合物、湿磨介质、氨水及锂的化合物,经过处理及烧结得富锂固溶体正极材料。制备材料组成均匀,具有优秀放电性能。
 
						
					 1175
 1175								    
								 0
 0
    							本申请提供一种电解液,包括锂盐和环状硫酸酯类化合物,其中,所述环状硫酸酯类化合物为含有-O-SO2-O-基团的环状化合物。特别的,-O-SO2-O-基团位于环状化合物的环上。此外,该电解液还包括链状羧酸酯类化合物和/或环状碳酸酯类化合物。由于在本申请提供的电解液中含有环状硫酸酯类化合物,能够提高锂离子电池的电化学性能,例如,锂离子电池的能量密度,锂离子电池的低温充电性能。此外,还能提高正极材料的稳定性以及锂离子电池的首周库伦效率和循环寿命。本申请还提供了包含该电解液的锂离子电池,该锂离子电池具有优异的稳定性、首周库伦效率和循环寿命。
 
						
					 761
 761								    
								 0
 0
    							本实用新型公开了锂电池盖帽压焊装置,包括多个锂电池以及通过支柱一放置在地面上的操作台,所述操作台通过多个支柱二固定安装有安装座,所述安装座靠近操作台的一侧固定安装有压焊结构,所述操作台的下表面固定安装有减速电机,所述减速电机的驱动端固定安装有转轴,所述转轴的上端贯穿操作台并固定安装有连接座。优点在于:锂电池在操作台上的放置拿取操作简便,因焊接所需使得减速电机为间歇工作,从而使得锂电池在接料台内的拿取以及重新将待焊接的锂电池补放到放置座上的操作更加方便,一个操作工人即可完成该拿取、放置操作,也不会对压焊结构的正常工作产生影响。
 
						
					 1151
 1151								    
								 0
 0
    							本发明公开一种用于镍锂分离的混合萃取剂及分离方法,该混合萃取剂为单取代烷基苯氧羧酸和双取代苯氧羧酸的混合物。采用所述混合萃取剂分离镍和锂的方法包括以下步骤:(1)将混合萃取剂与无机碱混合后得到皂化的混合萃取剂;(2)将皂化的混合萃取剂加入含有镍和锂的料液中并搅拌,进行萃取,使镍与混合萃取剂结合,而锂仍然留在溶液中;(3)使用无机酸对萃取了镍的混合萃取剂进行反萃取,使镍进入无机酸溶液中。混合萃取剂可反复循环使用,结构没有明显变化。本混合萃取剂制备简单,成本低廉。镍和锂的分离效果好,分离系数大于662,远远超过传统萃取剂P507。
中冶有色为您提供最新的福建有色金属材料制备及加工技术理论与应用信息,涵盖发明专利、权利要求、说明书、技术领域、背景技术、实用新型内容及具体实施方式等有色技术内容。打造最具专业性的有色金属技术理论与应用平台!
 2025年11月07日 ~ 09日
 2025年11月07日 ~ 09日						 2025年11月14日 ~ 16日
 2025年11月14日 ~ 16日						 2025年11月14日 ~ 16日
 2025年11月14日 ~ 16日						 2025年11月14日 ~ 16日
 2025年11月14日 ~ 16日						 2025年11月21日 ~ 23日
 2025年11月21日 ~ 23日						 
