青岛垚鑫智能科技有限公司
宣传

位置:北方有色 >

有色技术频道 >

分类:
全部
矿山技术
冶金技术
材料制备及加工技术
环境保护技术
分析检测技术
 
全部
功能材料技术
复合材料技术
新能源材料技术
合金材料技术
加工技术
地区:
全部
北京
天津
上海
重庆
河北
山西
辽宁
吉林
黑龙江
江苏
浙江
安徽
福建
江西
山东
河南
湖北
湖南
广东
海南
四川
贵州
云南
陕西
甘肃
青海
内蒙
广西
西藏
宁夏
新疆
其他
其他
展开
 
全部
成都
自贡
攀枝花
泸州
德阳
绵阳
广元
遂宁
内江
乐山
南充
眉山
宜宾
广安
达州
雅安
巴中
资阳
阿坝藏族羌族自治州
甘孜藏族自治州
凉山彝族自治州

四川绵阳有色金属材料制备及加工技术理论与应用

免费发布技术信息>>
基于自循环校正的锂电池SOH估算系统及方法

本发明涉及电池管理技术领域,其公开了一种基于自循环校正的锂电池SOH估算系统及方法,通过对SOH估算值的自循环校正,在确保预测结果收敛的前提下,提高锂电池SOH估算的精确度,提升电池管理系统的可靠性。该系统包括:数据采集模块,用于采集锂电池系统的运行数据;SOH估算模块,用于利用锂电池系统的运行数据进行SOH估算;自循环校正模块,用于通过自循环充放电数据分析,对比SOH估算值与预先获取的同批次电池循环充放电实验数据之间的误差,对电池SOH进行校正。

标签:
加工技术
四川 - 绵阳 来源:北方有色网 2023-03-18
氢化锂单晶的制备方法及使用的装置

本发明涉及氢化锂单晶制备技术领域,尤其涉及一种氢化锂单晶的制备方法及使用的装置。本发明提供了一种氢化锂单晶的制备方法:在氢气的气氛中,处于静止状态的液态氢化锂在移动温度场中生长单晶;所述生长单晶时,固液界面处的液态氢化锂的温度梯度≤10℃/cm,所述移动温度场由加热装置移动形成。本发明提供的制备方法之制备得到的氢化锂单晶晶体缺陷少品质高。由实施例的结果表明,本发明提供的制备方法制备的氢化锂单晶呈半透明状,X射线衍射峰仅有(002)和(004)衍射峰,衍射峰强度高而尖锐,表明氢化锂单晶的阶梯缺陷少,单晶品质高。

标签:
加工技术
四川 - 绵阳 来源:北方有色网 2023-03-18
锂离子电池组工作状态实时监测系统

本发明涉及一种锂离子电池组工作状态实时监测系统,属于新能源测控领域,是一种基于数电的锂离子电池组工作状态实时监测系统;本发明设计了锂离子电池组单体电压测量电路、电池组总电压测量电路、锂离子电池组充放电电流测量电路、显示电路、主控电路等模块;以STM32为处理器,通过电池单体电压采集、总电压采集、充放电电流采集,编程处理,显示等步骤,实现对锂离子电池状态的获取和显示。通过测量锂离子电池的电压和电流,得到锂离子电池组的输出电压,并且估算锂离子电池组的剩余电量;该方法使用方便,实现简单,实时性好。

标签:
加工技术
四川 - 绵阳 来源:北方有色网 2023-03-18
用于大型无人机锂离子电池组SOC估计的无迹粒子滤波方法

本发明公开了一种用于大型无人机锂离子电池组SOC估计的无迹粒子滤波方法,包括以下步骤:S01、根据锂离子电池组SOC的影响因素与内部因参数耦合而具有的非线性工作特性之间的关系构建电池模型;S02、采集电池组的各项数据并进行整合;S03、整合后的数据利用无迹卡尔曼滤波算法得到的均值和方差来更新粒子滤波算法采样中的粒子集;S04、根据步骤S03的计算预测锂离子电池组工作特性。具有采用无迹卡尔曼滤波具有良好的滤波效果,它通过采取对系统状态变量的概率密度拟合,从而巧妙地避开了线性化过程带来的误差,估算精度进一步提升,系统鲁棒性更好的优点。

标签:
加工技术
四川 - 绵阳 来源:北方有色网 2023-03-18
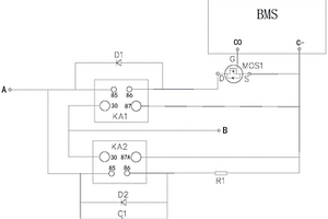
锂电池防过充二级保护电路

本实用新型公开了一种锂电池防过充二级保护电路,包括锂电池保护板、场效应管MOS1、继电器KA1和继电器KA2,场效应管MOS1的栅极接锂电池保护板的CO接口,漏极接继电器KA1的控制脚86,源极接锂电池保护板的C‑接口,继电器KA1的控制脚85和继电器KA2的控制脚85并联接充电正极A,继电器KA1的接入脚30和继电器KA2的接入脚30并联接充电负极B,继电器KA1的常开脚87、继电器KA2的常闭脚87A和继电器KA2的控制脚86均并联接入锂电池保护板的C‑接口,其应用时,可以对锂电池保护板形成二级过电保护,使其不受充电器输出纹波的影响。

标签:
加工技术
四川 - 绵阳 来源:北方有色网 2023-03-18
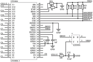
动力锂电池组关键参数实时监测方法

本发明涉及一种动力锂电池组关键参数实时监测方法,其特征在于,提出了采用STM32F103C8T6和电池管理专用芯片LTC6804组成锂电池组串联单电池电压检测系统,以LTC6804配合STM32F103C8T6实现了串联规模的锂离子电池在线电压检测系统,实现了对单体电池进行电流检测和电压检测,并进行工作特性分析与测试;通过电流型SPI总线实现级联,实现多节大型系列电池的电压检测、对多单体电池组状态监测;针对共模电压产生的误差,采用基于LTC6804的多单体锂电池组电压检测方法,实现一套串联规模的电压检测系统,检测电池的电压、电流、温度等,并且使误差程度最小化,为监测电池电压故障做好准备;该方法在充分考虑多单体锂电池组电压检测系统的参数实时采集要求,实现精确采集电池组的电压,并能对电池组电压异常状态进行报警。

标签:
加工技术
四川 - 绵阳 来源:北方有色网 2023-03-18
基于正极和电解质的快速充电锂离子电池

本发明公开了一种基于正极和电解质的快速充电锂离子电池,包括正极、负极以及电解质,所述正极和电解质采用化学键纠缠系数小的材料制成,其中,正极和电解质至少有一个采用LiFeS2、LiNiS2、Li2TiS3或LiCoS2制成,在采用LiFeS2、LiNiS2、Li2TiS3或LiCoS2制成的正极或电解质外侧施加强磁场。本发明通过采用LiFeS2、LiNiS2、Li2TiS3或LiCoS2作为锂离子电池的正极和电解质,同时施加强磁场使LiFeS2、LiNiS2、Li2TiS3或LiCoS2稳定,与现有含氧锂离子电池相比,充电速度高了20倍以上,同时,能提高了锂离子电池的功率密度、倍率,能量密度也相应稳定,比容量高达890mAh/g,也使得锂离子电池具有较好的循环次数。

标签:
加工技术
四川 - 绵阳 来源:北方有色网 2023-03-18
从氢同位素锂化物中回收氢同位素的方法

本发明公开了一种从氢同位素锂化物中回收氢同位素的方法,目的在于解决从氚化锂中提取和回收氚时,加热分解的需在700℃以上,而在锂‑铝合金中进行氚化锂的热分解提氚则需要控制在530℃~630℃之间,且气固交换法除氚则需要580℃以上的问题。其包括如下步骤:在保护气氛下,将氢同位素锂化物、二硼化镁混合,并将混合物进行吸氢反应,得到吸氢产物;再将吸氢产物进行放氢处理,并将氢同位素通过放氢反应实现回收。本发明操作温度低、时间短,对于在氢同位素的回收、提取、除去等过程中,降低氢同位素的渗透损失,提高安全系数,及对于环境的保护,促进氢同位素燃料技术的发展和应用,具有重要的现实意义和进步意义。

标签:
加工技术
四川 - 绵阳 来源:北方有色网 2023-03-18
基于雅克比矩阵修正的特种机器人锂离子电池SOC估计

本发明涉及一种基于雅克比矩阵自适应修正的强鲁棒性特种机器人锂离子电池SOC估计方法,其特征在于,使卡尔曼滤波能应用于具有明显非线性关系的锂离子电池组SOC估算,克服扩展卡尔曼算法的SOC在低容量区时的较大误差;针对由于扩展卡尔曼算法在估算后期导致的误差积累以及电池放电至低容量区时仿真的端电压误差增大导致扩展卡尔曼算法估算不精确问题,本方法在低容量区时融合了安时积分法和扩展卡尔曼算法,保证SOC在低容量区时取到以上两种方法的最优值;该方法基于等效电路模型,改进卡尔曼算法的迭代过程,将安时积分法和扩展卡尔曼算法融合,防止可能存在的误差发散,实现锂离子电池组SOC估算模型的建立和SOC数学迭代运算的可靠运行。

标签:
加工技术
四川 - 绵阳 来源:北方有色网 2023-03-18
检测锂离子电池安全破裂压力值的辅助工件

本发明公开了一种检测锂离子电池安全破裂压力值的辅助工件,包括台面,所述台面上设有两根支架,台面中央位置处设有通孔,两根支架上各设有第一钻杆和活动杆,第一钻杆上设有第一钻刀,活动杆上设有挡块,挡块上设有弧形凹槽,两根支架之间设有横杆,横杆上设有第二钻杆,第二钻杆上设有第二钻刀,第一钻杆、活动杆、第二钻刀均设有调节把手和螺纹。本发明结构简单、方便实用,对圆型锂离子电池壳体的侧壁和底部均能够进行钻孔,提高了钻孔的速率,进一步提高了锂离子电池的生产效率。

标签:
加工技术
四川 - 绵阳 来源:北方有色网 2023-03-18
具有均匀球形介孔结构磷酸铁锂正极材料的制备方法

本发明属于能源材料锂电池技术领域,特别是一种具有均匀球形介孔结构磷酸铁锂正极材料的制备方法,制备方法包括以下步骤:⑴称取锂源化合物、铁源化合物、磷源化合物、球碳、还原剂、表面活性剂和有序介孔碳,并在去离子水中混匀形成混合液;⑵将在步骤⑴中得到的混合液在保护气氛中,经反应所得产物经过滤、干燥,得到球形介孔磷酸铁锂前驱体;⑶将在步骤⑵中得到的球形介孔磷酸铁锂前驱体在保护气氛中,于500~700℃恒温8~16h,得到球形介孔磷酸铁锂正极材料。本发明所提供的制备磷酸铁锂的工艺流程简单,具有很大的应用前景。

标签:
加工技术
四川 - 绵阳 来源:北方有色网 2023-03-18
锂离子电池散热减震外壳

本实用新型公开了一种锂离子电池散热减震外壳,包括壳体和与壳体可拆卸连接的顶盖,顶盖上设有与锂离子电池极柱对应的开孔,顶盖的下表面连接有可与锂离子电池顶部接触的第一弹簧;壳体内设有顶部开口且用于放置锂离子电池的石墨筒,石墨筒的内壁粘结绝缘导热层,石墨筒内设有与锂离子电池底部接触的第二弹簧,石墨筒的底部通过第三弹簧与壳体底部连接;壳体内还设有竖直均匀分布的固定板,石墨筒的外壁通过第四弹簧与固定板连接;石墨筒的外壁还连接有均匀分布的导热条,导热条穿过固定板并在其端部连接有可水平移动的散热板,散热板连接有均匀分布的散热鳍片,壳体上设有散热鳍片穿过的通孔。本实用新型散热、减震效果好。

标签:
加工技术
四川 - 绵阳 来源:北方有色网 2023-03-18
废旧锂电池冷冻破碎及金属分选的成套装置

本实用新型公开了一种废旧锂电池冷冻破碎及金属分选的成套装置,该成套装置包括依次设置的第一自动送料装置、液氮速冻装置、第一破碎装置、第二自动送料装置、第二破碎装置、旋风分离装置以及筛分装置。本实用新型能够实现对废旧锂电池的冷冻破碎及金属分选回收,避免了其对环境的污染,同时对资源再回收,避免了资源的浪费,并在破碎废旧锂电池时能够避免锂电池短路后大量放热,导致燃烧的隐患,同时可以保证高效、批量的对废旧锂电池进行破碎及金属分选处理。

标签:
加工技术
四川 - 绵阳 来源:北方有色网 2023-03-18
基于碳酸锂电池的电梯能量回收系统

本发明公开了一种基于碳酸锂电池的电梯能量回收系统,包括:与系统控制主板通信连接以实现能量回收的第一BUCK降压电路;串联设置在第一BUCK降压电路的输出端上用于储能的碳酸锂电池组S1;对S1输出的基准电压进行辅助调整的第二BUCK降压电路;其中,在第二BUCK降压电路中,通过与所述碳酸锂电池组一端串接的电容C1实现基准电压的稳定,以使得与碳酸锂电池组连接的直流母线电压抬高并稳定在一预定电压值范围内。本发明提供一种基于碳酸锂电池的电梯能量回收系统,其通过将储能单元储能器件的串数降低到现有电梯能量回收系统方案的一半以下,从而达到降低系统成本的目的。

标签:
加工技术
四川 - 绵阳 来源:北方有色网 2023-03-18
抗耐摔锂铝硅玻璃化学强化方法

本发明公开了一种抗耐摔锂铝硅玻璃化学强化方法,属于玻璃制备技术领域,其能改善产品的翘曲和DOL_K,使产品具有良好的耐摔、耐划伤、耐冲击性。本发明的强化方法包括以下步骤:S1.将锂铝硅玻璃预热后于NaNO3熔盐中浸泡,提离盐浴,于预热炉中静置;S2.将S1处理后的玻璃置于NaNO3熔盐浸泡,取出,缓冷、清洗;S3.将经S2处理后的玻璃预热后置于KNO3熔盐中浸泡;S4.提出盐浴,预热炉静置后再次放入KNO3熔盐中浸泡,取出,缓冷、清洗。本发明创造性地在一次强化前对锂铝硅玻璃进行预热,短时间NaNO3强化后再进行较长时间的NaNO3强化;并将经KNO3强化后的玻璃再次用KNO3短时间强化,有效提高锂铝硅玻璃的抗耐摔性能。

标签:
加工技术
四川 - 绵阳 来源:北方有色网 2023-03-18
掺杂改性磷酸亚铁锂及其制备方法

本发明公开了一种掺杂改性磷酸亚铁锂的原料配方,各组分包括三价铁源、磷源、锂源、掺杂元素化合物及过量的碳源,其中,三价铁源:磷源:锂源:掺杂元素化合物:碳源的摩尔比为1:1~1.05:1~1.1:0.01~0.05:0.1~0.2。本发明直接采用三价的铁源,避开了其他合成技术中繁琐的亚铁盐合成步骤,解决了使用在空气中易氧化的亚铁盐原料的常规制备方法中常有的产物不纯问题。合成的掺杂改性磷酸亚铁锂材料粒径小,分布窄、纯度高,振实大,电化学性能优良。本发明合成的正极材料与碳负极组装成测试电池,在1C倍率放电时比容量大于130mAh/g,且表现出优秀的循环稳定性能。

标签:
加工技术
四川 - 绵阳 来源:北方有色网 2023-03-18
三元锂陶瓷微球的冷冻成型制备方法

本发明提供了一种三元锂陶瓷微球的冷冻成型制备方法,其特点包括:将三元锂陶瓷微球的反应物原料或陶瓷粉体和高分子粘接剂、溶剂混合,在球磨机中混合均匀形成悬浊液浆料,并作消泡处理。消泡处理后的浆料转移到微球成型装置中,浆料通过微球成型装置滴入低温冷却介质中,液滴运动过程中由于表面张力作用形成微球,微球进入低温冷却介质中后迅速冷却得以保持其球形,经冷冻干燥机低温真空干燥形成陶瓷微球前驱体。微球坯体经过焙烧、煅烧和烧结的多步程序控制控温热处理,最后形成三元锂陶瓷微球。陶瓷微球的球形度好,粒径可控,粒径分散性好,具有高的表观密度、高相纯、高破坏强度等特点。本发明的制备方法具有工艺简单,成本低的特点,容易扩大到规模化生产。

标签:
加工技术
四川 - 绵阳 来源:北方有色网 2023-03-18
正极材料及其制备方法、锂离子电池

本发明提供一种正极材料及其制备方法、锂离子电池,涉及锂离子电池技术领域。该正极材料的化学组成分子表达式为:Li1+δ[Ni0.8‑xMgx][Co0.1‑yAly][Mn0.1‑zM(IV)z]O2‑dFd,其中,0< x< 0.1,0< y< 0.1,0< z< 0.1,0< δ< 0.1,0< d< 0.1,0.03≤x+y+z≤0.15。其在4.5V的高电压充电条件下具有极高的放电比容量和较优异的循环稳定性能。上述正极材料的制备方法,简单可控,有效提高正极材料的定向掺杂、取代效率,有效提高正极材料的性能。正极主要由上述正极材料制备的锂离子电池,具有优异的高能量密度。

标签:
加工技术
四川 - 绵阳 来源:北方有色网 2023-03-18
轨道交通动态巡检装置专用锂电池模块

本实用新型公开了一种轨道交通动态巡检装置专用锂电池模块,包括包括设置在巡检装置上的电池仓,设置在所述电池仓内的锂电池组件,和设置在所述电池仓开口处的封装盖,所述锂电池组件包括锂电池,套设在所述锂电池外部的电池壳体,设置在所述电池壳体一侧对应通孔内的充电口、正电极和负电极,所述充电口通过所述充电电路电性连接所述锂电池,所述正电极和负电极通过放电电路电性连接所述锂电池,所述电池安装腔侧壁上设有与巡检装置内部电性连接的两个输出电极,两个所述输出电极分别与所述正电极和负电极相接触,本实用新型极大的方便了对巡检装置电池的安装与拆卸,有效提高巡检装置的工作效率。

标签:
加工技术
四川 - 绵阳 来源:北方有色网 2023-03-18
旋转喷头式液态锂锡合金反应器

本发明公开了一种旋转喷头式液态锂锡合金反应器,属于聚变反应堆液态包层技术领域。所述的锂锡合金反应器含有反应床系统、管道系统和手套箱三个部分。所述锂锡合金反应器中的旋转升降电机的底部穿过箱体与所述喷头连杆的顶部通过动态密封固定连接,喷头连杆的中部与不锈钢容器相连接,喷头连杆的底部置于不锈钢容器内,在喷头连杆上设置有喷头。本发明的有益效果是,液态锂锡合金中氢的提取效果明显,测量结果准确,喷头连杆与喷头能够连续工作,反应床系统与管道系统密封良好。

标签:
加工技术
四川 - 绵阳 来源:北方有色网 2023-03-18
磷酸钛铝锂固体电解质材料及其制备方法

本发明提供了一种磷酸钛铝锂固体电解质材料及其制备方法,制备方法具体包括:(1)将可溶性铝盐和沉淀剂按摩尔比为1:1.5‑2的比例混合溶于水,得到混合溶液;再将该混合溶液置于反应釜中加热,产物经过滤、洗涤,烘干,得到AlOOH前驱体;(2)将步骤(1)得到的AlOOH前驱体与锂盐、钛盐和磷盐,按照Li、Al、Ti、P的摩尔比(1+x):x:(2‑x):3混合配料,其中x=0.3‑0.5,然后加入乙醇介质球磨后,在干燥的空气气氛中经预烧和二次成型烧结,得到磷酸钛铝锂固体电解质材料。本发明工艺简单、合成温度较低、易于在工业上实施,并且制备得到的磷酸钛铝锂固体电解质材料纯度高、致密度好、锂离子电导率高。

标签:
加工技术
四川 - 绵阳 来源:北方有色网 2023-03-18
废旧锂电池再资源化回收方法

本发明属于电池回收领域,具体公开了一种资源回收率高且绿色环保的废旧锂电池再资源化回收方法。该废旧锂电池再资源化回收方法,包括锂电池预处置步骤、破碎及干燥步骤、电池碎片分离步骤和分离物处理步骤。通过对破碎处理后的锂电池进行过滤回收电解液,并对干燥设备的排气进行冷凝收集电解液,提高了电解液的回收率,减少了污水和废气的处理量;同时,通过干燥设备干燥利于使电池碎片上的电解液充分分离出去;并对干燥后的电池碎片依次通过搅拌和筛分处理,利于分别回收锂电池中的电池极片集流体及贵重与稀缺金属等资源,且回收率较高,整个回收过程中造成的污染较小。

标签:
加工技术
四川 - 绵阳 来源:北方有色网 2023-03-18
磁热还原制备磷酸铁锂/石墨烯正极材料的方法

本发明涉及到一种磁热还原制备磷酸铁锂/石墨烯正极材料的方法,步骤为:向磁热容器中加入去离子水,再向去离子水中加入铁源、磷酸源,混合均匀后,再加入氧化石墨烯。并带着混合均匀,获得混合溶液。启动磁热容器,将混合溶液进行加热,反应、冷却、离心分离、并在洗涤后,得磷酸铁/氧化石墨烯,将磷酸铁/氧化石墨烯配入锂源,置入磁热容器中,并向磁热容器中通入还原性气体,启动磁热容器。进行磁热还原反应,冷却至常温,得到成品磷酸铁锂/石墨烯。本发明采用磁热容器还原制备磷酸铁锂石墨烯正极材料,启动还原的过程当中加热的速度非常的快速、精准。加工过程中的温度和时间参数相对可控,为提供优质的产品提供了生产基础。

标签:
加工技术
四川 - 绵阳 来源:北方有色网 2023-03-18
锂皂石@锌箔负极材料及制备方法和水系锌离子电池

本发明提供了一种锂皂石@锌箔负极材料及其制备方法,以及含该负极材料的水系锌离子电池。本发明在锌箔表面构建一层二维片层锌基锂皂石薄膜,利用锂皂石优异的化学惰性以及锌基锂皂石保护层的二维片层结构,实现在充放电过程中极大提高了锌负极的耐腐蚀性,均匀锌负极的电场分布,提高了对锌离子剥离/沉积的调控能力,并在循环过程中抑制锌枝晶的生长以显著提升水系锌离子电池的循环寿命。本发明提供的水系锌离子电池负极材料在电流密度为1mA·cm‑2、容量为1mAh·cm‑2的条件下,循环寿命达到900h;在电流密度为5mA·cm‑2、容量为2.5mAh·cm‑2的条件下,循环寿命达到750h。其制备方法简单,安全无污染,适合工业化生产。

标签:
加工技术
四川 - 绵阳 来源:北方有色网 2023-03-18
氟化锂-一氧化镍纳米复合物及其制备方法

本发明公开了一种氟化锂‑一氧化镍纳米复合物及其制备方法,该复合物包括氟化锂和一氧化镍,其中氟化锂和一氧化镍摩尔比为1:1~1:4,通过将氟化锂与一氧化镍纳材料研磨按比例混合后压片制成脉冲激光沉积所用的靶,激光器产生的脉冲激光波经透镜聚焦后入射至所述靶上,在氩气气氛中沉积得到氟化锂‑一氧化镍纳纳米复合物薄膜。该薄膜制成的电极具有良好的充放电循环可逆性,首次比容量为170‑250mAh/g,可逆比容量为200mAh/g,电极经50次循环后容量仍有180mAh/g。本发明提供的材料化学稳定性好、比容量高、制备方法简单,适用于锂离子电池。 1

标签:
加工技术
四川 - 绵阳 来源:北方有色网 2023-03-18
用于多节锂电池均衡修复的设备

本实用新型公开了用于多节锂电池均衡修复的设备,涉及锂电池均衡修复领域,包括锂电池,所述锂电池用于电动交通工具的动力单元,所述锂电池还包括信号线,所述锂电池与BMS系统连接,所述BMS系统用于辅助锂电池放电至截止电压;还包括均衡修复工具,所述均衡修复工具包括排插,所述信号线通过插口插入排插中;所述均衡修复工具还包括均衡电路,所述排插与均衡电路连接。本实用新型能够避免采用开关以及集成电路的复杂控制,使整个均衡处理过程变得更为简便,并且达到同样的均衡锂电池的效果;通过设置报警器,既可直观看出当前的电压值,也可以通过蜂鸣声提示均衡修复完成;有效降低了均衡修复工具的成本。

标签:
加工技术
四川 - 绵阳 来源:北方有色网 2023-03-18
用于海洋中使用的锂离子蓄电池组

本实用新型公开了一种用于海洋中使用的锂离子蓄电池组,属于锂离子蓄电池技术领域。用于海洋中的锂离子蓄电池组,包括蓄电池体、外壳、盖板,蓄电池体设置在外壳中,盖板与外壳的左侧面通过第一螺钉连接在一起,左侧面的中间设置有安装通孔,外壳表面上设置有右向安装定位销,盖板左侧外表面上设置有左向安装定位销,第一螺钉的头部四周设置有密封结构。安装时,先通过右向安装定位销、左向安装定位销与海洋使用设备中的定位孔相配合定位连接,锂离子蓄电池组的左右方向被定位,再通过紧固件进行紧固,安装效果好,也便于安装拆卸,利于更换。同时提高了锂离子蓄电池组的密封性和防腐蚀性能,提高锂离子蓄电池组的使用时间。

标签:
加工技术
四川 - 绵阳 来源:北方有色网 2023-03-18
高功率锂电池及其制备方法

本发明涉及锂电池领域,特别是高功率锂电池及其制备领域。本发明提供一种可持续放电高于200C的高功率锂电池及其制备方法以解决现有锂离子电池比功率较低的问题。该方法主要包括1)制备正负极活性浆料,2)正负极极片涂布,3)正负极极片压实,4)正负极极片叠片和制备电芯,5)注入电解液并封装化成等步骤。采用本方法制得的锂电池可实现比能量大于60Wh/kg的同时具有比功率大于12KW/kg的良好放电特性。采用该方法制备得到的锂电池可作为各种储能装置、设备设施、无线电通讯的不间断电源、应急电源等,具有高比能、高功率、成本低、免维护等优点。

标签:
加工技术
四川 - 绵阳 来源:北方有色网 2023-03-18
复合聚合物固态电解质及锂电池

本申请属于锂离子电池技术领域,具体地涉及一种复合聚合物固态电解质及锂电池。所述电解质包括锂盐,聚合物,无机固态电解质以及自修复材料,所述自修复材料选自如结构式(1)所示的化合物中的至少一种:其中,所述n为2,3,4,5或6,所述m为2,3,4,5或6;所述结构中的双键上的氢可以被氨基、巯基、脲基、羟基、F或Cl取代;所述结构中的甲基上的氢可以被氨基、巯基、脲基、羟基、羧基、羰基、C1‑5烷基、C2‑6烯基和卤素取代。利用所述自修复材料中氢键的作用力来提高界面作用力,既提高了界面接触附着力和兼容性,又降低了界面电阻,同时也优化了固态电解质内部结构。

标签:
加工技术
四川 - 绵阳 来源:北方有色网 2023-03-18
适于工业化的水系锂离子电池材料制备方法

一种适于工业化的水系锂离子电池材料制备方法,其特征在于包括如下步骤:(1)按一定比例称取锂源、铁源、磷源、碳源、滑石粉以及添加剂构成原料;(2)将所述原料加入到含有疏水官能团的分散剂中充分研磨得到分散均匀的浆料;(3)将所述浆料干燥造粒得到磷酸铁锂前驱体;(4)将所述磷酸铁锂前驱体在气氛炉中一次烧结,瞬间冷却,通过粉碎得到磷酸铁锂产品;(5)将所述磷酸铁锂产品通过机械球磨的方式与水性有机粘结剂进行混合、包覆后得到最终产品。

标签:
加工技术
四川 - 绵阳 来源:北方有色网 2023-03-18
上一页 12 13 14 15 16 ... 38 下一页
共38页    到第

北方有色为您提供最新的四川绵阳有色金属材料制备及加工技术理论与应用信息,涵盖发明专利、权利要求、说明书、技术领域、背景技术、实用新型内容及具体实施方式等有色技术内容。打造最具专业性的有色金属技术理论与应用平台!

全国热门有色金属设备推荐
展开更多 +
全国热门有色金属技术推荐
展开更多 +

 

江西省隆恩特环保设备有限公司
宣传

报名参会
更多+

报告下载

有色专家
更多+

中国矿业大学(北京)
教授
赣州有色冶金研究所有限公司
副主任/高级工程师
北京科技大学
副院长/教授
长沙有色冶金设计研究院有限公司
正高级工程师/中国铝业首席工程师/全国有色金属行业设计大师/国家注册采矿工程师
中南大学
教授
赤泥综合利用研究报告2025
推广

热门技术
更多+

推荐企业
更多+

福建省金龙稀土股份有限公司
宣传

发布

在线客服

公众号

电话

顶部
咨询电话:
010-88793500-807