青岛垚鑫智能科技有限公司
宣传

位置:中冶有色 >

有色技术频道 >

> 废水处理技术

分类:
全部
矿山技术
冶金技术
材料制备及加工技术
环境保护技术
分析检测技术
 
全部
废水处理技术
大气治理技术
固/危废处置技术
土壤修复技术
地区:
全部
北京
天津
上海
重庆
河北
山西
辽宁
吉林
黑龙江
江苏
浙江
安徽
福建
江西
山东
河南
湖北
湖南
广东
海南
四川
贵州
云南
陕西
甘肃
青海
内蒙
广西
西藏
宁夏
新疆
其他
其他
展开
 
全部
广州
韶关
深圳
珠海
汕头
佛山
江门
湛江
茂名
肇庆
惠州
梅州
汕尾
河源
阳江
清远
东莞
中山
潮州
揭阳
云浮

广东深圳有色金属废水处理技术理论与应用

免费发布技术信息>>
电路板废水镍回收系统
电路板废水镍回收系统 1120     
 0

本实用新型公开了一种电路板废水镍回收系统,包括两个活性炭罐体、一个过滤器、第一反渗透复合膜单元、第二反渗透复合膜单元以及镍缸,所述活性炭罐体通过过滤器与第一反渗透复合膜单元连接;第一反渗透复合膜单元通过第二反渗透复合膜单元与镍缸连接。本实用新型采用的反渗透复合膜分离技术将废水中的镍和助剂高效地浓缩,被浓缩的含镍溶液返回镀槽中,而被过滤的水返回到漂洗槽中,从而实现了镀镍废水的零排放。与现有技术相比,本实用新型具有回收的镍离子浓度高;镍资源充分回收利用,污染零排放;自动化程度高,操作简便等优点。

标签:
废水处理
广东 - 深圳 来源:中冶有色网 2023-03-19
环保型塑料制品废水回收装置

本实用新型公开了一种环保型塑料制品废水回收装置,包括沉淀箱,所述沉淀箱右方设置有絮凝箱,所述絮凝箱右方设置有中和箱,所述沉淀箱上端右部与絮凝箱上端左部之间固定连接有三号连接管,所述絮凝箱右端下部与中和箱左端上部之间固定连接有二号连接管,所述中和箱左端下部与沉淀箱左端中部之间固定连接有循环管,所述絮凝箱下端中部固定连接有一号连接管。本实用新型所述的一种环保型塑料制品废水回收装置,通过一号进水管、二号进水管和三号进水管可根据废水的不同水质选择回收处理的流程,节省处理时间,提高废水处理效率;而循环管将经过处理但不达标的污水再次通入沉淀箱内,进行循环处理对污水得到充分净化,使得处理效果更佳。

标签:
废水处理
广东 - 深圳 来源:中冶有色网 2023-03-19
RO纯水机双囊无废水处理装置

本实用新型公开了一种RO纯水机双囊无废水处理装置;包括主控制器、原水进水管道、第一PPF滤芯、进水电磁阀、颗粒活性炭滤芯、第二PPF滤芯、增压泵、RO膜、第一压力桶、第一压力桶球阀、纯净水出水管道、纯净水出水龙头、废水比例器、第二压力桶、第二压力桶球阀、浓缩水出水管道及浓缩水出水龙头;原水进水管道与第一PPF滤芯相连,第一PPF滤芯、颗粒活性炭滤芯、第二PPF滤芯及RO膜相串联;RO膜的第一出口端连接至第一压力桶;RO膜的第二出口端连接至废水比例器,废水比例器的出水端连接至第二压力桶;第一压力桶的出水端连接至纯净水出水管道,第二压力桶的出水端连接至浓缩水出水管道;效果:本实用新型所排出的浓缩水直接回收利用,使得避免浪费。

标签:
废水处理
广东 - 深圳 来源:中冶有色网 2023-03-19
处理咖啡废水的集成设备

一种处理咖啡废水的集成设备,包括一微电解池、一沉淀池、一厌氧池、一与所述厌氧池底端连通的好氧池、一膜池和一设备房,咖啡废水经过以上设备的处理、过滤,得到COD、氨氮、色度都达标的排放水。本实用新型提供的一种处理咖啡废水的集成设备工艺流程简短,管理运行方便,成本低,经过处理的咖啡废水排放能过达标,避免了对环境产生污染,适合大范围推广使用。

标签:
废水处理
广东 - 深圳 来源:中冶有色网 2023-03-19
高浓度难降解有机废水处理装置

本实用新型涉及废水处理装置技术领域,具体的说是一种高浓度难降解有机废水处理装置,包括桶状罐体以及上部通过法兰盘固定在其上端的罐盖,所述桶状罐体内壁上方设置有树脂滤料层,所述罐盖中部位置通过轴承安装有延伸出桶状罐体上方的中心轴,所述中心轴末端通过联轴器安装有布水器,所述桶状罐体临近右外侧设有辅助轴,所述罐盖右侧焊接有与辅助轴通过轴承竖直连接的支撑板,先将废水从进水管道内投放在桶状罐体内壁,借助布水器将废水均匀的撒落在其正下方的树脂滤料层上,而借助驱动电机能够使得在提升布水器均匀布水的情况下,还能够使得进行过滤的树脂滤料层得以被充分搅拌,防止在过滤的过程中产生板结的情况。

标签:
废水处理
广东 - 深圳 来源:中冶有色网 2023-03-19
电镀污水中含铬废水深度处理工艺

本申请涉及电镀废水处理的领域,尤其是涉及一种电镀污水中含铬废水深度处理工艺,其包括以下步骤:S1:在每升含铬废水中加入6‑13g处理剂,在光照条件下,搅拌27‑35min,得到第一混合物;S2:将第一混合物中的液体分离出来,并加入絮凝剂,然后过滤;其中,处理剂为陶粒负载光催化剂。本申请具有降低处理成本且步骤简单的效果。

标签:
废水处理
广东 - 深圳 来源:中冶有色网 2023-03-19
双面板生产用钻孔机的废水处理机构

本实用新型公开了一种双面板生产用钻孔机的废水处理机构,包括钻孔机本体,所述钻孔机本体的顶部安装有与钻孔机本体配合使用的工作台,所述钻孔机本体左侧的底部固定连接有箱体,所述工作台的正面和背面均固定连接有收集机构,所述收集机构的底部贯穿至箱体的内部,所述箱体的内部设置有滤板。本实用新型通过设置钻孔机本体、工作台、箱体、收集机构、收集盒、挡板、分流管、竖管、滤板、固定机构、拉块、支杆、卡块和弹簧的配合使用,解决了现有的钻孔机无法对废水中的杂质进行处理,导致废水无法继续使用,造成水资源浪费的问题,该双面板生产用钻孔机的废水处理机构,具备废水处理的优点,提高了钻孔机的实用性。

标签:
废水处理
广东 - 深圳 来源:中冶有色网 2023-03-19
电池厂生产用智能化废水处理设备

本发明涉及一种电池废水处理设备,更具体的说是一种电池厂生产用智能化废水处理设备,解决了正极废水最常见的处理方式为先进行沉降,进行一定的生化反应达到处理标准后排出,但目前采用物理沉降有所耗费的时间叫长,且设备占地面积较大等问题,进料涡轮装置安装固定在机架上,涡轮辅助离心装置安装固定在机架上,净水处理装置安装固定在机架上,通过机架安装其他的装置,进料涡轮装置初步对待处理废水进行大颗粒污物过滤并为涡轮辅助离心装置提供动力,涡轮辅助离心装置实现凝絮搅拌及离心沉降,净水处理装置对污水进行生化反应净化处理,根据所需处理的不同的水量实现智能化、占地面积较小的电池正极污水处理的功能。

标签:
废水处理
广东 - 深圳 来源:中冶有色网 2023-03-19
应用于医疗废水的微生物检测装置

本实用新型公开了应用于医疗废水的微生物检测装置,包括检测台,所述检测台的上方固定有辅助立板,所述辅助立板的一侧连接有销钉,所述销钉的外部设置有双向弹簧,所述双向弹簧的一侧连接有限位件,所述限位件的下方连接有记忆棉;支撑立柱,其设置在所述限位件的后端,所述限位件的内部开设有稳定滑轨,所述稳定滑轨的内部连接有凸块,所述凸块的一侧固定有连接件;安装架,其设置在所述连接件的前端,所述安装架的内部设置有检测探头。该应用于医疗废水的微生物检测装置通过设置后的辅助立板能够通过销钉令限位件实现灵活转动,同时利用双向弹簧的弹力特点能够带动限位件复位至原预设位置,从而对检测物进行限位固定。

标签:
废水处理
广东 - 深圳 来源:中冶有色网 2023-03-19
循环式废水输送系统
循环式废水输送系统 1232     
 0

本实用新型涉及循环式废水输送系统,包括废水收集槽,还包括三通阀;三通阀的一接口连接有进水管,一接口连接有出水管,一接口连接有回水管;三通阀内设置有纵向的调节柱,和与其匹配的纵向圆柱形的活动腔室;调节柱上横向贯穿有连通进水管和出水管的第一通孔,以及连接进水管和回水管的第二通孔;第二通孔与第一通孔紧挨且位于第一通孔的正上方;废水收集槽内还漂浮设置检测水位的浮球,三通阀上活动设置有纵向的连接杆,连接杆的上端与调节柱连接,连接杆的下端与浮球连接;避免了出现输送泵的停运情况出现,且整体结构极为简洁,无需额外操作,设备成本以及维护成本均较低。

标签:
废水处理
广东 - 深圳 来源:中冶有色网 2023-03-19
固定纯废水比例的RO膜腔结构

本实用新型公开了一种固定纯废水比例的RO膜腔结构,包括RO膜及具有膜腔的本体,所述的本体的一端设置有自来水入口,所述本体的另一端旋接有定位盖,所述定位盖设置有纯水出水口和废水出水口,所述纯水出水口和废水出水口分别设置有限流阀。本装置可固定回收率,防止因水质条件等因素变化导致RO膜堵塞。可以根据当地市场的水质条件选择性的使用不同的限流阀调节RO膜的回收率。

标签:
废水处理
广东 - 深圳 来源:中冶有色网 2023-03-19
具有回收废水功能的净水器

本实用新型涉及净水器技术领域,且公开了一种具有回收废水功能的净水器,包括净水器本体,所述净水器本体上设有盛放件;所述净水器本体的底部固定安装有敞口箱,所述敞口箱的内部滑动连接有刮取过滤件;所述刮取过滤件通过连接绳连接有拉环。本实用新型提出一种具有回收废水功能的净水器,本实用新型通过设有盛放件,利于对一次性杯子进行存放,在使用时及时拿取使用;通过设有敞口箱,利于对废水进行收集,在刮取过滤件的作用下,利于对废水进行过滤,以再次使用。

标签:
废水处理
广东 - 深圳 来源:中冶有色网 2023-03-19
气浮式喷漆废水净化回用装置

本实用新型公开了一种气浮式喷漆废水净化回用装置,包括缸体,所述缸体的左侧设置有进水管,所述缸体的内部固定连接有第一隔板和第二隔板,所述第一隔板的左侧设置有搅拌装置,所述缸体的上侧固定连接有导轨,所述导轨的上侧滑动连接有滑板,所述滑板的下侧固定连接有刮渣箱,所述刮渣箱的内部转动连接有螺旋传送装置。本实用新型气浮式喷漆废水净化回用装置采用加药反应+气浮等处理方式,油漆渣在加药反应后被溶气水全部带到池面上,然后通过池面刮渣箱将药渣刮到螺旋输送脱水后交给危废处理单位进行处理,下部清水达标后回用,实际运行和操作管理也比较简单,非常适合喷涂行业水帘柜、喷涂废气水吸收系统所产生的喷涂废水的净化回用。

标签:
废水处理
广东 - 深圳 来源:中冶有色网 2023-03-19
含钯废水富集吸附钯回收系统及方法

一种含钯废水富集吸附钯回收系统及方法,该回收系统包括锌丝装置,溶解装置和化学处理装置,所述锌丝装置设置于含钯废水中,用于吸附钯;所述溶解装置用于将吸附有钯的所述锌丝装置溶解形成第一溶液;所述化学处理装置用于从所述第一溶液中提取钯。该回收方法包括:用锌丝装置从含钯废水吸附钯;从吸附有钯的所述锌丝装置获得氯化钯粉末;用水溶解所述氯化钯粉末,然后滴入氨水搅拌直到获得黄色的第三溶液;以及向所述第三溶液滴定水合肼溶液,搅拌,沉淀,过滤获得黑色粉末。通过上述系统及方法能够回收含钯废水中的钯。

标签:
废水处理
广东 - 深圳 来源:中冶有色网 2023-03-19
超痕量含金废水回收装置

本实用新型公开了一种超痕量含金废水回收装置,包括废水收集槽、袋式过滤器、第一精密过滤器、第一离子交换柱、第二离子交换柱、第三离子交换柱与第四离子交换柱,所述废水收集槽与所述袋式过滤器连接,所述袋式过滤器与所述第一精密过滤器连接,所述第一精密过滤器与所述第一离子交换柱的进水口连接,所述第一离子交换柱的出水口与所述第二离子交换柱的进水口连接,所述第二离子交换柱的出水口与所述第三离子交换柱的进水口连接,所述第三离子交换柱的出水口与所述第四离子交换柱的进水口连接。该回收装置处理后的废水中Au3+浓度低至0.02ppm,减少了企业环保压力,创造了经济效益。

标签:
废水处理
广东 - 深圳 来源:中冶有色网 2023-03-19
蒸发废水处理系统
蒸发废水处理系统 1053     
 0

本实用新型涉及一种蒸发废水处理系统,其包括基础蒸发部分以及分级蒸发部分,该基础蒸发部分以及该分级蒸发部分共同设置在处理箱中,该分级蒸发部分设置在该基础蒸发部分上方,该处理箱包括底板、顶板以及侧板,同时,该处理箱还具有内腔、入水管、出水管以及排渣口,工作的时候,废水由该入水管流入到该基础蒸发部分中进行加热蒸发,被蒸发的水进入到该分级蒸发部分进行分级蒸发净化的动作,最后由该出水管排出达到对废水进行净化的工作。

标签:
废水处理
广东 - 深圳 来源:中冶有色网 2023-03-19
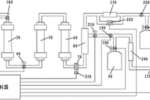
高浓度添着液废水的高效处理设备

本实用新型得到一种高浓度添着液废水的高效处理设备,其特征在于:包括依次通过管道连接的原水槽、减压蒸馏脱水装置、调节槽、包含有NAOH的PH调整槽、高负荷填料好氧槽、低负荷填料好氧槽、沉淀槽、处理水槽及放流槽,所述的原水槽与减压蒸馏脱水装置、减压蒸馏脱水装置与调节槽及调节槽与PH调整槽之间均设置有泵,所述的低负荷填料好氧槽与PH调整槽之间设置有第一回流设备。本实用新型得到的一种高浓度添着液废水的高效处理设备,添着液废水的COD高达100000mg/L以上,普通的处理方法无法处理。本方案采用减压蒸馏脱水装置将高浓度废液蒸馏处理后,处理水COD降到10000左右,达到生物可处理的范围之内。

标签:
废水处理
广东 - 深圳 来源:中冶有色网 2023-03-19
水泥适配槽的清洗废水循环系统

本实用新型公开了一种水泥适配槽的清洗废水循环系统,旨在解决水泥适配槽清洗后的废水处理问题,其技术方案要点是包括水泥适配槽,沉淀池,清水池以及储水池,所述水泥适配槽连接设置有除颗粒杂质以及用于脱浆的一级过滤装置,一级过滤装置与沉淀池相连接,所述一级过滤装置侧面连接设置有泥浆池,沉淀池后连接设置有用于脱碱的二级过滤装置,二级过滤装置连接设置有除细微杂质的三级过滤装置,所述三级过滤装置与清水池连接,所述清水池设置有抽水泵,所述储水池与抽水泵连接,所述储水池与水泥适配槽连接,本实用新型的结构设计简单,能过滤掉固体颗粒杂质,有效的实现水泥适配槽的清洗废水的循环使用,不仅降低了施工成本,还能达到环保的目的。

标签:
废水处理
广东 - 深圳 来源:中冶有色网 2023-03-19
用于电路板废水回收的净化储存装置

本实用新型公开了一种用于电路板废水回收的净化储存装置,包括底板,所述底板顶面固定连接有净化箱,所述净化箱顶面固定插接有第一进水管,所述净化箱内壁固定连接有过滤网,所述净化箱内壁固定连接有活性炭过滤网,所述底板顶面固定连接有水泵,所述水泵进水端固定连接有第一出水管。通过过滤网和活性炭过滤网对水流进行过滤,水流通过水泵、第一出水管和第二进水管进入储存箱内,通过储存箱内的紫外线杀菌灯对水流进行杀菌;实现了便于对处理后的电路板废水进行净化储存的目标,避免了处理后的电路板废水长期储存滋生细菌的情况,避免了处理后的电路板废水异味处理不完全造成储存的水出现异味的情况。

标签:
废水处理
广东 - 深圳 来源:中冶有色网 2023-03-19
电极箔含硼清洗废水处理系统

本实用新型提供了一种电极箔含硼清洗废水处理系统,包括:超滤系统,用于接入含硼清洗废水,并过滤掉含硼清洗废水中的悬浮颗粒;两级反渗透系统,接收超滤液,用于将超滤液进行脱盐处理;清洗系统,用于定时清洗超滤系统及两级反渗透系统;加药系统,用于加入化学药物以辅助超滤系统、两级反渗透系统及清洗系统的工作,以及用于平衡两级反渗透系统的进水指标;其中,超滤系统包括多个并列设置的柱式超滤膜。本实用新型提供的电极箔含硼清洗废水处理系统,其不仅占用面积小,且出水质量好,且使用寿命长。

标签:
废水处理
广东 - 深圳 来源:中冶有色网 2023-03-19
微生物有机废水处理装置

本实用新型公开了一种微生物有机废水处理装置,涉及废水处理技术领域,包括池体,所述池体的一侧下方安装有气泵,所述池体的底部中间连接有出水管,所述池体的内部下方设置有消毒层,所述池体的一侧贯穿有进气管,且所述进气管位于消毒层的上方,所述进气管的一端与气泵相连接,该种微生物有机废水处理装置设置有进水管,且进水管的外表面分别设置有PH检测计和水阀开关,PH检测计和水阀开关都与微电脑连接,当PH值在6.5到8之间,水阀开关自动打开,如不在PH值范围内,水阀开关自动关闭,控制污水的PH值,以防微生物生长繁殖受到抑制或死亡,影响处理效果。

标签:
废水处理
广东 - 深圳 来源:中冶有色网 2023-03-19
废水回用节能系统
废水回用节能系统 986     
 0

本实用新型公开了一种废水回用节能系统,包括收集桶和回用桶,所述收集桶和回用桶之间依次连接有高压泵、砂滤器、炭滤器、超滤器和提升泵,所述收集桶将收集的废水通过高压泵进行加压,并通过砂滤器、炭滤器、超滤器进行过滤,由提升泵提升后存储在回用桶中。本实用新型通过将PCB板洗板过程中产生的污水,通过统一的收集桶进行收集,而后通过高压泵加压,并通过砂滤器、炭滤器和超滤器进行过滤,然后利用提升泵提升到回用桶中进行存储,并由回用桶按照不同的需要输送到对应的生产设备中进行再次的利用。本实用新型从根本上降低了废水的排放量,而且大大提高了水的利用率。

标签:
废水处理
广东 - 深圳 来源:中冶有色网 2023-03-19
线路板油墨废水处理装置

本实用新型公开了一种线路板油墨废水处理装置,包括反应罐和气液分离器,所述气液分离器位于反应罐正上方,反应罐底部设置有油墨废水进水口,内部设置有第一反应室、第二反应室和回流管,所述第一反应室通过集气管与气液分离器连通;所述第二反应室通过沼气提升管与气液分离器连通,所述气液分离器底部通过回流管与反应罐连通。本实用新型油墨废水由反应罐底部进入,并在反应罐中进行厌氧反应,经过反应后的沉淀物在反应罐的沉淀区进行沉淀,而处理后的上清液则通过溢流堰排出,在厌氧反应过程中产生的沼气则通过沼气提升管和集气管排出。与现有技术相比,本实用新型具有占地面积小、容积负荷高,抗冲击负荷能力强,抗低温能力强等优点。

标签:
废水处理
广东 - 深圳 来源:中冶有色网 2023-03-19
无废水排放自动化PCBA在线清洗机

本实用新型涉及清洗机技术领域,且公开了无废水排放自动化PCBA在线清洗机,包括清洗机安装框架,清洗机安装框架的中心位置固定安装有固定隔板,清洗机安装框架的底侧固定安装有传送装置安装框架,传送装置安装框架的上端固定安装有传送机构,固定隔板的侧面对应传送机构的上方等距活动安装有喷淋管。本实用新型中,把线路板放在传送机构上,启动清洗水泵,清洗水泵抽取清洗水箱内部的液体灌入喷淋管的内部对传送机构上的线路板进行喷淋,再启动漂洗水泵,漂洗水泵抽取漂洗水箱内部的液体灌入喷淋管的内部对传送机构上的线路板进行喷淋,喷淋管喷淋后的废水被蒸馏装置进行回收处理,该装置使用方便,提高了整体的清理效率。

标签:
废水处理
广东 - 深圳 来源:中冶有色网 2023-03-19
电镀废水络合物破除装置

本实用新型适用于电镀废水处理技术领域,提供了一种电镀废水络合物破除装置,包括一电镀废水容纳器,所述容纳器设置有进液口、出液口以及设置于容纳器内的提升泵,所述容纳器还设置有酸碱测试仪、温度调节器、制动电机和搅拌器,所述搅拌器与制动电机电连接,所述搅拌器包括一搅拌棒以及与搅拌棒一端连接的制动单元,所述搅拌棒另一端设置有多个扇叶,且所述多个扇叶上分别设置有多个通孔,通过设置搅拌器和温度调节器,能使容纳器中溶液充分混合,且能调节溶液温度,有效地破除电镀废水中的金属络合物,破除效率高,结构简单。

标签:
废水处理
广东 - 深圳 来源:中冶有色网 2023-03-19
电极箔含磷清洗废水处理系统

本实用新型提供了一种电极箔含磷清洗废水处理系统,包括:膜混凝反应器,其输入端用于接入含磷清洗废水,膜混凝反应器用于将该含磷清洗废水中的悬浮颗粒进行过滤;两级反渗透系统,与膜混凝反应器的输出端连接,用于将过滤之后的滤液进行脱盐处理;清洗系统,用于定时清洗膜混凝反应器及两级反渗透系统;加药系统,用于加入化学药物以辅助膜混凝反应器、两级反渗透系统及清洗系统的工作,以及用于平衡两级反渗透系统的进水指标。本实用新型提供的电极箔含磷清洗废水处理系统,其过滤效果好,出水质量好,且结构便于清洗,使用寿命长。

标签:
废水处理
广东 - 深圳 来源:中冶有色网 2023-03-19
塑胶废水混合物处理装置

本实用新型提供了一种塑胶废水混合物处理装置,涉及塑胶生产设备技术领域,解决了无法集中同时处理塑胶废水中的漂浮物及沉淀物的技术问题的技术问题;该装置包括多个相连通的水槽,多个水槽的顶部设有上出口,多个上出口连接有漂浮物收集装置,且多个上出口的高度沿远离水槽入口的方向逐渐降低;水槽的底部均连接有沉淀物收集装置,塑胶废水进入水槽并在多个水槽中漂浮和沉淀,漂浮物经多个上出口依次进入漂浮物收集装置,沉淀物进入沉淀物收集装置;本实用新型利用多级漂浮法将漂浮物分离,利用多级沉淀法将沉淀物沉淀到槽底,在水槽底部进行收集;能够实现同时简单快速处理塑胶废水的效果。

标签:
废水处理
广东 - 深圳 来源:中冶有色网 2023-03-19
焦化废水处理工艺
焦化废水处理工艺 1114     
 0

本发明公开了一种焦化废水处理工艺,包括如下步骤:对待处理的焦化废水进行隔油处理,得到第一处理液;对第一处理液进行折点氯化法处理,得到第二处理液;向第二处理液中添加混凝剂,充分反应后得到清液,保留清液为第三处理液;调节第三处理液的pH为5.5~7.5,接着加入完全活性污泥进行好氧处理,接着在二沉池中分离活性污泥,得到第四处理液。这种焦化废水处理工艺对经过隔油处理的焦化废水进行折点氯化法处理,能够针对性的对焦化废水中的有害物质,例如:氰化物、酚、氨氮等,进行针对性处理,接着加入混凝剂处理,最后采用完全活性污泥进行好氧处理,得到的第四处理液即可排入城市管网。

标签:
废水处理
广东 - 深圳 来源:中冶有色网 2023-03-19
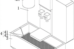
家用洗衣机废水卫生间便池冲洗二次利用储水桶

一种家用洗衣机废水卫生间便池冲洗二次利用储水桶,要解决的技术问题是使家用洗衣机废水能够被冲洗卫生间便池二次利用,达到家庭节水的目的,本实用新型包含有上盖1、进水管2、溢水管3、储水桶桶体4、进水口5、水泵6、联接软管7、水泵进水口8、溢水口9、出水口10、浮子阀11、自来水进水口12.其特征在于:储水桶桶体4悬挂于卫生间墙壁上,水泵6的进水口8与洗衣机桶底的排水软管联接,而出水口则与储水桶桶体底部的进水口5联接.当洗衣机进入排水程序时启动水泵6,将废水抽入储水桶暂存,储水桶桶体底部的出水口10与卫生间原便池冲洗管路联接。

标签:
废水处理
广东 - 深圳 来源:中冶有色网 2023-03-19
电路板生产油墨废水处理装置

本实用新型提供了一种电路板生产油墨废水处理装置,包括:天车、打气管、金属过滤网、和油墨反应池,所述油墨反应池上设置有与电路板电镀线的废酸液排水口连接的第一管道、与电路板生产线油墨废水排放口连接的第二管道,所述打气管及所述金属过滤网分别通过所述天车置于所述油墨反应池中,所述金属过滤网的底部具有可打开的底部过滤网。本实用新型可将部分废水利用起来,降低废水处理成本及难度,其半自动作业的方式代替了现有技术中的手工作业,因而减轻了劳动强度。

标签:
废水处理
广东 - 深圳 来源:中冶有色网 2023-03-19
上一页 50 51 52 53 54 ... 70 下一页
共70页    到第

中冶有色为您提供最新的广东深圳有色金属废水处理技术理论与应用信息,涵盖发明专利、权利要求、说明书、技术领域、背景技术、实用新型内容及具体实施方式等有色技术内容。打造最具专业性的有色金属技术理论与应用平台!

全国热门有色金属设备推荐
展开更多 +
全国热门有色金属技术推荐
展开更多 +

 

江西省隆恩特环保设备有限公司
宣传

报名参会
更多+

报告下载

有色专家
更多+

有研科技集团有限公司
中国工程院 院士
长沙矿冶研究院有限责任公司
中国工程院院士
中国瑞林工程技术有限公司
中国工程院院士
中国矿业大学(北京)
教授
中国矿业大学
副院长/教授
赤泥综合利用研究报告2025
推广

热门技术
更多+

推荐企业
更多+

福建省金龙稀土股份有限公司
宣传

发布

在线客服

公众号

电话

顶部
咨询电话:
010-88793500-807