青岛垚鑫智能科技有限公司
宣传

位置:中冶有色 >

有色技术频道 >

分类:
全部
矿山技术
冶金技术
材料制备及加工技术
环境保护技术
分析检测技术
 
全部
功能材料技术
复合材料技术
新能源材料技术
合金材料技术
加工技术
地区:
全部
北京
天津
上海
重庆
河北
山西
辽宁
吉林
黑龙江
江苏
浙江
安徽
福建
江西
山东
河南
湖北
湖南
广东
海南
四川
贵州
云南
陕西
甘肃
青海
内蒙
广西
西藏
宁夏
新疆
其他
其他
展开
 
全部
广州
韶关
深圳
珠海
汕头
佛山
江门
湛江
茂名
肇庆
惠州
梅州
汕尾
河源
阳江
清远
东莞
中山
潮州
揭阳
云浮

广东深圳有色金属材料制备及加工技术理论与应用

免费发布技术信息>>
碳基电容电池及碳基电容电池组

本申请公开了一种碳基电容电池及碳基电容电池组,包括:双极板、电解液以及电容纸或膜,极板包括:集流体,以及覆设于集流体上的碳锂混合纳米级多孔材料层。这样,碳基电容电池可满足功率型设备要求,并且有较强的温度适应能力。

标签:
加工技术
广东 - 深圳 来源:中冶有色网 2023-03-19
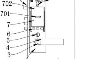
带显示屏幕的可视智能锁

本实用新型公开了一种带显示屏幕的可视智能锁,包括门体、第一把手和钥匙孔,第一把手的外侧设置有防滑结构,钥匙孔的顶端设置有密码按钮,且密码按钮的外侧设置有防护结构,外壳的顶端设置有识别机构。本实用新型通过可充锂电池供电启动红外线感应器对范围内的物体进行感应,当感应范围内为活体时,紧接着启动扬声器接收语音并经过音频模块进行识别,同时摄像头对访客面部进行拍摄识别,然后将识别的语音和图片反馈给单片机进行整理,使数据信息显示在显示屏本体上,便于住户查看,从而快速确认访客的身份,由此实现了此装置的活体识别功能,提高了此装置的功能性,防止识别错误,影响用户的日常生活。

标签:
加工技术
广东 - 深圳 来源:中冶有色网 2023-03-19
蓝牙音箱
蓝牙音箱 919     
 0

本实用新型公开了一种蓝牙音箱,包括蓝牙音箱本体,蓝牙音箱本体的内部设有主板,同时主板上电连接有锂电池,蓝牙音箱本体的一侧设有开口开口处设有盖板,同时开口四角处均固定安装有固定耳,固定耳上均开设有第二安装孔,盖板的四角处均开设有第一安装孔;本实用新型的有益效果:此设计相比较传统音箱来说,添加了转向机构以及在转向机构上设置多组颜色的LED灯珠,而且设置放置盒、放置格,并且设置第一安装孔、第二安装孔、固定耳,将盖板利用螺栓安装在蓝牙音箱本体上,使得便于蓝牙音箱本体的安装、拆卸维修,总结之下,此蓝牙音箱本体具有使用功能多、便于组装、拆卸以及方便携带的特点。

标签:
加工技术
广东 - 深圳 来源:中冶有色网 2023-03-19
光电式烟雾报警器
光电式烟雾报警器 954     
 0

本申请涉及一种光电式烟雾报警器,其包括面壳、底壳和底座,面壳设置有容置槽,底壳上设置有烟雾感应器,面壳接近底壳的一面设置有隔块,隔块、面壳和底壳之间形成供气体进入容置槽的通气间隙;底壳接近面壳的一面设置有与容置槽槽壁之间留有间隙的遮挡环,遮挡环的厚度大于或等于隔块的厚度。进入安装槽的灰尘或水珠会依附在安装槽的槽壁,减少灰尘在烟雾感应器表面的堆积。本申请中可以采用1电池、5号电池和锂电池三种电池对烟雾报警器进行供电,根据使用者需求进行安装。另外的,本申请还设置有防止电池漏装或反装的结构,在电池错安装时提醒使用者。本申请具有提高工作性能的效果。

标签:
加工技术
广东 - 深圳 来源:中冶有色网 2023-03-19
便携椭圆形触摸无线蓝牙耳机

一种便携椭圆形触摸无线蓝牙耳机,本实用新型涉及电子产品技术领域,点烟器PCB板上固定有点烟器程序控制芯片、第一麦克风、发热丝和第二指示灯;点烟器程序控制芯片与充电仓程序控制芯片中的电源管理模块连接,第一麦克风、发热丝和第二指示灯均与点烟器程序控制芯片电控连接,发热丝38与电源管理模块电性连接。内置锂电池,可反复充放电,同时可无线连接蓝牙通信终端,集播放、蓝牙、接听拔打电话、点烟器和移动电源功能于一身,操作方便,灵活实用。

标签:
加工技术
广东 - 深圳 来源:中冶有色网 2023-03-19
双回流双间隙涂布阀装置

本实用新型公开了一种双回流双间隙涂布阀装置,包括第一回流阀组件、第二回流阀组件及涂布阀组件,所述第一回流阀组件及第二回流阀组件均具有进料口、出料口及回流口,所述涂布阀组件具有出料口及两个进料口,第一回流阀组件的进料口及第二回流阀组件的进料口用于连接供料机构,第一回流阀组件的出料口与涂布阀组件的第一个进料口连通,第二回流阀组件的出料口与涂布阀组件的第二个进料口连通,第一回流阀组件及第二回流阀组件的回流口均用于与回流机构连接,涂布阀组件的出料口用于与涂布机的涂布模头连通。该种双回流双间隙涂布阀装置具有结构简单、实施容易、性能稳定可靠、操作方便的优点,在实际应用时可提高涂布质量及锂电池的生产质量。

标签:
加工技术
广东 - 深圳 来源:中冶有色网 2023-03-19
智能水杯
智能水杯 1172     
 0

本实用新型公开了一种智能水杯,包括杯体、上盖体、下盖体以及内盖体,下盖体连接设置在杯体的开口位置,内盖体设置在杯体的开口与下盖体之间,上盖体一端转动连接设置在下盖体一端;内盖体中开设有与杯体连通的饮水口,下盖体和内盖体之间形成密封容置腔,密封容置腔内设置有主控PCB板和锂电池,内盖体下部靠近杯体设置有温度传感器,温度传感器与主控PCB板电性连接;对应饮水口设置有硅胶饮水嘴,在上盖体内侧对应硅胶饮水嘴通过硅胶扣件设置有饮口密封硅胶。在内盖体的饮水口上套设可更换的饮水硅胶嘴,饮口硅胶嘴均匀符合人体工程学的结构形状,从而使得饮水时不会使得液体流入到杯盖体上,从而避免了液体对杯盖体内集成电性器件的危害。

标签:
加工技术
广东 - 深圳 来源:中冶有色网 2023-03-19
便携式24小时动态血压监测仪装置

本实用新型涉及医疗用具技术领域,具体为一种便携式24小时动态血压监测仪装置。本实用新型要解决的技术问题是装置不便于携带和多次测量时数据收集不便。为了解决上述技术的问题,本实用新型提供了一种便携式24小时动态血压监测仪装置,本实用新型主要由穿戴机构和远程监测机构,设置穿戴机构,使装置便于穿戴和取下,锂电池进行长时间的电量供给,以达到装置便于长时间随声穿戴,方便随时对血压进行测量收集各种状态下人体血压值的效果,多种数值对比,结果更准确,设置远程监测机构,测量的数值储存在主控板内,由GPRS模块将数据传输到云端,通过云端,蓝牙和数据线将测量的数值导出查看,达到多次测量自动记录数值和实时监测,及时发现问题的效果。

标签:
加工技术
广东 - 深圳 来源:中冶有色网 2023-03-19
超高分子量聚乙烯生物质纳米晶复合电池隔膜

本实用新型公开了一种超高分子量聚乙烯生物质纳米晶复合电池隔膜,包括外壳以及粘接在外壳底部的绝缘板,内基膜包括粘接在聚乙烯层外侧的PBO层,PBO层为聚对苯撑苯并二唑材料所制成的构件,具有优异的力学性能,很好的提高隔膜本体的延展和拉伸的性能,由于PBO纤维表面极为光滑,物理化学惰性极强,因此纤维形貌较难改变,PBO纤维只溶于100%的浓硫酸等,可以很好的避免隔膜本体被电解液腐蚀,提高使用寿命,聚酰亚胺层具有很好的热稳定性,使得锂电池可在较高温度下稳定使用,由于聚酰亚胺层的极性强,对电解液润湿性好,从而大大提高了吸液率,陶瓷层的外侧粘接有纳米晶层,纳米晶层具有很好的导磁率,可提升电子的交换速率,减少器件的体积。

标签:
加工技术
广东 - 深圳 来源:中冶有色网 2023-03-19
带瞳孔灯的测温笔装置

本实用新型公开了一种带瞳孔灯的测温笔装置,包括一体或拼装式组成的笔身主体,该笔身主体的一端设置测温组件,另一端设置瞳孔灯组件,测温组件与瞳孔灯组件均受控于一测温笔主板(1),整个测温笔通过无线方式连接后台服务器或者设备终端。本实用新型通过在装置的一端设置测温孔,另一端设置瞳孔灯,并在装置上设置显示装置和蓝牙模块,实现数据的实时显示和数据的记录;本装置的电源采用锂电池充电或干电池更换形式供电;通过将测温笔设置为一体或者二体或三体的可拆分方式组成,便于设备的维修。

标签:
加工技术
广东 - 深圳 来源:中冶有色网 2023-03-19
电子烟充电预防自燃自爆的防护装置

本实用新型适用于电子烟技术领域,提供了一种电子烟充电预防自燃自爆的防护装置,包括本体组件,本体组件包括防护箱;防护箱的顶部安装有储液箱,储液箱的一侧设置有加压泵,加压泵和防护箱固定连接;储液箱的内部设置有喷管,喷管和加压泵的出水口相连通,储液箱和加压泵的进水口相连通;喷管的底部均匀分布有多个喷头,每一个喷头均与喷管相连通;通过设置本体组件,当防护箱内所设的温度传感器超过限定最高温度或烟雾传感器检测到烟雾值时,单片机将启动加压泵,使加压泵将储液箱中的液体送至到喷管中,最后从多个喷头喷出,从而对防护箱内的电池进行降温灭火,防止锂电池热失控容易引起爆炸。

标签:
加工技术
广东 - 深圳 来源:中冶有色网 2023-03-19
铝壳电池自动热压短路测试机构

本实用新型公开了一种铝壳电池自动热压短路测试机构,包括电机支座组件以及热压模组,电机支座组件包括电机座板、丝杆螺母、滚珠丝杆以及螺母固定板,热压模组包括压力传感器、压板、短路测试头、短路测试垫块以及若干导向柱,压板的顶部固定设置有压力传感器和下压气缸,压板底部由上至下依次设置有上加热板、中部加热板和下加热板。该装置实现电芯的自动热压和短路测试的功能,主要解决了锂电池电芯的热压机构复杂、巨大和输出压力不好控制等的问题;同时结构简单、易于安装等优点,用伺服电机与滚珠丝杆配合提供动力使压力控制精度加提高、延长使用寿命,提高铝壳电池自动化生产组装的效率。

标签:
加工技术
广东 - 深圳 来源:中冶有色网 2023-03-19
具有消毒功能的智能扫地机器人

本实用新型公开了一种具有消毒功能的智能扫地机器人,包括壳体,水箱,集灰组件和安装盘,所述壳体内部的底部一侧安装有水箱,所述水箱的一侧设有注水口,所述水箱的底部一侧安装有消毒电机,所述消毒电机的输出端延伸出壳体的底部安装有清理轮,所述壳体的内部远离抽气泵的一侧安装有锂电池,所述壳体的内部安装有集灰组件,所述集灰组件内安装有硅胶盘。本实用新型通过在壳体的内部安装有水箱,能够利用水箱存储一定量的清水或者消毒液,进而可以利用水箱内部的存储的液体对地面进行喷洒,以便于利用消毒水对地面进行杀菌消毒,进而可以在装置清扫的同时模拟拖把拖地的效果,增强了装置对于地面的清扫效果。

标签:
加工技术
广东 - 深圳 来源:中冶有色网 2023-03-19
空心旋接型超级电容
空心旋接型超级电容 1041     
 0

本实用新型公开了一种空心旋接型超级电容,包括至少一个电容器单体,所述电容器单体包括外壳、包覆于外壳内的电介质、空心管以及分别安装于外壳两端的顶部盖板与底部盖板;其中,所述电介质设置成空心结构,所述空心管安装于所述电介质的空心位置处;所述顶部盖板为封装盖板,用于将电介质封装密封于所述外壳内;所述底部盖板为连接盖板,底部盖板上设置有螺纹套管结构,通过所述螺纹套管结构连接另一电容器单体,从而得到大容量的超级电容。本实用新型超级电容的电容单体为环管结构,电容器单体的底部盖板为螺母结构,通过所述螺母结构可以与另一电容器单体旋接对接组合在一起,形成串联结构,可以更好的替代超级电容器、锂电池等储电设备的充放电工作。

标签:
加工技术
广东 - 深圳 来源:中冶有色网 2023-03-19
具有切换电路的多功能移动电池

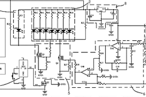
本实用新型公开了一种具有切换电路的多功能移动电池,其特征在于,包括电池(3)、锂电池保护电路、MCU、按键、切换电路(5)、红外检测电路(7)、放大比较电路(6)、供电电源电路(8)、手电照明电路(1)和台灯照明电路(2)。该具有切换电路的多功能移动电池具有功能丰富、实用性强、智能自动切换等优点。

标签:
加工技术
广东 - 深圳 来源:中冶有色网 2023-03-19
电池保护板性能测试装置

本实用新型公开了一种电池保护板性能测试装置,配合大功率电池保护板使用,其包括电压源、控制主机及电流源、通讯模块,通讯模块为隔离的通讯模块;电压源为一组,控制主机为一个,控制主机通过所述的通讯模块与一组电压源相连;控制主机与电脑相连;电流源连接在大功率电池保护板上。在测试过程中,控制主机在不停的依次与各个电压源通讯,可随时控制任何一个电压源的输出电压,达到了一个控制主机控制多个电压源的效果。由于电流源输出的电流只流过了电池保护板的采样电阻的一端,大大降低了测量时烧坏被测锂电池保护板的风险同时降低了测量仪器消耗的功率。结构简单,功耗低,另外,其可降低对测试保护板的损坏。

标签:
加工技术
广东 - 深圳 来源:中冶有色网 2023-03-19
用于电池隔膜铸片的冷却系统及电池隔膜铸片设备

本实用新型涉及锂离子电池生产设备技术领域,具体涉及一种用于电池隔膜铸片的冷却系统及电池隔膜铸片设备。包括风刀和风机,二者相接,还包括用于实时监测流延成膜的膜片表面的温度的测温仪、与所述测温仪连接的控制模块;所述测温仪将温度数据发送给控制模块,所述控制模块根据所述温度数据控制所述风机工作。电池隔膜铸片设备还包括模头、铸片辊和冷却系统,所述冷却系统包括风刀和风机,二者相接。本实用新型的冷却系统能实时监控膜片表面的温度,使铸片时膜片冷却过程中温度保持一致,使制得的膜片结构一致,提高了最终制成的隔膜质量。

标签:
加工技术
广东 - 深圳 来源:中冶有色网 2023-03-19
用于铝塑膜封装模具
用于铝塑膜封装模具 807     
 0

本实用新型涉及锂离子电池领域,公开了一种用于铝塑膜封装模具。模具包括上封部、下封部,所述上封部的底部为第一曲面,所述下封部的顶部分别为第二曲面,所述第一曲面、第二曲面可相互面对面紧贴配合。应用该技术方案有利于改善其外观,提高电化性能。

标签:
加工技术
广东 - 深圳 来源:中冶有色网 2023-03-19
用于电动自行车的电池盒

本实用新型公开一种电动自行车电池盒,该电池盒采用上下分离的结构,包含顺序连接的盒盖和壳体。盒盖采用塑胶材料制成,壳体采用铝合金材料制成。壳体还可以由铝合金制成的主壳体和塑胶制成的底盖组成,以节省成本。盒盖在与主壳体连接处设有台阶状的接口唇,其外径与主壳体的内径相当,可以有效地防止盒盖中的锂电池电路板与铝合金壳体接触。在电池盒纵向还设有与电动车相配和的纵向滑槽和定位槽。本实用新型散热和绝缘性能好,安装方便。

标签:
加工技术
广东 - 深圳 来源:中冶有色网 2023-03-19
分体式手机保护套
分体式手机保护套 1222     
 0

一种分体式手机保护套,包括:本体及底座;在所述本体中内置有锂聚合物可充电电池;所述本体包括底板及两侧边框;在所述本体与底座相连接的一端的两侧边框上分别设置有卡钩;在所述本体两侧边框的顶端设置有触点;所述底座包括底板、底边框及两侧边框,在所述底座上设置有基座连接器,在所述基座连接器的两侧分别设置有与本体的触点相配合的触点;在所述底座的两侧边框上分别设置有与本体的卡钩相配合的卡扣;在底座上进一步设置有USB接口、电池电量指示灯及充电开关;本实用新型的保护套,能够便于用户在户外没有充电条件下进行充电,大大提高了苹果手机的使用时间,还能够对手机起到保护的作用,并且拆卸十分容易。

标签:
加工技术
广东 - 深圳 来源:中冶有色网 2023-03-19
带氧化层的石墨球
带氧化层的石墨球 1194     
 0

本实用新型涉及电池材料,公开了一种带氧化层的石墨球,包括石墨球本体和包覆石墨球本体表面的碳氧化层。本实用新型作为锂电池负极具有循环性能好、可逆容量大的优点。

标签:
加工技术
广东 - 深圳 来源:中冶有色网 2023-03-19
离子交换膜性能测试用夹具

本实用新型提供了一种离子交换膜性能测试用夹具,该夹具包括:固定锁紧装置、用于与所述固定紧锁装置锁紧待测离子交换膜的活动锁紧供源装置和测量装置,所述活动紧锁供源装置包括压力风源和气体加热源,所述测量装置设置于所述活动紧锁供源装置上,包括用于测量透过待测离子交换膜气体流量的气体流量测量计、用于检测压力风源风压的气压计和用于检测气体加热源温度的温度计。本实用新型通过气体流量计、气压计和温度计来检测离子交换膜的气密性、细孔的闭合温度和熔化温度是否符合锂离子电池性能要求。进一步通过更换不同内径的所述套筒,可以实现对面积不同的离子交换膜的检测。

标签:
加工技术
广东 - 深圳 来源:中冶有色网 2023-03-19
N+1冗余模块化应急照明集中电源

本实用新型公开一种N+1冗余模块化应急照明集中电源,包括:控制柜以及设于控制柜旁侧的电池柜,控制柜与电池柜分开设置,控制柜包括控制柜机箱,控制柜机箱的底部设有控制机箱底座,电池柜包括电池箱,电池箱的底部设有电池柜底座。本实用新型的控制柜以及电池柜采用分体式的设计,更好地适应环境,充分利用空间。控制柜与电池柜分体式的设计,可适用不同的电池型式,如铅酸、胶体、碱性、锂电池等类型,也便于安装电子元器件与开关电源,极大地提升产品的通用性。通过设置铝散热片,使得开关电源产生的热量从铝散热片导出,无需增加外置风扇,结构更加简洁,提升系统的整体可靠性。

标签:
加工技术
广东 - 深圳 来源:中冶有色网 2023-03-19
基于智能物联网的无功节电控制系统

本新型公开了一种基于智能物联网的无功节电控制系统,包括智能主控制板,智能控制板连接4G路由器、人员定位模块、声音远光灯告警模块、防爆锂聚合物电池、无功控制器、数字工业电表模块,其中:智能主控制板连接有数据流网络单元,数据流网络单元包括智能单元,智能控制单元无线连接4G/宽带通讯基站,4G/宽带通讯基站无线连接云服务器,云服务器无线连接储存服务器阵列、告警分析服务器、电参分析服务器、节电分析服务器、人员身份服务器、发布服务器,降低电能损耗;改善电能质量;挖掘发供电设备潜力;减少用户电费支出;提高了无功补偿设备使用率;实时监控现场,发生异常情况时记录且报警;对操作人员进行监控和指挥;实时采集电量电参数据。

标签:
加工技术
广东 - 深圳 来源:中冶有色网 2023-03-19
多功能电子烟
多功能电子烟 783     
 0

一种多功能电子烟,它涉及电子烟技术领域。它包括烟杆电路板、烟弹电路板,所述烟杆电路板与烟弹电路板连接;所述烟杆电路板包括MCU主控制模块、耐压充电模块、过充保护模块一、电池管理模块、短路保护模块、锂电池、过吸保护模块、温度检测模块、加热模块一。它通过输出判定模块能够对烟杆电路进行切换工作状态,然后通过供电判断模块判定烟杆电路的工作状态,再将烟弹更换为其它的产品,可使整个产品化身为别的产品,通过电池管理模块内的变频电路模块和滤波电路模块,对电池进行控制,将电路信号转化为恒波信号,通过恒波信号使得其他产品能够正常使用,实现电子烟能够多功能使用。

标签:
加工技术
广东 - 深圳 来源:中冶有色网 2023-03-19
无线插卡可视PIR人体感应智能电池摄像机

本实用新型公开了一种无线插卡可视PIR人体感应智能电池摄像机,涉及摄像机技术领域,主要是为了解决现有的无线插卡可视PIR人体感应智能电池摄像机存在耗电速度快的问题,一种无线插卡可视PIR人体感应智能电池摄像机包括摄像部、控制组件和主体机,所述控制组件包括用于人体感应触发摄像部开启的感应部;以及用于为感应部和摄像部提供电能的供电部,所述主体机构用于安装摄像部和控制组件,控制组件中的感应部能够实现PIR人体感应触发并控制摄像部开启关闭的功能,控制组件中的供电部能够为摄像部和感应部提供电能,通过自带锂电池供电,PIR人体感应触发,此项功能的存在减少了电量的消耗,增长了使用时间。

标签:
加工技术
广东 - 深圳 来源:中冶有色网 2023-03-19
电芯贴胶装置
电芯贴胶装置 951     
 0

本实用新型涉及锂电池生产技术领域,特别涉及一种电芯贴胶装置,它包括有支座;支座上沿水平方向依次设置有胶带轮、将胶带压紧的压胶组件、将胶带切断的裁切组件和将胶带末端水平拉出的夹胶组件;夹胶组件与裁切组件之间设置有能将切出胶带吸附并压贴在极耳上的吸胶组件。在使用本实用新型时,该结构能够实现胶带自动粘贴,降低劳动强度,提高贴胶效率。

标签:
加工技术
广东 - 深圳 来源:中冶有色网 2023-03-19
桌面音视频一体机
桌面音视频一体机 975     
 0

本实用新型实施例公开了一种桌面音视频一体机,属于音视频结合技术领域。本实用新型包括音箱组件、摄像头组件,摄像头组件位于音箱组件的上方,音箱组件包括音箱前壳、扬声器和音箱后壳,扬声器位于音箱前壳与音箱后壳之间,设摄像头组件包括主体侧盖、镜头支架和主体支架,主体支架一表面安装有麦克风和主板,麦克风与主板电性连接,镜头支架一表面设置有镜头组件和若干M2铜柱,主板一表面安装有触控板和触控面板,触控板和触控面板均与主板电性连接。本实用新型通过设置摄像头组件和音箱组件,将两个组件集成在一起,使用起来方便快捷,通过设置高容锂电供电的电源块可脱离充电线束缚,设备能更自由的摆放。

标签:
加工技术
广东 - 深圳 来源:中冶有色网 2023-03-19
设有应急灯的扫地机器人

本实用新型公开了一种设有应急灯的扫地机器人,包括扫地机器人本体,扫地机器人本体包括底盘、前盖、风机、尘盒、水箱、主轮、中扫、万向轮、锂电池、碰撞杆和对称设置的边扫,以及边扫驱动组件,所述底盘一侧设有铰接槽,且铰接槽内壁转动连接有L型转动件,所述前盖通过L型转动件与底盘形成转动连接,所述前盖顶部边缘位置处嵌设呈环形分布的照明组件,所述前盖顶部嵌设有光敏传感器,且光敏传感器通过信号线与照明组件形成通讯连接。本实用新型可以充当应急灯使用,配合设置的阻尼伸缩杆和L型转动件,方便调节前盖的角度,操作简单,方便调节照明角度。

标签:
加工技术
广东 - 深圳 来源:中冶有色网 2023-03-19
疫情防控用测温枪
疫情防控用测温枪 1105     
 0

本实用新型涉及测温枪技术领域,具体是一种疫情防控用测温枪,包括安装壳体,所述安装壳体底部外壁一侧安装有支撑柱,且支撑柱底部外壁开设有矩形槽,矩形槽内壁滑动连接有固定块,所述固定块顶部外壁安装有锂电池,且固定块底部外壁安装有支撑座,所述支撑座底部设置有固定机构,本实用新型能够通过设置有距离传感器的设置能够使得在一个合适的距离对行人体温进行测量,提高了检测结果的准确性,当行人皮肤离测温头距离超过设定的数值时,控制器控制电动推杆开启,从而将测温枪本体推出,使得测温头更加贴近行人的皮肤,提高了检测结果的准确性,有利于疫情防控。

标签:
加工技术
广东 - 深圳 来源:中冶有色网 2023-03-19
上一页 26 27 28 29 30 ... 500 ... 771 下一页
共771页    到第

中冶有色为您提供最新的广东深圳有色金属材料制备及加工技术理论与应用信息,涵盖发明专利、权利要求、说明书、技术领域、背景技术、实用新型内容及具体实施方式等有色技术内容。打造最具专业性的有色金属技术理论与应用平台!

全国热门有色金属设备推荐
展开更多 +
全国热门有色金属技术推荐
展开更多 +

 

江西省隆恩特环保设备有限公司
宣传

报名参会
更多+

报告下载

有色专家
更多+

中南大学
常务副校长
昆明理工大学
教授
湖南有色金属研究院
教授级高工/原总工程师
中铝检测科技(郑州)有限公司/国家轻金属质量检验检测中心
正高级工程师
北京工业大学、中国工程院
中国工程院 院士
赤泥综合利用研究报告2025
推广

热门技术
更多+

推荐企业
更多+

福建省金龙稀土股份有限公司
宣传

发布

在线客服

公众号

电话

顶部
咨询电话:
010-88793500-807