青岛垚鑫智能科技有限公司
宣传

位置:中冶有色 >

有色技术频道 >

> 废水处理技术

分类:
全部
矿山技术
冶金技术
材料制备及加工技术
环境保护技术
分析检测技术
 
全部
废水处理技术
大气治理技术
固/危废处置技术
土壤修复技术
地区:
全部
北京
天津
上海
重庆
河北
山西
辽宁
吉林
黑龙江
江苏
浙江
安徽
福建
江西
山东
河南
湖北
湖南
广东
海南
四川
贵州
云南
陕西
甘肃
青海
内蒙
广西
西藏
宁夏
新疆
其他
其他
展开
 
全部
广州
韶关
深圳
珠海
汕头
佛山
江门
湛江
茂名
肇庆
惠州
梅州
汕尾
河源
阳江
清远
东莞
中山
潮州
揭阳
云浮

广东东莞有色金属废水处理技术理论与应用

免费发布技术信息>>
废水中表面活性剂的回收工艺及其回收液的应用

本发明提供了一种废水中表面活性剂的回收工艺及其回收液的应用,包括以下步骤:将含表面活性剂的废水置于反应容器中,加入破乳剂搅拌混合,静置,除去上层油类溶液,除去沉淀杂质;转移至超声波设备的液槽中,并加入少量双氧水超声振荡;转移至浮选装置中,气泡发生装置持续向一级处理液中通入二氧化碳气泡,在液面上形成泡沫层;刮除液面上的泡沫层,得到二级处理液;转移至蒸发浓缩仪中进行蒸发浓缩,得到浓缩液;将浓缩液转移至搅拌容器中,加入次氯酸钙、防腐剂,搅拌制得清洗液。本发明的废水中表面活性剂的回收工艺及其回收液的应用,操作简单,回收利用率高,能够解决含表面活性剂的废水直接排放造成的环境问题。

标签:
废水处理
广东 - 东莞 来源:中冶有色网 2023-03-19
化学镀铜废水处理方法
化学镀铜废水处理方法 1101     
 0

本发明公开了一种化学镀铜废水处理方法,包括以下步骤:酸性调节步骤:将化学镀铜废水的pH调节至酸性,以析出化学镀铜废水中的EDTA;氧化步骤:向经调节至酸性的化学镀铜废水中加入氧化剂,并进行紫外光照射,通过紫外催化湿式氧化方法降解有机污染物和部分无机污染物;碱性调节步骤:将经氧化的化学镀铜废水的pH调节至中性或碱性;混凝沉淀步骤:向经碱性调节的化学镀铜废水中加入絮凝剂进行混凝沉淀。可直接利用废水中的铜离子作为还原剂代替Fenton试剂,本发明的方案不用投加Fenton试剂,节约了成本,并提高了氧化效率,其次,采取先酸性析出EDTA再氧化的方式,使CODCr得到大幅度下降,减少了氧化过程中所需要氧化剂的量,进一步降低了处理成本。

标签:
废水处理
广东 - 东莞 来源:中冶有色网 2023-03-19
基于废水的化学团聚与声波团聚的高效去除燃煤烟气中颗粒污染物的方法

本发明提供一种基于废水的化学团聚与声波团聚的高效去除燃煤烟气中颗粒污染物的方法,包括以下步骤:将燃煤锅炉产生的烟气经脱硫液逆流接触脱硫,得到颗粒污染物;将废水脱硫脱硝后引入沉淀池中,经絮凝沉淀后,取含溶解性盐类的上清液,往上清液中添加十二烷基硫酸钠表面活性剂和高聚物凝结剂,用磷酸调节pH值和比电阻,充分搅拌,得到基于废水的化学团聚剂溶液;将基于废水的化学团聚剂溶液由精密雾化喷嘴以雾滴的形式喷入颗粒污染物中,导入声场,随着化学团聚剂雾滴中水分的蒸发,形成大的颗粒链或者颗粒团,经除尘器去除,得到处理后的气体。本发明的处理方法对颗粒的捕捉效率和去除率高,解决了废水零排放的问题,应用前景好。

标签:
废水处理
广东 - 东莞 来源:中冶有色网 2023-03-19
阳极氧化废水一体化处理环保装备

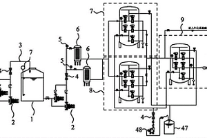
本发明公开了一种涉及机械领域、废水净化技术领域,尤其涉及阳极氧化废水一体化处理环保装备。包括废水收集池,所述废水收集池包含格栅、隔油器、潜污切割泵;所述潜污切割泵含泵管,泵管伸出管道通向混凝沉淀池;所述混凝沉淀池包含加药系统、斜管填料、污泥打散器、沉降器;所述混凝沉淀池伸出管道通向微电解池,所述微电解池包含铁碳材料、布气系统、排污系统;所述微电解池伸出管道通入综合废水调节池中,所述综合废水调节池包含预曝气系统、事故池、潜污切割泵。

标签:
废水处理
广东 - 东莞 来源:中冶有色网 2023-03-19
电气浮废水处理系统
电气浮废水处理系统 858     
 0

本实用新型公开一种电气浮废水处理系统,包括主腔体、电极装置、刮渣装置、加药装置、清洗装置及控制装置;电极槽内装设有可调式石墨电极板组,可调式石墨电极板组包括有若干块间距叠设的石墨极板、夹设于相邻石墨极板之间的垫块以及用于连接石墨极板的调节螺杆,石墨极板上设置有一个以上的第一连接孔及若干便于产生微波气泡的反应孔;如此,大幅延伸了石墨极板与废水的接触反应面积,提高了反应速率及反应效果,形成更多微小气泡,颗粒粘附效果更好,同时,结合电极装置、刮渣装置、加药装置、清洗装置及控制装置的设置,实现了对电气浮废水处理系统的自动运行,确保了整个系统的运行可靠性,提升了废水处理效率及净化效果。

标签:
废水处理
广东 - 东莞 来源:中冶有色网 2023-03-19
造纸废水中松香酸的检测方法

本发明提供一种造纸废水中松香酸的检测方法,包括取样、过滤、调节PH值、絮凝沉淀、脱水蒸干、提纯、配制测量液、建立标准曲线、分析结果的工序,通过本发明的絮凝沉淀、脱水蒸干、提纯工序,能够有效的去除造纸废水中大多数的杂质,提高造纸废水中松香酸的提纯、回收效率。本发明具有检测精度高,操作简单,检测成本低,能够对废水实时监测。能有效解决提纯、回收效率较低,无法准确测定废水中污染物含量等技术问题。

标签:
废水处理
广东 - 东莞 来源:中冶有色网 2023-03-19
电子电镀废水处理回用系统

本实用新型公开一种电子电镀废水回用处理系统及其方法,包括废水回用处理单元和RO浓水处理单元,废水回用水处理系统依次连接有格栅、调节池、混凝反应装置、沉淀-膜分离装置、臭氧氧化池、臭氧消解池、保安过滤器、RO装置;RO浓水处理系统依次连接有水解酸化池、接解氧化池、沉淀池。电子电镀废水依次经过格栅、调节池、混凝反应装置、沉淀-膜分离装置、臭氧氧化池、臭氧消解装置、保安过滤器和RO装置处理后RO淡水回用于电子电镀生产线,RO浓水通过水解酸化池和接触氧化池进行有效处理并稳定达到《污水综合排放标准GB8978-1996》一级标准和《广东省水污染物排放限值(DB4426-2001)》的排放要求。

标签:
废水处理
广东 - 东莞 来源:中冶有色网 2023-03-19
组合式含盐废水浓缩装置

本实用新型公开了一种组合式含盐废水浓缩装置,包括蒸汽室、废水进口、门阀,废水进口旁边是蒸汽室,蒸汽室旁边是门阀,门阀旁边是结晶室,结晶室下边是集盐室,集盐室旁边是循环泵,集盐室下边是闪蒸罐,闪蒸罐下边是漩涡盐水分离机,漩涡盐水分离机下边是储盐池,漩涡盐水分离机旁边是浓缩机,结晶室旁边是缓冲罐,缓冲罐旁边是冷凝器,冷凝器外侧上边是循环水进,循环水进下边是循环水出,冷凝器旁边是真空泵,真空泵旁边是蒸发冷凝水排放。有益效果在于:通过增设三组蒸汽室、结晶室、集盐室和循环泵,提高废水中盐分的结晶率,减少废水中的盐分;加快循环水进和循环水出的水流速度,加快水蒸气的冷凝,进一步减少废水中的盐分。

标签:
废水处理
广东 - 东莞 来源:中冶有色网 2023-03-19
金属废水处理装置
金属废水处理装置 1028     
 0

本实用新型公开了一种金属废水处理装置,包括依次连接的废水箱、过滤器和浓水箱,所述的过滤器和浓水箱之间连接有一级浓缩装置,浓水箱连接二级浓缩装置后连接废水箱,二级浓缩装置上设有净水出口,所述的废水箱和过滤器之间、过滤器和一级浓缩装置之间以及浓水箱与废水箱之间均设有增压泵和阀门,所述的一级浓缩装置和浓水箱之间以及二级浓缩装置和废水箱之间设有阀门;工作时预处理的废水从废水箱流出后由增压泵进行增压,然后进入过滤器在压力下进行初步过滤,然后经增压泵增压后依次进入一级浓缩装置和浓水箱,出来的水经增压泵增压后进入二级浓缩装置,纯净水由净水出口流出,废水再次进入废水箱进行第二次处理,依次循环处理。

标签:
废水处理
广东 - 东莞 来源:中冶有色网 2023-03-19
电镀废水PH调节池
电镀废水PH调节池 787     
 0

本实用新型涉及污水处理领域,具体公开了一种电镀废水PH调节池,包括酸碱混合池以及环绕设于酸碱混合池上部外圈的酸水缓冲池和碱水缓冲池,所述酸碱混合池内设有用于提高酸碱废水混合效果的曝气机构;所述曝气机构包括旋转的气缸、与所述气缸相连通的且其上均布设有多个排气孔的中空管以及用于向所述气缸内鼓入空气的空气泵。本实用新型实施例提供的电镀废水PH调节池中,通过曝气机构向酸碱混合池不断鼓入空气,能够提高酸碱混合池内的酸碱废水的混合效果,有利于废水的酸碱调节。

标签:
废水处理
广东 - 东莞 来源:中冶有色网 2023-03-19
化工废水资源化利用零排放处理流程

本发明公开了一种化工废水资源化利用零排放处理流程,涉及废水处理领域,经过对废水氧化、过滤、和根据不同的水质进行处理,将废水进行处理和分离,对化工中的废水经过多层的净化使其达到一个可排放的标准,同时根据废水中的化合物的不同,选择不同的净化分离处理的方法,使得化工废水中的化合物质和水进行分离,使得化合物质和水得到二次的利用,节省和回收化工废水中的可以资源,使得效益得到最大化,同时对环境起到了保护的作用。

标签:
废水处理
广东 - 东莞 来源:中冶有色网 2023-03-19
地埋式废水处理系统
地埋式废水处理系统 1126     
 0

本实用新型涉及废水处理技术领域,具体为一种地埋式废水处理系统,包括底座,底座的顶端设有废水处理机构,废水处理机构包括厌氧箱、设于厌氧箱一侧的兼氧箱、设于兼氧箱一侧的除臭箱、设于除臭箱一侧的处理箱以及设于处理箱一侧的气体净化箱,本实用新型将废水倒入到机械格栅上,机械格栅可去除废水中的杂质,其次,废水直接从第一通槽处进入到厌氧箱,再通过第一水泵将厌氧箱内的废水泵入到兼氧箱内进行处理,进入到兼氧箱内的废水再通过第二导管进入到除臭箱内,除臭后的废水进入到处理箱内进行深层净化,净化后的废水直接从第三导管排出到外界,且处理箱一侧的气体净化箱可对处理箱内的气体进行净化。

标签:
废水处理
广东 - 东莞 来源:中冶有色网 2023-03-19
高效净化型电镀废水处理回收系统

本实用新型公开一种高效净化型电镀废水处理回收系统,包括有电镀废水蓄水池、格栅、废水调节池、微滤膜固液分离装置、离心过滤装置、蒸发器、臭氧氧化池、臭氧消解池、保安过滤器、RO装置、RO浓水处理装置、回用水池、污泥处理装置,所述废水调节池和微滤膜固液分离装置之间连接设有依次连接的斜坡沉淀池、混凝反应装置、臭氧氧化池,所述污泥处置装置包括依次连接的污泥浓缩池、污泥过滤器及干化污泥装置,通过这一连接结构系统的设计有效提高了电镀废水回收处理系统的回收率和净化程度,解决了排放不达标的问题,同时高效的净化回收降低消耗减少成本,满足企业和环境的需求。

标签:
废水处理
广东 - 东莞 来源:中冶有色网 2023-03-19
锂电池废水零排放处理系统

本实用新型涉及电池废水处理系统技术领域,具体涉及一种锂电池废水零排放处理系统,其结构包括沿废水传输方向依次连接的调节池、电化学池、沉淀池,沉淀池的下部依次连接有浓缩池和压滤机,沉淀池的上部依次连接有缺氧池、兼氧池和好氧池,好氧池内设MBR膜生物反应器,MBR膜生物反应器的出水口处设有UF膜、RO膜、高浓度污水处理膜和蒸发系统,该处理系统实现了废水零排放的目的,具有环保、节约资源的优点。

标签:
废水处理
广东 - 东莞 来源:中冶有色网 2023-03-19
高温废水热能回收装置

本实用新型提供一种高温废水热能回收装置,包括:本体、设于本体内的隔板及数根超导热管,隔板将该本体的内部空间上下分隔为常温水区及废水区,数根超导热管间隔穿插在隔板上,其两端分别对应常温水区及废水区形成冷凝端及蒸发端;本体于其常温水区的两侧分别设有常温水入口及热水出口,本体于其废水区的两侧分别设有废水出口及废水入口,本体外还设有清洗设备。本实用新型的高温废水热能回收装置,结构简单,采用超导热管作为其传热元件进行热量传递,热传导率高,实用可靠;且可通过定期清洗保证装置的性能。

标签:
废水处理
广东 - 东莞 来源:中冶有色网 2023-03-19
造纸高色度废水的回收循环再利用系统及其处理方法

本发明涉及造纸废水的净化技术领域,特指一种造纸高色度废水的回收循环再利用系统及其处理方法,将车间废水经栅网过滤器过滤后再流入收集池中,然后在收集池中加入净化剂,净化剂包括碱式氯化铝、漂白粉和生石灰,并充分搅拌,每1000KG废水加入净化剂的含量为:碱式氯化铝0.1~0.4KG,漂白粉0.2~0.5KG,生石灰0.5~1KG,废水经上述处理后再流入沉淀池内,经自然沉淀后再流入室内沉淀氧化池,静置一到三天后即可由最后一个室内沉淀氧化池流出清洁的水,本发明用混凝替代气浮,可提高对废水中悬浮物的处理效果,降低排放废水的色度,降低造纸厂废水处理的成本,具有很好的经济效益和环保效益。

标签:
废水处理
广东 - 东莞 来源:中冶有色网 2023-03-19
含六价铬废水的高效处理方法

本发明公开了一种含六价铬废水的高效处理方法,包括以下步骤:首先以酱渣为原料,依次进行烘干、高温无氧炭化处理,制得生物炭,然后将高炉渣粉碎、过筛,制得高炉渣粉末;然后将其与聚羧酸粉末混合研磨,然后加入上述制得的生物炭,继续混合研磨,制得复合吸附剂;调节废水的pH值至6‑9;然后向废水中投入上述制得的复合吸附剂,常温下搅拌处理1‑2h,静置沉淀除去复合吸附剂,吸附处理后的废水进行六价铬浓度测定,达标后排放。该方法操作简单,可以有效除去废水中的六价铬离子,对水体无二次污染。

标签:
废水处理
广东 - 东莞 来源:中冶有色网 2023-03-19
印染厂废水处理回用系统及处理回用方法

本发明属于废水处理技术领域,具体涉及一种印染厂废水处理回用系统及处理回用方法,处理回用系统包括物理化学沉淀系统及生化处理系统,该处理回用系统占地面积小,使用该处理回用系统处理印染厂废水极大的减少了处理回用系统的维护频率,有效节约使用成本,印染厂废水处理回用系统在印染厂中的应用,该应用可将印染厂中不同种类的废水分别快速处理以达到排放标准。

标签:
废水处理
广东 - 东莞 来源:中冶有色网 2023-03-19
一体式废水渣自动处理设备

本实用新型公开了一种一体式废水渣自动处理设备,包括废水处理箱,废水处理箱一侧的顶部固定设置有废水进注斗,废水处理箱另一侧的顶部固定安装有驱动电机,驱动电机的输出端穿过废水处理箱固定设置有传动丝杆,传动丝杆的中部传动连接有加宽传动块,本实用新型一种一体式废水渣自动处理设备,该废水渣处理设备设计合理,能够自动对流经的废水先进行过滤,随后进行挤压脱水,最后通过加长烘干隧道进行烘干和消毒工作,一体式处理流程,极大程度的降低了工作人员的劳动强度,更加省时省力,采用多个L形输送机对废水渣进行输送,能够对废水渣持续翻转抖落,提高了废水渣烘干消毒的效率和质量。

标签:
废水处理
广东 - 东莞 来源:中冶有色网 2023-03-19
含甲基橙有机废水的联合处理方法

本发明公开了一种含甲基橙有机废水的联合处理方法,包括以下步骤:首先制备TiO2/SiO2复合气凝胶;然后制备BiOI/MoS2/CdS复合催化剂;将含甲基橙有机废水静置沉淀后的上清液转移至吸附处理池中,然后加入上述制得的TiO2/SiO2复合气凝胶,搅拌吸附处理30min,然后静置沉淀;将吸附处理后的水转移至光反应器中,然后加入上述制得的复合催化剂,首先将光反应器置于暗室中搅拌处理30min;然后转移至有可见光照的地方,搅拌处理20‑50min,静置沉淀,上清液为处理后的废水。本发明提供的废水处理方法操作简单,成本低,COD去除率高,处理过程中采用的吸附剂和光催化剂循环稳定性好。

标签:
废水处理
广东 - 东莞 来源:中冶有色网 2023-03-19
印染废水的高效处理方法

本发明提供了一种印染废水的高效处理方法,该方法包括以下步骤:调节印染废水pH值;向印染废水中加入纳米Fe3O4/Mn3O4复合材料和过氧化氢,进行氧化处理,氧化处理后的印染废水加入聚丙烯酰胺,进行混凝沉淀,沉淀后的上清液加入粉煤灰进行吸附,静置沉淀后的清液用碱液调节成中性,然后排放。本发明提供的方法可以有效去除印染废水中的有机污染物,且该方法工艺简单,处理成本低。

标签:
废水处理
广东 - 东莞 来源:中冶有色网 2023-03-19
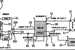
热废水再利用系统
热废水再利用系统 1183     
 0

本实用新型公开一种热废水再利用系统,包括有第一热交换器、高温水槽、高温热泵和染整设备;该第一热交换器上设有净水入口、净水出口、废水入口和废水出口,该净水出口连通高温水槽的第一进水口,该废水入口连通染整设备的出水口,该废水出口连通高温热泵的第一进水口;该高温水槽的第一出水口连通染整设备的进水口,高温水槽的第二出水口连通高温热泵的第二进水口,该高温水槽的第二进水口连通高温热泵的第二出水口;藉此,通过利用第一热交换器和高温热泵,使热废水的热量得到充分的再利用,热废水降温后排出避免了对环境造成不利,有利于环境保护,干净冷水吸收热废水的热量,从而可大大降低高温热泵的用电量,有利于节约能源。

标签:
废水处理
广东 - 东莞 来源:中冶有色网 2023-03-19
亚甲基蓝染料废水的处理方法

本发明公开了一种亚甲基蓝染料废水的处理方法;首先采用酸酐对绿豆淀粉进行处理制得预处理淀粉;采用环氧氯丙烷交联的方法制得多孔淀粉微球;采用原位反应的方法在多孔淀粉微球表面包覆氧化硅,制得孔状氧化硅包覆淀粉微球;将三氯化铁溶液和多孔状氧化硅包覆淀粉微球在戊二醛溶液的作用下发生交联,制得复合吸附剂;将上述制得的复合吸附剂加入到染料分子浓度为50‑110mg/L的亚甲基蓝废水中,调节废水pH值7‑11,搅拌30‑40分钟,然后将复合吸附剂分离,分离后的废水达到排放标准,吸附有亚甲基蓝染料分子的复合吸附剂脱吸附后回收重新再利用。该方法可以有效除去废水中亚甲基蓝染料分子,脱色效果好,采用的吸附剂吸附容量大,对水体无二次污染。

标签:
废水处理
广东 - 东莞 来源:中冶有色网 2023-03-19
集多级处理洗涤剂化工废水一体化设备

本实用新型属于废水处理技术领域,尤其涉及一种集多级处理洗涤剂化工废水一体化设备,包括第一废水处理箱和第二废水处理箱;所述第一废水处理箱包括依序连接的调节池、混凝反应池、沉淀池和缺氧池;所述第二废水处理箱包括依序连接的接触氧化池、MBR膜池、清水池和污泥池;所述缺氧池和所述接触氧化池均与所述MBR膜池管道连接;所述沉淀池和所述MBR膜池均与所述污泥池管道连接,所述缺氧池与所述接触氧化池通过管道连接。通过多级处理的方式可以很好的将洗涤剂化工废水净化,环保、且净化效率高。

标签:
废水处理
广东 - 东莞 来源:中冶有色网 2023-03-19
半导体研磨划片废水零排系统

本发明公开了半导体研磨划片废水零排系统,包括管路系统,所述管路系统上按照液体流向依次设置有用于收集车间废水的废水收集池、对废水起到沉淀及调节作用的缓冲池、对废水起到沉淀及调节作用的缓冲水箱、对废水起到过滤作用的气浮装置、对待处理废水进行储存的原水箱、对处理后废水进行储存的回用水池以及锥形清洗箱,经气浮装置处理后的废水流入到原水箱内部,经处理后的废水通过第二主流管流入到回用水池内,锥形清洗箱在水量不足时可通过回用水池进行抽取,实现废水的零排放。

标签:
废水处理
广东 - 东莞 来源:中冶有色网 2023-03-19
印染废水回用处理工艺

本发明公开了一种印染废水回用处理工艺,具体处理工艺步骤如下:步骤一:将印染废水进行降温,降温后的废水经过机械格栅井过滤后泵入沉淀池;步骤二:向沉淀池中加入混凝剂、离子交换树脂和硅藻土,并且将废水溶液的PH调至7.5~8之间;步骤三:通过压力泵抽出步骤二中的上清液利用微滤、超滤、纳滤和反渗透技术进行过滤;步骤四:将步骤三处理后的废水定期大剂量冲击式投入次氯酸钠、氯化十二烷基二甲基苄基铵、氯化汞和松香铵等不同种类的杀菌剂;步骤五:将步骤四处理后的废水采用宽通道(34mil‑0.86mm)膜元件进行过滤。该处理工艺方法较为简单,耗能小,人力物力成本较低,继而生产效率较高。

标签:
废水处理
广东 - 东莞 来源:中冶有色网 2023-03-19
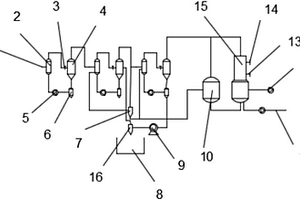
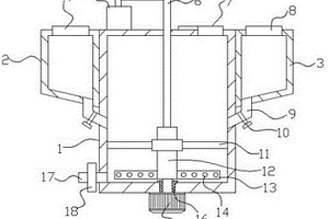
含磷废水优化处理设备
含磷废水优化处理设备 1007     
 0

本实用新型公开了一种含磷废水优化处理设备,涉及废水处理技术领域。本实用新型包括主体,主体内开设有反应室,主体下端装设有电机,电机输出端装设有转筒,转筒转动配合在反应室内;主体上端装设有电动推杆,电动推杆输出端周侧套设有套筒,套筒滑动配合在转筒内,套筒周侧均匀装设有四个搅板,套筒周侧开设有与搅板相对应的滑槽。本实用新型通过转筒带动搅板转动,从而使搅板对反应室内废水进行搅拌,加快药剂的溶解速率,通过电动推杆带动套筒上下滑动,进而带动搅板沿滑槽上下滑动,改变搅板的高度位置,使药剂与废水充分混合,通过搅板搅拌废水,提高药剂与废水的混合效率,降低人工劳动强度。

标签:
废水处理
广东 - 东莞 来源:中冶有色网 2023-03-19
铝型材阳极氧化废水处理工艺

本发明涉及阳极氧化废水处理技术领域,具体涉及一种铝型材阳极氧化废水处理工艺。使用时,收集阳极氧化生产过程中产生的废水,将废水的pH值调节至2.5‑3.2,进行电絮凝处理,然后向废水中投加双氧水与电解产生的亚铁离子发生芬顿高级氧化反应,接着将废水的pH值调节至3.3‑4.1,静置沉淀分离,取上清液,再调节pH值至8‑9,静置沉淀分离,取上清液,再依次进行过滤处理、超滤处理和反渗透处理,得到回用水;与传统的阳极氧化废水处理工艺相比,该铝型材阳极氧化废水处理工艺合理利用废水中原有的铝离子、铁离子等金属离子的性质沉淀,不需投加PAC和PAM,减少超滤系统和反渗透系统的污堵,出水回用效果更好。

标签:
废水处理
广东 - 东莞 来源:中冶有色网 2023-03-19
采用离子交换树脂深度处理电镀废水的方法

本发明公开一种采用离子交换树脂深度处理电镀废水的方法,用多个收集池分类收集重金属废水、综合废水、含镍废水、含铬废水、含氰废水、化学镍废水,再进行水量监控,当废水量达到设定值时自动处理废水,减少人工干预,废水处理采用离子交换方法,投药量少,出水盐分低,可将废水中的微量物质富集浓缩,再生液便于回收;对不同废水分类处理,达到整体60%的废水回用率。

标签:
废水处理
广东 - 东莞 来源:中冶有色网 2023-03-19
新型物理化废水处理装置

本实用新型公开了一种新型物理化废水处理装置,需要进行处理的废水通过吸附机构正面进入装置内腔,吸附块为一种活性炭材质制成的构件,使废水和吸附块接触,废水的污染物被其吸附,吸附完成后的废水通过内安装槽后端穿过装置,从而达到废水物理化处理的效果,阻隔板能够限制废水的流动区域,避免废水略过装置两端,使废水能够受到处理,且吸附块为可更换拆卸式构件,利用在吸附块吸附能力下降时可对其进行替换,废水中的微小颗粒和杂质因吸附机构的阻挡,将其流淌至内滑槽内腔,工作人员可在其内腔对微小颗粒和杂质进行收集回收,增加了装置的功能多样性,可向入料孔内腔放置辅助处理原料,其通过下料筒向下排出,有助于废水处理。

标签:
废水处理
广东 - 东莞 来源:中冶有色网 2023-03-19
上一页 19 20 21 22 23 ... 36 下一页
共36页    到第

中冶有色为您提供最新的广东东莞有色金属废水处理技术理论与应用信息,涵盖发明专利、权利要求、说明书、技术领域、背景技术、实用新型内容及具体实施方式等有色技术内容。打造最具专业性的有色金属技术理论与应用平台!

全国热门有色金属设备推荐
展开更多 +
全国热门有色金属技术推荐
展开更多 +

 

江西省隆恩特环保设备有限公司
宣传

报名参会
更多+

报告下载

有色专家
更多+

矿冶科技集团江苏北矿金属循环利用科技有限公司
书记 / 总经理
矿冶科技集团有限公司
党委书记 / 董事长
中南大学
中国工程院院士
云南锡业集团(控股)有限责任公司
副总经理
北京工业大学、中国工程院
中国工程院 院士
赤泥综合利用研究报告2025
推广

热门技术
更多+

推荐企业
更多+

福建省金龙稀土股份有限公司
宣传

发布

在线客服

公众号

电话

顶部
咨询电话:
010-88793500-807