青岛垚鑫智能科技有限公司
宣传

位置:中冶有色 >

有色技术频道 >

> 废水处理技术

分类:
全部
矿山技术
冶金技术
材料制备及加工技术
环境保护技术
分析检测技术
 
全部
废水处理技术
大气治理技术
固/危废处置技术
土壤修复技术
地区:
全部
北京
天津
上海
重庆
河北
山西
辽宁
吉林
黑龙江
江苏
浙江
安徽
福建
江西
山东
河南
湖北
湖南
广东
海南
四川
贵州
云南
陕西
甘肃
青海
内蒙
广西
西藏
宁夏
新疆
其他
其他
展开
 
全部
广州
韶关
深圳
珠海
汕头
佛山
江门
湛江
茂名
肇庆
惠州
梅州
汕尾
河源
阳江
清远
东莞
中山
潮州
揭阳
云浮

广东东莞有色金属废水处理技术理论与应用

免费发布技术信息>>
水性金属加工液废液处理工艺

本发明公开一种水性金属加工液废液处理工艺,此工艺不仅仅可以将原本报废不能直接排放的废液变废为宝,省去了后续处理费用,同时利用水性金属加工液废液制成的水煤浆产品发热量还得到了相应的提高,而且本发明提供的耦合剂稳定技术彻底解决了传统有机废液水煤浆的稳定性问题,还能从根本上解决产品的体系稳定性问题,提高产品稳定性,长时间静置不发生分层现象,易于装卸、贮存、管道输送及雾化空间燃烧等,制得的水煤浆产品因为利用的是含有矿物油和一些有机添加剂比如合称酯等报废水性金属加工液废液,所以其相对于用普通水制得的水煤浆具有更高的发热量,可用于电站锅炉、工业锅炉和工业窑炉代油、代气、代煤燃烧。

标签:
废水处理
广东 - 东莞 来源:中冶有色网 2023-03-19
NMP气体回收系统及其工艺

本发明属于工业生产废气回收技术领域,尤其涉及一种锂电池工业废气处理中N?甲基吡咯烷酮的回收系统及其工艺。该回收系统包括依次连接的预冷换单元、冷凝单元、吸附再生单元和NMP废液回收罐,所述预冷换单元和所述冷凝单元均与所述NMP废液回收罐连接。与现有技术相比,本发明提供的NMP气体回收系统设备简单,工艺流程短,没有活性炭吸附剂的使用和淋洗塔废水的产生,且NMP的一次回收率可以达到99%以上;不仅有效改善了生产环境,避免危害员工身体健康,同时降低企业耗材成本,提高了资源回收利用率。

标签:
废水处理
广东 - 东莞 来源:中冶有色网 2023-03-19
硝酸型退锡废液回收单质锡的方法

本发明公开一种硝酸型退锡废液回收单质锡的方法,它是将难以处理的退锡废水通过简便﹑环保的新工艺方法回收金属锡。该方法特征在于:先通过絮凝剂将硝酸型退锡废水中α型锡酸或β型锡酸絮凝下来,然后在一定温度下通过与浓盐酸反应将其转化成氯化锡,最后利用还原剂将其还原成锡单质。所述的该发明特点:克服和解决印制电路板厂现有退锡废水处理的难题并制备出经济效益更好的单质锡,实现了消除污染,降低耗能、减少废水排放以及资源循环再利用的目的。

标签:
废水处理
广东 - 东莞 来源:中冶有色网 2023-03-19
高效简便的高氢低碱值的微纳米气泡电解槽

一种高效简便的高氢低碱值的微纳米气泡电解槽,包括:从上至下的结构包括:阳极槽、离子膜及阴极槽,所述阳极槽上安装有阳极,所述阴极槽上安装有阴极,所述阴极槽中部设有螺旋水路槽,所述螺旋水路槽中心设有半蛋型溶气腔,在螺旋水路槽连接半蛋型溶气腔处设有扁平细口,使得氢气与水以沿着半蛋型溶气腔的边缘相切,氢气与水沿着半蛋型溶气腔边缘旋转着进入到半蛋型溶气腔内,所述扁平细口的开口直径小于阴极槽的进水口直径。其是一种氢浓度高、碱性低、低能耗、简约方便、无阳极废水的电解槽,避免了背景技术中存在的问题。

标签:
废水处理
广东 - 东莞 来源:中冶有色网 2023-03-19
用于模具冲压后的铁块清洗机构

本实用新型涉及胶铁块加工技术领域,尤其涉及用于模具冲压后的铁块清洗机构,包括清洗室,清洗室内设置有清洗组件,清洗室两端分别设置有供产品通过的开口,其中一个开口为入口,另一个为出口,出口和入口之间沿清洗室长度方向布置有对产品进行输送的带式输送机构,带式输送机构包括镂空结构的输送件,清洗室底部设置有废水回收装置,废水回收装置包括一级分离池、二级分离池和三级分离池,其中三级分离池设置有抽水泵;污水由一级分离池溢出进入到第二分离池,再溢出进入到三级分离池,经过三级溢出分离后的污水能达到过滤残渣的效果,可在清洗室内实现过滤的功能,减少额外的处理步骤,提高空间利用率。

标签:
废水处理
广东 - 东莞 来源:中冶有色网 2023-03-19
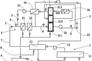
硫酸铜晶体生产系统
硫酸铜晶体生产系统 964     
 0

本实用新型涉及废水处理技术领域,具体涉及一种硫酸铜晶体生产系统,包括酸性蚀刻废液预处理装置、碱性蚀刻废液预处理装置、中和罐、过滤装置、第一酸化设备、反应釜、第一结晶槽、硫酸铜晶体储存容器和硫酸铜晶体提纯装置。本实用新型的生产系统设备简单,工艺操作简便,可实现工艺整改的两个方案,从除杂和提纯两个方面降低硫酸铜晶体的杂质含量,提高硫酸铜晶体的纯度,具有多功能性和多选择性的特点,除杂效果好,杂质去除率达97%以上,提高产品的品质质量,硫酸铜晶体产品主含量达96%以上,且制得的硫酸铜晶体的各项指标均达到硫酸铜产品行业标准YS/T94‑2007二级品的要求。

标签:
废水处理
广东 - 东莞 来源:中冶有色网 2023-03-19
造纸用环保型污水处理剂及其生产工艺

本发明提供一种造纸用环保型污水处理剂及其制备工艺,属于废水处理技术领域。本发明以椰子壳、甘蔗渣、石墨烯、纳米材料、活性炭、有机硅烷、高分子树脂为原料,通过粉碎、碾磨、加热、高速搅拌等步骤,制得一种造纸用环保型污水处理剂。使用本发明,可以大幅降低废水中的总氮、COD、SS、色度、重金属离子含量,解决现有技术中污水处理成本高、石墨烯和纳米材料易团聚、投药量大等技术缺陷。本发明具有成本低廉、投药量低、应用范围广等优点,可推广应用于各类工业污水处理、城市污水处理、农村废水处理等领域中。

标签:
废水处理
广东 - 东莞 来源:中冶有色网 2023-03-19
高TG印刷电路板除胶工艺

本发明公开了一种高TG印刷电路板除胶工艺,包括:第一步将TG印刷电路板放入膨松池内清洗5?8分钟;第二步采用清水进行2?5分钟的清洗;第三部放入氧化池内清洗10?15分钟;第四步采用清水进行2?5分钟的清洗;第五步放入预中和池内清洗3?5分钟;第六步采用清水进行2?5分钟的清洗;第七步放入中和池内清洗3?5分钟;第八步采用清水进行2?5分钟的清洗。本发明的有益效果是:在去毛刺和沉铜步骤之间仅需要一次除胶步骤即可将钻孔内的残胶彻底咬蚀干净,既节省了工艺流程,也节省成本,同时也降低了旧有技术因二次除胶而产生大工业废水对环境造成的污染。

标签:
废水处理
广东 - 东莞 来源:中冶有色网 2023-03-19
分流式电镀污水零排放处理装置

本实用新型涉及一种分流式电镀污水零排放处理装置,包括用于处理清洗废水的第一处理部件、用于处理除油除蜡废水的第二处理部件和用于处理高浓废水的第三处理部件;所述第一处理部件包括依次连通的第一过滤机构、第一MCR系统、树脂交换系统、炭滤系统、UF膜系统和三级反渗透Ro膜处理系统;所述第二处理部件包括酸析氧化处理系统;所述第三处理部件包括依次连通的预处理机构、第二过滤机构、第二MCR系统和STUF膜系统。本实用新型提供的分流式电镀污水零排放处理装置对电镀废水进行处理后可以达到工业回用水标准,电导率低,不易堵膜,废水回用率99%以上,经处理后只产生约1%的废液,可实现废水零排放。

标签:
废水处理
广东 - 东莞 来源:中冶有色网 2023-03-19
分流式电镀污水零排放处理方法

本发明涉及一种分流式电镀污水零排放处理方法。该处理方法包括如下步骤:S1:将电镀废水分为清洗废水、除油除腊废水和高浓废水;S2:清洗废水经粗滤、MCR技术、离子交换、炭滤、UF膜等处理,即得到可回用水质;S3:除油除腊废水经酸析氧化处理,曝气,搅拌等处理后,按照S2的步骤进行处理;S4:调节高浓废水的pH,加入还原剂后等处理后,按照S2的步骤进行处理。本发明的处理方法对电镀废水进行分类,对不同污染程度的废水进行针对性处理,选用仅引入少量外来药剂的全物理分离工艺技术,废水经处理后可以达到工业回用水标准,电导率低,不易堵膜,废水回用率99%以上,经处理后只产生约1%的废液,可实现废水零排放。

标签:
废水处理
广东 - 东莞 来源:中冶有色网 2023-03-19
复合型高效污泥脱水剂及其制备方法和应用

本发明提供一种复合型高效污泥脱水剂及其制备方法和应用,属于废水处理技术领域。本发明以活性炭、石墨烯、壳聚糖为原料,通过酰氯化、共聚合、真空干燥等步骤,制得复合型高效污泥脱水剂,将其应用于工业、市政污泥处理,可大幅降低污泥的含水率和污泥比阻,并有效降低废水中重金属离子浓度。本发明通过加入来源广泛、成本低廉的活性炭,以及生物相容性好的壳聚糖,使本发明具有成本低廉、绿色环保、投药量低、脱水效果好等优点,适用面广,可推广应用于工业污水处理、城市污水处理、农村废水处理、造纸污水处理等领域中。

标签:
废水处理
广东 - 东莞 来源:中冶有色网 2023-03-19
水净化设备
水净化设备 1138     
 0

本实用新型实施例公开了一种水净化设备,用于解决现有工业废水净化设备的净化效果不佳的技术问题。本实用新型实施例包括连接有废水管的加药池、投料口、回流管、水管以及气管;投料口设置在加药池的顶端;投料口用于投放药剂;加药池的底端设置有加药泵;加药泵与加药池内部相连通;加药泵的顶端与回流管进行连接;回流管与加药池进行连接;回流管与加药池内部相连通;水管一端连接出水口,另一端与加药池进行连接,并且与加药池的内部相连通;气管一端连接气体排放口,另一端与加药池进行连接,并且与加药池的内部相连通。本实施例中,利用回流管的设计可以将工业废水进行多次回流净化,提高了废水的净化的效果,也提高了药剂的使用率。

标签:
废水处理
广东 - 东莞 来源:中冶有色网 2023-03-19
碱式碳酸铜生产系统
碱式碳酸铜生产系统 803     
 0

本实用新型涉及废水处理技术领域,具体涉及一种碱式碳酸铜生产系统,包括酸性蚀刻废液预处理装置、碱液预处理装置、中和设备、第一压滤机、洗涤设备、烘干设备和碱式碳酸铜储存容器。本实用新型的生产系统设备简单,工艺操作简便,采用高温结晶法,通过对酸性蚀刻废液进行氧化、除杂,不需进行稀释步骤,铜回收率达99.9%,废水排放减少40%以上,产生的废水经处理后再生蚀刻子液循环利用,实现了资源的再生利用,环保效果好,投资成本低,经济效益高。

标签:
废水处理
广东 - 东莞 来源:中冶有色网 2023-03-19
电镀级硫酸铜生产系统

本实用新型涉及工业废水处理技术领域,具体涉及一种电镀级硫酸铜生产系统,包括酸性蚀刻废液预处理装置、碱性蚀刻废液预处理装置、中和罐、第一压滤机、第一打浆机、第二压滤机、第二打浆机、萃取设备、反应罐、第一结晶槽、母液回收设备、溶解设备、净化罐、加热浓缩设备和第二结晶槽。本实用新型的生产系统设备简单,操作简便,环保无污染,无废气废物排出,实现废物利用,母液循环利用,子液回售企业,经济效益高,达到再生回收利用的目的。

标签:
废水处理
广东 - 东莞 来源:中冶有色网 2023-03-19
电镀级硫酸铜及其生产工艺

本发明涉及工业废水处理技术领域,具体涉及一种电镀级硫酸铜及其生产工艺,该生产工艺包括如下步骤:A、粗净化蚀刻废液的制备;B、中和及压滤;C、萃取及离子交换;D、酸化及结晶;E、净化和结晶。本发明的生产工艺环保无污染,无废气废物排出,实现废物利用,母液循环利用,子液回售企业,经济效益高,且设备简单,操作简便。本发明制得的电镀级硫酸铜中的铜离子含量高达98%,有益于改善禽畜的消化系统。

标签:
废水处理
广东 - 东莞 来源:中冶有色网 2023-03-19
智能化酸性含铜蚀刻废液循环再生系统

本实用新型涉及工业废水处理技术领域,具体涉及一种智能化酸性含铜蚀刻废液循环再生系统,包括数字型自动化控制系统、蚀刻生产线、电解槽、电解铜储存容器、溶解吸收缸和再生液回收设备,数字型自动化控制系统分别与蚀刻生产线、电解槽、电解铜储存容器、溶解吸收缸和再生液回收设备电连接,实现了在线实时监控废液处理过程,实时采集数据,便于废液处理现场管理、防止人员操作失误造成意外,并实现了蚀刻液再生循环利用,无废水排放,能避免危险废物的交通运输和转移造成的事故危险,有效、循环利用资源,达到清洁、环保生产目的。

标签:
废水处理
广东 - 东莞 来源:中冶有色网 2023-03-19
生活废水处理用格栅池

本实用新型公开了一种生活废水处理用格栅池,包括池体,所述池体内部滑动连接有多个垂直设置的格栅,池体的两端均连接有导水管,池体的顶端滑动连接有垂直设置的活动板,所述池体的顶端两侧均开有第一滑槽,第一滑槽内滑动连接有第一滑块,池体的一侧侧壁上通过螺钉安装有第一电动机,第一电动机的输出轴连接有转动连接在第一滑槽内的第一螺纹杆,第一螺纹杆与第一滑块螺纹连接,所述活动板的一侧侧壁底端通过螺钉安装有两个水平设置的第一气缸,第一气缸的活塞杆穿过活动板的侧壁连接有顶端开口的接料盒。本实用新型能够带动活动板在池体上运动,方便对格栅进行快速清洁,并对清洁的垃圾进行收集,清洁效果好。

标签:
废水处理
广东 - 东莞 来源:中冶有色网 2023-03-19
方便排污的一体化废水处理设备

一种方便排污的一体化废水处理设备,包括净化箱、静置箱、排污腔、收纳槽、导流箱,净化箱设置有三个,净化箱与静置箱的一端均呈锥形设置,净化箱与静置箱远离锥形的一端开设有开口,其一净化箱靠近锥形的一端连接静置箱,净化箱与静置箱呈锥形设置的一端开设有排污腔,净化箱与静置箱的锥形一端开设有开口,净化箱与静置箱锥形一端均连接有转动挡板,转动挡板边缘设置有转轴,转动挡板通过转轴连接转动电机,转动电机连接净化箱与静置箱锥形设置的一端,转动挡板远离转轴的一端开设有倒钩,倒钩外侧连接限位卡口,限位卡口与净化箱与静置箱呈一体式设置,排污腔远离净化箱与静置箱的一侧设置有收纳槽,其一净化箱外侧设置有导流。

标签:
废水处理
广东 - 东莞 来源:中冶有色网 2023-03-19
用于废水处理的混凝沉淀装置

本实用新型公开了一种用于废水处理的混凝沉淀装置,它包括依次相连通的混凝池、絮凝池和沉淀池,混凝池上连通有加混凝剂装置,絮凝池上连通有加絮凝剂装置,混凝池和絮凝池的底部安装有与外部气源相连的进气管,沉淀池的中部具有填料层,絮凝池和沉淀池之间设置有滤水功能的配水板。本实用新型的出水水质好,处理效率高,集混凝、絮凝和沉淀为一体。

标签:
废水处理
广东 - 东莞 来源:中冶有色网 2023-03-19
基于树脂吸附的锂电废水处理系统

本实用新型具体涉及一种基于树脂吸附的锂电废水处理系统,包括依次连通的前处理单元、A2O处理单元、MBR处理池、树脂吸收塔以及监测池,所述A2O处理单元包括依次连通的厌氧池、缺氧池以及好氧池,所述厌氧池与前处理单元连通,所述好氧池与MBR处理池连通。本实用新型在MBR处理池后增设树脂吸收塔,能够有效降低出水氨氮、总氮检测值,可快速有效地将氨氮、总氮控制在排放标准限值以下,达到直接排放标准的要求;本实用新型的树脂吸收塔占地面积小、成本较低、可以快速投入使用;本实用新型的树脂吸收塔再生后产生的再生废液成分比较单一,主要为硫酸铵和少量的硫酸,若有其他使用途径,可对其进行资源回收再利用。

标签:
废水处理
广东 - 东莞 来源:中冶有色网 2023-03-19
喷锡废水处理零排放装置

本实用新型属于污水处理技术领域,尤其为喷锡废水处理零排放装置,包括加药反应组件、化学清洗组件、PH调节池反应组件、污泥处理组件、超滤组件和RO过滤组件,所述加药反应组件输出端与所述化学清洗组件输入端连接,所述化学清洗组件输出端与所述RO过滤组件输入端连接,所述PH调节池反应组件包括收集池、第一PH调节池和高级氧化池,所述收集池输出端与所述第一PH调节池输入端;在使用本装置的时候,当污水通过水泵对其加压,当到达超滤膜的时候,能够有效去除污水中的悬浮物、硅胶体、微粒及大分子有机物,使这些杂质被有效的阻挡,能够防止硅胶体及相关的胶体铁、铝和锰引起的污染、结垢,可以让管道通畅使用寿命增加。

标签:
废水处理
广东 - 东莞 来源:中冶有色网 2023-03-19
含盐废水零排放方法及系统

本发明涉及一种含盐废水零排放方法及系统,该方法包括采用石灰‑纯碱软化法及溶气浮选过滤对脱悬浮物脱胶体作进一步除硬除硅处理;通过离子交换深度去除硬度;采用RO浓水深度处理采用高级氧化和高盐微生物相结合技术进一步降低COD、NO3和NF膜分盐工艺;采用多效MVR进行恒温蒸发结晶工艺浓缩分盐,MVR排浓水进入催化氧化前或NF膜前,或全部进入杂盐MVR全部产杂盐;MVR装置母液排出进入低温冷冻法多产芒硝消除COD干扰,冷冻液进行高级氧化,消除结晶装置外排母液的COD。本发明预处理技术高效稳定,膜浓缩预处理、NF膜预分盐和反渗透膜浓缩技术节能可靠,总体产品水、成品盐收率高,减少杂盐产率的节能技术。

标签:
废水处理
广东 - 东莞 来源:中冶有色网 2023-03-19
电镀废水深度处理系统

本实用新型公开一种电镀废水深度处理系统,包括:第一预处理装置,第二预处理装置,第三预处理装置,所述第一、第二、第三预处理装置相互独立不连接且所述第一、第二、第三预处理装置通过管道分别连接至综合集水调节池;自所述综合集水调节池通过管道按顺序依次连接综合水fenton氧化池、第三沉淀池、二级破氰池、第四沉淀池、生化子系统、深度氧化池及第五沉淀池。本实用新型操作方便,工艺链接简易,能够有效的节约了各项成本,为企业提供更好的便利与服务。

标签:
废水处理
广东 - 东莞 来源:中冶有色网 2023-03-19
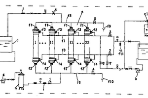
废水超滤处理装置
废水超滤处理装置 1081     
 0

本实用新型涉及的一种废水超滤处理装置,该装置包括过滤机构(A)、反洗泵(B)、原水箱(C)、产水箱(D)、反洗加药箱(E)和超滤泵(G);所述过滤机构(A)由若干的超滤器(F)构成,所述每个超滤器(F)的上、下端部分别设有浓水出口(F1)、进水口(F2),超滤器(F)侧壁面的上、下部分别设有两个相连通的净水出口(F3、F4);所述若干超滤器(F)的浓水出口(F1)、进水口(F2)和净水出口(F3、F4)分别通过管路(F5、F6、F7、F8)并联连通、其出口分别设有电磁阀(5、4、3、2),电磁阀(5)出口连接上排放管口(F9),电磁阀(4)出口连接下排放管口(F10);本实用新型具有体积小、高效、节能和维护成本底,能实现自动正、反冲洗等技术效果。

标签:
废水处理
广东 - 东莞 来源:中冶有色网 2023-03-19
含油镀锌废水处理系统

本实用新型公开一种含油镀锌废水处理系统,包括:高浓度处理子系统和低浓度处理子系统;所述高浓度处理子系统包括通过管道依次连接的高浓度集水槽、第一PH调节池、1#压滤机、第二PH调节池以及UVCWOP‑1设备;所述低浓度处理子系统包括通过管道依次连接的低浓度集水槽、快速除油过滤器、调节池、第三PH调节池、综合水芬顿氧化池、UVCWOP‑2设备、混凝池、沉淀池、砂滤子系统、清水缓冲池、碳滤子系统、清水罐、排水池;所述UVCWOP‑1设备还通过管道连接所述综合水芬顿氧化池。本实用新型能够降低处理成本的同时提高处理效果稳定性。

标签:
废水处理
广东 - 东莞 来源:中冶有色网 2023-03-19
高效回收的印染废水处理系统

本实用新型公开一种高效回收的印染废水处理系统,包括集水池、依次设于集水池后方的初沉隔油池、调节池、中和反应池和冷却塔、相接于冷却塔的水解酸化池、相接于水解酸化池的氧化池,相接于氧化池与水解酸化池之间的回流污泥池,依次设于氧化池后方的反应池、斜管浓缩沉淀池、砂滤池、清水池和瀑布池。水解酸化池及氧化池的污泥排入回流污泥池,再用泵泵入水解酸化池回用,斜管浓缩沉淀池、砂滤池的污泥通过排泥阀排入剩余污泥池,然后泵到污泥脱水间脱水后外运;本新型之印染污水经回用水处理系统处理后可达到80%回用。

标签:
废水处理
广东 - 东莞 来源:中冶有色网 2023-03-19
电镀废水处理循环设备

本实用新型公开了一种电镀废水处理循环设备,包括集水池,所述集水池从左至右依次通过水管连通有中和反应池、PH调节池、絮凝池、检测池和清水池,所述絮凝池的底部通过第一回流管连通有浮渣池,所述浮渣池通过第一回流管连通有过滤池,所述过滤池通过第一回流管与集水池连通,所述检测池通过第二回流管与集水池连通。本实用新型通过集水池、中和反应池、PH调节池、絮凝池、检测池、清水池、浮渣池和过滤池的配合,不仅节约大量清洗水成本,更节约了大笔的排污费用,同时产生的重金属浓缩液回用至过滤池,也减少了原料的成本,操作简单,避免造成了二次污染,从而达到可循环利用的效果,解决了现有设备不可循环利用的问题。

标签:
废水处理
广东 - 东莞 来源:中冶有色网 2023-03-19
具有离心滑行式的过滤框的废水处理装置

本发明公开了一种具有离心滑行式的过滤框的废水处理装置,包括圆柱状的支撑架、搅拌过滤装置和药剂匀料装置;支撑架的上部成型有圆环槽状的药剂蓄存槽;药剂蓄存槽下侧壁成型有若干上下贯穿的均匀设置的药剂出料孔;搅拌过滤装置包括圆环状的上连接块、圆环状的中连接块和圆柱状的下连接块;上连接块、中连接块和下连接块旋转速度依次增加;上连接块、中连接块和下连接块的外圆柱面上圆周均匀成型有一对水平设置的矩形的滑行柱;滑行柱上滑行设置有支撑板;支撑板上可拆卸式安装有过滤框;药剂蓄存槽内旋转设置有一对药剂刮板;一对药剂刮板旋转速度与上连接块旋转速度相等。本发明具有搅拌均匀、药剂喷撒均匀、反应彻底、可有效过滤杂质的特点。

标签:
废水处理
广东 - 东莞 来源:中冶有色网 2023-03-19
处理废水用超滤装置
处理废水用超滤装置 1050     
 0

本实用新型涉及的一种处理废水用超滤装置,包括中空的主体(FA),所述主体(FA)中设有上、中、下腔室(FA1、FA2、FA3),上腔室(FA1)设有浓水出口(F1)、中腔室(FA2)上、下两端设有的净水出口(F3、F4)、下腔室(FA3)设有进水口(F2),所述中腔室(FA2)沿内腔轴向设有若干并列根丝状的中空超滤膜丝(FA4)、其两端连通上下腔室(FA1、FA3),中空超滤膜丝(FA4)径向超滤微孔与中腔室(FA2)相连通;本实用新型具有体积小、高效、节能和维护成本低,能实现于自动正、反冲洗的技术效果。

标签:
废水处理
广东 - 东莞 来源:中冶有色网 2023-03-19
含油废水的深度处理方法

本发明公开了一种含油废水的深度处理方法,经隔油沉淀后的含油浓度一般为20‑30mg/L,再通过种子菌液降解处理可使除油效率达80%以上,出水含油浓度低于4mg/L,满足排放要求,也可考虑作为低质水回用。

标签:
废水处理
广东 - 东莞 来源:中冶有色网 2023-03-19
上一页 12 13 14 15 16 ... 36 下一页
共36页    到第

中冶有色为您提供最新的广东东莞有色金属废水处理技术理论与应用信息,涵盖发明专利、权利要求、说明书、技术领域、背景技术、实用新型内容及具体实施方式等有色技术内容。打造最具专业性的有色金属技术理论与应用平台!

全国热门有色金属设备推荐
展开更多 +
全国热门有色金属技术推荐
展开更多 +

 

江西省隆恩特环保设备有限公司
宣传

报名参会
更多+

报告下载

有色专家
更多+

中南大学
常务副校长
长沙矿冶研究院
总经理
紫金矿业信息化研发中心
副总经理
重庆理工大学
教授
国家钨与稀土产品质量检验检测中心
主任
赤泥综合利用研究报告2025
推广

热门技术
更多+

推荐企业
更多+

福建省金龙稀土股份有限公司
宣传

发布

在线客服

公众号

电话

顶部
咨询电话:
010-88793500-807